Research article Special Issues

Barriers to blockchain adoption in the seaport industry: A fuzzy DEMATEL analysis


  • Published: 23 November 2023
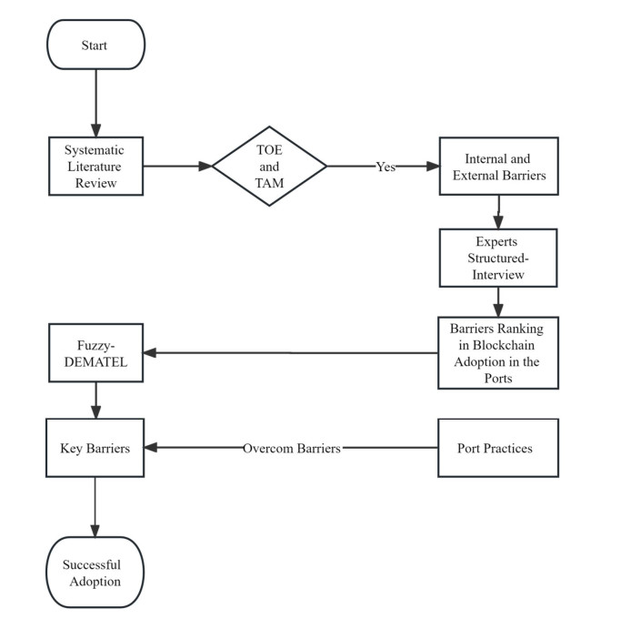
  • Blockchain technology, marked as a disruptive force across various sectors, including seaport logistics, faces challenges and obstacles that impede its effective adoption. We aim to empirically identify the significant barriers impeding blockchain adoption in the seaport industry and elucidate the interconnected relationships between these impediments. Utilizing the Fuzzy Decision-Making Trial and Evaluation Laboratory Analysis (Fuzzy DEMATEL) technique, we quantify the cause-and-effect relationships between various barriers to blockchain adoption. Structured interviews involving 18 experts were conducted, collecting both qualitative interview data and quantitative data. The nature of ports and the maritime industry did not seem to be accurately reflected in the literature about blockchain adoption, presenting several new findings in this study. Four primary obstacles were identified: 1) Lack of management support and commitment. 2) Issues in supply chain collaboration, communication and coordination. 3) Resistance from and lack of involvement of external stakeholders. 4) The high cost. Furthermore, cost was reaffirmed as a significant factor influencing blockchain adoption. We enhance existing literature by revealing the interdependencies among identified barriers and offers insights for policymakers and industry practitioners. We aim to foster successful blockchain integration in the seaport industry, improving its sustainability performance. During this research, it has been acknowledged by the business sector that the effective employment of business process re-engineering (BPR) and the strategic implementation of blockchain technology are crucial strategies to surmount the obstacles that have impeded the extensive integration of blockchain within port operations.

    Citation: Peng Guan, Lincoln C. Wood, Jason X. Wang, Linh N. K. Duong. Barriers to blockchain adoption in the seaport industry: A fuzzy DEMATEL analysis[J]. Mathematical Biosciences and Engineering, 2023, 20(12): 20995-21031. doi: 10.3934/mbe.2023929

    Related Papers:

  • Blockchain technology, marked as a disruptive force across various sectors, including seaport logistics, faces challenges and obstacles that impede its effective adoption. We aim to empirically identify the significant barriers impeding blockchain adoption in the seaport industry and elucidate the interconnected relationships between these impediments. Utilizing the Fuzzy Decision-Making Trial and Evaluation Laboratory Analysis (Fuzzy DEMATEL) technique, we quantify the cause-and-effect relationships between various barriers to blockchain adoption. Structured interviews involving 18 experts were conducted, collecting both qualitative interview data and quantitative data. The nature of ports and the maritime industry did not seem to be accurately reflected in the literature about blockchain adoption, presenting several new findings in this study. Four primary obstacles were identified: 1) Lack of management support and commitment. 2) Issues in supply chain collaboration, communication and coordination. 3) Resistance from and lack of involvement of external stakeholders. 4) The high cost. Furthermore, cost was reaffirmed as a significant factor influencing blockchain adoption. We enhance existing literature by revealing the interdependencies among identified barriers and offers insights for policymakers and industry practitioners. We aim to foster successful blockchain integration in the seaport industry, improving its sustainability performance. During this research, it has been acknowledged by the business sector that the effective employment of business process re-engineering (BPR) and the strategic implementation of blockchain technology are crucial strategies to surmount the obstacles that have impeded the extensive integration of blockchain within port operations.



    加载中


    [1] H. Wang, C. Wang, M. Li, Y. Xie, Blockchain technology investment strategy for shipping companies under competition, Ocean Coastal Manage., 243 (2023), 106696. http://doi.org/10.1016/j.ocecoaman.2023.106696 doi: 10.1016/j.ocecoaman.2023.106696
    [2] E. Bellini, Y. Iraqi, E. Damiani, Blockchain-based distributed trust and reputation management systems: A survey, IEEE Access, 8 (2020), 21127–21151. http://doi.org/10.1109/access.2020.2969820 doi: 10.1109/access.2020.2969820
    [3] A. S. Alamoush, A. I. Ölçer, F. Ballini, Ports' role in shipping decarbonisation: A common port incentive scheme for shipping greenhouse gas emissions reduction, Cleaner Logist. Supply Chain, 3 (2022). http://doi.org/10.1016/j.clscn.2021.100021 doi: 10.1016/j.clscn.2021.100021
    [4] S. Lim, S. Pettit, W. Abouarghoub, A. Beresford, Port sustainability and performance: A systematic literature review, Transp. Res. Part D Transp. Environ., 72 (2019), 47–64. http://doi.org/10.1016/j.trd.2019.04.009 doi: 10.1016/j.trd.2019.04.009
    [5] J. Verschuur, E. E. Koks, J. W. Hall, Ports' criticality in international trade and global supply-chains, Nat. Commun., 13 (2022), 4351. http://doi.rog/10.1038/s41467-022-32070-0 doi: 10.1038/s41467-022-32070-0
    [6] G. Balci, E. Surucu-Balci, Blockchain adoption in the maritime supply chain: Examining barriers and salient stakeholders in containerized international trade, Trans. Res. Part E Logist. Trans. Rev., 156 (2021), 102539. http://doi.org/10.1016/j.tre.2021.102539 doi: 10.1016/j.tre.2021.102539
    [7] S. Pu, J. S. L. Lam, Blockchain adoptions in the maritime industry: a conceptual framework, Marit. Policy Manage., 48 (2021), 777–794. http://doi.org/10.1080/03088839.2020.1825855 doi: 10.1080/03088839.2020.1825855
    [8] Z. Raza, J. Woxenius, C. A. Vural, M. Lind, Digital transformation of maritime logistics: Exploring trends in the liner shipping segment, Comput. Ind., 145 (2023), 103811. http://doi.org/10.1016/j.compind.2022.103811 doi: 10.1016/j.compind.2022.103811
    [9] B. Godavarthi, M. Dhar, S. A. Devi, S. S. Raju, A. Balaram, G. Srilakshmi, Blockchain integration with the internet of things for the employee performance management, J. High Technol. Manage. Res., 34 (2023), 100468. http://doi.org/10.1016/j.hitech.2023.100468 doi: 10.1016/j.hitech.2023.100468
    [10] E. Irannezhad, H. Faroqi, Addressing some of bill of lading issues using the Internet of Things and blockchain technologies: a digitalized conceptual framework, Marit. Policy Manage., 50 (2023), 428–446. http://doi.org/10.1080/03088839.2021.1930223 doi: 10.1080/03088839.2021.1930223
    [11] M. Jiang, J. Lu, Z. Qu, Z. Yang, Port vulnerability assessment from a supply chain perspective, Ocean Coastal Manage., 213 (2021), 105851. https://doi.org/10.1016/j.ocecoaman.2021.105851 doi: 10.1016/j.ocecoaman.2021.105851
    [12] J. Wang, J. Liu, F. Wang, X. Yue, Blockchain technology for port logistics capability: Exclusive or sharing, Transp. Res. Part B Methodol., 149 (2021), 347–392. http://doi.org/10.1016/j.trb.2021.05.010 doi: 10.1016/j.trb.2021.05.010
    [13] F. Galati, Blockchain adoption in supply networks: a social capital perspective, Supply Chain Manage. Int. J., 27 (2022), 17–32. http://doi.org/10.1108/scm-12-2019-0448 doi: 10.1108/scm-12-2019-0448
    [14] M. Javaid, A. Haleem, R. Pratap Singh, S. Khan, R. Suman, Blockchain technology applications for Industry 4.0: A literature-based review, Blockchain: Res. Appl., 2 (2021), 100027. http://doi.org/10.1016/j.bcra.2021.100027 doi: 10.1016/j.bcra.2021.100027
    [15] S. Tönnissen, F. Teuteberg, Analysing the impact of blockchain-technology for operations and supply chain management: An explanatory model drawn from multiple case studies, Int. J. Inf. Manage., 52 (2020), 101953. https://doi.org/10.1016/j.ijinfomgt.2019.05.009 doi: 10.1016/j.ijinfomgt.2019.05.009
    [16] B. Biswas, R. Gupta, Analysis of barriers to implement blockchain in industry and service sectors, Comput. Ind. Eng., 136 (2019), 225–241. http://doi.org/10.1016/j.cie.2019.07.005 doi: 10.1016/j.cie.2019.07.005
    [17] M. Kouhizadeh, S. Saberi, J. Sarkis, Blockchain technology and the sustainable supply chain: Theoretically exploring adoption barriers, Int. J. Prod. Econ., 231 (2021), 107831. https://doi.org/10.1016/j.ijpe.2020.107831 doi: 10.1016/j.ijpe.2020.107831
    [18] A. Vafadarnikjoo, H. Badri Ahmadi, J. J. H. Liou, T. Botelho, K. Chalvatzis, Analyzing blockchain adoption barriers in manufacturing supply chains by the neutrosophic analytic hierarchy process, Ann. Oper. Res., 327 (2023), 129–156. https://doi.org/10.1007/s10479-021-04048-6 doi: 10.1007/s10479-021-04048-6
    [19] R. Komulainen, S. Nätti, Barriers to blockchain adoption: Empirical observations from securities services value network, J. Bus. Res., 159 (2023), 113714. https://doi.org/10.1016/j.jbusres.2023.113714 doi: 10.1016/j.jbusres.2023.113714
    [20] S. Chatterjee, N. P. Rana, Y. K. Dwivedi, A. M. Baabdullah, Understanding AI adoption in manufacturing and production firms using an integrated TAM-TOE model, Technol. Fore. Soc. Change, 170 (2021). https://doi.org/10.1016/j.techfore.2021.120880 doi: 10.1016/j.techfore.2021.120880
    [21] X. Qin, Y. Shi, K. Lyu, Y. Mo, Using a Tam-Toe model to explore factors of building information modelling (Bim) adoption in the construction industry, J. Civil Eng. Manage., 26 (2020), 259–277. https://doi.org/10.3846/jcem.2020.12176 doi: 10.3846/jcem.2020.12176
    [22] A. Katebi, P. Homami, M. Najmeddin, Acceptance model of precast concrete components in building construction based on Technology Acceptance Model (TAM) and Technology, Organization, and Environment (TOE) framework, J. Build. Eng., 45 (2022), 103518. https://doi.org/10.1016/j.jobe.2021.103518 doi: 10.1016/j.jobe.2021.103518
    [23] M. Farooque, V. Jain, A. Zhang, Z. Li, Fuzzy DEMATEL analysis of barriers to Blockchain-based life cycle assessment in China, Comput. Ind. Eng., 147 (2020), 106684. https://doi.org/10.1016/j.cie.2020.106684 doi: 10.1016/j.cie.2020.106684
    [24] M. A. N. Agi, A. K. Jha, Blockchain technology in the supply chain: An integrated theoretical perspective of organizational adoption, Int. J. Prod. Econ., 247 (2020), 108458. https://doi.rog/10.1016/j.ijpe.2022.108458 doi: 10.1016/j.ijpe.2022.108458
    [25] W. A. H. Ahmed, B. L. MacCarthy, Blockchain-enabled supply chain traceability – How wide? How deep?, Int. J. Prod. Econ., 263 (2023), 108963. https://doi.org/10.1016/j.ijpe.2023.108963 doi: 10.1016/j.ijpe.2023.108963
    [26] A. Akinbi, Á. MacDermott, A. M. Ismael, A systematic literature review of blockchain-based Internet of Things (IoT) forensic investigation process models, Forensic Sci. Int. Dig. Investig., 42–43 (2022), 301470. https://doi.org/10.1016/j.fsidi.2022.301470 doi: 10.1016/j.fsidi.2022.301470
    [27] S. L. Dworkin, Sample size policy for qualitative studies using in-depth interviews, Arch. Sex. Behav., 137 (2022), 1319–1320. https://doi.org/10.1007/s10508-012-0016-6 doi: 10.1007/s10508-012-0016-6
    [28] R. M. Ellahi, L. C. Wood, A. E. A. Bekhit, Blockchain-based frameworks for food traceability: A systematic review, Foods, 12 (2023), 3026. https://doi.org/10.3390/foods12163026 doi: 10.3390/foods12163026
    [29] N. Bajwa, K. Prewett, C. L. Shavers, Is your supply chain ready to embrace blockchain?, J. Corporate Accounting Finance, 31 (2020), 54–64. https://doi.org/10.1002/jcaf.22423 doi: 10.1002/jcaf.22423
    [30] H. Hasanova, U. Baek, M. Shin, K. Cho, M. S. Kim, A survey on blockchain cybersecurity vulnerabilities and possible countermeasures, Int. J. Network Manage., 29 (2019). https://doi.org/10.1002/nem.2060 doi: 10.1002/nem.2060
    [31] A. S. Alamoush, A. I. Ölçer, F. Ballini, Ports' role in shipping decarbonisation: A common port incentive scheme for shipping greenhouse gas emissions reduction, Clean. Logist. Supply Chain, 3 (2022), 100021. https://doi.org/10.1016/j.clscn.2021.100021 doi: 10.1016/j.clscn.2021.100021
    [32] S. Nguyen, P. S. L. Chen, Y. Du, Risk identification and modeling for blockchain-enabled container shipping, Int. J. Phys. Distrib. Logist. Manage., 51 (2021), 126–148. https://doi.org/10.1108/ijpdlm-01-2020-0036 doi: 10.1108/ijpdlm-01-2020-0036
    [33] J. Wang, J. Liu, F. Wang, X. Yue, Blockchain technology for port logistics capability: Exclusive or sharing, Transp. Res. Part B Methodol., 149 (2021), 347–392. https://doi.rog/10.1016/j.trb.2021.05.010 doi: 10.1016/j.trb.2021.05.010
    [34] Our vision, GSBN official website, 2023. Available from: https://www.gsbn.trade/.
    [35] S. Tsiulin, K. H. Reinau, O. P. Hilmola, N. Goryaev, A. Karam, Blockchain-based applications in shipping and port management: a literature review towards defining key conceptual frameworks, Rev. Int. Bus. Strategy, 30 (2020), 201–224. https://doi.org/10.1108/ribs-04-2019-0051 doi: 10.1108/ribs-04-2019-0051
    [36] P. W. de Langen, Stakeholders, conflicting interests and governance in port clusters, Res. Transp. Econ., 17 (2006). 457–477. https://doi.org/10.1016/s0739-8859(06)17020-1 doi: 10.1016/s0739-8859(06)17020-1
    [37] M. Farzadmehr, V. Carlan, T. Vanelslander, Designing a survey framework to collect port stakeholders' insight regarding AI implementation: results from the Flemish context, J. Shipp. Trade, 8 (2023), 1. https://doi.org/10.1186/s41072-023-00152-x doi: 10.1186/s41072-023-00152-x
    [38] J. D. Bryan, T. Zuva, A review on TAM and TOE Framework progression and how these models integrate, Adv. Sci. Technol. Eng. Syst. J., 6 (2021), 137–145. https://doi.org/10.25046/aj060316 doi: 10.25046/aj060316
    [39] M. H. Ha, Z. Yang, J. S. L. Lam, Port performance in container transport logistics: A multi-stakeholder perspective, Transp. Policy, 73 (2019), 25–40. https://doi.org/10.1016/j.tranpol.2018.09.021 doi: 10.1016/j.tranpol.2018.09.021
    [40] G. Balci, Digitalization in container shipping: Do perception and satisfaction regarding digital products in a non-technology industry affect overall customer loyalty?, Technol. Forecast. Soc. Change, 172 (2021), 121016. https://doi.org/10.1016/j.techfore.2021.121016 doi: 10.1016/j.techfore.2021.121016
    [41] Y. Liu, L. C. Wood, V. G. Venkatesh, A. Zhang, M. Farooque, Barriers to sustainable food consumption and production in China: A fuzzy DEMATEL analysis from a circular economy perspective, Sustainable Prod. Consumption, 28 (2021), 1114–1129. https://doi.org/10.1016/j.spc.2021.07.028 doi: 10.1016/j.spc.2021.07.028
    [42] J. Lohmer, R. Lasch, Blockchain in operations management and manufacturing: Potential and barriers, Comput. Ind. Eng., 149 (2020), 106789. https://doi.rog/10.1016/j.cie.2020.106789 doi: 10.1016/j.cie.2020.106789
    [43] J. Sedlmeir, J. Lautenschlager, G. Fridgen, N. Urbach, The transparency challenge of blockchain in organizations, Electron. Mark, 32 (2022), 1779–1794. https://doi.rog/10.1007/s12525-022-00536-0 doi: 10.1007/s12525-022-00536-0
    [44] C. Öztürk, A. Yildizbaşi, Barriers to implementation of blockchain into supply chain management using an integrated multi-criteria decision-making method: a numerical example, Soft Comput., 24 (2020), 14771–14789. https://doi.org/10.1007/s00500-020-04831-w doi: 10.1007/s00500-020-04831-w
    [45] S. Saberi, M. Kouhizadeh, J. Sarkis, Blockchains and the supply chain: Findings from a broad study of practitioners, IEEE Eng. Manage. Rev., 47 (2019), 95–103. https://doi.org/10.1109/emr.2019.2928264 doi: 10.1109/emr.2019.2928264
    [46] A. Waqar, A. Hannan Qureshi, I. Othman, N. Saad, M. Azab, Exploration of challenges to deployment of blockchain in small construction projects, Ain Shams Eng. J., (2023). forthcoming. https://doi.org/10.1016/j.asej.2023.102362
    [47] L. L. Halse, B. Jæger, Operationalizing industry 4.0: Understanding barriers of industry 4.0 and circular economy, in Advances in Production Management Systems. Towards Smart Production Management Systems, (2019), 135–142. https://doi.org/10.1007/978-3-030-29996-5_16
    [48] O. Okorie, J. Russell, Y. Jin, C. Turner, Y. Wang, F. Charnley, Removing barriers to Blockchain use in circular food supply chains: Practitioner views on achieving operational effectiveness, Cleaner Logist. Supply Chain, 5 (2022). https://doi.rog/10.1016/j.clscn.2022.100087 doi: 10.1016/j.clscn.2022.100087
    [49] J. Kaur, S. Kumar, B. E. Narkhede, M. Dabić, A. P. S. Rathore, R. Joshi, Barriers to blockchain adoption for supply chain finance: the case of Indian SMEs, Electron. Commerce Res., 2022 (2022). https://doi.org/10.1007/s10660-022-09566-4 doi: 10.1007/s10660-022-09566-4
    [50] X. Li, Y. Zhou, K. F. Yuen, Blockchain implementation in the maritime industry: critical success factors and strategy formulation, Maritime Policy Manage., (2022), 1–19. https://doi.org/10.1080/03088839.2022.2119614 doi: 10.1080/03088839.2022.2119614
    [51] M. Z. Khan, A. Kumar, A. K. Sahu, Blockchain technology and the sustainable supply chain: Theoretically exploring adoption barriers, Int. J. Prod. Econ., 159 (2023), 113714. https://doi.org/10.1016/j.jbusres.2023.113714 doi: 10.1016/j.jbusres.2023.113714
    [52] S. Nguyen, P. S. L. Chen, Y. Du, Blockchain adoption in container shipping: An empirical study on barriers, approaches, and recommendations, J. Bus. Res., 155 (2023), 161–170. https://doi.org/10.1016/j.jbusres.2019.04.021 doi: 10.1016/j.jbusres.2019.04.021
    [53] T. Saheb, F. H. Mamaghani, Exploring the barriers and organizational values of blockchain adoption in the banking industry, J. High Technol. Manage. Res., 32 (2021), 100417. https://doi.org/10.1016/j.hitech.2021.100417 doi: 10.1016/j.hitech.2021.100417
    [54] A. S. Adegoke, T. T. Oladokun, T. O. Ayodele, S. E. Agbato, A. A. Jinadu, DEMATEL method of analysing the factors influencing the decision to adopt virtual reality technology by real estate firms in Lagos property market, Smart Sustainable Built Environ., 11 (2022), 891–917. https://doi.org/10.1108/sasbe-09-2020-0135 doi: 10.1108/sasbe-09-2020-0135
    [55] A. J. B. Fugard, H. W. W. Potts, Supporting thinking on sample sizes for thematic analyses: a quantitative tool, Int. J. Soc. Res. Methodol., 18 (2015), 669–684. https://doi.org/10.1080/13645579.2015.1005453 doi: 10.1080/13645579.2015.1005453
    [56] G. Guest, A. Bunce, L. Johnson, How many interviews are enough?: An experiment with data saturation and variability, Field Methods, 18 (2006), 59–82. https://doi.org/10.1177/1525822x05279903 doi: 10.1177/1525822x05279903
    [57] W. W. Wu, Segmenting critical factors for successful knowledge management implementation using the fuzzy DEMA℡ method, Appl. Soft Comput., 12 (2012), 527–535. https://doi.org/10.1016/j.asoc.2011.08.008 doi: 10.1016/j.asoc.2011.08.008
    [58] V. G. Venkatesh, A. Zhang, S. Luthra, R. Dubey, N. Subramanian, S. Mangla, Barriers to coastal shipping development: An Indian perspective, Transp. Res. Part D Transp. Environ., 52 (2017), 362–378. https://doi.org/10.1016/j.trd.2017.03.016 doi: 10.1016/j.trd.2017.03.016
    [59] A. C. Kuzu, Application of fuzzy DEMATEL approach in maritime transportation: A risk analysis of anchor loss, Ocean Eng., 273 (2023), 113786. https://doi.org/10.1016/j.oceaneng.2023.113786 doi: 10.1016/j.oceaneng.2023.113786
    [60] R. Priyanka, K. Ravindran, B. Sankaranarayanan, S. M. Ali, A fuzzy DEMA℡ decision modeling framework for identifying key human resources challenges in start-up companies: Implications for sustainable development, Decis. Anal. J., 6 (2023). https://doi.org/10.1016/j.dajour.2023.100192 doi: 10.1016/j.dajour.2023.100192
    [61] L. E. Quezada, H. A. López-Ospina, C. Ortiz, A. M. Oddershede, P. I. Palominos, P. A. Jofré, A DEMA℡-based method for prioritizing strategic projects using the perspectives of the Balanced Scorecard, Int. J. Prod. Econ., 249 (2022). https://doi.org/10.1016/j.ijpe.2022.108518 doi: 10.1016/j.ijpe.2022.108518
    [62] S. Daimi, S. Rebai, Sustainability performance assessment of Tunisian public transport companies: AHP and ANP approaches, Socio Econ. Plann. Sci., 89 (2023), 101680. https://doi.org/10.1016/j.seps.2023.101680 doi: 10.1016/j.seps.2023.101680
    [63] G. F. Khan, M. Sarstedt, W. L. Shiau, J. F. Hair, C. M. Ringle, M. P. Fritze, Methodological research on partial least squares structural equation modeling (PLS-SEM), Int. Res., 29 (2019), 407–429. https://doi.org/10.1108/IntR-12-2017-0509 doi: 10.1108/IntR-12-2017-0509
    [64] D. Xie, X. Shi, J. Liu, Z. Zhu, Free cash flow productivity among Chinese listed companies: A comparative study of SOEs and non-SOEs, China J. Accounting Res., 2023 (2023). https://doi.org/10.1016/j.cjar.2023.100315 doi: 10.1016/j.cjar.2023.100315
    [65] C. Hepburn, Y. Qi, N. Stern, B. Ward, C. Xie, D. Zenghelis, Towards carbon neutrality and China's 14th Five-Year Plan: Clean energy transition, sustainable urban development, and investment priorities, Environ. Sci. Ecotechnol., 8 (2021), 100130. https://doi.org/10.1016/j.ese.2021.100130 doi: 10.1016/j.ese.2021.100130
    [66] A. S. Almasoud, F. K. Hussain, O. K. Hussain, Smart contracts for blockchain-based reputation systems: A systematic literature review, J. Network Comput. Appl., 170 (2020), 102814. https://doi.org/10.1016/j.jnca.2020.102814 doi: 10.1016/j.jnca.2020.102814
    [67] M. Dehghani, R. William Kennedy, A. Mashatan, A. Rese, D. Karavidas, High interest, low adoption. A mixed-method investigation into the factors influencing organisational adoption of blockchain technology, J. Bus. Res., 149 (2022), 393–411. https://doi.org/10.1016/j.jbusres.2022.05.015 doi: 10.1016/j.jbusres.2022.05.015
    [68] Y. Li, A. Liao, L. Li, M. Zhang, X. Zhao, F. Ye, Reinforcing or weakening? The role of blockchain technology in the link between consumer trust and organic food adoption, J. Bus. Res., 164 (2023). https://doi.org/10.1016/j.jbusres.2023.113999 doi: 10.1016/j.jbusres.2023.113999
    [69] V. S. Yadav, A. R. Singh, R. D. Raut, N. Cheikhrouhou, Blockchain drivers to achieve sustainable food security in the Indian context, Ann. Oper. Res., 327 (2023), 211–249. https://doi.org/10.1007/s10479-021-04308-5 doi: 10.1007/s10479-021-04308-5
    [70] V. Tsioumas, P. J. Stavroulakis, D. Vasilopoulos, S. Papadimitriou, The role of shipbrokers in sustainable maritime clusters: A quantitative approach towards digitalization, Cleaner Logist. Supply Chain, 8 (2023), 100114. https://doi.org/10.1016/j.clscn.2023.100114 doi: 10.1016/j.clscn.2023.100114
    [71] R. Lai, G. Zhao, Blockchain for achieving accountable outsourcing computations in edge computing, Comput. Commun., 200 (2023), 17–29. https://doi.org/10.1016/j.comcom.2022.12.024 doi: 10.1016/j.comcom.2022.12.024
    [72] C. Dong, Q. Huang, Y. Pan, C. T. Ng, R. Liu, Logistics outsourcing: Effects of greenwashing and blockchain technology, Transp. Res. Part E Logist. Transp. Rev., 170 (2023). https://doi.org/10.1016/j.tre.2023.103015 doi: 10.1016/j.tre.2023.103015
    [73] J. Aslam, A. Saleem, N. T. Khan, Y. B. Kim, Factors influencing blockchain adoption in supply chain management practices: A study based on the oil industry, J. Innov. Knowl., 6 (2021), 124–134. https://doi.org/10.1016/j.jik.2021.01.002 doi: 10.1016/j.jik.2021.01.002
    [74] M. Dooms, L. van der Lugt, P. W. de Langen, International strategies of port authorities: The case of the port of rotterdam authority, Res. Transp. Bus. Manage., 8 (2013), 148–157. https://doi.org/10.1016/j.rtbm.2013.06.004 doi: 10.1016/j.rtbm.2013.06.004
    [75] S. Bag, D. A. Viktorovich, A. K. Sahu, A. K. Sahu, Barriers to adoption of blockchain technology in green supply chain management, J. Global Oper. Strategic Sourcing, 14 (2021), 104–133. https://doi.org/10.1108/jgoss-06-2020-0027 doi: 10.1108/jgoss-06-2020-0027
    [76] C. Chen, J. S. L. Lam, Sustainability and interactivity between cities and ports: a two-stage data envelopment analysis (DEA) approach, Maritime Policy Manage., 45 (2018), 944–961. https://doi.org/10.1080/03088839.2018.1450528 doi: 10.1080/03088839.2018.1450528
    [77] C. Battilani, G. Galli, S. Arecco, B. Casarino, A. Granero, K. Lavagna, et al., Business process re-engineering in public administration: The case study of Western Ligurian Sea Port Authority, Sustainable Futures, 4 (2022). https://doi.org/10.1016/j.sftr.2022.100065 doi: 10.1016/j.sftr.2022.100065
    [78] M. Attaran, Exploring the relationship between information technology and business process reengineering, Inf. Manage., 41 (2004), 585–596. https://doi.org/10.1016/s0378-7206(03)00098-3 doi: 10.1016/s0378-7206(03)00098-3
    [79] Y. Borgianni, G. Cascini, F. Rotini, Business process reengineering driven by customer value: a support for undertaking decisions under uncertainty conditions, Comput. Ind., 68 (2015), 132–147. https://doi.org/10.1016/j.compind.2015.01.001 doi: 10.1016/j.compind.2015.01.001
    [80] F. Jia, L. Sun, J. Yuan, Y. Li, Q. Huang, C. H. Chen, The business process reconstruction of railway-river combined transportation cloud platform taking China container export as an example, J. Adv. Transp., 2021 (2021), 1–20. https://doi.rog/10.1155/2021/9946458 doi: 10.1155/2021/9946458
    [81] D. Marikyan, S. Papagiannidis, O. F. Rana, R. Ranjan, Blockchain adoption: A study of cognitive factors underpinning decision making, Comput. Hum. Behav., 131 (2022), 107207. https://doi.rog/10.1016/j.chb.2022.107207 doi: 10.1016/j.chb.2022.107207
    [82] R. Dubey, D. J. Bryde, Y. K. Dwivedi, G. Graham, C. Foropon, Impact of artificial intelligence-driven big data analytics culture on agility and resilience in humanitarian supply chain: A practice-based view, Int. J. Prod. Econ., 250 (2022), 108618. https://doi.org/10.1016/j.ijpe.2022.108618 doi: 10.1016/j.ijpe.2022.108618
    [83] P. Bromiley, D. Rau, Towards a practice-based view of strategy, Strategic Manage. J., 35 (2014), 1249–1256. https://doi.org/10.1002/smj.2238 doi: 10.1002/smj.2238
  • Reader Comments
  • © 2023 the Author(s), licensee AIMS Press. This is an open access article distributed under the terms of the Creative Commons Attribution License (http://creativecommons.org/licenses/by/4.0)
通讯作者: 陈斌, bchen63@163.com
  • 1. 

    沈阳化工大学材料科学与工程学院 沈阳 110142

  1. 本站搜索
  2. 百度学术搜索
  3. 万方数据库搜索
  4. CNKI搜索

Metrics

Article views(5564) PDF downloads(245) Cited by(6)

Article outline

Figures and Tables

Figures(4)  /  Tables(9)

/

DownLoad:  Full-Size Img  PowerPoint
Return
Return

Catalog