Research article Special Issues

Past extropy for linear consecutive r-out-of-n: F systems and its properties, bounds, and estimation

  • Published: 15 April 2026
  • MSC : 62G10, 62N05, 94A17

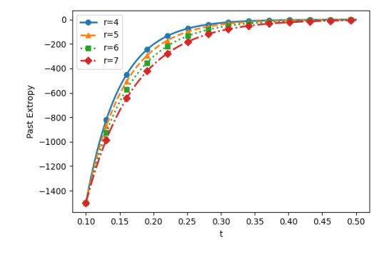
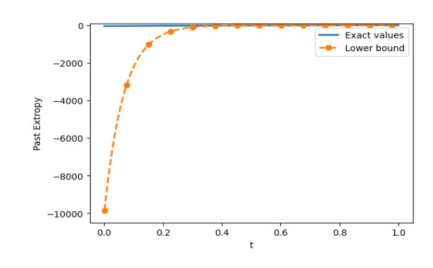
  • This paper develops a rigorous information-theoretic framework for uncertainty quantification in lifetime analysis through the concept of past extropy. Particular attention is paid to linear consecutive $ r $-out-of- $ n $: $ F $ systems with independent and identically distributed component lifetimes. Explicit analytical expressions for the past extropy of system lifetimes are derived, and several new theoretical properties are established, including monotonicity results, probabilistic bounds, and characterization theorems, which reveal structural relationships between system reliability configurations and information-based uncertainty measures. The investigation is further extended to conditional past extropy, providing additional insight into uncertainty assessment under partial system information. To support practical implementation, a nonparametric kernel-based estimator of past extropy is proposed. Its performance is evaluated through Monte Carlo simulation experiments that illustrate stable finite-sample behavior and reliable estimation accuracy across different parameter settings. The presented results demonstrate that past extropy offers a flexible and informative framework for studying uncertainty in lifetime distributions and structured reliability systems, combining rigorous theoretical developments with practical data-driven estimation methodology.

    Citation: Faten Alrewely, Mohamed Kayid, Boshra Alarfaj, Narayanaswamy Balakrishnan. Past extropy for linear consecutive r-out-of-n: F systems and its properties, bounds, and estimation[J]. AIMS Mathematics, 2026, 11(4): 10342-10371. doi: 10.3934/math.2026427

    Related Papers:

  • This paper develops a rigorous information-theoretic framework for uncertainty quantification in lifetime analysis through the concept of past extropy. Particular attention is paid to linear consecutive $ r $-out-of- $ n $: $ F $ systems with independent and identically distributed component lifetimes. Explicit analytical expressions for the past extropy of system lifetimes are derived, and several new theoretical properties are established, including monotonicity results, probabilistic bounds, and characterization theorems, which reveal structural relationships between system reliability configurations and information-based uncertainty measures. The investigation is further extended to conditional past extropy, providing additional insight into uncertainty assessment under partial system information. To support practical implementation, a nonparametric kernel-based estimator of past extropy is proposed. Its performance is evaluated through Monte Carlo simulation experiments that illustrate stable finite-sample behavior and reliable estimation accuracy across different parameter settings. The presented results demonstrate that past extropy offers a flexible and informative framework for studying uncertainty in lifetime distributions and structured reliability systems, combining rigorous theoretical developments with practical data-driven estimation methodology.



    加载中


    [1] J. M. Kontoleon, Reliability determination of an r-successive-out-of-n: F system, IEEE T. Reliab., 29 (1980), 437. https://doi.org/10.1109/TR.1980.5220921 doi: 10.1109/TR.1980.5220921
    [2] J. Yin, N. Balakrishnan, L. Cui, Efficient reliability computation of consecutive-k-out-of-n: F systems with shared components, J. Risk Reliab., 238 (2024), 122–135. https://doi.org/10.1177/1748006X221130540 doi: 10.1177/1748006X221130540
    [3] L. Cui, W. Kuo, J. Li, M. Xie, On the dual reliability systems of (n, f, k) and 〈n, f, k〉, Stat. Probab. Lett., 76 (2006), 1081–1088. https://doi.org/10.1016/j.spl.2005.12.004 doi: 10.1016/j.spl.2005.12.004
    [4] X. Zhao, L. Cui, W. Kuo, Reliability for sparsely connected consecutive-k systems, IEEE T. Reliab., 56 (2007), 516–524. https://doi.org/10.1109/TR.2007.903202 doi: 10.1109/TR.2007.903202
    [5] K. H. Jung, H. Kim, Linear consecutive-k-out-of-n: F system reliability with common-mode forced outages, Reliab. Eng. Syst. Saf., 41 (1993), 49–55. https://doi.org/10.1016/0951-8320(93)90017-S doi: 10.1016/0951-8320(93)90017-S
    [6] S. Eryılmaz, Reliability properties of consecutive-k-out-of-n systems of arbitrarily dependent components, Reliab. Eng. Syst. Saf., 94 (2009), 350–356. https://doi.org/10.1016/j.ress.2008.03.027 doi: 10.1016/j.ress.2008.03.027
    [7] S. Eryılmaz, Parallel and consecutive-k-out-of-n: F systems under stochastic deterioration, Appl. Math. Comput., 227 (2014), 19–26. https://doi.org/10.1016/j.amc.2013.10.081 doi: 10.1016/j.amc.2013.10.081
    [8] S. Eryılmaz, Mixture representations for the reliability of consecutive-k systems, Math. Comput. Model., 51 (2010), 405–412. https://doi.org/10.1016/j.mcm.2009.12.007 doi: 10.1016/j.mcm.2009.12.007
    [9] S. Eryılmaz, Conditional lifetimes of consecutive-k-out-of-n systems, IEEE T. Reliab., 59 (2010), 178–182. https://doi.org/10.1109/TR.2010.2040775 doi: 10.1109/TR.2010.2040775
    [10] W. Kuo, M. J. Zuo, Optimal reliability modeling: Principles and applications, John Wiley & Sons, 2003.
    [11] E. T. Salehi, M. Asadi, S. Eryılmaz, On the mean residual lifetime of consecutive-k-out-of-n systems, TEST, 21 (2012), 93–115. https://doi.org/10.1007/s11749-011-0237-3 doi: 10.1007/s11749-011-0237-3
    [12] J. Navarro, S. Eryılmaz, Mean residual lifetimes of consecutive-k-out-of-n systems, J. Appl. Probab., 44 (2007), 82–98. https://doi.org/10.1239/jap/1175267165 doi: 10.1239/jap/1175267165
    [13] J. Navarro, Introduction to system reliability theory, Cham: Springer, 2021.
    [14] N. Ebrahimi, E. S. Soofi, H. Zahedi, Information properties of order statistics and spacings, IEEE T. Inform. Theory, 50 (2004), 177–183. https://doi.org/10.1109/TIT.2003.821973 doi: 10.1109/TIT.2003.821973
    [15] C. E. Shannon, A mathematical theory of communication, Bell Syst. Tech. J., 27 (1948), 379–423. https://doi.org/10.1002/j.1538-7305.1948.tb01338.x doi: 10.1002/j.1538-7305.1948.tb01338.x
    [16] F. Lad, G. Sanfilippo, G. Agro, Extropy: Complementary dual of entropy, Stat. Sci., 30 (2015), 40–58. https://doi.org/10.1214/14-STS430 doi: 10.1214/14-STS430
    [17] A. Toomaj, M. Hashempour, N. Balakrishnan, Extropy: Characterizations and dynamic versions, J. Appl. Probab., 60 (2023), 1333–1351. https://doi.org/10.1017/jpr.2023.7 doi: 10.1017/jpr.2023.7
    [18] O. Kamari, F. Buono, On extropy of past life distribution, Ricerche Mat., 70 (2021), 505–515. https://doi.org/10.1007/s11587-020-00488-7 doi: 10.1007/s11587-020-00488-7
    [19] G. Qiu, The extropy of order statistics and record values, Stat. Probab. Lett., 120 (2017), 52–60. https://doi.org/10.1016/j.spl.2016.09.016 doi: 10.1016/j.spl.2016.09.016
    [20] G. Qiu, K. Jia, Extropy estimators with applications in testing uniformity, J. Nonparametr. Stat., 30 (2018), 182–196. https://doi.org/10.1080/10485252.2017.1404063 doi: 10.1080/10485252.2017.1404063
    [21] G. Qiu, K. Jia, The residual extropy of order statistics, Stat. Probab. Lett., 133 (2018), 15–22. https://doi.org/10.1016/j.spl.2017.09.014 doi: 10.1016/j.spl.2017.09.014
    [22] G. Qiu, L. Wang, X. Wang, On extropy properties of mixed systems, Probab. Eng. Inform. Sci., 33 (2019), 471–486. https://doi.org/10.1017/S0269964818000244 doi: 10.1017/S0269964818000244
    [23] M. Shrahili, M. Kayid, Excess lifetime extropy of order statistics, Axioms, 12 (2023), 1024. https://doi.org/10.3390/axioms12111024 doi: 10.3390/axioms12111024
    [24] M. Shaked, J. G. Shanthikumar, Stochastic orders, New York: Springer, 2007.
    [25] M. Kayid, Further results involving residual and past extropy with their applications, Stat. Probab. Lett., 214 (2024), 110201. https://doi.org/10.1016/j.spl.2024.110201 doi: 10.1016/j.spl.2024.110201
    [26] S. Baratpour, J. Ahmadi, N. R. Arghami, Characterizations based on Rényi entropy of order statistics and record values, J. Stat. Plan. Infer., 138 (2008), 2544–2551. https://doi.org/10.1016/j.jspi.2007.10.024 doi: 10.1016/j.jspi.2007.10.024
    [27] S. Baratpour, Characterizations based on cumulative residual entropy of first-order statistics, Commun. Stat. Theor. M., 39 (2010), 3645–3651. https://doi.org/10.1080/03610920903324841 doi: 10.1080/03610920903324841
    [28] R. C. Gupta, S. N. U. A. Kirmani, On the proportional mean residual life model and its implications, Statistics, 32 (1998), 175–187. https://doi.org/10.1080/02331889808802660 doi: 10.1080/02331889808802660
    [29] J. R. Higgins, Completeness and basis properties of sets of special functions, Cambridge University Press, 2004.
    [30] J. S. Hwang, G. D. Lin, On a generalized moment problem Ⅱ, Proc. Amer. Math. Soc., 91 (1984), 577–580. https://doi.org/10.2307/2044804 doi: 10.2307/2044804
  • Reader Comments
  • © 2026 the Author(s), licensee AIMS Press. This is an open access article distributed under the terms of the Creative Commons Attribution License (http://creativecommons.org/licenses/by/4.0)
通讯作者: 陈斌, bchen63@163.com
  • 1. 

    沈阳化工大学材料科学与工程学院 沈阳 110142

  1. 本站搜索
  2. 百度学术搜索
  3. 万方数据库搜索
  4. CNKI搜索

Metrics

Article views(195) PDF downloads(32) Cited by(0)

Article outline

Figures and Tables

Figures(4)  /  Tables(4)

/

DownLoad:  Full-Size Img  PowerPoint
Return
Return

Catalog