Research article Special Issues

Some energy-preserving relaxation-type schemes for two-dimensional space fractional nonlinear Schrödinger equations

  • Published: 26 March 2026
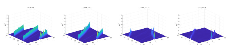
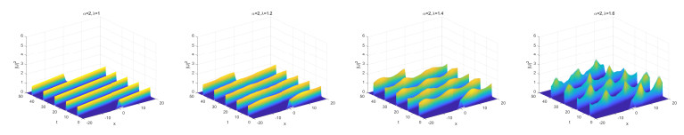
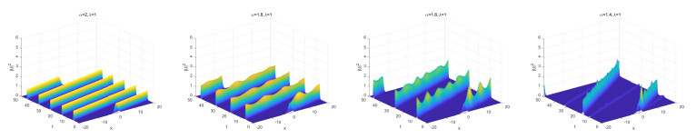
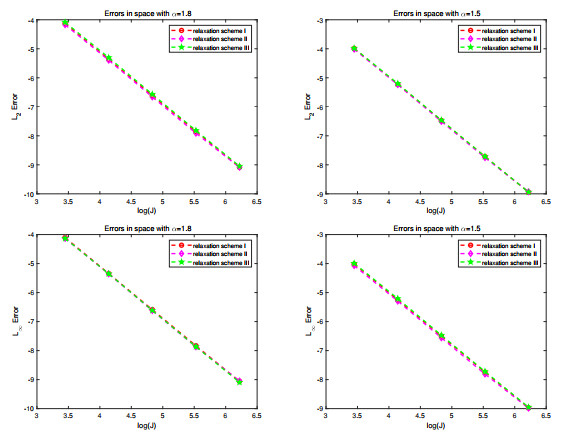
  • In this paper, we develop some energy-preserving relaxation-type schemes to solve two-dimensional space fractional nonlinear Schrödinger equations with periodic boundary conditions. First, we change the original system into an equivalent relaxation form by introducing some new variables, which transforms the energy conservation law of the original system into quadratic invariants, and satisfies the mass conservation law of the original system. Then an implicit relaxation scheme is applied to deal with the time derivative, and the resulting semi discrete system can exactly preserve the mass and energy conservation laws. However, the obtained semi discrete system is nonlinear. Next a linear implicit relaxation scheme is directly used for the modified system to arrive at a semi discrete scheme, and the conservation of the semi discrete system is analyzed. Second, the resulting semi discrete systems are discretized by the Fourier spectral method with periodic boundary conditions, and the efficient iterative algorithms of the fully-discrete systems are given. Finally, numerical experiments of some space fractional nonlinear Schrödinger equations are given to verify the correctness of the theoretical results.

    Citation: Junjie Wang. Some energy-preserving relaxation-type schemes for two-dimensional space fractional nonlinear Schrödinger equations[J]. Networks and Heterogeneous Media, 2026, 21(2): 446-475. doi: 10.3934/nhm.2026021

    Related Papers:

  • In this paper, we develop some energy-preserving relaxation-type schemes to solve two-dimensional space fractional nonlinear Schrödinger equations with periodic boundary conditions. First, we change the original system into an equivalent relaxation form by introducing some new variables, which transforms the energy conservation law of the original system into quadratic invariants, and satisfies the mass conservation law of the original system. Then an implicit relaxation scheme is applied to deal with the time derivative, and the resulting semi discrete system can exactly preserve the mass and energy conservation laws. However, the obtained semi discrete system is nonlinear. Next a linear implicit relaxation scheme is directly used for the modified system to arrive at a semi discrete scheme, and the conservation of the semi discrete system is analyzed. Second, the resulting semi discrete systems are discretized by the Fourier spectral method with periodic boundary conditions, and the efficient iterative algorithms of the fully-discrete systems are given. Finally, numerical experiments of some space fractional nonlinear Schrödinger equations are given to verify the correctness of the theoretical results.



    加载中


    [1] B. Guo, K. Pu, F. Huang, Fractional Partial Differential Equations And Their Numerical Solutions, World Scientific Pulishing, 2011,348. https://doi.org/10.1142/9543
    [2] N. Laskin, Fractional quantum mechanics, Phys. Rev. E, 62 (2000), 3135–3145. https://doi.org/10.1103/PhysRevE.62.3135
    [3] X. Zhao, Z. Sun, Z. Hao, A fourth-order compact ADI scheme for two-dimensional nonlinear space fractional Schrödinger equation, SIAM J. Sci. Comput., 36 (2014), A2865–A2886. https://doi.org/10.1137/140961560 doi: 10.1137/140961560
    [4] C. Li, F. Zeng, Numerical Methods for Fractional Calculus, Chapman & Hall/CRC, New York, 2015. https://doi.org/10.1201/b18503
    [5] Z. Sun, G. Gao, Finite Difference Methods for Fractional-order Differential Equations, Science Press, 2015, ISBN 978-7-03-045472-0.
    [6] F. Liu, P. Zhuang, Q. Liu, Numerical Methods and Their Applications of Fractional Partial Differential Equations, Science Press, 2015, ISBN 978-7-03-046335-7.
    [7] Y. Huang, X. Li, A. Xiao, Fourier pseudo spectral method on generalized sparse grids for the space-fractional Schrödinger equation, Comput. Math. Appl., 75 (2018), 4241–4255. https://doi.org/10.1016/j.camwa.2018.03.026 doi: 10.1016/j.camwa.2018.03.026
    [8] A. Bonito, W. Lei, J. E. Pasciak, Numerical approximation of the integral fractional Laplacian, Numer. Math., 142 (2019), 235–278. https://doi.org/10.1007/s00211-019-01025-x doi: 10.1007/s00211-019-01025-x
    [9] M. Ran, C. Zhang, A conservative difference scheme for solving the strongly coupled nonlinear fractional Schrödinger equations, Commun. Nonlinear Sci. Numer. Simul., 41 (2016), 64–83. https://doi.org/10.1016/j.cnsns.2016.04.026 doi: 10.1016/j.cnsns.2016.04.026
    [10] Y. Ran, J. Wang, D. Wang, On HSS-like iteration method for the space fractional coupled nonlinear Schrödinger equations, Appl. Math. Comput., 271 (2015), 482–488. https://doi.org/10.1016/j.amc.2015.09.028 doi: 10.1016/j.amc.2015.09.028
    [11] D. Wang, A. Xiao, W. Yang, Crank–Nicolson difference scheme for the coupled nonlinear Schrödinger equations with the Riesz space fractional derivative, J. Comput. Phys., 242 (2013), 670–681. https://doi.org/10.1016/j.jcp.2013.02.037 doi: 10.1016/j.jcp.2013.02.037
    [12] D. Wang, A. Xiao, W. Yang, A linearly implicit conservative difference scheme for the space fractional coupled nonlinear Schrödinger equations, J. Comput. Phys., 272 (2014), 644–655. https://doi.org/10.1016/j.jcp.2014.04.047 doi: 10.1016/j.jcp.2014.04.047
    [13] N. Laskin, Fractional quantum mechanics and Levy path integrals, Phys. Lett. A, 268 (2000), 298–305. https://doi.org/10.1016/S0375-9601(00)00201-2 doi: 10.1016/S0375-9601(00)00201-2
    [14] D. Wang, A. Xiao, W. Yang, Maximum-norm error analysis of a difference scheme for the space fractional CNLS, Appl. Math. Comput., 257 (2015), 241–251. https://doi.org/10.1016/j.amc.2014.11.026 doi: 10.1016/j.amc.2014.11.026
    [15] P. Wang, C. Huang, An energy conservative difference scheme for the nonlinear fractional Schrödinger equations, J. Comput. Phys., 293 (2015), 238–251. https://doi.org/10.1016/j.jcp.2014.03.037 doi: 10.1016/j.jcp.2014.03.037
    [16] S. Duo, Y. Zhang, Mass-conservative fourier spectral methods for solving the fractional nonlinear Schrödinger equation, Comput. Math. Appl., 71 (2016), 2257–2271. https://doi.org/10.1016/j.camwa.2015.12.042 doi: 10.1016/j.camwa.2015.12.042
    [17] M. Li, C. Huang, P. Wang, Galerkin finite element method for nonlinear fractional Schrödinger equations, Numer. Algor., 74 (2017), 499–525. https://doi.org/10.1007/s11075-016-0160-5 doi: 10.1007/s11075-016-0160-5
    [18] A. Xiao, J. Wang, Symplectic scheme for the Schrödinger equation with fractional Laplacian, Appl. Numer. Math., 146 (2019), 469–487. https://doi.org/10.1016/j.apnum.2019.08.002 doi: 10.1016/j.apnum.2019.08.002
    [19] P. Wang, C. Huang, Structure-preserving numerical methods for the fractional Schrödinger equation, Appl. Numer. Math., 129 (2018), 137–158. https://doi.org/10.1016/j.apnum.2018.03.008 doi: 10.1016/j.apnum.2018.03.008
    [20] C. Besse, A relaxation scheme for the nonlinear Schrödinger equation, SIAM J. Numer. Anal., 42 (2004), 934–952. https://doi.org/10.1137/S0036142901396521 doi: 10.1137/S0036142901396521
    [21] M. Li, C. Huang, W. Ming, A relaxation-type Galerkin FEM for nonlinear fractional Schrödinger equations, Numer. Algor., 83 (2020), 99–124. https://doi.org/10.1007/s11075-019-00672-3 doi: 10.1007/s11075-019-00672-3
    [22] B. Cheng, D. Wang, W. Yang, Energy preserving relaxation method for space-fractional nonlinear Schrödinger equation, Appl. Numer. Math., 152 (2020), 480–498. https://doi.org/10.1016/j.apnum.2019.11.008 doi: 10.1016/j.apnum.2019.11.008
    [23] D. Li, X. Li, Multiple relaxation exponential Runge–Kutta methods for the nonlinear Schrödinger equation, SIAM J. Numer. Anal., 62 (2024), 2719–2744. https://doi.org/10.1137/23M1606034 doi: 10.1137/23M1606034
    [24] D. Li, X. Li, Relaxation exponential rosenbrock-type methods for oscillatory Hamiltonian systems, SIAM J. Sci. Comput., 45 (2023), A2886–A2911. https://doi.org/10.1137/22M1511345 doi: 10.1137/22M1511345
    [25] Z. Fei, V. M. Perez-Garcia, L. Vazquez, Numerical simulation of nonlinear Schrodinger systems: A new conservative scheme, Appl. Math. Comput., 71 (1995), 165–177. https://doi.org/10.1016/0096-3003(94)00152-T doi: 10.1016/0096-3003(94)00152-T
    [26] J. Shen, J. Xu, Convergence and error anlysis for scalar auxiliary variable (SAV) schemes to gradient flows, SIAM J. Numer. Anal., 56 (2018), 2895–2912. https://doi.org/10.1137/17M1159968 doi: 10.1137/17M1159968
    [27] J. Shen, J. Xu, J. Yang, The scalar auxiliary variable (SAV) approach for gradient flows, J. Comput. Phys., 353 (2018), 407–416. https://doi.org/10.1016/j.jcp.2017.10.021 doi: 10.1016/j.jcp.2017.10.021
    [28] C. Jiang, W. Cai, Y. Wang, A linearly implicit and local energy-preserving scheme for the sine-Gordon equation based on the invariant energy quadratization approach, J. Sci. Comput., 80 (2019), 1629–1655. https://doi.org/10.1007/s10915-019-01001-5 doi: 10.1007/s10915-019-01001-5
    [29] B. Deng, J. Shen, Q. zhuang, Second-order SAV schemes for the nonlinear Schrödinger equation and their error analysis, J. Sci. Comput., 88 (2021), 69. https://doi.org/10.1007/s10915-021-01576-y doi: 10.1007/s10915-021-01576-y
    [30] J. A. C. Weideman, B. M. Herbst, Split-step methods for the solution of the nonlinear Schrodinger equation, SIAM J. Numer. Anal., 23 (1986), 485–507. https://doi.org/10.1137/0723033 doi: 10.1137/0723033
    [31] Z. Hao, Z. Zhang, R. Du, Fractional centered difference scheme for high-dimensional integral fractional Laplacian, J. Comput. Phys., 424 (2021), 109851. https://doi.org/10.1016/j.jcp.2020.109851 doi: 10.1016/j.jcp.2020.109851
    [32] Y. Liu, Y. Du, H. Li, S. He, W. Gao, Finite difference/finite element method for a nonlinear time-fractional fourth-order reaction-diffusion problem, Comput. Math. Appl., 70 (2015). 573–591. https://doi.org/10.1016/j.camwa.2015.05.015
    [33] K. Kirkpatrick, E. Lenzmann, G. Staffilani, On the continuum limit for discrete NLS with long-range lattice interactions, Commun. Math. Phys., 317 (2013), 563–591. https://doi.org/10.1007/s00220-012-1621-x doi: 10.1007/s00220-012-1621-x
    [34] B. Jin, R. Lazarov, Z. Zhou, Error estimates for a semidiscrete finite element method for fractional order parabolic equations, SIAM J. Numer. Anal., 51 (2012), 445–466. https://doi.org/10.1137/120873984 doi: 10.1137/120873984
    [35] W. Deng, Finite element method for the space and time fractional Fokker-Planck equation, SIAM J. Numer. Anal., 47 (2008), 204–226. https://doi.org/10.1137/080714130 doi: 10.1137/080714130
    [36] A. Singh, H. Ramos, V. Singh, Numerical analysis of a high-order scheme for space-time fractional diffusion-wave equations with Riesz derivatives, Mathematics, 13 (2025), 3457. https://doi.org/10.3390/math13213457 doi: 10.3390/math13213457
    [37] W. Qu, Y. Y. Huang, S. Hon, S. L. Lei, A novel fourth-order scheme for two-dimensional Riesz space fractional nonlinear reaction-diffusion equations and its optimal preconditioned solver, Numer. Linear Algebra Appl., 32 (2025), e70005. https://doi.org/10.1002/nla.70005 doi: 10.1002/nla.70005
  • Reader Comments
  • © 2026 the Author(s), licensee AIMS Press. This is an open access article distributed under the terms of the Creative Commons Attribution License (http://creativecommons.org/licenses/by/4.0)
通讯作者: 陈斌, bchen63@163.com
  • 1. 

    沈阳化工大学材料科学与工程学院 沈阳 110142

  1. 本站搜索
  2. 百度学术搜索
  3. 万方数据库搜索
  4. CNKI搜索

Metrics

Article views(469) PDF downloads(28) Cited by(0)

Article outline

Figures and Tables

Figures(21)  /  Tables(1)

Other Articles By Authors

/

DownLoad:  Full-Size Img  PowerPoint
Return
Return

Catalog