Research article

Applications of structural equation modeling and mathematical statistics to the triggering mechanism of a class of liquors consumer behaviors in Sichuan province

  • Published: 02 March 2026
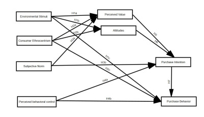
  • Structural equation modeling (SEM) systematically validated hierarchical pathways among multiple factors by constructing a dual framework integrating latent variable measurement and path analysis, utilizing covariance matrices derived from online questionnaires of Wuliangye consumers in Sichuan province. Statistical analysis quantified path coefficient significance through maximum likelihood estimation, revealing via factor loadings and goodness-of-fit tests that consumer ethnocentrism directly promotes purchase intention, while simultaneously refuting the null hypothesis regarding perceived behavioral control-thus deconstructing the "trigger-transmission" causal chain among variables. Crucially, SEM findings revealed environmental stimuli as the predominant factor, indirectly influencing purchasing behavior through perceived value, contrary to existing literature asserting equal impacts from consumer ethnocentrism, environmental stimuli, and perceived behavioral control. Statistical evidence further demonstrated higher online purchase frequency for premium Wuliangye liquor, aligning with Generation Z's e-commerce preferences. By implementing stricter website-based participant screening than prior studies, this research optimized the analytical model, yielding data-driven strategic recommendations: strengthening e-commerce platforms, enhancing promotional expertise, leveraging cultural localization, and prioritizing premium product development. These actionable insights significantly advance sales optimization strategies for Wuliangye products in Sichuan's dynamic market.

    Citation: Ruofeng Rao. Applications of structural equation modeling and mathematical statistics to the triggering mechanism of a class of liquors consumer behaviors in Sichuan province[J]. Mathematical Modelling and Control, 2026, 6(1): 29-43. doi: 10.3934/mmc.2026003

    Related Papers:

  • Structural equation modeling (SEM) systematically validated hierarchical pathways among multiple factors by constructing a dual framework integrating latent variable measurement and path analysis, utilizing covariance matrices derived from online questionnaires of Wuliangye consumers in Sichuan province. Statistical analysis quantified path coefficient significance through maximum likelihood estimation, revealing via factor loadings and goodness-of-fit tests that consumer ethnocentrism directly promotes purchase intention, while simultaneously refuting the null hypothesis regarding perceived behavioral control-thus deconstructing the "trigger-transmission" causal chain among variables. Crucially, SEM findings revealed environmental stimuli as the predominant factor, indirectly influencing purchasing behavior through perceived value, contrary to existing literature asserting equal impacts from consumer ethnocentrism, environmental stimuli, and perceived behavioral control. Statistical evidence further demonstrated higher online purchase frequency for premium Wuliangye liquor, aligning with Generation Z's e-commerce preferences. By implementing stricter website-based participant screening than prior studies, this research optimized the analytical model, yielding data-driven strategic recommendations: strengthening e-commerce platforms, enhancing promotional expertise, leveraging cultural localization, and prioritizing premium product development. These actionable insights significantly advance sales optimization strategies for Wuliangye products in Sichuan's dynamic market.



    加载中


    [1] R. P. Bagozzi, Y. Yi, On the evaluation of structural equation models, J. Acad. Market. Sci., 16 (1988), 74–94. https://doi.org/10.1007/BF02723327 doi: 10.1007/BF02723327
    [2] Y. Chen, Y. Zhang, Research on influencing factors of consumer satisfaction based on online comments-Taking Hema Fresh as an example, E-Commerce Rev., 11 (2022), 15–23. https://doi.org/10.12677/ECL.2022.113003 doi: 10.12677/ECL.2022.113003
    [3] C. Zhu, Z. Zhang, X. Tu, Analysis of the current situation of the perception of sugar substitute products and factors influencing consumers' purchase intention, Stat. Appl., 12 (2023), 877–887. https://doi.org/10.12677/SA.2023.124092 doi: 10.12677/SA.2023.124092
    [4] J. F. Hair, M. Sarstedt, C. M. Ringle, J. A. Mena, An assessment of the use of partial least squares structural equation modeling in marketing research, J. Acad. Market. Sci., 40 (2012), 414–433. https://doi.org/10.1007/s11747-011-0261-6 doi: 10.1007/s11747-011-0261-6
    [5] R. Yang, R. Ramsaran, S. Wibowo, Do consumer ethnocentrism and animosity affect the importance of country-of-origin in dairy products evaluation? The moderating effect of purchase frequency, Brit. Food J., 124 (2022), 159–178. https://doi.org/10.1108/BFJ-12-2020-1126 doi: 10.1108/BFJ-12-2020-1126
    [6] L. Xin, S. Seo, The role of consumer ethnocentrism, country image, and subjective knowledge in predicting intention to purchase imported functional foods, Brit. Food J., 122 (2020), 448–464. https://doi.org/10.1108/BFJ-05-2019-0326 doi: 10.1108/BFJ-05-2019-0326
    [7] M. T. Maksan, D. Kovačić, M. Cerjak, The influence of consumer ethnocentrism on purchase of domestic wine: application of the extended theory of planned behavior, Appetite, 142 (2019), 104393. https://doi.org/10.1016/j.appet.2019.104393 doi: 10.1016/j.appet.2019.104393
    [8] S. Molinillo, R. Aguilar-Illescas, R. Anaya-Sanchez, F. Liebana-Cabanillas, Social commerce website design, perceived value and loyalty behavior intentions: The moderating roles of gender, age and frequency of use, J. Retail. Consum. Serv., 63 (2021), 102404. https://doi.org/10.1016/j.jretconser.2020.102404 doi: 10.1016/j.jretconser.2020.102404
    [9] R. Rao, S. Photchanachan, Influence mechanism of environmental stimulus and consumer ethnocentrism on purchasing Wuliangye: applications of extended theory of planned behavior (ETPB) and SOR theory, Nanotechnology Perceptions, 20 (2024), 1371–1387. https://doi.org/10.62441/nano-ntp.v20iS11.96 doi: 10.62441/nano-ntp.v20iS11.96
    [10] J. F. Hair Jr., G. T. M. Hult, C. M. Ringle, M. Sarstedt, N. P. Danks, S. Ray, Partial least squares structural equation modeling (PLS-SEM) using R: a workbook, Springer Nature, 2021. https://doi.org/10.1007/978-3-030-80519-7
    [11] R. B. Kline, Principles and practice of structural equation modeling, 5 Eds., Guilford Press, 2023.
    [12] C. S. Saflor, K. A. Marinas, P. Alvarado, A. Balena, M. S. Tanglao, Y. T. Prasetyo, et al., Towards sustainable internet service provision: analyzing consumer preferences through a hybrid TOPSIS-SEM-Neural network framework, Sustainability, 16 (2024), 4767. https://doi.org/10.3390/su16114767 doi: 10.3390/su16114767
    [13] A. Nafei, S. P. Azizi, S. A. Edalatpanah, C. Y. Huang, Smart TOPSIS: a neural network-driven TOPSIS with neutrosophic triplets for green supplier selection in sustainable manufacturing, Expert Syst. Appl., 255 (2024), 124744. https://doi.org/10.1016/j.eswa.2024.124744 doi: 10.1016/j.eswa.2024.124744
    [14] D. Hu, Y, Ding, Y. Zeng, Sustainable wine preferences in China: scenario-specific insights for self-consumption and gift-giving, Front. Sustain. Food Syst., 9 (2025), 1615703. https://doi.org/10.3389/fsufs.2025.1615703 doi: 10.3389/fsufs.2025.1615703
    [15] S. Venturini, M. Mehmetoglu, plssem: A stata package for structural equation modeling with partial least squares, J. Stat. Software, 88 (2019), 1–35. https://doi.org/10.18637/jss.v088.i08 doi: 10.18637/jss.v088.i08
    [16] R. B. Kline, Principles and practice of structural equation modeling, 4 Eds., Guilford Press, 2015.
    [17] P. Sultan, T. Tarafder, D. Pearson, J. Henryks, Intention-behaviour gap and perceived behavioural control-behaviour gap in theory of planned behaviour: moderating roles of communication, satisfaction and trust in organic food consumption, Food Qual. Prefer., 81 (2020), 103838. https://doi.org/10.1016/j.foodqual.2019.103838 doi: 10.1016/j.foodqual.2019.103838
    [18] J. Nunnaly, Psychometric theory, New York: McGraw-Hill, 1978.
    [19] R. Cudeck, Exploratory factor analysis, In: H. E. A. Tinsley, S. D. Brown, Handbook of applied multivariate statistics and mathematical modeling, Academic Press, 2000,265–296. https://doi.org/10.1016/B978-012691360-6/50011-2
    [20] L. E. SolisGalvan, An exploratory study of the relationship between quality management and manufacturing competitive capabilities, Doctoral Dissertation, The University of Toledo, 1998.
    [21] J. Henseler, C. M. Ringle, M. Sarstedt, A new criterion for assessing discriminant validity in variance-based structural equation modeling, J. Acad. Market. Sci., 43 (2015), 115–135. https://doi.org/10.1007/s11747-014-0403-8 doi: 10.1007/s11747-014-0403-8
    [22] C. Fornell, D. F. Larcker, Evaluating structural equation models with unobservable variables and measurement error, J. Marketing Res., 18 (1981), 39–50. https://doi.org/10.2307/3151312 doi: 10.2307/3151312
    [23] T. Raykov, S. Gabler, D. M. Dimitrov, Maximal reliability and composite reliability: examining their difference for multicomponent measuring instruments using latent variable modeling, Struct. Equ. Modeling, 23 (2016), 384–391. https://doi.org/10.1080/10705511.2014.966369 doi: 10.1080/10705511.2014.966369
  • Reader Comments
  • © 2026 the Author(s), licensee AIMS Press. This is an open access article distributed under the terms of the Creative Commons Attribution License (http://creativecommons.org/licenses/by/4.0)
通讯作者: 陈斌, bchen63@163.com
  • 1. 

    沈阳化工大学材料科学与工程学院 沈阳 110142

  1. 本站搜索
  2. 百度学术搜索
  3. 万方数据库搜索
  4. CNKI搜索

Metrics

Article views(706) PDF downloads(48) Cited by(0)

Article outline

Figures and Tables

Figures(6)  /  Tables(14)

Other Articles By Authors

/

DownLoad:  Full-Size Img  PowerPoint
Return
Return

Catalog