Research article

Multidirectional chaos-based encryption scheme using the ABC fractional derivative for secure multimedia data transmission

  • Published: 02 March 2026
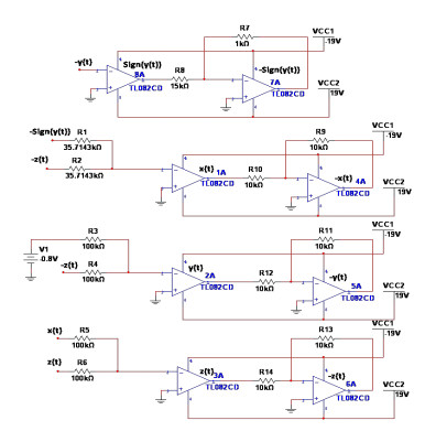
  • In this work, we studied a non-equilibrium point chaotic system with single signum function nonlinearity and multidirectional parameters under the Atangana-Baleanu-Caputo (ABC) fractional derivative. The control parameters were used to generate chaotic signals in multiple directions, such as a 1D line, 2D lattice, and 3D grid. The dynamical properties of the system were analyzed by graphical results, phase plots, and bifurcation plots. The ABC fractional analog circuit was designed using resistors, capacitors, operational amplifiers, and frequency domain approximations in the sense of ABC to ensure the system's feasibility. Random numbers were generated to evaluate the randomness of the system. These numbers were verified by the NIST test suite, and the test results established the strong unpredictability of the system. Text, video, and image files were the components that made up multimedia data, and as the usage of multimedia data sent over the internet continues to grow, so does the need for secure multimedia data. A significant topic in information security is the merging of chaos theory with encryption. For this purpose, we suggested a nonlinear 3D multidirectional chaos-based simple encryption scheme, in which a 3D multidirectional chaotic system was employed for position and value transformation. The proposed image encryption scheme employs a multidirectional chaotic system to enhance randomness and security, beginning with histogram equalization to uniformly distribute pixel intensities. This is followed by sequential row and column rotations and a final exclusive OR (XOR) operation, effectively achieving strong confusion and diffusion in the encrypted image. We computed several metrics to assess the quality of an image, including mean square error (MSE), peak signal-to-noise ratio (PSNR), entropy, the correlation coefficient, and image distance. NPCR (number of pixels change rate) and UACI (unified average change intensity) are standard statistical measures used to evaluate the effectiveness of image encryption, particularly in resisting differential attacks.

    Citation: Najeeb Alam Khan, Saeed Akbar, Saif Ullah, Muhammad Ayaz. Multidirectional chaos-based encryption scheme using the ABC fractional derivative for secure multimedia data transmission[J]. Mathematical Modelling and Control, 2026, 6(1): 14-28. doi: 10.3934/mmc.2026002

    Related Papers:

  • In this work, we studied a non-equilibrium point chaotic system with single signum function nonlinearity and multidirectional parameters under the Atangana-Baleanu-Caputo (ABC) fractional derivative. The control parameters were used to generate chaotic signals in multiple directions, such as a 1D line, 2D lattice, and 3D grid. The dynamical properties of the system were analyzed by graphical results, phase plots, and bifurcation plots. The ABC fractional analog circuit was designed using resistors, capacitors, operational amplifiers, and frequency domain approximations in the sense of ABC to ensure the system's feasibility. Random numbers were generated to evaluate the randomness of the system. These numbers were verified by the NIST test suite, and the test results established the strong unpredictability of the system. Text, video, and image files were the components that made up multimedia data, and as the usage of multimedia data sent over the internet continues to grow, so does the need for secure multimedia data. A significant topic in information security is the merging of chaos theory with encryption. For this purpose, we suggested a nonlinear 3D multidirectional chaos-based simple encryption scheme, in which a 3D multidirectional chaotic system was employed for position and value transformation. The proposed image encryption scheme employs a multidirectional chaotic system to enhance randomness and security, beginning with histogram equalization to uniformly distribute pixel intensities. This is followed by sequential row and column rotations and a final exclusive OR (XOR) operation, effectively achieving strong confusion and diffusion in the encrypted image. We computed several metrics to assess the quality of an image, including mean square error (MSE), peak signal-to-noise ratio (PSNR), entropy, the correlation coefficient, and image distance. NPCR (number of pixels change rate) and UACI (unified average change intensity) are standard statistical measures used to evaluate the effectiveness of image encryption, particularly in resisting differential attacks.



    加载中


    [1] B. Wang, J. Liu, Y. Deng, M. O. Alassafi, F. E. Alsaadi, H. Jahanshahi, et al., Intelligent parameter identification and prediction of variable time fractional derivative and application in a symmetric chaotic financial system, Chaos Soliton. Fract., 154 (2022), 111590. https://doi.org/10.1016/j.chaos.2021.111590 doi: 10.1016/j.chaos.2021.111590
    [2] N. A. Khan, T. Hameed, M. A. Qureshi, S. Akbar, A. K. Alzahrani, Emulate the chaotic flows of fractional jerk system to scramble the sound and image memo with circuit execution, Phys. Scr., 95 (2020), 065217. https://doi.org/10.1088/1402-4896/ab8581 doi: 10.1088/1402-4896/ab8581
    [3] I. Podlubny, A. Chechkin, T. Skovranek, Y. Chen, B. M. Vinagre Jara, Matrix approach to discrete fractional calculus Ⅱ: partial fractional differential equations, J. Comput. Phys., 228 (2009), 3137–3153. https://doi.org/10.1016/j.jcp.2009.01.014 doi: 10.1016/j.jcp.2009.01.014
    [4] X. Li, Y. L. Wang, Numerical simulation of the fractional-order Rössler chaotic systems with Grünwald-Letnikov fractional derivative, Fractals, 30 (2022), 2240229. https://doi.org/10.1142/s0218348x22402290 doi: 10.1142/s0218348x22402290
    [5] R. S. E. Alatwi, A. F. Aljohani, A. Ebaid, H. K. Al-Jeaid, Two analytical techniques for fractional differential equations with harmonic terms via the Riemann-Liouville definition, Mathematics, 10 (2022), 4564. https://doi.org/10.3390/math10234564 doi: 10.3390/math10234564
    [6] S. Deepika, P. Veeresha, Dynamics of chaotic waterwheel model with the asymmetric flow within the frame of Caputo fractional operator, Chaos Soliton. Fract., 169 (2023), 113298. https://doi.org/10.1016/j.chaos.2023.113298 doi: 10.1016/j.chaos.2023.113298
    [7] M. Toufik, A. Atangana, New numerical approximation of fractional derivative with non-local and non-singular kernel: application to chaotic models, Eur. Phys. J. Plus, 132 (2017), 1–16. https://doi.org/10.1140/epjp/i2017-11717-0 doi: 10.1140/epjp/i2017-11717-0
    [8] X. Lin, Y. Wang, J. Wang, W. Zeng, Dynamic analysis and adaptive modified projective synchronization for systems with Atangana-Baleanu-Caputo derivative: a financial model with nonconstant demand elasticity, Chaos Soliton. Fract., 160 (2022), 112269. https://doi.org/10.1016/j.chaos.2022.112269 doi: 10.1016/j.chaos.2022.112269
    [9] S. Bhalekar, Current developments in mathematical sciences: frontiers in fractional calculus, Bentham Science Publishers, 2018. https://doi.org/10.2174/97816810859991180101
    [10] J. Hristov, On the Atangana-Baleanu derivative and its relation to the fading memory concept: the diffusion equation formulation, In: Fractional derivatives with Mittag-Leffler kernel: trends and applications in science and engineering, 2019,175–193. https://doi.org/10.1007/978-3-030-11662-0_11
    [11] J. Čermák, L. Nechvátal, Local bifurcations and chaos in the fractional Rössler system, Int. J. Bifurcat. Chaos, 28 (2018), 1850098. https://doi.org/10.1142/S0218127418500980 doi: 10.1142/S0218127418500980
    [12] S. S. Hassan, M. P. Reddy, R. K. Rout, Dynamics of the modified n-degree Lorenz system, Appl. Math. Nonlinear Sci., 4 (2019), 315–330. https://doi.org/10.2478/AMNS.2019.2.00028 doi: 10.2478/AMNS.2019.2.00028
    [13] B. Chen, Y. Liu, Z. Wei, C. Feng, New insights into a chaotic system with only a Lyapunov stable equilibrium, Math. Methods Appl. Sci., 43 (2020), 9262–9279. https://doi.org/10.1002/mma.6619 doi: 10.1002/mma.6619
    [14] B. Zhang, X. Shu, Fractional-order electrical circuit Theory, Singapore: Springer, 2022. https://doi.org/10.1007/978-981-16-2822-1
    [15] M. B. Hossain, M. T. Rahman, A. S. Rahman, S. Islam, A new approach of image encryption using 3D chaotic map to enhance security of multimedia component, 2014 International Conference on Informatics, Electronics & Vision (ICIEV), IEEE, 2014. https://doi.org/10.1109/ICIEV.2014.6850856
    [16] S. Xu, X. Wang, X. Ye, A new fractional-order chaos system of Hopfield neural network and its application in image encryption, Chaos Soliton. Fract., 157 (2022), 111889. https://doi.org/10.1016/j.chaos.2022.111889 doi: 10.1016/j.chaos.2022.111889
    [17] P. V. Deshmukh, A. S. Kapse, V. M. Thakare, A. S. Kapse, An effective high-level capacity reversible data hiding in encrypted images, 2022 Second International Conference on Artificial Intelligence and Smart Energy (ICAIS), IEEE, 2022. https://doi.org/10.1109/ICAIS53314.2022.9742887
    [18] M. Shahzad, V. T. Pham, M. A. Ahmad, S. Jafari, F. Hadaeghi, Synchronization and circuit design of a chaotic system with coexisting hidden attractors, Eur. Phys. J. Spec. Top., 224 (2015), 1637–1652. https://doi.org/10.1140/epjst/e2015-02485-8 doi: 10.1140/epjst/e2015-02485-8
    [19] V. T. Pham, C. Volos, S. Jafari, T. Kapitaniak, Coexistence of hidden chaotic attractors in a novel no-equilibrium system, Nonlinear Dyn., 87 (2017), 2001–2010. https://doi.org/10.1007/s11071-016-3170-x doi: 10.1007/s11071-016-3170-x
    [20] Z. Wang, A. Akgul, V. T. Pham, S. Jafari, Chaos-based application of a novel no-equilibrium chaotic system with coexisting attractors, Nonlinear Dyn., 89 (2017), 1877–1887. https://doi.org/10.1007/s11071-017-3558-2 doi: 10.1007/s11071-017-3558-2
    [21] S. Zhang, Y. Zeng, A simple Jerk-like system without equilibrium: asymmetric coexisting hidden attractors, bursting oscillation and double full Feigenbaum remerging trees, Chaos Soliton. Fract., 120 (2019), 25–40. https://doi.org/10.1016/j.chaos.2018.12.036 doi: 10.1016/j.chaos.2018.12.036
    [22] S. Ullah, X. Liu, A. Waheed, S. Zhang, An efficient construction of S-box based on the fractional-order Rabinovich–Fabrikant chaotic system, Integration, 94 (2024), 102099. https://doi.org/10.1016/j.vlsi.2023.102099 doi: 10.1016/j.vlsi.2023.102099
    [23] S. Ullah, X. Liu, A. Waheed, S. Zhang, S-box using fractional-order 4D hyperchaotic system and its application to RSA cryptosystem-based color image encryption, Comput. Stand. Inter., 103980 (2025). https://doi.org/10.1016/j.csi.2025.103980 doi: 10.1016/j.csi.2025.103980
    [24] S. Ullah, X. Liu, A. Waheed, S. Zhang, S-boxes on the combined dynamics of fractional order chaotic systems and their application to provably secure image encryption, Multimed. Tools Appl., 84 (2025), 44145–44181. https://doi.org/10.1007/s11042-025-20882-3 doi: 10.1007/s11042-025-20882-3
    [25] S. Zhang, X. Wang, Z. Zeng, A simple no-equilibrium chaotic system with only one signum function for generating multidirectional variable hidden attractors and its hardware implementation, Chaos, 30 (2020), 053129. https://doi.org/10.1063/5.0008875 doi: 10.1063/5.0008875
    [26] N. A. Khan, S. Akbar, T. Hameed, M. A. Qureshi, Stumped nature hyperjerk system with fractional order and exponential nonlinearity: analog simulation, bifurcation analysis and cryptographic applications, Integration, 79 (2021), 73–93. https://doi.org/10.1016/j.vlsi.2021.03.006 doi: 10.1016/j.vlsi.2021.03.006
    [27] I. Petráš, Control of fractional-order chaotic systems, In: Fractional-order nonlinear systems, Springer, 2011. https://doi.org/10.1007/978-3-642-18101-6_6
    [28] P. V. Deshmukh, A. S. Kapse, V. Thakare, A. S. Kapse, An effective high-level capacity reversible data hiding in encrypted images, 2022 Second International Conference on Artificial Intelligence and Smart Energy (ICAIS), IEEE, 2022. https://doi.org/10.1109/ICAIS53314.2022.9742887
  • Reader Comments
  • © 2026 the Author(s), licensee AIMS Press. This is an open access article distributed under the terms of the Creative Commons Attribution License (http://creativecommons.org/licenses/by/4.0)
通讯作者: 陈斌, bchen63@163.com
  • 1. 

    沈阳化工大学材料科学与工程学院 沈阳 110142

  1. 本站搜索
  2. 百度学术搜索
  3. 万方数据库搜索
  4. CNKI搜索

Metrics

Article views(595) PDF downloads(33) Cited by(0)

Article outline

Figures and Tables

Figures(15)  /  Tables(5)

/

DownLoad:  Full-Size Img  PowerPoint
Return
Return

Catalog