Research article

Loss of SeqA confers low-level fluoroquinolone resistance through transcriptional reprogramming and RpoS dependence in E. coli

  • Published: 24 December 2025
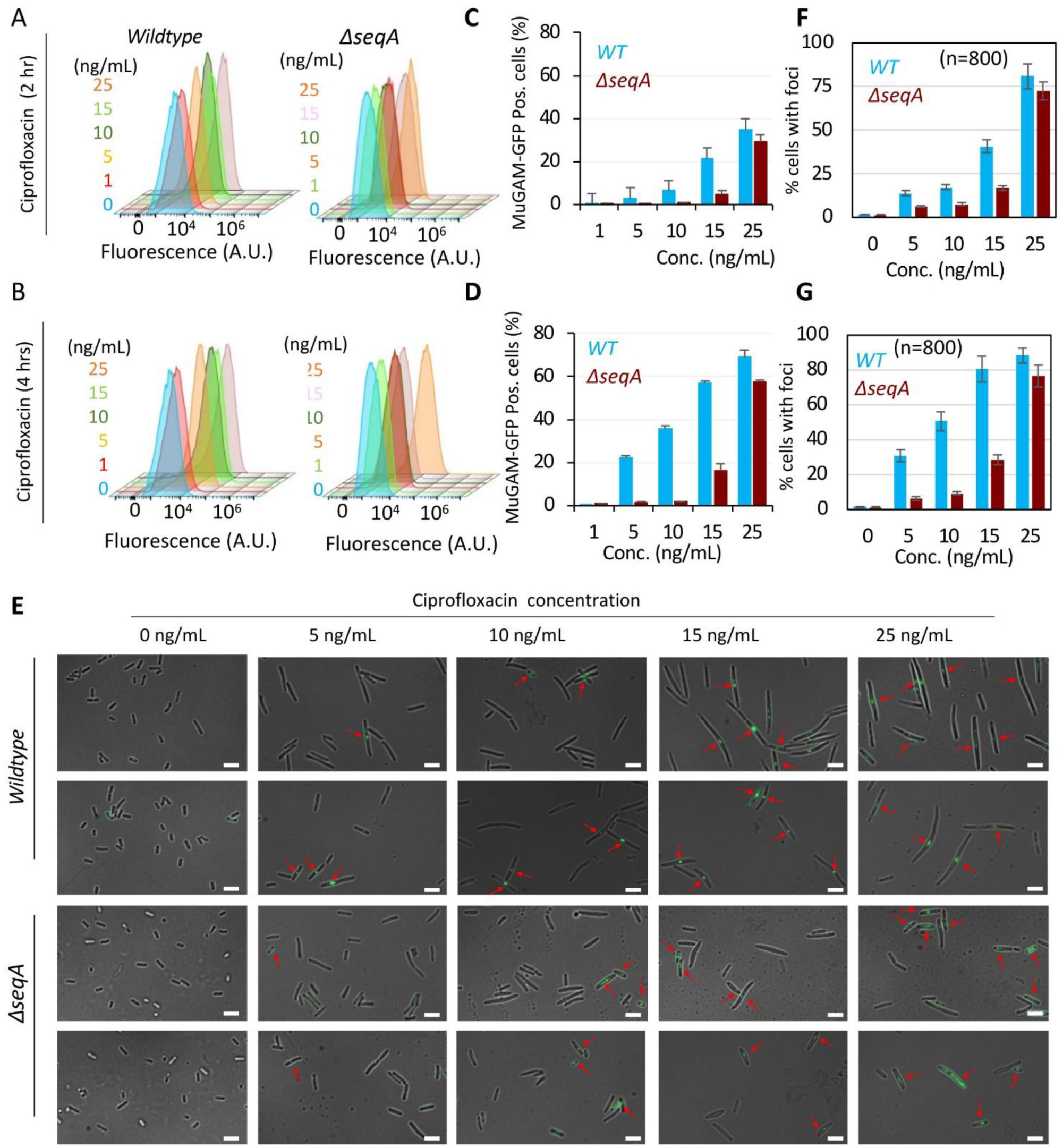
  • SeqA is a key regulator of DNA replication initiation and chromosome cohesion in Escherichia coli. Loss of SeqA causes replication asynchrony, segregation defects, and growth delay, but its role in antibiotic susceptibility has remained unclear. Fluoroquinolones (FQs), which directly target bacterial DNA gyrase and topoisomerase IV to generate double-strand breaks (DSBs), provide a useful system to probe how chromosomal organization influences antibiotic response. In this study, we investigated whether SeqA loss alters sensitivity to FQs compared to antibiotics with non-DNA targets. MIC and MBC assays revealed that ΔseqA cells exhibit a specific low-level resistance to FQs, with ~1.5-fold higher inhibitory and bactericidal thresholds while retaining wildtype sensitivity to β-lactams and aminoglycosides. Using MuGam-GFP and RecA-GFP reporters, we showed that ΔseqA cells had fewer DSBs and mount an attenuated SOS response at wildtype MIC levels, enabling survival at otherwise lethal doses. Complementation restored wildtype sensitivity, confirming SeqA's direct involvement. Importantly, resistance was abolished in ΔseqA-rpoS double mutants and upon sub-MIC rifampicin treatment, demonstrating that RpoS-dependent transcriptional reprogramming underlies this phenotype. This suggested that ΔseqA strains acquire resistance through an RpoS-dependent regulatory effect that likely involves broad transcriptional reprogramming that underlies this phenotype. Together, these results showed that loss of SeqA alters chromosome organization in a way that lowers fluoroquinolone-induced DNA damage and enables RpoS-dependent low-level resistance.

    Citation: Amir Faraz, Nuha Abeer Khan, Deepak Kumar Singh, Hamna Syed, Mohan C. Joshi. Loss of SeqA confers low-level fluoroquinolone resistance through transcriptional reprogramming and RpoS dependence in E. coli[J]. AIMS Microbiology, 2025, 11(4): 1079-1100. doi: 10.3934/microbiol.2025047

    Related Papers:

  • SeqA is a key regulator of DNA replication initiation and chromosome cohesion in Escherichia coli. Loss of SeqA causes replication asynchrony, segregation defects, and growth delay, but its role in antibiotic susceptibility has remained unclear. Fluoroquinolones (FQs), which directly target bacterial DNA gyrase and topoisomerase IV to generate double-strand breaks (DSBs), provide a useful system to probe how chromosomal organization influences antibiotic response. In this study, we investigated whether SeqA loss alters sensitivity to FQs compared to antibiotics with non-DNA targets. MIC and MBC assays revealed that ΔseqA cells exhibit a specific low-level resistance to FQs, with ~1.5-fold higher inhibitory and bactericidal thresholds while retaining wildtype sensitivity to β-lactams and aminoglycosides. Using MuGam-GFP and RecA-GFP reporters, we showed that ΔseqA cells had fewer DSBs and mount an attenuated SOS response at wildtype MIC levels, enabling survival at otherwise lethal doses. Complementation restored wildtype sensitivity, confirming SeqA's direct involvement. Importantly, resistance was abolished in ΔseqA-rpoS double mutants and upon sub-MIC rifampicin treatment, demonstrating that RpoS-dependent transcriptional reprogramming underlies this phenotype. This suggested that ΔseqA strains acquire resistance through an RpoS-dependent regulatory effect that likely involves broad transcriptional reprogramming that underlies this phenotype. Together, these results showed that loss of SeqA alters chromosome organization in a way that lowers fluoroquinolone-induced DNA damage and enables RpoS-dependent low-level resistance.



    加载中


    Declaration of competing interest



    The authors declare that they have no known competing financial or personal interests that could have appeared to influence the work reported in this paper.

    Authors contribution



    Conceptualization: [MCJ & AF] Methodology: [MCJ & AF] Formal analysis and investigation: [MCJ, AF, NAK, DKS & HS] Writing - original draft preparation: [AF] Writing - review and editing: [MCJ, AF, NAK, DKS] Funding acquisition: [MCJ] Supervision: [MCJ]

    Funding



    MCJ acknowledges financial support of grant from Wellcome Trust DBT India Alliance (India Alliance), IA/I/15/2/502086, SERB Early Career Research Grant- ECR/2017/000976, and University Grants Commission (UGC), F.4-5/(236)/(FRP)/2015/BSR.

    [1] Nievera C, Torgue JJC, Grimwade JE, et al. (2006) SeqA Blocking of DnaA-oriC interactions ensures staged assembly of the E. coli Pre-RC. Mol Cell 24: 581-592. https://doi.org/10.1016/j.molcel.2006.09.016
    [2] Odsbu I, Klungsøyr HK, Fossum S, et al. (2005) Specific N-terminal interactions of the Escherichia coli SeqA protein are required to form multimers that restrain negative supercoils and form foci. Genes Cells 10: 1039-1049. https://doi.org/10.1111/j.1365-2443.2005.00898.x
    [3] Løbner-Olesen A, Marinus MG, Hansen FG (2003) Role of SeqA and Dam in Escherichia coli gene expression: A global/microarray analysis. Proc Natl Acad Sci USA 100: 4672-4677. https://doi.org/10.1073/pnas.0538053100
    [4] Singh DK, Faraz A, Joshi MC (2024) Loss of SeqA leads to abnormal cell phenotype and reduced stress gene expression during rapid growth in Escherichia coli. BCA 24. https://doi.org/10.51470/BCA.2024.24.1-S.3407
    [5] Torheim NK, Boye E, Løbner-Olesen A, et al. (2000) The Escherichia coli SeqA protein destabilizes mutant DnaA204 protein. Mol Microbiol 37: 629-638. https://doi.org/10.1046/j.1365-2958.2000.02031.x
    [6] Joshi MC, Magnan D, Montminy TP, et al. (2013) Regulation of sister chromosome cohesion by the replication fork tracking protein SeqA. PLoS Genet 9: e1003673. https://doi.org/10.1371/journal.pgen.1003673
    [7] Magnan D, Bates D (2015) Regulation of DNA replication initiation by chromosome structure. J Bacteriol 197: 3370-3377. https://doi.org/10.1128/JB.00446-15
    [8] Morigen null, Odsbu I, Skarstad K (2009) Growth rate dependent numbers of SeqA structures organize the multiple replication forks in rapidly growing Escherichia coli. Genes Cells 14: 643-657. https://doi.org/10.1111/j.1365-2443.2009.01298.x
    [9] Rotman E, Khan SR, Kouzminova E, et al. (2014) Replication fork inhibition in seqA mutants of Escherichia coli triggers replication fork breakage. Mol Microbiol 93: 50-64. https://doi.org/10.1111/mmi.12638
    [10] Pedersen IB, Helgesen E, Flåtten I, et al. (2017) SeqA structures behind Escherichia coli replication forks affect replication elongation and restart mechanisms. Nucleic Acids Res 45: 6471-6485. https://doi.org/10.1093/nar/gkx263
    [11] Hooper DC, Jacoby GA (2016) Topoisomerase inhibitors: Fluoroquinolone mechanisms of action and resistance. Cold Spring Harb Perspect Med 6: a025320. https://doi.org/10.1101/cshperspect.a025320
    [12] Mustaev A, Malik M, Zhao X, et al. (2014) Fluoroquinolone-Gyrase-DNA complexes. J Biol Chem 289: 12300-12312. https://doi.org/10.1074/jbc.M113.529164
    [13] Bush NG, Diez-Santos I, Abbott LR, et al. (2020) Quinolones: Mechanism, lethality and their contributions to antibiotic resistance. Molecules 25: 5662. https://doi.org/10.3390/molecules25235662
    [14] Baharoglu Z, Mazel D (2014) SOS, the formidable strategy of bacteria against aggressions. FEMS Microbiol Rev 38: 1126-1145. https://doi.org/10.1111/1574-6976.12077
    [15] Maslowska KH, Makiela-Dzbenska K, Fijalkowska IJ (2019) The SOS system: A complex and tightly regulated response to DNA damage. Environ Mol Mutagen 60: 368-384. https://doi.org/10.1002/em.22267
    [16] Mukherjee A, Cao C, Lutkenhaus J (1998) Inhibition of FtsZ polymerization by SulA, an inhibitor of septation in Escherichia coli. Proc Natl Acad Sci USA 95: 2885-2890. https://doi.org/10.1073/pnas.95.6.2885
    [17] Shee C, Cox BD, Gu F, et al. (2013) Engineered proteins detect spontaneous DNA breakage in human and bacterial cells. Elife 2: e01222. https://doi.org/10.7554/eLife.01222
    [18] Handler S, Kirkpatrick CL (2024) New layers of regulation of the general stress response sigma factor RpoS. Front Microbiol 15: 1363955. https://doi.org/10.3389/fmicb.2024.1363955
    [19] Bougdour A, Gottesman S (2007) ppGpp regulation of RpoS degradation via anti-adaptor protein IraP. Proc Natl Acad Sci USA 104: 12896-12901. https://doi.org/10.1073/pnas.0705561104
    [20] Battesti A, Majdalani N, Gottesman S (2011) The RpoS-mediated general stress response in Escherichia coli. Annu Rev Microbiol 65: 189-213. https://doi.org/10.1146/annurev-micro-090110-102946
    [21] Bouillet S, Bauer TS, Gottesman S (2024) RpoS and the bacterial general stress response. Microbiol Mol Biol Rev 88: e00151-22. https://doi.org/10.1128/mmbr.00151-22
    [22] Hooper DC, Jacoby GA (2015) Mechanisms of drug resistance: quinolone resistance. Ann N Y Acad Sci 1354: 12-31. https://doi.org/10.1111/nyas.12830
    [23] Andersson DI, Hughes D (2014) Microbiological effects of sublethal levels of antibiotics. Nat Rev Microbiol 12: 465-478. https://doi.org/10.1038/nrmicro3270
    [24] Redgrave LS, Sutton SB, Webber MA, et al. (2014) Fluoroquinolone resistance: Mechanisms, impact on bacteria, and role in evolutionary success. Trends Microbiol 22: 438-445. https://doi.org/10.1016/j.tim.2014.04.007
    [25] Rodríguez-Martínez JM, Machuca J, Cano ME, et al. (2016) Plasmid-mediated quinolone resistance: Two decades on. Drug Resistance Updates 29: 13-29. https://doi.org/10.1016/j.drup.2016.09.001
    [26] European Committee for Antimicrobial Susceptibility Testing (EUCAST) of the European Society of Clinical Microbiology and Infectious Diseases (ESCMID).Determination of minimum inhibitory concentrations (MICs) of antibacterial agents by broth dilution. Clin Microbiol Infect (2003) 9: ix-xv. https://doi.org/10.1046/j.1469-0691.2003.00790.x
    [27] Alekish M, Ismail ZB, Albiss B, et al. (2018) In vitro antibacterial effects of zinc oxide nanoparticles on multiple drug-resistant strains of Staphylococcus aureus and Escherichia coli: An alternative approach for antibacterial therapy of mastitis in sheep. Vet World 11: 1428-1432. https://doi.org/10.14202/vetworld.2018.1428-1432
    [28] Schneider CA, Rasband WS, Eliceiri KW (2012) NIH Image to ImageJ: 25 years of image analysis. Nat Methods 9: 671-675. https://doi.org/10.1038/nmeth.2089
    [29] Smale ST (2010) β-Galactosidase assay. Cold Spring Harb Protoc 2010: pdb.prot5423. https://doi.org/10.1101/pdb.prot5423
    [30] Lu M, Campbell JL, Boye E, et al. (1994) SeqA: A negative modulator of replication initiation in E. coli. Cell 77: 413-426. https://doi.org/10.1016/0092-8674(94)90156-2
    [31] Kato J, Katayama T (2001) Hda, a novel DnaA-related protein, regulates the replication cycle in Escherichia coli. EMBO J 20: 4253-4262. https://doi.org/10.1093/emboj/20.15.4253
    [32] Brauner A, Fridman O, Gefen O, et al. (2016) Distinguishing between resistance, tolerance and persistence to antibiotic treatment. Nat Rev Microbiol 14: 320-330. https://doi.org/10.1038/nrmicro.2016.34
    [33] Kuzminov A (1999) Recombinational repair of DNA damage in Escherichia coli and bacteriophage lambda. Microbiol Mol Biol Rev 63: 751-813. https://doi.org/10.1128/MMBR.63.4.751-813.1999
    [34] Simmons LA, Foti JJ, Cohen SE, et al. (2008) The SOS regulatory network. EcoSal Plus 3: 10.1128/ecosalplus.5.4.3. https://doi.org/10.1128/ecosalplus.5.4.3
    [35] Ayora S, Carrasco B, Cárdenas PP, et al. (2011) Double-strand break repair in bacteria: A view from Bacillus subtilis. FEMS Microbiol Rev 35: 1055-1081. https://doi.org/10.1111/j.1574-6976.2011.00272.x
    [36] Tomasz M (1995) Mitomycin C: Small, fast and deadly (but very selective). Chem Biol 2: 575-579. https://doi.org/10.1016/1074-5521(95)90120-5
    [37] Payne-Dwyer AL, Syeda AH, Shepherd JW, et al. (2022) RecA and RecB: Probing complexes of DNA repair proteins with mitomycin C in live Escherichia coli with single-molecule sensitivity. J R Soc Interface 19: 20220437. https://doi.org/10.1098/rsif.2022.0437
    [38] Sabnis A, Hagart KL, Klöckner A, et al. (2021) Colistin kills bacteria by targeting lipopolysaccharide in the cytoplasmic membrane. Elife 10: e65836. https://doi.org/10.7554/eLife.65836
    [39] Eisenstark A, Calcutt MJ, Becker-Hapak M, et al. (1996) Role of Escherichia coli rpoS and associated genes in defense against oxidative damage. Free Radic Biol Med 21: 975-993. https://doi.org/10.1016/S0891-5849(96)00154-2
    [40] Peter BJ, Arsuaga J, Breier AM, et al. (2004) Genomic transcriptional response to loss of chromosomal supercoiling in Escherichia coli. Genome Biol 5: R87. https://doi.org/10.1186/gb-2004-5-11-r87
    [41] Richter SN, Giaretta G, Comuzzi V, et al. (2007) Hot-spot consensus of fluoroquinolone-mediated DNA cleavage by Gram-negative and Gram-positive type II DNA topoisomerases. Nucleic Acids Res 35: 6075-6085. https://doi.org/10.1093/nar/gkm653
    [42] Tang J, Brynildsen MP (2023) Genome-wide mapping of fluoroquinolone-stabilized DNA gyrase cleavage sites displays drug specific effects that correlate with bacterial persistence. Nucleic Acids Res 51: 1208-1228. https://doi.org/10.1093/nar/gkac1223
    [43] Michel B, Sinha AK, Leach DRF (2018) Replication fork breakage and restart in Escherichia coli. Microbiol Mol Biol Rev 82: e00013-18. https://doi.org/10.1128/MMBR.00013-18
    [44] Torheim NK (1999) Escherichia coli SeqA protein affects DNA topology and inhibits open complex formation at oriC. EMBO J 18: 4882-4888. https://doi.org/10.1093/emboj/18.17.4882
    [45] Fàbrega A, Madurga S, Giralt E, et al. (2009) Mechanism of action of and resistance to quinolones. Microb Biotechnol 2: 40-61. https://doi.org/10.1111/j.1751-7915.2008.00063.x
    [46] Landini P, Egli T, Wolf J, et al. (2014) sigmaS, a major player in the response to environmental stresses in Escherichia coli: Role, regulation and mechanisms of promoter recognition. Environ Microbiol Rep 6: 1-13. https://doi.org/10.1111/1758-2229.12112
    [47] Baltrus DA (2013) Exploring the costs of horizontal gene transfer. Trends Ecol Evol 28: 489-495. https://doi.org/10.1016/j.tree.2013.04.002
    [48] Van den Bergh B, Swings T, Fauvart M, et al. (2018) Experimental design, population dynamics, and diversity in microbial experimental evolution. Microbiol Mol Biol Rev 82: e00008-18. https://doi.org/10.1128/MMBR.00008-18
    [49] Ferenci T (2008) Bacterial physiology, regulation and mutational adaptation in a chemostat environment. Adv Microb Physiol 53: 169-229. https://doi.org/10.1016/S0065-2911(07)53003-1
    [50] Sutera VA, Lovett ST (2006) The role of replication initiation control in promoting survival of replication fork damage. Mol Microbiol 60: 229-239. https://doi.org/10.1111/j.1365-2958.2006.05093.x
  • microbiol-11-04-047-s001.pdf
  • Reader Comments
  • © 2025 the Author(s), licensee AIMS Press. This is an open access article distributed under the terms of the Creative Commons Attribution License (http://creativecommons.org/licenses/by/4.0)
通讯作者: 陈斌, bchen63@163.com
  • 1. 

    沈阳化工大学材料科学与工程学院 沈阳 110142

  1. 本站搜索
  2. 百度学术搜索
  3. 万方数据库搜索
  4. CNKI搜索

Metrics

Article views(1200) PDF downloads(73) Cited by(0)

Article outline

Figures and Tables

Figures(5)

/

DownLoad:  Full-Size Img  PowerPoint
Return
Return

Catalog