Research article Special Issues

Modified chemical reaction optimization and its application in engineering problems

  • Received: 03 June 2021 Accepted: 19 August 2021 Published: 25 August 2021
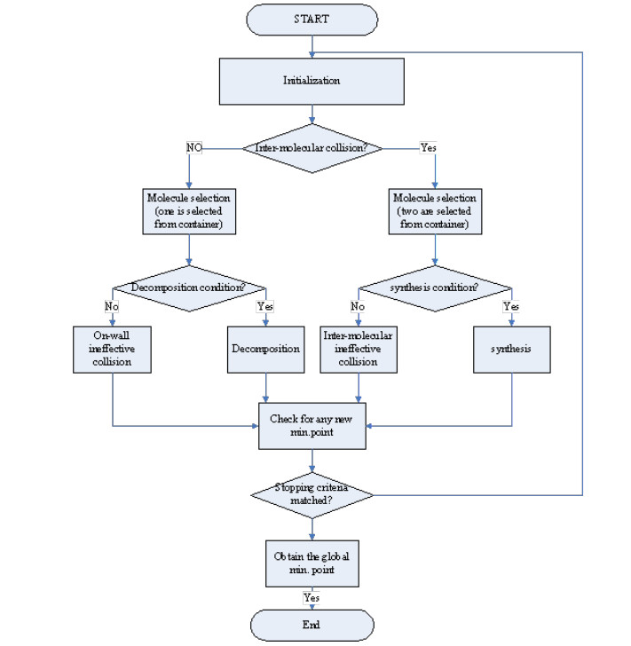
  • Chemical Reaction Optimization (CRO) is a simple and efficient evolutionary optimization algorithm by simulating chemical reactions. As far as the current research is concerned, the algorithm has been successfully used for solving a number of real-world optimization tasks. In our paper, a new real encoded chemical reaction optimization algorithm is proposed to boost the efficiency of the optimization operations in standard chemical reactions optimization algorithm. Inspired by the evolutionary operation of the differential evolution algorithm, an improved search operation mechanism is proposed based on the underlying operation. It is modeled to further explore the search space of the algorithm under the best individuals. Afterwards, to control the perturbation frequency of the search strategy, the modification rate is increased to balance between the exploration ability and mining ability of the algorithm. Meanwhile, we also propose a new population initialization method that incorporates several models to produce high-quality initialized populations. To validate the effectiveness of the algorithm, nine unconstrained optimization algorithms are used as benchmark functions. As observed from the experimental results, it is evident that the proposed algorithm is significantly better than the standard chemical reaction algorithm and other evolutionary optimization algorithms. Then, we also apply the proposed model to address the synthesis problem of two antenna array synthesis. The results also reveal that the proposed algorithm is superior to other approaches from different perspectives.

    Citation: Shijing Ma, Yunhe Wang, Shouwei Zhang. Modified chemical reaction optimization and its application in engineering problems[J]. Mathematical Biosciences and Engineering, 2021, 18(6): 7143-7160. doi: 10.3934/mbe.2021354

    Related Papers:

  • Chemical Reaction Optimization (CRO) is a simple and efficient evolutionary optimization algorithm by simulating chemical reactions. As far as the current research is concerned, the algorithm has been successfully used for solving a number of real-world optimization tasks. In our paper, a new real encoded chemical reaction optimization algorithm is proposed to boost the efficiency of the optimization operations in standard chemical reactions optimization algorithm. Inspired by the evolutionary operation of the differential evolution algorithm, an improved search operation mechanism is proposed based on the underlying operation. It is modeled to further explore the search space of the algorithm under the best individuals. Afterwards, to control the perturbation frequency of the search strategy, the modification rate is increased to balance between the exploration ability and mining ability of the algorithm. Meanwhile, we also propose a new population initialization method that incorporates several models to produce high-quality initialized populations. To validate the effectiveness of the algorithm, nine unconstrained optimization algorithms are used as benchmark functions. As observed from the experimental results, it is evident that the proposed algorithm is significantly better than the standard chemical reaction algorithm and other evolutionary optimization algorithms. Then, we also apply the proposed model to address the synthesis problem of two antenna array synthesis. The results also reveal that the proposed algorithm is superior to other approaches from different perspectives.



    加载中


    [1] H. Zhu, Y. Wang, Z. Ma, X. Li, A comparative study of swarm intelligence algorithms for ucav path-planning problems, Mathematics, 9 (2021), 171. doi: 10.3390/math9020171
    [2] Y. Wang, Z. Ma, K. Wong, X. Li, Nature-inspired multiobjective patient stratification from cancer gene expression data, Inf. Sci., 526 (2020), 245-262. doi: 10.1016/j.ins.2020.03.095
    [3] S. Lalwani, H. Sharma, S. C. Satapathy, K. Deep, J. C. Bansal, A survey on parallel particle swarm optimization algorithms, Arab. J. Sci. Eng., 44 (2019), 2899-2923. doi: 10.1007/s13369-018-03713-6
    [4] Y. Wang, X. Li, K.-C. Wong, Y. Chang, S. Yang, Evolutionary multiobjective clustering algorithms with ensemble for patient stratification, IEEE Trans. Cybern., 2021.
    [5] X. Li, J. Wang, J. Zhou, M. Yin, A perturb biogeography based optimization with mutation for global numerical optimization, Appl. Math. Comput., 218 (2011), 598-609.
    [6] X. Li, M. Yin, Multiobjective binary biogeography based optimization for feature selection using gene expression data, IEEE Trans. NanoBiosci., 12 (2013), 343-353. doi: 10.1109/TNB.2013.2294716
    [7] B. Liu, M. Tian, C. Zhang, X. Li, Discrete biogeography based optimization for feature selection in molecular signatures, Mol. Inform., 34 (2015), 197-215. doi: 10.1002/minf.201400065
    [8] X. Li, M. Yin, Hybrid differential evolution with biogeography-based optimization for design of a reconfigurable antenna array with discrete phase shifters, Int. J. Antenn. Propag., 2011 (2011).
    [9] X. Li, J. Zhang, M. Yin, Animal migration optimization: an optimization algorithm inspired by animal migration behavior, Neural. Comput. Appl., 24 (2014), 1867-1877. doi: 10.1007/s00521-013-1433-8
    [10] Y. Cao, X. Li, J. Wang, Opposition-based animal migration optimization, Math. Probl. Eng., 2013 (2013).
    [11] X. Li, J. Wang, M. Yin, Enhancing the performance of cuckoo search algorithm using orthogonal learning method, Neural. Comput. Appl., 24 (2014), 1233-1247. doi: 10.1007/s00521-013-1354-6
    [12] X. Li, M. Yin, Modified cuckoo search algorithm with self adaptive parameter method, Inf. Sci., 298 (2015), 80-97. doi: 10.1016/j.ins.2014.11.042
    [13] X. Li, M. Yin, A particle swarm inspired cuckoo search algorithm for real parameter optimization, Soft Comput., 20 (2016), 1389-1413. doi: 10.1007/s00500-015-1594-8
    [14] X. Li, S. Ma, Multiobjective discrete artificial bee colony algorithm for multiobjective permutation flow shop scheduling problem with sequence dependent setup times, IEEE Trans. Eng. Manag., 64 (2017), 149-165. doi: 10.1109/TEM.2016.2645790
    [15] A. Lam, V. Li, Chemical-reaction-inspired metaheuristic for optimization, IEEE Trans. Evol. Comput., 14 (2010), 381-399. doi: 10.1109/TEVC.2009.2033580
    [16] A. Lam, V. Li, J. Yu, Real-coded chemical reaction optimization, IEEE Trans. Evol. Comput., 16 (2012), 339-353. doi: 10.1109/TEVC.2011.2161091
    [17] Y. Xu, K. Li, L. He, T. K. Truong, A dag scheduling scheme on heterogeneous computing systems using double molecular structure-based chemical reaction optimization, J. Parallel Distrib. Comput., 73 (2013), 1306-1322. doi: 10.1016/j.jpdc.2013.05.005
    [18] Y. Xu, K. Li, L. He, L. Zhang, K. Li, A hybrid chemical reaction optimization scheme for task scheduling on heterogeneous computing systems, IEEE T. Parall. Distr., 26 (2014), 3208-3222.
    [19] T.-L. Dam, K. Li, P. Fournier-Viger, Chemical reaction optimization with unified tabu search for the vehicle routing problem, Soft Comput., 21 (2017), 6421-6433. doi: 10.1007/s00500-016-2200-4
    [20] A. Lam, J. Xu, V. Li, Chemical reaction optimization for population transition in peer-to-peer live streaming, In IEEE Congress Evol. Comput., 2010.
    [21] J. Xu, A. Lam, V. Li, Chemical reaction optimization for the grid scheduling problem, IEEE Int. Conf. Commun., 2010, 1-5.
    [22] T. K. Truong, K. Li, Y. Xu, Chemical reaction optimization with greedy strategy for the 0-1 knapsack problem, Appl. Soft Comput., 13 (2013), 1774-1780. doi: 10.1016/j.asoc.2012.11.048
    [23] K. Güney, A. Akdagh, Null steering of linear antenna arrays using a modified tabu search algorithm—abstract, J. Electromagn. Waves Appl., 15 (2001), 915-916. doi: 10.1163/156939301X00878
    [24] H. R. Tizhoosh, Opposition-based reinforcement learning, J. Adv. Comput. Intell. Intell. Inform., 10 (2006), 578-585. doi: 10.20965/jaciii.2006.p0578
    [25] W. Hui, A. Zw, C. Sr, L. D. Yong, E. Mv, Enhancing particle swarm optimization using generalized opposition-based learning, Inf. Sci., 181 (2011), 4699-4714. doi: 10.1016/j.ins.2011.03.016
    [26] R. Storn, K. Price, Differential evolution—a simple and efficient heuristic for global optimization over continuous spaces, J. Glob. Optim., 11 (1997), 341-359. doi: 10.1023/A:1008202821328
    [27] J. Brest, S. Greiner, B. Boskovic, M. Mernik, V. Zumer, Self-adapting control parameters in differential evolution: A comparative study on numerical benchmark problems, IEEE Trans. Evol. Comput., 10 (2006), 646-657. doi: 10.1109/TEVC.2006.872133
    [28] X. Li, X. Zhao, J. N. Wang, M. Yin, Improved artificial bee colony for design of a reconfigurable antenna array with discrete phase shifters, Prog. Electromagn. Res., 25 (2012), 193-208. doi: 10.2528/PIERC11100803
    [29] S. Baskar, A. Alphones, P. N. Suganthan, Genetic algorithm based design of a reconfigurable antenna array with discrete phase shifter, Microw. Opt. Technol. Lett., 45 (2005), 461-465. doi: 10.1002/mop.20853
    [30] J. A. Rodriguez, F. Ares, E. Moreno, Linear array pattern synthesis optimizing array element excitations using the simulated annealing technique, Microw. Opt. Technol. Lett., 23 (1999), 224-226. doi: 10.1002/(SICI)1098-2760(19991120)23:4<224::AID-MOP10>3.0.CO;2-M
    [31] R. C. Hansen, Phased array antennas, volume 213. John Wiley & Sons, 2009.
    [32] X. Li, M. Yin, Optimal synthesis of linear antenna array with composite differential evolution algorithm - sciencedirect, Sci. Iran., 19 (2012), 1780-1787. doi: 10.1016/j.scient.2012.03.010
  • Reader Comments
  • © 2021 the Author(s), licensee AIMS Press. This is an open access article distributed under the terms of the Creative Commons Attribution License (http://creativecommons.org/licenses/by/4.0)
通讯作者: 陈斌, bchen63@163.com
  • 1. 

    沈阳化工大学材料科学与工程学院 沈阳 110142

  1. 本站搜索
  2. 百度学术搜索
  3. 万方数据库搜索
  4. CNKI搜索

Metrics

Article views(4236) PDF downloads(170) Cited by(2)

Article outline

Figures and Tables

Figures(8)  /  Tables(6)

Other Articles By Authors

/

DownLoad:  Full-Size Img  PowerPoint
Return
Return

Catalog