Research article Topical Sections

Event-triggered synchronization for delayed dynamic complex networks via impulsive control strategy

  • Published: 21 April 2026
  • MSC : 93C27

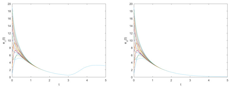
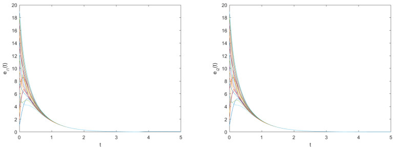
  • This paper investigates the problem of event-triggered impulsive synchronization control for a class of hybrid delayed dynamical complex networks. Based on the Lyapunov function method, two control strategies—distributed event-triggered impulsive control and event-triggered pinning impulsive control—are proposed to guarantee synchronization of complex networks. The first strategy does not require prior knowledge of the network topology, thereby greatly reducing implementation difficulty. The second strategy controls only a subset of nodes in the network, which significantly reduces the consumption of control resources. Several sufficient conditions are established to reveal the potential relationships among the event-triggered mechanisms, control input, and impulsive action. In addition, the proposed event-triggered mechanisms can effectively exclude Zeno behavior. Finally, some numerical examples are provided to verify the effectiveness of the theoretical results for the synchronization of delayed dynamic complex networks.

    Citation: Jiayi Cai, Jiang Yu, Ze You, Chenglin Jing. Event-triggered synchronization for delayed dynamic complex networks via impulsive control strategy[J]. AIMS Mathematics, 2026, 11(4): 11173-11193. doi: 10.3934/math.2026460

    Related Papers:

  • This paper investigates the problem of event-triggered impulsive synchronization control for a class of hybrid delayed dynamical complex networks. Based on the Lyapunov function method, two control strategies—distributed event-triggered impulsive control and event-triggered pinning impulsive control—are proposed to guarantee synchronization of complex networks. The first strategy does not require prior knowledge of the network topology, thereby greatly reducing implementation difficulty. The second strategy controls only a subset of nodes in the network, which significantly reduces the consumption of control resources. Several sufficient conditions are established to reveal the potential relationships among the event-triggered mechanisms, control input, and impulsive action. In addition, the proposed event-triggered mechanisms can effectively exclude Zeno behavior. Finally, some numerical examples are provided to verify the effectiveness of the theoretical results for the synchronization of delayed dynamic complex networks.



    加载中


    [1] J. Xiao, Y. Li, Deep analysis on MLSY for fractional-order higher-dimension-valued neural networks under the action of free quadratic coefficients, Expert Syst. Appl., 298 (2026), 129586. https://doi.org/10.1016/j.eswa.2025.129586 doi: 10.1016/j.eswa.2025.129586
    [2] R. Luo, J. Ren, K. Shi, Stability analysis of delayed T-S fuzzy power system via a cubic function negative determination lemma, Nonlinear Dyn., 113 (2025), 5439–5456. https://doi.org/10.1007/s11071-024-10505-1 doi: 10.1007/s11071-024-10505-1
    [3] C. Yi, J. Cai, R. Guo, Synchronization of a class of nonlinear multiple neural networks with delays via a dynamic event-triggered impulsive control strategy, Electron. Res. Arch., 32 (2024), 4581–4603. https://doi.org/10.3934/era.2024208 doi: 10.3934/era.2024208
    [4] H. Fan, K. Shi, Z. Guo, A. Zhou, J. Cai, Finite-time synchronization and Mittag–Leffler synchronization for uncertain fractional-order delayed cellular neural networks with fuzzy operators via nonlinear adaptive control, Fractal Fract., 9 (2025), 634. https://doi.org/10.3390/fractalfract9100634 doi: 10.3390/fractalfract9100634
    [5] X. Ruan, Z. Du, Z. Tang, J. Feng, J. Wang, Bipartite consensus for multi-agent systems under distributed sequential scaling attacks: An edge-based event-triggered scheme, Appl. Math. Comput., 523 (2026), 130025. https://doi.org/10.1016/j.amc.2026.130025 doi: 10.1016/j.amc.2026.130025
    [6] L. Zhang, J. Lu, B. Jiang, C. Huang, Distributed synchronization of delayed dynamic networks under asynchronous delay-dependent impulsive control, Chaos Solitons Fract., 168 (2023), 113121. https://doi.org/10.1016/j.chaos.2023.113121 doi: 10.1016/j.chaos.2023.113121
    [7] H. Fan, H. Wen, K. Shi, J. Xiao, New fixed-time synchronization criteria for fractional-order fuzzy cellular neural networks with bounded uncertainties and transmission delays via multi-module control schemes, Fractal Fract., 10 (2026), 91. https://doi.org/10.3390/fractalfract10020091 doi: 10.3390/fractalfract10020091
    [8] J. Suo, H. Hu, L. Xu, Delay-dependent impulsive control for lag quasi-synchronization of stochastic complex dynamical networks, Math. Comput. Simulation, 211 (2023), 134–153. https://doi.org/10.1016/j.matcom.2023.04.004 doi: 10.1016/j.matcom.2023.04.004
    [9] J. Cai, C. Yi, X. Luo, C. Xiao, Output feedback tracking consensus of switched stochastic uncertain multi-agent systems via event-triggered control, IEEE Syst. J., 19 (2025), 130–141. https://doi.org/10.1109/JSYST.2024.3511914 doi: 10.1109/JSYST.2024.3511914
    [10] Y. Lin, A. Lindquist, Synchronization of nonlinear delayed semi-Markov jump neural networks via distributed delayed impulsive control, Systems Control Lett., 174 (2023), 105489. https://doi.org/10.1016/j.sysconle.2023.105489 doi: 10.1016/j.sysconle.2023.105489
    [11] X. Li, T. Zhang, J. Wu, Input-to-state stability of impulsive systems via event-triggered impulsive control, IEEE Trans. Cybern., 52 (2022), 7187–7195. https://doi.org/10.1109/TCYB.2020.3044003 doi: 10.1109/TCYB.2020.3044003
    [12] X. Li, X. Yang, J. Cao, Event-triggered impulsive control for nonlinear delay systems, Automatica, 117 (2020), 108981. https://doi.org/10.1016/j.automatica.2020.108981 doi: 10.1016/j.automatica.2020.108981
    [13] M. Wang, X. Li, P. Duan, Event-triggered delayed impulsive control for nonlinear systems with application to complex neural networks, Neural Netw., 150 (2022), 213–221. https://doi.org/10.1016/j.neunet.2022.03.007 doi: 10.1016/j.neunet.2022.03.007
    [14] J. Li, Q. Zhu, Event-triggered impulsive control of stochastic functional differential systems, Chaos Solitons Fract., 170 (2023), 113416. https://doi.org/10.1016/j.chaos.2023.113416 doi: 10.1016/j.chaos.2023.113416
    [15] J. Chen, B. Chen, Z. Zeng, Synchronization in multiple neural networks with delay and disconnected switching topology via event-triggered impulsive control strategy, IEEE Trans. Ind. Electron., 68 (2021), 2491–2500. https://doi.org/10.1109/TIE.2020.2975498 doi: 10.1109/TIE.2020.2975498
    [16] D. Peng, X. Li, Leader-following synchronization of complex dynamic networks via event-triggered impulsive control, Neurocomputing, 412 (2020), 1–10. https://doi.org/10.1016/j.neucom.2020.05.071 doi: 10.1016/j.neucom.2020.05.071
    [17] H. Wang, Consensus of first-order multi-agent systems via event-triggered impulsive control, In: 2021 China automation congress (CAC), Beijing: IEEE, 2021, 3920–3925. https://doi.org/10.1109/CAC53003.2021.9727406
    [18] J. Ni, J. Liu, Q. Yang, H. Dai, Consensus of second-order multi-agent systems via event-triggered impulsive control, In: 2017 Chinese automation congress (CAC), Jinan: IEEE, 2017, 4346–4350. https://doi.org/10.1109/CAC.2017.8243544
    [19] W. H. Chen, W. X. Zheng, X. Lu, Impulsive stabilization of a class of singular systems with time-delays, Automatica, 83 (2017), 28–36. https://doi.org/10.1016/j.automatica.2017.05.008 doi: 10.1016/j.automatica.2017.05.008
    [20] Z. Guo, S. Yang, J. Wang, Global exponential synchronization of multiple memristive neural networks with time delay via nonlinear coupling, IEEE Trans. Neural Netw. Learn. Syst., 26 (2015), 1300–1311. https://doi.org/10.1109/TNNLS.2014.2354432 doi: 10.1109/TNNLS.2014.2354432
    [21] C. Xie, Y. Xu, D. Tong, Synchronization of time varying delayed complex networks via impulsive control, Optik, 125 (2014), 3781–3787. https://doi.org/10.1016/j.ijleo.2014.01.185 doi: 10.1016/j.ijleo.2014.01.185
    [22] Z. Xu, X. Li, P. Duan, Synchronization of complex networks with time-varying delay of unknown bound via delayed impulsive control, Neural Netw., 125 (2020), 224–232. https://doi.org/10.1016/j.neunet.2020.02.003 doi: 10.1016/j.neunet.2020.02.003
    [23] K. Zhang, B. Gharesifard, E. Braverman, Event-triggered control for nonlinear time-delay systems, IEEE Trans. Autom. Control, 67 (2021), 1031–1037.
    [24] B. Liu, T. Liu, P. Xiao, Dynamic event-triggered intermittent control for stabilization of delayed dynamical systems, Automatica, 149 (2023), 110847. https://doi.org/10.1016/j.automatica.2022.110847 doi: 10.1016/j.automatica.2022.110847
    [25] H. Zhou, S. Li, C. Zhang, Synchronization of hybrid switching diffusions delayed networks via stochastic event-triggered control, Neural Netw., 159 (2023), 1–13. https://doi.org/10.1016/j.neunet.2022.11.034 doi: 10.1016/j.neunet.2022.11.034
    [26] X. Liu, T. Chen, Synchronization of nonlinear coupled networks via aperiodically intermittent pinning control, IEEE Trans. Neural Netw. Learn. Syst., 26 (2014), 113–126.
    [27] J. Lu, D. W. C. Ho, J. Cao, A unified synchronization criterion for impulsive dynamical networks, Automatica, 46 (2010), 1215–1221. https://doi.org/10.1016/j.automatica.2010.04.005 doi: 10.1016/j.automatica.2010.04.005
    [28] X. Li, C. Zhu, Saturated impulsive control of nonlinear systems with applications, Automatica, 142 (2022), 110375. https://doi.org/10.1016/j.automatica.2022.110375 doi: 10.1016/j.automatica.2022.110375
    [29] D. Xuan, Z. Tang, J. Feng, J. H. Park, Cluster synchronization of nonlinearly coupled lur'e networks: Delayed impulsive adaptive control protocols, Chaos Solitons Fract., 152 (2021), 111337. https://doi.org/10.1016/j.chaos.2021.111337 doi: 10.1016/j.chaos.2021.111337
    [30] Z. Wu, J. Pei, X. Zhang, J. Tao, R. Lu, Fuzzy adaptive event-triggered synchronization of complex dynamical networks via switched pinning control, Inform. Sci., 649 (2023), 119674. https://doi.org/10.1016/j.ins.2023.119674 doi: 10.1016/j.ins.2023.119674
    [31] X. Wang, J. A. Wang, Q. Sun, X. Wen, J. Zhang, Synchronization of nonlinear coupled complex network via event-dependent intermittent pinning control, Eur. J. Control, 69 (2023), 100757. https://doi.org/10.1016/j.ejcon.2022.100757 doi: 10.1016/j.ejcon.2022.100757
    [32] L. Meng, H. Bao, Synchronization of delayed complex dynamical networks with actuator failure by event-triggered pinning control, Phys. A, 606 (2022), 128138. https://doi.org/10.1016/j.physa.2022.128138 doi: 10.1016/j.physa.2022.128138
    [33] J. Lu, D. W. C. Ho, J. Cao, J. Kurths, Single impulsive controller for globally exponential synchronization of dynamical networks, Nonlinear Anal. Real World Appl., 14 (2013), 581–593. https://doi.org/10.1016/j.nonrwa.2012.07.018 doi: 10.1016/j.nonrwa.2012.07.018
  • Reader Comments
  • © 2026 the Author(s), licensee AIMS Press. This is an open access article distributed under the terms of the Creative Commons Attribution License (http://creativecommons.org/licenses/by/4.0)
通讯作者: 陈斌, bchen63@163.com
  • 1. 

    沈阳化工大学材料科学与工程学院 沈阳 110142

  1. 本站搜索
  2. 百度学术搜索
  3. 万方数据库搜索
  4. CNKI搜索

Metrics

Article views(342) PDF downloads(35) Cited by(0)

Article outline

Figures and Tables

Figures(5)

Other Articles By Authors

/

DownLoad:  Full-Size Img  PowerPoint
Return
Return

Catalog