Research article Topical Sections

Bayesian decision making with soft probabilities under statistical regularity

  • Published: 20 April 2026
  • MSC : Primary 62C10; Secondary 60A10

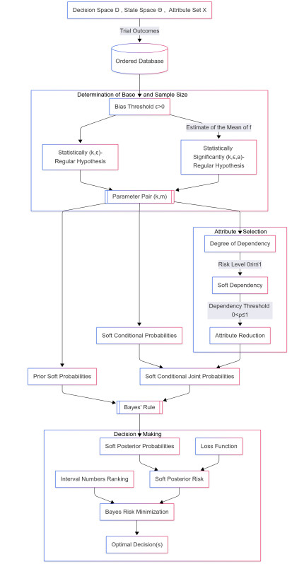
  • Soft set theory, originated by Molodtsov in 1999, is a general mathematical technique for modeling uncertainties via parameterization tools. A fundamental branch of this theory, soft probability, serves as an immediate measurement on a statistical base that takes a parameterized family of subintervals of the unit interval as its value. It can handle any stochastic events, including non-stable ones. To ensure soft probabilities accurately capture the statistical characteristics of stochastic information, the minimum sample size for their construction is determined using two statistical regularity hypotheses. Moreover, soft dependency guides attribute selection to enhance decision robustness against parameter perturbations. Hence, a novel Bayesian decision-making model integrating soft probabilities under statistical regularity hypotheses is proposed. Key steps of the method include: First, verifying these hypotheses on the initial database to determine the minimum sample size for soft probability construction; second, designing a soft dependency-based attribute selection procedure; third, calculating each decision alternative's soft posterior risk and identifying the optimal one by comparing interval-valued possibility degrees; and finally a medical diagnosis case study, combined with critical parameter sensitivity analysis and comparisons with Naive Bayes, logistic regressions (without regularization, L1 regularization and L2 regularization), decision tree, and support vector machine, demonstrates the method's feasibility and effectiveness.

    Citation: Yuan Zou. Bayesian decision making with soft probabilities under statistical regularity[J]. AIMS Mathematics, 2026, 11(4): 10883-10907. doi: 10.3934/math.2026447

    Related Papers:

  • Soft set theory, originated by Molodtsov in 1999, is a general mathematical technique for modeling uncertainties via parameterization tools. A fundamental branch of this theory, soft probability, serves as an immediate measurement on a statistical base that takes a parameterized family of subintervals of the unit interval as its value. It can handle any stochastic events, including non-stable ones. To ensure soft probabilities accurately capture the statistical characteristics of stochastic information, the minimum sample size for their construction is determined using two statistical regularity hypotheses. Moreover, soft dependency guides attribute selection to enhance decision robustness against parameter perturbations. Hence, a novel Bayesian decision-making model integrating soft probabilities under statistical regularity hypotheses is proposed. Key steps of the method include: First, verifying these hypotheses on the initial database to determine the minimum sample size for soft probability construction; second, designing a soft dependency-based attribute selection procedure; third, calculating each decision alternative's soft posterior risk and identifying the optimal one by comparing interval-valued possibility degrees; and finally a medical diagnosis case study, combined with critical parameter sensitivity analysis and comparisons with Naive Bayes, logistic regressions (without regularization, L1 regularization and L2 regularization), decision tree, and support vector machine, demonstrates the method's feasibility and effectiveness.



    加载中


    [1] L. Zadeh, Fuzzy sets, Information and Control, 8 (1965), 338–353. https://doi.org/10.1016/S0019-9958(65)90241-X
    [2] K. Atanassov, Intuitionistic fuzzy sets: theory and applications, Berlin: Springer-Verlag, 1999. https://doi.org/10.1007/978-3-7908-1870-3
    [3] Z. Pawlak, Rough sets, International Journal of Computer and Information Sciences, 11 (1982), 341–356. https://doi.org/10.1007/BF01001956
    [4] Y. Yang, R. John, Grey sets and greyness, Inform. Sciences, 185 (2012), 249–264. https://doi.org//10.1016/j.ins.2011.09.029
    [5] D. Molodtsov, Soft set theory–-first results, Comput. Math. Appl., 37 (1999), 19–31. https://doi.org/10.1016/S0898-1221(99)00056-5 doi: 10.1016/S0898-1221(99)00056-5
    [6] D. Molodtsov, The theory of soft sets (Russian), Moscow: URSS Publishers, 2004.
    [7] J. Alcantud, A. Khameneh, G. Santos-García, M. Akram, A systematic literature review of soft set theory, Neural Comput. Applic., 36 (2024), 8951–8975. https://doi.org/10.1007/s00521-024-09552-x doi: 10.1007/s00521-024-09552-x
    [8] N. Çağman, S. Enginoğlu, Soft set theory and uni-int decision making, Eur. J. Oper. Res., 207 (2010), 848–855. https://doi.org/10.1016/j.ejor.2010.05.004 doi: 10.1016/j.ejor.2010.05.004
    [9] G. Santos‐García, J. Alcantud, Ranked soft sets, Expert Syst., 40 (2023), e13231. https://doi.org/10.1111/exsy.13231
    [10] Z. Kong, Q. Lu, L. Wang, G. Guo, A simplified approach for data filling in incomplete soft sets, Expert Syst. Appl., 213 (2023), 119248. https://doi.org/10.1016/j.eswa.2022.119248 doi: 10.1016/j.eswa.2022.119248
    [11] Suhirman, T. Herawan, I. Yanto, J. Zain, Q. Hongwu, Z. Abdullah, A soft set approach for clustering student assessment datasets, J. Comput. Theor. Nanos., 12 (2015), 5928–5939. https://doi.org/10.1166/jctn.2015.4738 doi: 10.1166/jctn.2015.4738
    [12] X. Sun, A new method of fault diagnosis with soft set theory, Advanced Materials Research, 383–390 (2012), 7470–7474. https://doi.org/10.4028/www.scientific.net/AMR.383-390.7470 doi: 10.4028/www.scientific.net/AMR.383-390.7470
    [13] W. Xu, Z. Xiao, X. Dang, D. Yang, X. Yang, Financial ratio selection for business failure prediction using soft set theory, Knowl.-Based Syst., 63 (2014), 59–67. https://doi.org/10.1016/j.knosys.2014.03.007 doi: 10.1016/j.knosys.2014.03.007
    [14] F. Feng, J. Cho, W. Pedrycz, H. Fujita, T. Herawan, Soft set based association rule mining, Knowl.-Based Syst., 111 (2016), 268–282. https://doi.org/10.1016/j.knosys.2016.08.020 doi: 10.1016/j.knosys.2016.08.020
    [15] D. Kovkov, V. Kolbanov, D. Molodtsov, Soft sets theory-based optimization, J. Comput. Syst. Sci. Int., 46 (2007), 872–880. https://doi.org/10.1134/S1064230707060032 doi: 10.1134/S1064230707060032
    [16] K. Chang, A more general risk assessment methodology using a soft set-based ranking technique, Soft Comput., 18 (2014), 169–183. https://doi.org/10.1007/s00500-013-1045-3 doi: 10.1007/s00500-013-1045-3
    [17] D. Molodtsov, Soft portfolio control, Autom. Remote Control, 72 (2011), 1705–1717. https://doi.org/10.1134/S000511791108008X
    [18] X. Feng, Z. Xiao, B. Zhong, J. Qiu, Y. Dong, Dynamic ensemble classification for credit scoring using soft probability, Appl. Soft Comput., 65 (2018), 139–151. https://doi.org/10.1016/j.asoc.2018.01.021 doi: 10.1016/j.asoc.2018.01.021
    [19] Y. Zou, Bayesian decision making under soft probabilities, Journal of Intelligent & Fuzzy Systems, 44 (2023), 10661–10673. https://doi.org/10.3233/JIFS-223020 doi: 10.3233/JIFS-223020
    [20] E. Karni, Bayesian decision theory with action-dependent probabilities and risk attitudes, Econ. Theory, 53 (2013), 335–356. https://doi.org/10.1007/s00199-012-0692-4 doi: 10.1007/s00199-012-0692-4
    [21] Y. Guo, Research on innovation risk management based on Bayesian risk decision-making, International Journal of Business Administration, 3 (2012), 21–30. https://doi.org/10.5430/ijba.v3n1p21 doi: 10.5430/ijba.v3n1p21
    [22] Y. Wang, I. Hussein, Bayesian-based decision-making for object search and classification, IEEE Trans. Contr. Syst. Tech., 19 (2011), 1639–1647. https://doi.org/10.1109/TCST.2010.2087760 doi: 10.1109/TCST.2010.2087760
    [23] L. Filstroff, I. Sundin, P. Mikkola, A. Tiulpin, J. KylmÃĪoja, S. Kaski, Targeted active learning for bayesian decision-making, arXiv: 2106.04193. https://doi.org/10.48550/arXiv.2106.04193
    [24] V. Verma, A. Mishra, R. Narang, Application of Bayesian analysis in medical diagnosis, Journal of the Practice of Cardiovascular Sciences, 5 (2019), 136–141. https://doi.org/10.4103/jpcs.jpcs_51_19 doi: 10.4103/jpcs.jpcs_51_19
    [25] C. Torres, R. Jones, F. Boelter, J. Poole, L. Dell, P. Harper, A model to systematically employ professional judgment in the Bayesian decision analysis for a semiconductor industry exposure assessment, J. Occup. Environ. Hyg., 11 (2014), 343–353. https://doi.org/10.1080/15459624.2013.866713 doi: 10.1080/15459624.2013.866713
    [26] R. Yager, V. Kreinovich, Decision making under interval probabilities, Int. J. Approx. Reason., 22 (1999), 195–215. https://doi.org/10.1016/S0888-613X(99)00028-6 doi: 10.1016/S0888-613X(99)00028-6
    [27] P. Guo, H. Tanaka, Decision making with interval probabilities, Eur. J. Oper. Res., 203 (2010), 444–454. https://doi.org/10.1016/j.ejor.2009.07.020 doi: 10.1016/j.ejor.2009.07.020
    [28] M. Beer, Fuzzy probability theory, In: Encyclopedia of complexity and systems science, Berlin: Springer, 2021, 1–25. https://doi.org/10.1007/978-3-642-27737-5_237-2
    [29] D. Molodtsov, Soft probability of large deviations, Advances in Systems Science and Applications, 13 (2013), 53–67.
    [30] J. Smith, Bayesian decision analysis: principles and practice, Cambridge: Cambridge University Press, 2010. https://doi.org/10.1017/CBO9780511779237
    [31] K. Weichselberger, The theory of interval-probability as a unifying concept for uncertainty, Int. J. Approx. Reason., 24 (2000), 149–170. https://doi.org/10.1016/S0888-613X(00)00032-3 doi: 10.1016/S0888-613X(00)00032-3
    [32] Z. Xu, Q. Da, Possibility degree method for ranking interval numbers and its application (Chinese), Journal of Systems Engineering, 18 (2003), 67–70.
  • Reader Comments
  • © 2026 the Author(s), licensee AIMS Press. This is an open access article distributed under the terms of the Creative Commons Attribution License (http://creativecommons.org/licenses/by/4.0)
通讯作者: 陈斌, bchen63@163.com
  • 1. 

    沈阳化工大学材料科学与工程学院 沈阳 110142

  1. 本站搜索
  2. 百度学术搜索
  3. 万方数据库搜索
  4. CNKI搜索

Metrics

Article views(217) PDF downloads(20) Cited by(0)

Article outline

Figures and Tables

Figures(3)  /  Tables(7)

Other Articles By Authors

/

DownLoad:  Full-Size Img  PowerPoint
Return
Return

Catalog