Research article Topical Sections

On total edge irregularity strength of arithmetic ladder graphs

  • Published: 14 April 2026
  • MSC : 05C38, 05C78

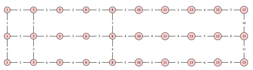
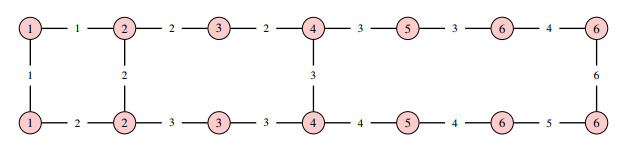
  • Let $ G $ be a simple, connected, and undirected graph. An edge irregular total $ \kappa $-labeling of $ G $ is a mapping that assigns each vertex and each edge an integer from $ \{1, 2, \ldots, \kappa\} $ such that distinct edges receive distinct weights, where the weight of an edge is defined as the sum of its label and the labels of its end vertices. The smallest such $ \kappa $ is called the total edge irregularity strength of $ G $, denoted by $ tes(G) $. In this paper, we determine the exact value of $ tes(G) $ for the class of arithmetic ladder graphs with $ l $ levels, $ k $ columns, and difference $ d $, where $ l\ge 2 $, $ k\ge 2 $, and $ d\ge 1 $. The results are obtained via explicit constructions of optimal total labelings.

    Citation: Eni Wulandari, Yeni Susanti. On total edge irregularity strength of arithmetic ladder graphs[J]. AIMS Mathematics, 2026, 11(4): 10175-10190. doi: 10.3934/math.2026420

    Related Papers:

  • Let $ G $ be a simple, connected, and undirected graph. An edge irregular total $ \kappa $-labeling of $ G $ is a mapping that assigns each vertex and each edge an integer from $ \{1, 2, \ldots, \kappa\} $ such that distinct edges receive distinct weights, where the weight of an edge is defined as the sum of its label and the labels of its end vertices. The smallest such $ \kappa $ is called the total edge irregularity strength of $ G $, denoted by $ tes(G) $. In this paper, we determine the exact value of $ tes(G) $ for the class of arithmetic ladder graphs with $ l $ levels, $ k $ columns, and difference $ d $, where $ l\ge 2 $, $ k\ge 2 $, and $ d\ge 1 $. The results are obtained via explicit constructions of optimal total labelings.



    加载中


    [1] A. M. Marr, W. D. Wallis, Magic graphs, 2 Eds., Springer Science Business Media, 2013. https://doi.org/10.1007/978-0-8176-8391-7
    [2] J. A. Gallian, A dynamic survey of graph labelling, Electron. J. Combin., 2022. https://doi.org/10.37236/11668
    [3] M. Bača, S. Jendrol', M. Miller, J. Ryan, On irregular total labellings, Discrete Math., 307 (2007), 1378–1388. https://doi.org/10.1016/j.disc.2005.11.075 doi: 10.1016/j.disc.2005.11.075
    [4] J. Ivanco, J. S. Jendrol', Total edge irregularity strength of trees, Discussiones Math. Graph Theory 26 (2006), 449–456. https://doi.org/10.7151/dmgt.1337 doi: 10.7151/dmgt.1337
    [5] S. Jendrol', J. Miškuf, R. Soták, Total edge irregularity strength of complete graphs and complete bipartite graphs, Discrete Math., 310 (2010), 400–407. https://doi.org/10.1016/j.disc.2009.03.006 doi: 10.1016/j.disc.2009.03.006
    [6] L. Ratnasari, S. Wahyuni, Y. Susanti, D. J. E. Palupi, Total edge irregularity strength of book graphs and double book graphs, AIP Conf. Proc., 2192 (2017), 040013. https://doi.org/10.1063/1.5139139 doi: 10.1063/1.5139139
    [7] L. Ratnasari, S. Wahyuni, Y. Susanti, D. J. E. Palupi, B. Surodjo, Total edge irregularity strength of arithmetic book graphs, J. Phys. Conf. Ser., 1306 (2019), 012032. https://doi.org/10.1088/1742-6596/1306/1/012032 doi: 10.1088/1742-6596/1306/1/012032
    [8] F. Salama, Computing the total edge irregularity strength for quintet snake graph and related graphs, J. Discrete Math. Sci., 25 (2022), 2491–2504. https://doi.org/10.1080/09720529.2021.1878627 doi: 10.1080/09720529.2021.1878627
    [9] F. Salama, R. M. A. Elanin, On total edge irregularity strength for some special types of uniform theta snake graphs, AIMS Math., 6 (2021), 8127–8148. https://doi.org/10.3934/math.2021471 doi: 10.3934/math.2021471
    [10] L. Ratnasari, Y. Susanti, Total edge irregularity strength of ladder-related graphs, Asian Eur. J. Math., 13 (2020), 2050072. https://doi.org/10.1142/S1793557120500722 doi: 10.1142/S1793557120500722
    [11] Y. Susanti, Y. I. Puspitasari, H. Khotimah, On total edge irregularity strength of staircase graphs and related graphs, Iran. J. Math. Sci. Inf., 15 (2020), 1–13. https://doi.org/10.29252/ijmsi.15.1.1 doi: 10.29252/ijmsi.15.1.1
    [12] Y. Susanti, S. Wahyuni, Al. Sutjijana, S. Sutopo, I. Ernanto, Generalized arithmetic staircase graphs and their total edge irregularity strengths, Symmetry, 14 (2022), 1853. https://doi.org/10.3390/sym14091853 doi: 10.3390/sym14091853
  • Reader Comments
  • © 2026 the Author(s), licensee AIMS Press. This is an open access article distributed under the terms of the Creative Commons Attribution License (http://creativecommons.org/licenses/by/4.0)
通讯作者: 陈斌, bchen63@163.com
  • 1. 

    沈阳化工大学材料科学与工程学院 沈阳 110142

  1. 本站搜索
  2. 百度学术搜索
  3. 万方数据库搜索
  4. CNKI搜索

Metrics

Article views(258) PDF downloads(37) Cited by(0)

Article outline

Figures and Tables

Figures(4)  /  Tables(14)

Other Articles By Authors

/

DownLoad:  Full-Size Img  PowerPoint
Return
Return

Catalog