Research article Special Issues

Inverse protocol for determining the explosive mass of unstable substances in real accidental explosions

  • Published: 10 April 2026
  • MSC : 15A29, 76M21, 62P30, 62P35

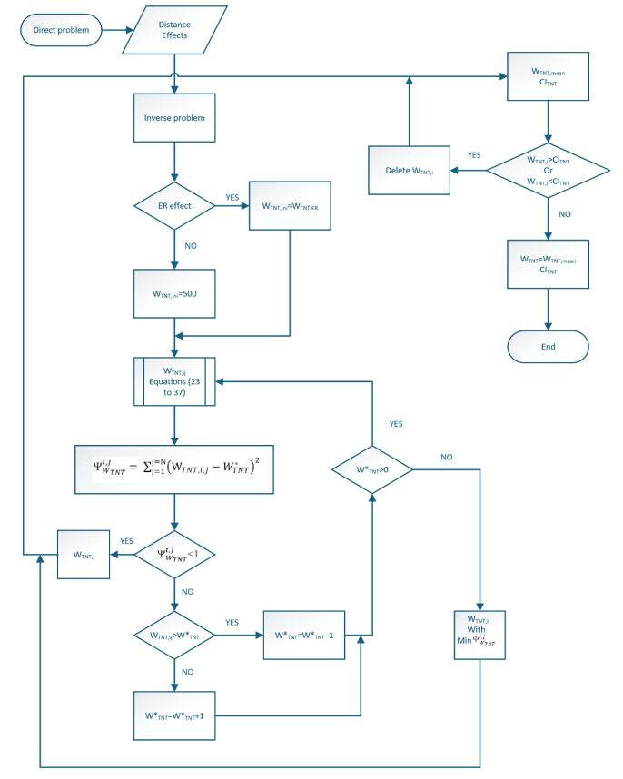
  • This paper presents an inverse problem protocol designed to estimate the explosive mass involved in accidental explosions by analyzing the observed effects on structures and individuals. Theoretical equations for calculating overpressure and momentum—which, although less accurate than finite element simulations, do not require significant computational resources—and the Probit methodology for damage quantification are widely employed. By applying both techniques, this study identifies the most suitable effects for applying the inverse problem, considering their distribution relative to distance and explosive mass. Mortality-related effects are considered unreliable due to their extremely narrow range, introducing significant uncertainty. However, eardrum rupture offers a broader distribution, although its practical application is complex due to the difficulties in determining both the distance to the population and the percentage of affected individuals. Conversely, structural damage to buildings proves to be the most accurate and reliable indicator, facilitated by GIS-based distance measurements and the clear categorization of damage levels. Finally, the use of a confidence interval in the inverse problem protocol allows for the filtering of highly biased data, ensuring that unreliable observations do not compromise the accuracy of the result. Furthermore, analysis demonstrates that a 90% confidence level minimizes relative error and improves robustness. In conclusion, a protocol is presented that allows the determination of the mass of the unstable substance involved in accidental explosions, specifying both the appropriate statistical indicators and the effects that are suitable for use in the inverse problem.

    Citation: Juan Francisco Sánchez-Pérez, Manuel Conesa, José Jodar, Enrique Castro, Martina Fernández-García. Inverse protocol for determining the explosive mass of unstable substances in real accidental explosions[J]. AIMS Mathematics, 2026, 11(4): 9612-9632. doi: 10.3934/math.2026398

    Related Papers:

  • This paper presents an inverse problem protocol designed to estimate the explosive mass involved in accidental explosions by analyzing the observed effects on structures and individuals. Theoretical equations for calculating overpressure and momentum—which, although less accurate than finite element simulations, do not require significant computational resources—and the Probit methodology for damage quantification are widely employed. By applying both techniques, this study identifies the most suitable effects for applying the inverse problem, considering their distribution relative to distance and explosive mass. Mortality-related effects are considered unreliable due to their extremely narrow range, introducing significant uncertainty. However, eardrum rupture offers a broader distribution, although its practical application is complex due to the difficulties in determining both the distance to the population and the percentage of affected individuals. Conversely, structural damage to buildings proves to be the most accurate and reliable indicator, facilitated by GIS-based distance measurements and the clear categorization of damage levels. Finally, the use of a confidence interval in the inverse problem protocol allows for the filtering of highly biased data, ensuring that unreliable observations do not compromise the accuracy of the result. Furthermore, analysis demonstrates that a 90% confidence level minimizes relative error and improves robustness. In conclusion, a protocol is presented that allows the determination of the mass of the unstable substance involved in accidental explosions, specifying both the appropriate statistical indicators and the effects that are suitable for use in the inverse problem.



    加载中


    [1] S. Sivaraman, S. Varadharajan, Investigative consequence analysis: A case study research of beirut explosion accident, J. Loss Prevent. Proc., 69 (2021), 104387. https://doi.org/10.1016/j.jlp.2020.104387 doi: 10.1016/j.jlp.2020.104387
    [2] G. Yu, Y. S. Duh, X. Yang, Y. Li, Y. Chen, Y. Li, et al., Holistic case study on the explosion of ammonium nitrate in Tianjin Port, Sustainability, 14 (2022). https://doi.org/10.3390/su14063429
    [3] X. Yang, Y. Li, Y. Chen, Y. Li, L. Dai, R. Feng, eat al., Case study on the catastrophic explosion of a chemical plant for production of m-phenylenediamine, J. Loss Prevent. Proc., 67 (2020), 104232. https://doi.org/10.1016/j.jlp.2020.104232
    [4] R. P. Gilbert, J. Kajiwara, Y. S. Xu, Direct and inverse problems of mathematical physics, Boston: Springer, 2000. https://doi.org/10.1007/978-1-4757-3214-6
    [5] Y. Guo, T. Li, Fractional-order modeling and optimal control of a new online game addiction model based on real data, Commun. Nonlinear Sci., 121 (2023), 107221. https://doi.org/10.1016/j.cnsns.2023.107221 doi: 10.1016/j.cnsns.2023.107221
    [6] D. Leon, B. Castells, I. Amez, J. Casin, J. G. Torrent, Experimental quantification of fire damage inside pyrotechnic stores, Appl. Sci.-Basel, 13 (2023), 6181. https://doi.org/10.3390/app13106181 doi: 10.3390/app13106181
    [7] R. A. Kraft, S. Orellano, P. L. Mores, N. J. Scenna, BLEVE: Safety distances estimation by simple models based on the Jakob number, J. Loss Prevent. Proc., 83 (2023), 105069. https://doi.org/10.1016/j.jlp.2023.105069 doi: 10.1016/j.jlp.2023.105069
    [8] C. Zhai, X. Chen, Damage assessment of the target area of the island/reef under the attack of missile warhead, Def. Technol., 16 (2020), 18–28. https://doi.org/10.1016/j.dt.2019.06.022 doi: 10.1016/j.dt.2019.06.022
    [9] J. S. Monreal, A. Cuadra, C. Huete, M. Vera, SimEx: A tool for the rapid evaluation of the effects of explosions, Appl. Sci.-Basel, 12 (2022), 9101. https://doi.org/10.3390/app12189101 doi: 10.3390/app12189101
    [10] X. Baraza, J. Gimenez, A. Pey, M. Rubiales, Lessons learned from the Barracas accident: Ammonium nitrate explosion during road transport, Process Saf. Prog., 41 (2022), 519–530. https://doi.org/10.1002/prs.12396 doi: 10.1002/prs.12396
    [11] M. Khosravi, M. Mohammadiun, H. Mohammadiun, M. H. D. Bonab, V. Parvaneh, Solving an inverse problem with four unknown boundary conditions in a lid-driven cavity with heated walls using the levenberg-marquardt method, Appl. Eng. Sci., 23 (2025), 100245. https://doi.org/10.1016/j.apples.2025.100245 doi: 10.1016/j.apples.2025.100245
    [12] M. Baghban, Z. Shams, S. H. Pourhoseini, A sequential technique for solving the inverse problem associated with the assessment of time-dependent surface heat flux in a porous fin, Int. J. Thermofluids, 27 (2025), 101173. https://doi.org/10.1016/j.ijft.2025.101173 doi: 10.1016/j.ijft.2025.101173
    [13] A. V. Trofimov, Adjoint state method in the block-parametric approach to the inverse problem analysis for elastic layered packages, Mech. Res. Commun., 147 (2025), 104426. https://doi.org/10.1016/j.mechrescom.2025.104426 doi: 10.1016/j.mechrescom.2025.104426
    [14] S. H. Rhie, E. Coatanéa, S. Lee, W. Jung, J. Lee, Resolving forward and inverse problems of rarefied gas heat transfer in an infrared detector cryochamber using physics-informed neural networks, Appl. Therm. Eng., 277 (2025), 127104. https://doi.org/10.1016/j.applthermaleng.2025.127104 doi: 10.1016/j.applthermaleng.2025.127104
    [15] S. V. Khaustov, V. V. Pai, V. I. Lysak, S. V. Kuz'min, A. D. Kochkalov, The influence of the shock-compressed gas composition in the gap between metal plates on the processes occurring before contact point during explosion welding, Int. J. Heat Mass Tran., 244 (2025), 126920. https://doi.org/10.1016/j.ijheatmasstransfer.2025.126920 doi: 10.1016/j.ijheatmasstransfer.2025.126920
    [16] F. Alhama, J. A. J. Valera, I. Alhama, Inverse problem protocol to estimate horizontal groundwater velocity from temperature–depth profiles in a 2D aquifer, Appl. Sci., 14 (2024), 922. https://doi.org/10.3390/app14020922 doi: 10.3390/app14020922
    [17] J. F. S. Pérez, I. Alhama, Simultaneous determination of initial porosity and diffusivity of water-saturated reinforced concrete subject to chloride penetration by inverse problem, Constr. Build. Mater., 259 (2020), 120412. https://doi.org/10.1016/j.conbuildmat.2020.120412 doi: 10.1016/j.conbuildmat.2020.120412
    [18] C. Yang, H. Zheng, X. Liu, X. Li, A novel data-analysis method for underwater explosion tests by inverse modeling, Appl. Math. Model., 90 (2021), 1153–1169. https://doi.org/10.1016/j.apm.2020.10.030 doi: 10.1016/j.apm.2020.10.030
    [19] J. F. Sánchez-Pérez, G. García-Ros, E. Castro, Simultaneous determination of the position, release time and mass release rate of an unknown gas emission source in short-term emissions by inverse problem, Chem. Eng. J., 445 (2022), 136782. https://doi.org/10.1016/j.cej.2022.136782 doi: 10.1016/j.cej.2022.136782
    [20] X. Zhou, C. Bai, Y. Zhang, Z. Wang, Inverse analysis of explosives based on crater size, Shock Waves, 27 (2017), 27–35. https://doi.org/10.1007/s00193-016-0643-2 doi: 10.1007/s00193-016-0643-2
    [21] F. Hernandez, M. Abdel-Jawad, H. Hao, Simplified multiple equations' inverse problem of vented vessels subjected to internal gas explosions, J. Loss Prevent. Proc., 35 (2015), 65–79. https://doi.org/10.1016/j.jlp.2015.03.007 doi: 10.1016/j.jlp.2015.03.007
    [22] S. Mannan, Lees' loss prevention in the process industries, 2012. https://doi.org/10.1016/C2009-0-24104-3
    [23] B. Lewis, G. V. Elbe, Combustion, flames and explosions of gases, Elsevier, 2012. https://doi.org/10.1016/C2009-0-21751-X
    [24] J. Manuel, B. Cadavid, Vibraciones causadas por actividad humana: Caracterización, efectos y manejo en la Ingeniería Civil, 2003.
    [25] F. D. Alonso, Análisis de consecuencias y Zonas de Planificación para explosiones industriales accidentales (en el ámbito de las Directivas Seveso), Thesis, Universidad de Murcia, 2008.
    [26] H. Kwon, K. Tak, S. Maken, H. Kim, J. Park, I. Moon, Analysis of air blast effect for explosives in a large scale detonation, Korean J. Chem. Eng., 34 (2017), 3048–3053. https://doi.org/10.1007/s11814-017-0227-6 doi: 10.1007/s11814-017-0227-6
    [27] L. Li, J. Chen, J. Liang, Z. Lai, Coupled ALE–Lagrangian analysis of pavement damage induced by buried natural gas pipeline explosions, Infrastructures, 11 (2025) 10. https://doi.org/10.3390/infrastructures11010010
    [28] S. H. Lee, B. Y. Choi, H. S. Kim, Probabilistic blast load for performance-based blast resistant design of building structures in petrochemical facilities, J. Build. Eng., 98 (2024), 111313. https://doi.org/10.1016/j.jobe.2024.111313 doi: 10.1016/j.jobe.2024.111313
    [29] T. N. O. Book, Methods for the determination of possible damage, Rep. CPR E, 16 (1989), 28.
    [30] F. D. Alonso, E. G. Ferradás, J. F. S. Pérez, A. M. Aznar, J. R. Gimeno, J. M. Alonso, Characteristic overpressure-impulse-distance curves for the detonation of explosives, pyrotechnics or unstable substances, J. Loss Prevent. Proc., 19 (2006), 724–728. https://doi.org/10.1016/j.jlp.2006.06.001
    [31] F. D. Alonso, E. G. Ferradás, J. F. S. Pérez, A. M. Aznar, J. R. Gimeno, J. M. Alonso, Consequence analysis by means of characteristic curves to determine the damage to humans from the detonation of explosive substances as a function of TNT equivalence, J. Loss Prevent. Proc., 20 (2007), 187–193. https://doi.org/10.1016/j.jlp.2007.03.003 doi: 10.1016/j.jlp.2007.03.003
    [32] F. D. Alonso, E. G. Ferradás, M. D. Miñarro, A. M. Aznar, J. R. Gimeno, J. F. S. Pérez, Consequence analysis by means of characteristic curves to determine the damage to buildings from the detonation of explosive substances as a function of TNT equivalence, J. Loss Prevent. Proc., 21 (2008), 74–81. https://doi.org/10.1016/j.jlp.2007.08.002 doi: 10.1016/j.jlp.2007.08.002
    [33] J. F. S. Pérez, B. C. Jimenez, E. C. Rodriguez, M. Cánovas, M. Conesa, Characterization of workers or population percentage affected by low-back pain (LPB), sciatica and herniated disc due to whole-body vibrations (WBV), Heliyon, 10 (2024), e31768. https://doi.org/10.1016/j.heliyon.2024.e31768
    [34] T. Ara, H. Kitamura, Y. C. Hung, K. I. Uchida, Construction and evaluation of a statistical model for a probit method simulator in pharmacological education, Appl. Biosci., 4 (2025), 50. https://doi.org/10.3390/applbiosci4040050 doi: 10.3390/applbiosci4040050
    [35] A. A. Farfalla, C. Beseler, C. Achutan, R. Rautiainen, Coexposure to solvents and noise as a risk factor for hearing loss in agricultural workers, J. Occup. Environ. Med., 64 (2022), 754–760. https://doi.org/10.1097/JOM.0000000000002571 doi: 10.1097/JOM.0000000000002571
    [36] Y. M. Kim, Y. Son, W. Kim, B. Jin, M. H. Yun, Classification of children's sitting postures using machine learning algorithms, Appl. Sci., 8 (2018), 1280. https://doi.org/10.3390/app8081280 doi: 10.3390/app8081280
    [37] A. Amira, F. Innal, Risk assessment of industrial domino effects using stochastic Petri nets, Int. J. Saf. Secur. Eng., 15 (2025), 150814. https://doi.org/10.18280/ijsse.150814 doi: 10.18280/ijsse.150814
    [38] M. Su, L. Wei, S. Zhou, G. Yang, R. Wang, Y. Duo, et al., Study on dynamic probability and quantitative risk calculation method of domino accident in pool fire in chemical storage Tank area, Int. J. Env. Res. Pub. He., 19 (2022), 16483. https://doi.org/10.3390/ijerph192416483 doi: 10.3390/ijerph192416483
    [39] M. M. W. M. Ruijten, J. H. E. Arts, P. J. Boogaard, P. M. J. Bos, H. Muijser, A. Wijbenga, Method for derivation of probit functions for acute inhalation toxicity, National Inst. Pub. He. Environ., 2015.
    [40] M. El-Harbawi, Fire and explosion risks and consequences in electrical substations—A transformer case study, ASME Open J. Eng., 1 (2022), 014501. https://doi.org/10.1115/1.4054143
    [41] P. Russo, A. de Marco, F. Parisi, Assessment of the damage from hydrogen pipeline explosions on people and buildings, Energies, 13 (2020), 5051. https://doi.org/10.3390/en13195051 doi: 10.3390/en13195051
    [42] M. Jiang, Y. Yang, J. Bian, M. Fang, V. Cozzani, G. Reniers, et al., Explosion induced domino effect assessment in the process industries: A machine learning approach to improve probit models, J. Loss Prevent. Proc., 98 (2025), 105714. https://doi.org/10.1016/j.jlp.2025.105714 doi: 10.1016/j.jlp.2025.105714
    [43] M. Abouelouafa, H. El-Ossmani, Y. Bakri, S. Omari, A. Mbarki, Thermal radiation impact on cellular viability: Comparative modeling of tolerable and lethal distances using probit methods, Perinat. J., 34 (2026), 1113–1123. https://doi.org/10.57239/prn.26.034100112 doi: 10.57239/prn.26.034100112
    [44] J. Zhou, G. Reniers, V. Cozzani, Improved probit models to assess equipment failure caused by domino effect accounting for dynamic and synergistic effects of multiple fires, Process Saf. Environ., 154 (2021), 306–314. https://doi.org/10.1016/j.psep.2021.08.020 doi: 10.1016/j.psep.2021.08.020
    [45] G. G. Ros, I. Alhama, Method to determine the constitutive permeability parameters of non-linear consolidation models by means of the oedometer test, Mathematics, 8 (2020), 1–19. https://doi.org/10.3390/math8122237 doi: 10.3390/math8122237
    [46] J. F. S. Pérez, I. Alhama, Simultaneous determination of initial porosity and diffusivity of water-saturated reinforced concrete subject to chloride penetration by inverse problem, Constr. Build. Mater., 259 (2020), 120412. https://doi.org/10.1016/j.conbuildmat.2020.120412 doi: 10.1016/j.conbuildmat.2020.120412
    [47] J. Zueco, F. Alhama, Inverse estimation of temperature dependent emissivity of solid metals, J. Quant. Spectrosc. Ra., 101 (2006), 73–86. https://doi.org/10.1016/j.jqsrt.2005.11.005 doi: 10.1016/j.jqsrt.2005.11.005
    [48] D. S. Shafer, Z. Zhang, Introductory statistics, LibreTexts, 2024. Available from: https://LibreTexts.org.
    [49] D. S. Shafer, Z. Zhang, Small sample estimation of a population mean, Introductory Statistics, LibreTexts, 2024. Available from: https://stats.libretexts.org/Bookshelves/Introductory_Statistics/Introductory_Statistics_.
    [50] STAT 462, Chapter 6.3–Tests for error normality, Applied Regression Analysis, 2025. Available from: https://online.stat.psu.edu/stat462/.
    [51] C. Croarkin, P. Tobias, NIST/SEMATECH e-handbook of statistical methods, 1 (2014). https://doi.org/doi.org/10.18434/M32189
    [52] The MathWorks, Inc. Matlab, MATLAB, 2022. Available from: https://es.mathworks.com/products/matlab.html.
  • Reader Comments
  • © 2026 the Author(s), licensee AIMS Press. This is an open access article distributed under the terms of the Creative Commons Attribution License (http://creativecommons.org/licenses/by/4.0)
通讯作者: 陈斌, bchen63@163.com
  • 1. 

    沈阳化工大学材料科学与工程学院 沈阳 110142

  1. 本站搜索
  2. 百度学术搜索
  3. 万方数据库搜索
  4. CNKI搜索

Metrics

Article views(559) PDF downloads(57) Cited by(0)

Article outline

Figures and Tables

Figures(3)  /  Tables(3)

/

DownLoad:  Full-Size Img  PowerPoint
Return
Return

Catalog