Research article

A non-zero-sum reinsurance-investment game informed by alpha-maximin ambiguity-averse preferences

  • Published: 16 March 2026
  • MSC : 62P05, 91B30

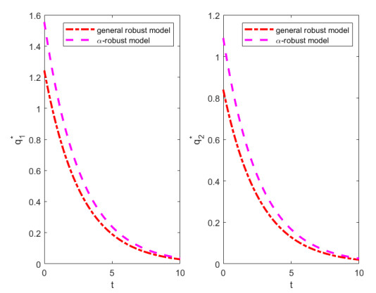
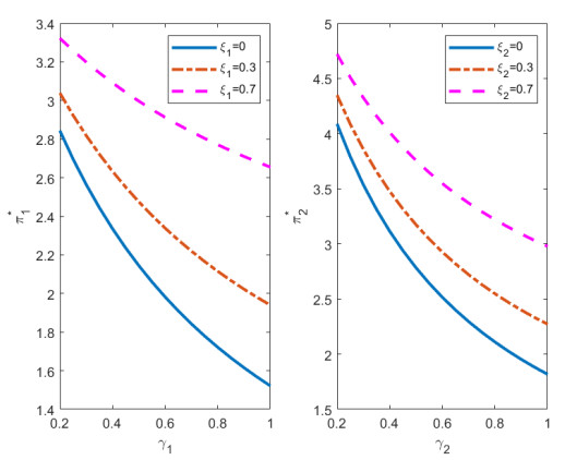
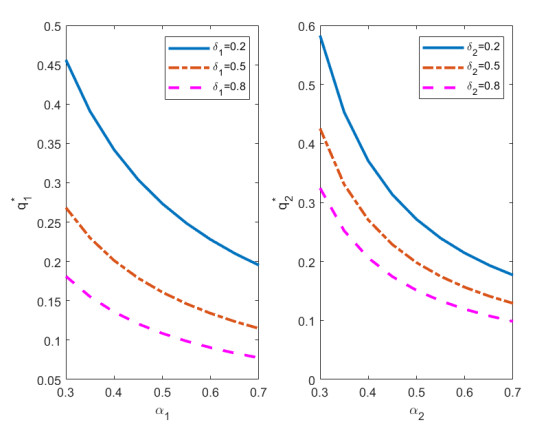
  • This paper investigates the optimal reinsurance and investment problem with delay in the framework of the non-zero-sum stochastic differential game, where the game is considered between two insurers characterized by similar ambiguity-averse preferences. Both insurers maximize their respective $ \alpha $-maxmin mean-variance criterion in the market. The criterion is time-inconsistent and we derive the equilibrium reinsurance-investment strategies and value functions by the extended HJB equations. Finally, some numerical examples and sensitivity analysis are presented to demonstrate the effects of model parameters on the equilibrium strategy. We find the delay factor and the various attitudes of decision-makers toward ambiguity have a great influence on the final strategy. Moreover, the insurer's investment behavior will be more aggressive the more intense its competition with other insurers and the greater its ambiguity-seeking.

    Citation: Yating Chen, Mi Chen, Xiang Hu. A non-zero-sum reinsurance-investment game informed by alpha-maximin ambiguity-averse preferences[J]. AIMS Mathematics, 2026, 11(3): 6649-6673. doi: 10.3934/math.2026275

    Related Papers:

  • This paper investigates the optimal reinsurance and investment problem with delay in the framework of the non-zero-sum stochastic differential game, where the game is considered between two insurers characterized by similar ambiguity-averse preferences. Both insurers maximize their respective $ \alpha $-maxmin mean-variance criterion in the market. The criterion is time-inconsistent and we derive the equilibrium reinsurance-investment strategies and value functions by the extended HJB equations. Finally, some numerical examples and sensitivity analysis are presented to demonstrate the effects of model parameters on the equilibrium strategy. We find the delay factor and the various attitudes of decision-makers toward ambiguity have a great influence on the final strategy. Moreover, the insurer's investment behavior will be more aggressive the more intense its competition with other insurers and the greater its ambiguity-seeking.



    加载中


    [1] C. A, Z. Li, Optimal investment and excess-of-loss reinsurance problem with delay for an insurer under Heston's SV model, Insur. Math. Econ., 61 (2015), 181–196. https://doi.org/10.1016/j.insmatheco.2015.01.005 doi: 10.1016/j.insmatheco.2015.01.005
    [2] A. Bensoussan, C. Siu, S. Yam, H. Yang, A class of non-zero-sum stochastic differential investment and reinsurance games, Automatica, 50 (2014), 2025–2037. https://doi.org/10.1016/j.automatica.2014.05.033 doi: 10.1016/j.automatica.2014.05.033
    [3] R. Bhui, S. Gershman, Decision by sampling implements efficient coding of psychoeconomic functions, Psychol. Rev., 125 (2018), 985–1001. https://doi.org/10.1037/rev0000123 doi: 10.1037/rev0000123
    [4] S. Basak, G. Chabakauri, Dynamic mean-variance asset allocation, Rev. Financ. Stud., 23 (2010), 2970–3016. https://doi.org/10.1093/rfs/hhq028 doi: 10.1093/rfs/hhq028
    [5] D. Chen, Y. He, Z. Li, Robust optimal reinsurance-investment for $\alpha$-maxmin mean-variance utility under Heston's SV model, N. Am. J. Econ. Financ., 67 (2023), 101921. https://doi.org/10.1016/j.najef.2023.101921 doi: 10.1016/j.najef.2023.101921
    [6] M. Chang, T. Pang, Y. Yang, A stochastic portfolio optimization model with bounded memory, Math. Oper. Res., 36 (2011), 604–619. https://doi.org/10.1287/moor.1110.0508 doi: 10.1287/moor.1110.0508
    [7] P. Chen, H. Yang, G. Yin, Markowitz's mean-variance asset-liability management with regime switching: a continuous-time model, Insur. Math. Econ., 43 (2008), 456–465. https://doi.org/10.1016/j.insmatheco.2008.09.001 doi: 10.1016/j.insmatheco.2008.09.001
    [8] P. Chen, H. Yang, Markowitz's mean-variance asset-liability management with regime switching: A multi-period model, Appl. Math. Financ., 18 (2011), 29–50. https://doi.org/10.1080/13504861003703633 doi: 10.1080/13504861003703633
    [9] X. Cui, D. Li, S. Wang, S. Zhu, Better than dynamic mean-variance: Time-inconsistency and free cash flow stream, Math. Financ., 22 (2012), 346–378. https://doi.org/10.1111/j.1467-9965.2010.00461.x doi: 10.1111/j.1467-9965.2010.00461.x
    [10] C. Deng, X. Zeng, H. Zhu, Non-zero-sum stochastic differential reinsurance and investment games with default risk, Eur. J. Oper. Res., 264 (2018), 1144–1158. https://doi.org/10.1016/j.ejor.2017.06.065 doi: 10.1016/j.ejor.2017.06.065
    [11] I. Elsanousi, B. Oksendal, A. Sulem, Some solvable stochastic control problems with delay, Stochasitcs and Stochastic Reports, 71 (2000), 69–89. https://doi.org/10.1080/17442500008834259 doi: 10.1080/17442500008834259
    [12] L. Elsanousi, B. Laessen, Optimal consumption under partial observations for a stochastic system with delay, University of Oslo, 2001.
    [13] A. Gu, F. Viens, H. Yao, Optimal robust reinsurance-investment strategies for insurers with mean reversion and mispricing, Insur. Math. Economic., 80 (2018), 93–109. https://doi.org/10.1016/j.insmatheco.2018.03.004 doi: 10.1016/j.insmatheco.2018.03.004
    [14] G. Guan, Z. Liang, Y. Song, A Stackelberg reinsurance-investment game under $\alpha$-maxmin mean-variance criterion and stochastic volatility, Scand. Actuar. J., 2024 (2024), 28–63. https://doi.org/10.1080/03461238.2023.2208583 doi: 10.1080/03461238.2023.2208583
    [15] J. Grandell, Aspects of risk theory, New York: Springer, 1990. https://doi.org/10.1007/978-1-4613-9058-9
    [16] Y. He, X. Luouyang, L. He, H. Chen, S. Li, Non-zero-sum investment-reinsurance game with delay and ambiguity aversion, N. Am. J. Econ. Financ., 73 (2024), 102160. https://doi.org/10.1016/j.najef.2024.102160 doi: 10.1016/j.najef.2024.102160
    [17] Y. Huang, X. Yang, J. Zhou, Optimal investment and proportional reinsurance for a jump-diffusion risk model with constrained control variables, J. Comput. Appl. Math., 296 (2016), 443–461. https://doi.org/10.1016/j.cam.2015.09.032 doi: 10.1016/j.cam.2015.09.032
    [18] B. Li, D. Li, D. Xiong, Alpha-robust mean-variance reinsurance-investment strategy, J. Econ. Dyn. Control, 70 (2016), 101–123. https://doi.org/10.1016/j.jedc.2016.07.001 doi: 10.1016/j.jedc.2016.07.001
    [19] D. Li, J. Bi, M. Hu, Alpha-robust mean-variance investment strategy for DC pension plan with uncertainty about jump-diffusion risk, RAIRO-Oper. Res., 55 (2021), S2983–S2997. https://doi.org/10.1051/ro/2020132 doi: 10.1051/ro/2020132
    [20] M. Li, Y. Huang, Y. Huang, J. Zhou, Robust non-zero-sum stochastic differential game of two insurers with common shock and CDS transaction, Math. Finan. Econ., 18 (2024), 49-94. https://doi.org/10.1007/s11579-024-00357-z doi: 10.1007/s11579-024-00357-z
    [21] S. Li, Z. Qiu, Equilibrium investment-reinsurance strategy with delay and common shock dependence under Heston's SV model, Optimization, 71 (2022), 4019–4050. https://doi.org/10.1080/02331934.2021.1935934 doi: 10.1080/02331934.2021.1935934
    [22] R. Polanía, M. Woodford, C. Ruff, Efficient coding of subjective value, Nat. Neurosci., 22 (2019), 134–142. https://doi.org/10.1038/s41593-018-0292-0 doi: 10.1038/s41593-018-0292-0
    [23] H. Schmidli, Stochastic control in insurance, London: Springer, 2008. https://doi.org/10.1002/9780470061596.risk0374
    [24] R. Strotz, Myopia and inconsistency in dynamic utility maximization, Rev. Econ. Stud., 23 (1955), 165–180. https://doi.org/10.2307/2295722 doi: 10.2307/2295722
    [25] X. Su, T. Wang, J. Wei, C. Zhou, Non-Markovian mean-variance portfolio selection problems via closed-loop equilibrium strategies, Appl. Math. Optim., 89 (2024), 15. https://doi.org/10.1007/s00245-023-10085-3 doi: 10.1007/s00245-023-10085-3
    [26] Y. Shen, Y. Zeng, Optimal investment-reinsurance with delay for mean-variance insurers: A maximum principle approach, Insur. Math. Econ., 57 (2014), 1–12. https://doi.org/10.1016/j.insmatheco.2014.04.004 doi: 10.1016/j.insmatheco.2014.04.004
    [27] M. Taksar, X. Zeng, Optimal non-proportional reinsurance control and stochastic differential games, Insur. Math. Econ., 48 (2011), 64–71. https://doi.org/10.1016/j.insmatheco.2010.09.006 doi: 10.1016/j.insmatheco.2010.09.006
    [28] J. Wang, P. Forsyth, Continuous time mean variance asset allocation: A time-consistent strategy, Eur. J. Oper. Res., 209 (2011), 184–201. https://doi.org/10.1016/j.ejor.2010.09.038 doi: 10.1016/j.ejor.2010.09.038
    [29] N. Wang, N. Zhang, Z. Jin, L. Qian, Robust non-zero-sum investment and reinsurance game with default risk, Insur. Math. Econ., 84 (2019), 115–132. https://doi.org/10.1016/j.insmatheco.2018.09.009 doi: 10.1016/j.insmatheco.2018.09.009
    [30] S. Wang, X. Rong, H. Zhao, Optimal time-consistent reinsurance-investment strategy with delay for an insurer under a defaultable market, J. Math. Anal. Appl., 474 (2019), 1267–1288. https://doi.org/10.1016/j.jmaa.2019.02.016 doi: 10.1016/j.jmaa.2019.02.016
    [31] T. Wang, Uniqueness of equilibrium strategies in dynamic mean-variance problems with random coefficients, J. Math. Anal. Appl., 490 (2020), 124199. https://doi.org/10.1016/j.jmaa.2020.124199 doi: 10.1016/j.jmaa.2020.124199
    [32] L. Xu, L. Zhang, D. Yao, Optimal investment and reinsurance for an insurer under Markov-modulated financial market, Insur. Math. Econ., 74 (2017), 7–19. https://doi.org/10.1016/j.insmatheco.2017.02.005 doi: 10.1016/j.insmatheco.2017.02.005
    [33] Y. Xiao, Z. Qiu, Research on optimal investment reinsurance of insurance companies under delayed risk model, Math. Probl. Eng., 2021 (2021), 9287659. https://doi.org/10.1155/2021/9287659 doi: 10.1155/2021/9287659
    [34] T. Yan, H. Wong, Open-loop equilibrium strategy for mean-variance portfolio problem under stochastic volatility, Automatica, 107 (2019), 211–223. https://doi.org/10.1016/j.automatica.2019.05.044 doi: 10.1016/j.automatica.2019.05.044
    [35] Y. Yuan, X. Han, Z. Liang, K. Yuen, Optimal reinsurance-investment strategy with thinning dependence and delay factors under mean-variance framework, Eur. J. Oper. Res., 311 (2023), 581–595. https://doi.org/10.1016/j.ejor.2023.05.023 doi: 10.1016/j.ejor.2023.05.023
    [36] H. Zhang, X. Ren, L. Maloney, The bounded rationality of probability distortion, Proc. Nat. Acad. Sci., 117 (2020), 22024–22034. https://doi.org/10.1073/pnas.1922401117 doi: 10.1073/pnas.1922401117
    [37] L. Zhang, B. Li, Optimal reinsurance under the $\alpha$-maxmin mean-variance criterion, Insur. Math. Econ., 101 (2021), 225–239. https://doi.org/10.1016/j.insmatheco.2021.08.004 doi: 10.1016/j.insmatheco.2021.08.004
    [38] Q. Zhang, L. Wu, Robust optimal proportional reinsurance and investment problem for an insurer with delay and dependent risks, Commun. Stat. Theor. M., 53 (2024), 34–65. https://doi.org/10.1080/03610926.2022.2072516 doi: 10.1080/03610926.2022.2072516
    [39] X. Zhou, G. Yin, Markowitz's mean-variance portfolio selection with regime switching: a continuous-time model, SIAM J. Control Optim., 42 (2003), 1466–1482. https://doi.org/10.1137/S0363012902405583 doi: 10.1137/S0363012902405583
    [40] Y. Zhang, Non-zero-sum stochastic differential games for asset-liability management with stochastic inflation and stochastic volatility, Methodol. Comput. Appl. Probab., 26 (2024), 7. https://doi.org/10.1007/s11009-024-10072-3 doi: 10.1007/s11009-024-10072-3
    [41] Y. Zeng, D. Li, A. Gu, Robust equilibrium reinsurance-investment strategy for a mean-variance insurer in a model with jumps, Insur. Math. Econ., 66 (2016), 138–152. https://doi.org/10.1016/j.insmatheco.2015.10.012 doi: 10.1016/j.insmatheco.2015.10.012
    [42] Z. Zhou, H. Xiao, J. Yin, X. Zeng, L. Lin, Pre-commitment vs. time-consistent strategies for the generalized multi-period portfolio optimization with stochastic cash flows, Insur. Math. Econ., 68 (2016), 187–202. https://doi.org/10.1016/j.insmatheco.2016.03.002 doi: 10.1016/j.insmatheco.2016.03.002
  • Reader Comments
  • © 2026 the Author(s), licensee AIMS Press. This is an open access article distributed under the terms of the Creative Commons Attribution License (http://creativecommons.org/licenses/by/4.0)
通讯作者: 陈斌, bchen63@163.com
  • 1. 

    沈阳化工大学材料科学与工程学院 沈阳 110142

  1. 本站搜索
  2. 百度学术搜索
  3. 万方数据库搜索
  4. CNKI搜索

Metrics

Article views(1320) PDF downloads(281) Cited by(0)

Article outline

Figures and Tables

Figures(8)  /  Tables(1)

Other Articles By Authors

/

DownLoad:  Full-Size Img  PowerPoint
Return
Return

Catalog