Research article

Reset option pricing with predetermined levels for uncertain currency models

  • Published: 17 March 2026
  • 91G20, 91G80

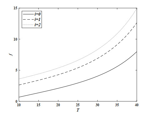
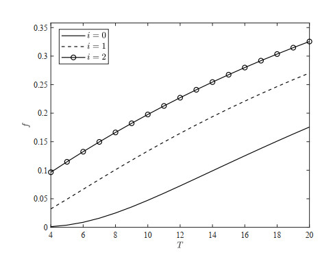
  • An option is a kind of financial derivative product with far-reaching influence, and its pricing problem is a high priority of quantitative research in modern finance. A reset option gives holders more choices, so it can bring the holder more profit opportunities. Therefore, this paper analyzes the reset option with predetermined levels on the basis of uncertainty theory. Assuming that the exchange rate is determined by an uncertain differential equation, namely the uncertain currency model, we study the reset option with predetermined levels in an uncertain financial market. Further, according to the principle of identical expected revenue between buyers and sellers, the corresponding pricing formulas of reset options with predetermined levels for an uncertain currency model are proposed. Finally, several numerical examples are designed to verify the rationality of the proposed formulas. The results show that the option price increases monotonically with the number of predetermined levels and the maturity time, which conforms to the actual financial market rules. This model provides a new theoretical method for the pricing of cross-border reset options and has important theoretical value and practical application potential in uncertain financial markets.

    Citation: Rong Gao, Deguo Yang, Kaixiang Liu. Reset option pricing with predetermined levels for uncertain currency models[J]. Journal of Industrial and Management Optimization, 2026, 22(4): 1870-1904. doi: 10.3934/jimo.2026069

    Related Papers:

  • An option is a kind of financial derivative product with far-reaching influence, and its pricing problem is a high priority of quantitative research in modern finance. A reset option gives holders more choices, so it can bring the holder more profit opportunities. Therefore, this paper analyzes the reset option with predetermined levels on the basis of uncertainty theory. Assuming that the exchange rate is determined by an uncertain differential equation, namely the uncertain currency model, we study the reset option with predetermined levels in an uncertain financial market. Further, according to the principle of identical expected revenue between buyers and sellers, the corresponding pricing formulas of reset options with predetermined levels for an uncertain currency model are proposed. Finally, several numerical examples are designed to verify the rationality of the proposed formulas. The results show that the option price increases monotonically with the number of predetermined levels and the maturity time, which conforms to the actual financial market rules. This model provides a new theoretical method for the pricing of cross-border reset options and has important theoretical value and practical application potential in uncertain financial markets.



    加载中


    [1] L. Bachelier, Théorie de la spéculation, Ann. Sci. de l'École Norm. Supér., 17 (1900), 21–86. https://doi.org/10.24033/asens.476 doi: 10.24033/asens.476
    [2] F. Black, M. Scholes, The pricing of options and corporate liabilities, J. Polit. Econ., 81 (1973), 637–654. https://doi.org/10.1086/260062 doi: 10.1086/260062
    [3] R. C. Merton, Theory of rational option pricing, Bell J. Econ. Manag. Sci., 4 (1973), 141–183. https://doi.org/10.2307/3003143 doi: 10.2307/3003143
    [4] R. C. Merton, Option pricing when underlying stock returns are discontinuous, J. Financ. Econ., 3 (1976), 125–144. https://doi.org/10.1016/0304-405X(76)90022-2 doi: 10.1016/0304-405X(76)90022-2
    [5] J. C. Cox, S. A. Ross, M. Rubinstein, Option pricing: A simplified approach, J. Financ. Econ., 7 (1979), 229–263. https://doi.org/10.1016/0304-405X(79)90015-1 doi: 10.1016/0304-405X(79)90015-1
    [6] M. B. Garman, S. W. Kohlhagen, Foreign currency option values, J. Int. Money Finan., 2 (1983), 231–237. https://doi.org/10.1016/S0261-5606(83)80001-1 doi: 10.1016/S0261-5606(83)80001-1
    [7] P. P. Boyle, Options: A monte carlo approach, J. Financ. Econ., 4 (1977), 323–338. https://doi.org/10.1016/0304-405X(77)90005-8 doi: 10.1016/0304-405X(77)90005-8
    [8] P. G. Zhang, Exotic options, World Scientific, Singapore, 1997. https://doi.org/10.1142/2713
    [9] L. S. Jiang, Mathematical modeling and methods of option pricing, World Scientific, Singapore, 2005. https://doi.org/10.1142/5855
    [10] S. F. Gray, R. E. Whaley, Valuing s & p 500 bear market warrants with a periodic reset, J. Deriv., 5 (1997), 99–106. https://doi.org/10.3905/jod.1997.407987 doi: 10.3905/jod.1997.407987
    [11] S. F. Gray, R. E. Whaley, Reset put options: valuation, risk characteristics, and an application, Aust. J. Manag., 24 (1999), 1–20. https://doi.org/10.1177/031289629902400101 doi: 10.1177/031289629902400101
    [12] W. Y. Cheng, S. Zhang, The analytics of reset options, J. Deriv., 8 (2000), 59–71. https://doi.org/10.3905/jod.2000.319114 doi: 10.3905/jod.2000.319114
    [13] L. S. Jiang, D. S. Yang, S. G. Zhang, On pricing model of the reset option with n predetermined levels, J. Syst. Sci. Complex., 17 (2004), 137–142.
    [14] M. Dai, Y. K. Kwok, Options with combined reset rights on strike and maturity, J. Econ. Dyn. Control, 29 (2005), 1495–1515. https://doi.org/10.1016/j.jedc.2004.09.001 doi: 10.1016/j.jedc.2004.09.001
    [15] M. Dai, Y. K. Kwok, L. X. Wu, Optimal shouting policies of options with strike reset right, Math. Financ., 14 (2004), 383–401. https://doi.org/10.1111/j.0960-1627.2004.00196.x doi: 10.1111/j.0960-1627.2004.00196.x
    [16] M. Dai, Y. K. Kwok, L. X. Wu, Options with multiple reset rights, Int. J. Theor. Appl. Financ., 6 (2003), 637–653. https://doi.org/10.1142/S0219024903002146 doi: 10.1142/S0219024903002146
    [17] G. M. Xue, B. Qin, G. H. Deng, Valuation on an outside-reset option with multiple resettable levels and dates, Complexity, 2018 (2018), 2825483. https://doi.org/10.1155/2018/2825483 doi: 10.1155/2018/2825483
    [18] O. Konstandatos, Fair-value analytical valuation of reset executive stock options consistent with IFRS9 requirements, Ann. Actuar. Sci., 14 (2020), 188–218. https://doi.org/10.1017/S1748499519000125 doi: 10.1017/S1748499519000125
    [19] L. B. Wang, L. X. Liu, Pricing vulnerable reset options under stochastic volatility jump diffusion model using 3-d fft, Commun. Stat. Theory Methods, 54 (2025), 4791–4818. https://doi.org/10.1080/03610926.2024.2427233 doi: 10.1080/03610926.2024.2427233
    [20] B. D. Liu, Why is there a need for uncertainty theory, J. Uncertain Syst., 6 (2012), 3–10.
    [21] B. D. Liu, Uncertainty theory, Springer Verlag, Berlin, 2007.
    [22] R. Gao, K. X. Liu, Z. G. Li, R. J. Lv, American barrier option pricing formulas for stock model in uncertain environment, IEEE Access, 7 (2019), 97846–97856. https://doi.org/10.1109/ACCESS.2019.2928029 doi: 10.1109/ACCESS.2019.2928029
    [23] R. Gao, K. Yao, Importance index of components in uncertain reliability systems, J. Uncertain. Anal. Appl., 4 (2016), 7. https://doi.org/10.1186/s40467-016-0047-y doi: 10.1186/s40467-016-0047-y
    [24] R. Gao, K. Yao, Importance index of components in uncertain random systems, Knowl. Based Syst., 109 (2016), 208–217. https://doi.org/10.1016/j.knosys.2016.07.006 doi: 10.1016/j.knosys.2016.07.006
    [25] B. D. Liu, Theory and practice of uncertain programming, Springer Verlag, Berlin, 2009. https://doi.org/10.1007/978-3-540-89484-1
    [26] B. D. Liu, Fuzzy process, hybrid process and uncertain process, J. Uncertain Syst., 2 (2008), 3–16.
    [27] B. D. Liu, Some research problems in uncertainty theory, J. Uncertain Syst., 3 (2009), 3–10.
    [28] X. Chen, B. Liu, Existence and uniqueness theorem for uncertain differential equations, Fuzzy Optim. Decis. Mak., 9 (2010), 69–81. https://doi.org/10.1007/s10700-010-9073-2 doi: 10.1007/s10700-010-9073-2
    [29] K. Yao, X. W. Chen, A numerical method for solving uncertain differential equations, J. Intell. Fuzzy Syst., 25 (2013), 825–832. https://doi.org/10.3233/IFS-120688 doi: 10.3233/IFS-120688
    [30] Y. H. Liu, X. W. Chen, D. A. Ralescu, Uncertain currency model and currency option pricing, Int. J. Intell. Syst., 30 (2015), 40–51. https://doi.org/10.1002/int.21680 doi: 10.1002/int.21680
    [31] X. W. Chen, American option pricing formula for uncertain financial market, Int. J. Oper. Res., 8 (2011), 27–32.
    [32] J. J. Sun, X. W. Chen, Asian option pricing formula for uncertain financial market, J. Uncertain. Anal. Appl., 3 (2015), 11. https://doi.org/10.1186/s40467-015-0035-7 doi: 10.1186/s40467-015-0035-7
    [33] D. Y. Jiao, K. Yao, An interest rate model in uncertain environment, Soft Comput., 19 (2015), 775–780. https://doi.org/10.1007/s00500-014-1301-1 doi: 10.1007/s00500-014-1301-1
    [34] Z. Q. Zhang, D. A. Ralescu, W. Q. Liu, Valuation of interest rate ceiling and floor in uncertain financial market, Fuzzy Optim. Decis. Mak., 15 (2016), 139–154. https://doi.org/10.1007/s10700-015-9223-7 doi: 10.1007/s10700-015-9223-7
    [35] D. G. Li, J. R. Jiang, L. F. Jia, American barrier swaption pricing problem of exponential ornstein–uhlenbeck model in uncertain financial market, Math. Meth. Appl. Sci., 48 (2025), 2545–2560. https://doi.org/10.1002/mma.10450 doi: 10.1002/mma.10450
    [36] H. X. Li, X. F. Yang, Y. D. Ni, Pricing of shout option in uncertain financial market, Fuzzy Optim. Decis. Mak., 23 (2024), 449–467. https://doi.org/10.1007/s10700-024-09428-8 doi: 10.1007/s10700-024-09428-8
    [37] Y. Liu, W. C. Lio, Power option pricing problem of uncertain exponential ornstein–uhlenbeck model, Chaos. Sol. Fract., 178 (2024), 114293. https://doi.org/10.1016/j.chaos.2023.114293 doi: 10.1016/j.chaos.2023.114293
    [38] L. Li, G. Shi, L. J. Zhou, Y. H. Sheng, European option pricing under uncertain multifactor exponential ornstein–uhlenbeck volatility model, J. Appl. Math. Comput., 71 (2025), 5159–5184. https://doi.org/10.1007/s12190-025-02434-y doi: 10.1007/s12190-025-02434-y
    [39] B. D. Liu, Uncertainty theory: A branch of mathematics for modelling human uncertainty, Springer Verlag, Berlin, 2010. https://doi.org/10.1007/978-3-642-13959-8
    [40] B. D. Liu, Uncertainty distribution and independence of uncertain processes, Fuzzy Optim. Decis. Mak., 13 (2014), 259–271. https://doi.org/10.1007/s10700-014-9181-5 doi: 10.1007/s10700-014-9181-5
    [41] Y. Liu, B. D. Liu, Estimating unknown parameters in uncertain differential equation by maximum likelihood estimation, Soft Comput., 26 (2022), 2773–2780. https://doi.org/10.1007/s00500-022-06766-w doi: 10.1007/s00500-022-06766-w
    [42] Y. Liu, B. D. Liu, A modified uncertain maximum likelihood estimation with applica-tions in uncertain statistics, Commun. Stat. Theory Methods, 53 (2024), 6649–6670. https://doi.org/10.1080/03610926.2023.2248534 doi: 10.1080/03610926.2023.2248534
    [43] Y. Liu, B. D. Liu, Residual analysis and parameter estimation of uncertain differential equations, Fuzzy Optim. Decis. Mak., 21 (2022), 513–530. https://doi.org/10.1007/s10700-021-09379-4 doi: 10.1007/s10700-021-09379-4
    [44] T. Q. Ye, B. D. Liu, Uncertain hypothesis test for uncertain differential equations, Fuzzy Optim. Decis. Mak., 22 (2023), 195–211. https://doi.org/10.1007/s10700-022-09389-w doi: 10.1007/s10700-022-09389-w
  • Reader Comments
  • © 2026 the Author(s), licensee AIMS Press. This is an open access article distributed under the terms of the Creative Commons Attribution License (http://creativecommons.org/licenses/by/4.0)
通讯作者: 陈斌, bchen63@163.com
  • 1. 

    沈阳化工大学材料科学与工程学院 沈阳 110142

  1. 本站搜索
  2. 百度学术搜索
  3. 万方数据库搜索
  4. CNKI搜索

Metrics

Article views(517) PDF downloads(20) Cited by(0)

Article outline

Figures and Tables

Figures(8)

Other Articles By Authors

/

DownLoad:  Full-Size Img  PowerPoint
Return
Return

Catalog