Research article

Research on IPSO-SVM silicon material supply and demand early warning method based on supply chain perspective

  • Published: 11 February 2026
  • Primary: 68T01, 90B20; Secondary: 65K05

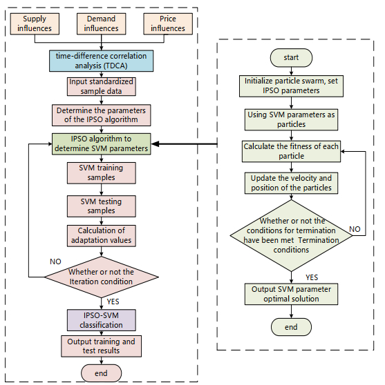
  • With the rapid growth of the photovoltaic industry, the instability of the silicon market has led to an imbalance in silicon supply and demand. To address this problem, this paper proposes an early-warning method for silicon supply/demand based on the improved particle swarm algorithm optimized support vector machine (IPSO-SVM). First, based on a supply chain perspective from the supply and demand sides using time-difference correlation analysis, the impact of silicon supply/demand balance on five warning indicators was determined, as well as a benchmark indicator of seven warning levels and warning thresholds. The silicon supply/demand warning model, based on the IPSO-SVM, suffers from the drawbacks of the PSO algorithm, including a tendency to converge to local optima and slow convergence. To address these limitations, a combined optimization strategy was applied to the PSO and integrated within the IPSO-SVM model to achieve self-adaptive parameter tuning. Warning indicators were used as model inputs, and the warning level of the benchmark indicators served as the model output, enabling the model to predict the category of the warning level. Finally, this study introduces an enterprise X dataset for validation. The results show that, compared with a PSO-SVM model with single-strategy optimization, IPSO-SVM achieves an average accuracy improvement of 3.51%. Compared with the standard PSO-SVM model, IPSO-SVM achieves an average accuracy improvement of 4.35%. Moreover, relative to SVM classification models optimized by various other algorithms, IPSO-SVM attains an average accuracy gain of 12.28%, with a notable improvement of 7.45% for the minority class, thereby significantly enhancing the overall performance of the classification model.

    Citation: Dudu Guo, Xue Zhang, Peifan Jiang, Xiaojiang Zhang, Jinquan Zhang. Research on IPSO-SVM silicon material supply and demand early warning method based on supply chain perspective[J]. Journal of Industrial and Management Optimization, 2026, 22(3): 1361-1393. doi: 10.3934/jimo.2026050

    Related Papers:

  • With the rapid growth of the photovoltaic industry, the instability of the silicon market has led to an imbalance in silicon supply and demand. To address this problem, this paper proposes an early-warning method for silicon supply/demand based on the improved particle swarm algorithm optimized support vector machine (IPSO-SVM). First, based on a supply chain perspective from the supply and demand sides using time-difference correlation analysis, the impact of silicon supply/demand balance on five warning indicators was determined, as well as a benchmark indicator of seven warning levels and warning thresholds. The silicon supply/demand warning model, based on the IPSO-SVM, suffers from the drawbacks of the PSO algorithm, including a tendency to converge to local optima and slow convergence. To address these limitations, a combined optimization strategy was applied to the PSO and integrated within the IPSO-SVM model to achieve self-adaptive parameter tuning. Warning indicators were used as model inputs, and the warning level of the benchmark indicators served as the model output, enabling the model to predict the category of the warning level. Finally, this study introduces an enterprise X dataset for validation. The results show that, compared with a PSO-SVM model with single-strategy optimization, IPSO-SVM achieves an average accuracy improvement of 3.51%. Compared with the standard PSO-SVM model, IPSO-SVM achieves an average accuracy improvement of 4.35%. Moreover, relative to SVM classification models optimized by various other algorithms, IPSO-SVM attains an average accuracy gain of 12.28%, with a notable improvement of 7.45% for the minority class, thereby significantly enhancing the overall performance of the classification model.



    加载中


    [1] X. Hu, Overview of the development of solar photovoltaic power generation industry, Shanghai Electr. Power, 4 (2008), 365−370.
    [2] Q. Han, Brief description of the polysilicon market, China Nonferrous Met, 20 (2019), 42–43. https://doi.org/10.3969/j.issn.1673-3894.2019.20.030 doi: 10.3969/j.issn.1673-3894.2019.20.030
    [3] T. Sun, Status and development trend of polysilicon industry in China under the background of carbon neutralization, Mod. Chem. Res., 6 (2024), 185–187. https://doi.org/10.20087/j.cnki.1672-8114.2024.06.060 doi: 10.20087/j.cnki.1672-8114.2024.06.060
    [4] W. Hu, M. Lei, Z. Heng, Multi-prediction of electric load and photovoltaic solar power in grid-connected photovoltaic system using state transition method, Appl. Energy, 353 (2024), 122138.
    [5] Y. Feng, D. Gong, N. Gao, J. Zhang, Research on China's coal supply and demand monitoring system and prediction and early warning mechanism, China Coal, 48 (2022), 8–16. https://doi.org/10.3969/j.issn.1006-530X.2022.04.002 doi: 10.3969/j.issn.1006-530X.2022.04.002
    [6] Y. Yang, C. Peng, Y. Yang, Y. Wang, Research on supply chain recovery strategy under disruption risk, J. Syst. Simul., 33 (2021), 2771–2781. https://doi.org/10.16182/j.issn1004731x.joss.21-0825 doi: 10.16182/j.issn1004731x.joss.21-0825
    [7] L. Tao, H. Sun, Y. Cao, X. Wen, C. Liu, J. Yuan, Recovery strategies considering government subsidies in supply chain disruption scenarios, Comput. Integr. Manuf. Syst., 28 (2022), 242–257. https://doi.org/10.13196/j.cims.2022.01.023 doi: 10.13196/j.cims.2022.01.023
    [8] J. Wang, Y. Guo, Research on supply disruption contingency strategy considering product greenness, Logist. Sci. Tech., 45 (2022), 1–6. https://doi.org/10.3969/j.issn.1002-3100.2022.06.002 doi: 10.3969/j.issn.1002-3100.2022.06.002
    [9] H. Tang, F. Xia, D. Yang, F. Huang, X. Qiao, Early warning analysis of Oasis City development and water demand in arid areas–Take Urumqi City as an example, Resour. Sci., 36 (2014), 1168–1174.
    [10] Q. Li, X. Chen, L. Wang, J. Wen, Study on the method of determining the early warning level of supply and demand of water resources in middle and short terms, IOP Conf. Ser.: Earth Environ. Sci., 330 (2019), 032002. https://doi.org/10.1088/1755-1315/330/3/032002 doi: 10.1088/1755-1315/330/3/032002
    [11] Y. Zheng, J. Ma, Research on early warning ideas based on the association between short-term supply and demand differences and price fluctuations of agricultural products–Taking Beijing tomato market as an example, Agric. Econ. Manag., 5 (2016), 81–89. https://doi.org/10.3969/j.issn.1674-9189.2016.05.009 doi: 10.3969/j.issn.1674-9189.2016.05.009
    [12] H. Lu, T. Li, J. Lv, A. Wang, Q. Luo, M. Gao, et al., The fluctuation characteristics and periodic patterns of potato prices in China, Sustainability, 15 (2023), 7755. https://doi.org/10.3390/su15107755 doi: 10.3390/su15107755
    [13] W. Yang, B. Li, Prediction of grain supply and demand structural balance in China based on grey models, Grey Syst.: Theory Appl., 11 (2021), 253–264. https://doi.org/10.1108/GS-09-2019-0039 doi: 10.1108/GS-09-2019-0039
    [14] J. Sun, Y. Lei, Analysis and early warning of supply and demand imbalance in China's rare earth market, Resour. Sci., 41 (2019), 860–871. https://doi.org/10.18402/resci.2019.05.04 doi: 10.18402/resci.2019.05.04
    [15] Y. Zhao, G. Lu, L. Zhao, Intelligent early warning and simulation of short-term wind power supply-demand equilibrium, Comput. Simul., 39 (2022), 121–124.
    [16] Y. Li, P. Du, S. Li, M. Zhang, Research on energy demand intelligence and safeguard countermeasures in the context of peak carbon and carbon neutral patent early warning, Manag. Technol. SME, 11 (2021), 164–166.
    [17] S. An, F. An, X. Gao, A. Wang, Early warning of critical transitions in crude oil price, Energy, 280 (2023), 128089. https://doi.org/10.1016/j.energy.2023.128089 doi: 10.1016/j.energy.2023.128089
    [18] K. Zhou, Y. Chu, R. Hu, Energy supply-demand interaction model integrating uncertainty forecasting and peer-to-peer energy trading, Energy, 285 (2023), 129436. https://doi.org/10.1016/j.energy.2023.129436 doi: 10.1016/j.energy.2023.129436
    [19] X. Yao, S. Mao, Electric supply and demand forecasting using seasonal grey model based on PSO-SVR, Grey Syst.: Theory Appl., 13 (2023), 141–171. https://doi.org/10.1108/GS-10-2021-0159 doi: 10.1108/GS-10-2021-0159
    [20] M. Pinhão, M. Fonseca, R. Covas, Electricity spot price forecast by modelling supply and demand curve, Mathematics, 10 (2022), 2012. https://doi.org/10.3390/math10122012 doi: 10.3390/math10122012
    [21] G. Lin, Y. Liang, A. Tavares, Design of an energy supply and demand forecasting system based on web crawler and a grey dynamic model, Energies, 16 (2023), 1431. https://doi.org/10.3390/en16031431 doi: 10.3390/en16031431
    [22] H. Song, J. Wang, G. Xu, Z. Tian, F. Xu, H. Deng, Novel model for pork supply prediction in China based on modified self-organizing migrating algorithm, Agriculture, 14 (2024), 1592. https://doi.org/10.3390/agriculture14091592 doi: 10.3390/agriculture14091592
    [23] Y. Chen, Z. Xu, J. Wang, P. D. Lund, Y. Han, T. Cheng, Multi-objective optimization of an integrated energy system against energy, supply-demand matching and exergo-environmental cost over the whole life-cycle, Energy Convers. Manag., 254 (2022), 115203. https://doi.org/10.1016/j.enconman.2021.115203 doi: 10.1016/j.enconman.2021.115203
    [24] Z. Shi, J. Li, X. Hu, Y. Zhang, Impact of natural disasters on supply and demand in China's grain market, J. Catastrophol, 38 (2023), 17–24. https://doi.org/10.3969/j.issn.1000-811X.2023.03.003 doi: 10.3969/j.issn.1000-811X.2023.03.003
    [25] X. Zhao, S. Zhi, Analyzing and forecasting the security in supply-demand management of Chinese forestry enterprises by linear weighted method and artificial neural network, Enterp. Inf. Syst., 15 (2020), 1280–1297. https://doi.org/10.1080/17517575.2020.1739343 doi: 10.1080/17517575.2020.1739343
    [26] H. Cai, S. Shen, Q. Lin, X. Li, H. Xiao, Predicting the energy consumption of residential buildings for regional electricity supply-side and demand-side management, IEEE Access, 7 (2019), 30386–30397. https://doi.org/10.1109/ACCESS.2019.2901257 doi: 10.1109/ACCESS.2019.2901257
    [27] Z. Li, F. Feng, A safety warning model based on IAHA-SVM for coal mine environment, Sensors, 23 (2023), 6614. https://doi.org/10.3390/s23146614 doi: 10.3390/s23146614
    [28] E. Bonah, X. Huang, R. Yi, J. H. Aheto, R. Osae, M. Golly, Electronic nose classification and differentiation of bacterial foodborne pathogens based on support vector machine optimized with particle swarm optimization algorithm, J. Food Process Eng., 42 (2019), e13236. https://doi.org/10.1111/jfpe.13236 doi: 10.1111/jfpe.13236
    [29] Y. Sun, J. Zhu, X. Yu, C. Ye, G. Fan, Research on early warning of power grid construction safety based on PSO-SVM model, J. Phys.: Conf. Ser., 1449 (2020), 012037. https://doi.org/10.1088/1742-6596/1449/1/012037 doi: 10.1088/1742-6596/1449/1/012037
    [30] Q. Song, M. Ma, W. Guo, T. Jiang, N. Pan, Health state diagnosis of air duct for photovoltaic inverter based on PSO-SVM classifier, Microelectron. Reliab., 150 (2023), 115084. https://doi.org/10.1016/j.microrel.2023.115084 doi: 10.1016/j.microrel.2023.115084
    [31] L. Tian, C. Shang, M. Li, Y. Wang, Research on classification of water stress state of plant electrical signals based on PSO-SVM, IEEE Access, 11 (2023), 125021–125032. https://doi.org/10.1109/ACCESS.2023.3330651 doi: 10.1109/ACCESS.2023.3330651
    [32] Y. Liang, S. Mao, M. Zheng, Q. Li, X. Li, J. Li, et al. Study on the prediction of low-index coal and gas outburst based on PSO-SVM, Energies, 16 (2023), 5990. https://doi.org/10.3390/en16165990 doi: 10.3390/en16165990
    [33] M. Li, D. Cheng, Z. Wang, Research on heating load prediction based on PCA-PSO-SVM, Dist. Heat., 5 (2023), 146–153. https://doi.org/10.16641/j.cnki.cn11-3241/tk.2023.05.020 doi: 10.16641/j.cnki.cn11-3241/tk.2023.05.020
    [34] H. Ren, J. Zhang, Z. Ma, Optimized least squares support vector machine based on particle swarm algorithm for prediction of settlement of surrounding environment during foundation pit construction, Value Eng., 43 (2024), 154–156. https://doi.org/10.3969/j.issn.1006-4311.2024.02.049 doi: 10.3969/j.issn.1006-4311.2024.02.049
    [35] A. Qin, Q. Hu, Q. Zhang, Y. Lv, G. Sun, Application of sensitive dimensionless parameters and PSO-SVM for fault classification in rotating machinery, Assem. Autom., 40 (2020), 175–187. https://doi.org/10.1108/AA-09-2018-0125 doi: 10.1108/AA-09-2018-0125
    [36] Y. Wei, Y. Li, M. Xu, W. Huang, Intelligent fault diagnosis of rotating machinery using ICD and generalized composite multi-scale fuzzy entropy, IEEE Access, 7 (2019), 38983–38995. https://doi.org/10.1109/ACCESS.2018.2876759 doi: 10.1109/ACCESS.2018.2876759
    [37] M. Li, Y. Li, N. Wu, T. Tian, T. Wang, Desert seismic random noise reduction framework based on improved PSO-SVM, Acta Geod. Geophys. 55, (2020), 101–117. https://doi.org/10.1007/s40328-019-00283-3 doi: 10.1007/s40328-019-00283-3
    [38] C. Xu, L. Li, J. Li, C. Wen, Surface defects detection and identification of lithium battery pole piece based on multi-feature fusion and PSO-SVM, IEEE Access, 9 (2021), 85232–85239. https://doi.org/10.1109/ACCESS.2021.3067641 doi: 10.1109/ACCESS.2021.3067641
    [39] Y. Wang, X. Meng, L. Zhu, Cell group recognition method based on adaptive mutation PSO-SVM, Cells, 7 (2018), 135. https://doi.org/10.3390/cells7090135 doi: 10.3390/cells7090135
    [40] Y. Yang, X. Han, J. Dai, X. Sun, Research on TBM boring speed prediction based on improved PSO-LSSVM, Henan Sci., 40 (2022), 1642–1651. https://doi.org/10.3969/j.issn.1004-3918.2022.10.012 doi: 10.3969/j.issn.1004-3918.2022.10.012
    [41] F. Xu, D. Zou, C. Li, H. Luo, M. Zhang, An improved particle swarm algorithm introducing Circle mapping and sine-cosine factor, Comput. Eng. Appl., 59 (2023), 80–90. https://doi.org/10.3778/j.issn.1002-8331.2211-0290 doi: 10.3778/j.issn.1002-8331.2211-0290
    [42] Y. Xiao, Y. Zhao, Research on MPPT control strategy of improved particle swarm algorithm based on chaotic mapping and Gaussian perturbation, J. Power Supply, 23 (2025), 96–104. https://doi.org/10.13234/j.issn.2095-2805.2025.5.96 doi: 10.13234/j.issn.2095-2805.2025.5.96
    [43] Y. Qin, L. Peng, Nonlinear inertial weight particle swarm algorithm with filtering mechanism, Comput. Eng. Appl., 50 (2014), 35–38. https://doi.org/10.3778/j.issn.1002-8331.1208-0478 doi: 10.3778/j.issn.1002-8331.1208-0478
    [44] Y. Liu, H. Zhang, J. Xu, Y. Ren, J. Tang, Improved SVM regression model for PSO and its application in temperature prediction, Comput. Syst. Appl., 32 (2023), 203–210. https://doi.org/10.15888/j.cnki.csa.009225 doi: 10.15888/j.cnki.csa.009225
    [45] Q. Huang, H. Huang, Y. Zhang, X. Hu, Simulation prediction of tool wear based on multi-information fusion and improved PSO-SVM, Res. Explor. Lab., 40 (2021), 119–123. https://doi.org/10.19927/j.cnki.syyt.2021.06.024 doi: 10.19927/j.cnki.syyt.2021.06.024
    [46] Y. Wang, X. Li, C. Yang, T. Yang, F. Lan, X. Tian, A dynamic Bayesian network risk assessment model for coal-fired power plants based on grey correlation and triangular fuzzy theory, Comput. Stand. Interfaces, 94 (2025), 104001. https://doi.org/10.1016/j.csi.2025.104001 doi: 10.1016/j.csi.2025.104001
  • Reader Comments
  • © 2026 the Author(s), licensee AIMS Press. This is an open access article distributed under the terms of the Creative Commons Attribution License (http://creativecommons.org/licenses/by/4.0)
通讯作者: 陈斌, bchen63@163.com
  • 1. 

    沈阳化工大学材料科学与工程学院 沈阳 110142

  1. 本站搜索
  2. 百度学术搜索
  3. 万方数据库搜索
  4. CNKI搜索

Metrics

Article views(558) PDF downloads(19) Cited by(0)

Article outline

Figures and Tables

Figures(10)  /  Tables(9)

/

DownLoad:  Full-Size Img  PowerPoint
Return
Return

Catalog