Research article Special Issues

PIP2 Net: Physics-informed partition penalty deep operator network

  • Published: 05 March 2026
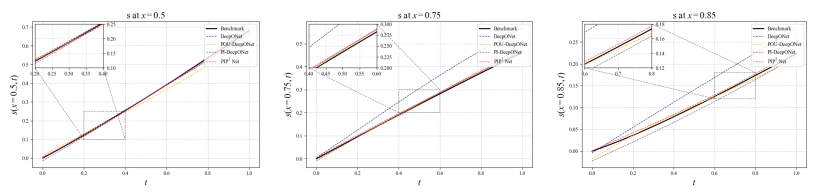
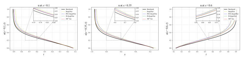
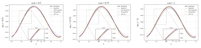
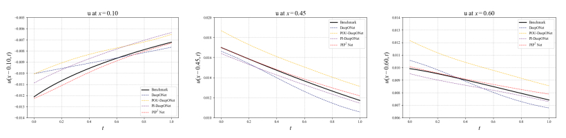
  • Operator learning has become a powerful tool for accelerating the solution of parameterized partial differential equations (PDEs), enabling rapid prediction of full spatiotemporal fields for new initial conditions or forcing functions. Existing architectures such as the deep operator network (DeepONet) and the Fourier neural operator (FNO) show strong empirical performance, but often require large training datasets, lack explicit physical structure, and may suffer from instability in their trunk-network features, where mode imbalance or collapse can hinder accurate operator approximation. Motivated by the stability and locality of classical partition-of-unity (PoU) methods, we investigate PoU-based regularization techniques for operator learning and develop a revised formulation of the existing POU–PI–DeepONet framework. The resulting physics-informed partition penalty deep operator network (PIP2 Net) introduces a simplified and more principled partition penalty that improves the coordinated trunk outputs, which leads to more expressiveness without sacrificing the flexibility of DeepONet. We evaluate PIP2 Net on three nonlinear PDEs: the viscous Burgers equation, the Allen–Cahn equation, and a diffusion–reaction system. The results show that it consistently outperforms DeepONet, PI-DeepONet, and POU-DeepONet in prediction accuracy and robustness.

    Citation: Hongjin Mi, Huiqiang Lun, Changhong Mou, Yeyu Zhang. PIP2 Net: Physics-informed partition penalty deep operator network[J]. Electronic Research Archive, 2026, 34(3): 2009-2037. doi: 10.3934/era.2026090

    Related Papers:

  • Operator learning has become a powerful tool for accelerating the solution of parameterized partial differential equations (PDEs), enabling rapid prediction of full spatiotemporal fields for new initial conditions or forcing functions. Existing architectures such as the deep operator network (DeepONet) and the Fourier neural operator (FNO) show strong empirical performance, but often require large training datasets, lack explicit physical structure, and may suffer from instability in their trunk-network features, where mode imbalance or collapse can hinder accurate operator approximation. Motivated by the stability and locality of classical partition-of-unity (PoU) methods, we investigate PoU-based regularization techniques for operator learning and develop a revised formulation of the existing POU–PI–DeepONet framework. The resulting physics-informed partition penalty deep operator network (PIP2 Net) introduces a simplified and more principled partition penalty that improves the coordinated trunk outputs, which leads to more expressiveness without sacrificing the flexibility of DeepONet. We evaluate PIP2 Net on three nonlinear PDEs: the viscous Burgers equation, the Allen–Cahn equation, and a diffusion–reaction system. The results show that it consistently outperforms DeepONet, PI-DeepONet, and POU-DeepONet in prediction accuracy and robustness.



    加载中


    [1] L. C. Evans, Partial Differential Equations, American Mathematical Society, 2022.
    [2] S. J. Farlow, Partial Differential Equations for Scientists and Engineers, Courier Corporation, 1993.
    [3] R. Courant, K. Friedrichs, H. Lewy, On the partial difference equations of mathematical physics, IBM J. Res. Dev., 11 (1967), 215–234. https://doi.org/10.1147/rd.112.0215 doi: 10.1147/rd.112.0215
    [4] L. C. Berselli, T. Iliescu, W. J. Layton, Mathematics of Large Eddy Simulation of Turbulent Flows, Springer, 2006. https://doi.org/10.1007/b137408
    [5] J. S. Hesthaven, G. Rozza, B. Stamm, Certified Reduced Basis Methods for Parametrized Partial Differential Equations, Springer, 2016. https://doi.org/10.1007/978-3-319-22470-1
    [6] W. Layton, Introduction to the Numerical Analysis of Incompressible Viscous Flows, SIAM, 2008. https://doi.org/10.1137/1.9780898718904
    [7] T. J. Hughes, The Finite Element Method: Linear Static and Dynamic Finite Element Analysis, Courier Corporation, 2003.
    [8] R. J. LeVeque, Finite Difference Methods for Ordinary and Partial Differential Equations: Steady-State and Time-Dependent Problems, SIAM, 2007. https://doi.org/10.1137/1.9780898717839
    [9] S. Yin, Z. Xiang, Adaptive collision avoidance strategy for usvs in perception-limited environments using dynamic priority guidance, Adv. Eng. Inf., 63 (2025), 103355. https://doi.org/10.1016/j.aei.2025.103355 doi: 10.1016/j.aei.2025.103355
    [10] S. Yin, Z. Xiang, Multi-objective collaborative path planning for heterogeneous autonomous underwater vehicles in cluttered environments, Swarm Evol. Comput., 100 (2026), 102251. https://doi.org/10.1016/j.swevo.2025.102251 doi: 10.1016/j.swevo.2025.102251
    [11] S. Yin, Z. Xiang, A hyper-heuristic algorithm via proximal policy optimization for multi-objective truss problems, Expert Syst. Appl., 256 (2024), 124929. https://doi.org/10.1016/j.eswa.2024.124929 doi: 10.1016/j.eswa.2024.124929
    [12] C. Mou, S. N. Stechmann, N. Chen, Simulation and data assimilation in an idealized coupled atmosphere–ocean–sea ice floe model with cloud effects, Nonlinear Processes Geophys., 32 (2025), 329–351. https://doi.org/10.5194/npg-32-329-2025 doi: 10.5194/npg-32-329-2025
    [13] C. O. de Burgh-Day, T. Leeuwenburg, Machine learning for numerical weather and climate modelling: A review, Geosci. Model Dev., 16 (2023), 6433–6477. https://doi.org/10.5194/gmd-16-6433-2023 doi: 10.5194/gmd-16-6433-2023
    [14] K. Kashinath, M. Mustafa, A. Albert, J. Wu, C. Jiang, S. Esmaeilzadeh, et al., Physics-informed machine learning: Case studies for weather and climate modelling, Phil. Trans. R. Soc. A, 379 (2021), 20200093. https://doi.org/10.1098/rsta.2020.0093 doi: 10.1098/rsta.2020.0093
    [15] Z. Li, N. Kovachki, K. Azizzadenesheli, B. Liu, K. Bhattacharya, A. Stuart, et al., Fourier neural operator for parametric partial differential equations, preprint, arXiv: 2010.08895.
    [16] L. Lu, P. Jin, G. Pang, Z. Zhang, G. E. Karniadakis, Learning nonlinear operators via deeponet based on the universal approximation theorem of operators, Nat. Mach. Intell., 3 (2021), 218–229. https://doi.org/10.1038/s42256-021-00302-5 doi: 10.1038/s42256-021-00302-5
    [17] N. B. Kovachki, S. Lanthaler, A. M. Stuart, Operator learning: Algorithms and analysis, in Handbook of Numerical Analysis, Elsevier, 25 (2024), 419–467. https://doi.org/10.1016/bs.hna.2024.05.009
    [18] N. Boullé, A. Townsend, A mathematical guide to operator learning, in Handbook of Numerical Analysis, Elsevier, 25 (2024), 83–125. https://doi.org/10.1016/bs.hna.2024.05.003
    [19] T. Chen, H. Chen, Universal approximation to nonlinear operators by neural networks with arbitrary activation functions and its application to dynamical systems, IEEE Trans. Neural Networks, 6 (1995), 911–917. https://doi.org/10.1109/72.392253 doi: 10.1109/72.392253
    [20] M. Raissi, P. Perdikaris, G. E. Karniadakis, Physics-informed neural networks: A deep learning framework for solving forward and inverse problems involving nonlinear partial differential equations, J. Comput. Phys., 378 (2019), 686–707. https://doi.org/10.1016/j.jcp.2018.10.045 doi: 10.1016/j.jcp.2018.10.045
    [21] S. Wang, H. Wang, P. Perdikaris, Learning the solution operator of parametric partial differential equations with physics-informed deeponets, Sci. Adv., 7 (2021), eabi8605. https://doi.org/10.1126/sciadv.abi8605 doi: 10.1126/sciadv.abi8605
    [22] S. Wang, S. Sankaran, P. Perdikaris, Respecting causality is all you need for training physics-informed neural networks, preprint, arXiv: 2203.07404.
    [23] B. Lu, C. Moya, G. Lin, NSGA-PINN: A multi-objective optimization method for physics-informed neural network training, Algorithms, 16 (2023), 194. https://doi.org/10.3390/a16040194 doi: 10.3390/a16040194
    [24] B. Lu, C. Mou, G. Lin, Morephy-Net: An evolutionary multi-objective optimization for replica-exchange-based physics-informed operator learning network, preprint, arXiv: 2509.00663.
    [25] L. Liu, W. Cai, Multiscale deeponet for nonlinear operators in oscillatory function spaces for building seismic wave responses, preprint, arXiv: 2111.04860.
    [26] J. Chen, H. Yu, B. Li, H. Zhang, X. Jin, S. Meng, et al., DeepONet-embedded physics-informed neural network for production prediction of multiscale shale matrix–fracture system, Phys. Fluids, 37, (2025), 016608. https://doi.org/10.1063/5.0245212 doi: 10.1063/5.0245212
    [27] B. Yang, X. Li, J. Zhao, Y. Jiang, DD-DeepONet: Domain decomposition and deeponet for solving partial differential equations in three application scenarios, preprint, arXiv: 2508.02717.
    [28] C. Mou, Y. Zhang, X. Zhu, Q. Zhuang, PAS-Net: Physics-informed adaptive scale deep operator network, preprint, arXiv: 2511.14925.
    [29] J. M. Melenk, I. Babuška, The partition of unity finite element method: Basic theory and applications, Comput. Methods Appl. Mech. Eng., 139 (1996), 289–314. https://doi.org/10.1016/S0045-7825(96)01087-0 doi: 10.1016/S0045-7825(96)01087-0
    [30] E. Larsson, V. Shcherbakov, A. Heryudono, A least squares radial basis function partition of unity method for solving PDEs, SIAM J. Sci. Comput., 39 (2017), A2538–A2563. https://doi.org/10.1137/17M1118087 doi: 10.1137/17M1118087
    [31] V. Shcherbakov, E. Larsson, Radial basis function partition of unity methods for pricing vanilla basket options, Comput. Math. Appl., 71 (2016), 185–200. https://doi.org/10.1016/j.camwa.2015.11.007 doi: 10.1016/j.camwa.2015.11.007
    [32] A. Heryudono, E. Larsson, A. Ramage, L. von Sydow, Preconditioning for radial basis function partition of unity methods, J. Sci. Comput., 67 (2016), 1089–1109. https://doi.org/10.1007/s10915-015-0120-6 doi: 10.1007/s10915-015-0120-6
    [33] A. Safdari-Vaighani, A. Heryudono, E. Larsson, A radial basis function partition of unity collocation method for convection–diffusion equations arising in financial applications, J. Sci. Comput., 64 (2015), 341–367. https://doi.org/10.1007/s10915-014-9935-9 doi: 10.1007/s10915-014-9935-9
    [34] V. Shankar, G. B. Wright, Mesh-free semi-Lagrangian methods for transport on a sphere using radial basis functions, J. Comput. Phys., 366 (2018), 170–190. https://doi.org/10.1016/j.jcp.2018.04.007 doi: 10.1016/j.jcp.2018.04.007
    [35] T. Fan, N. Trask, M. D'Elia, E. Darve, Probabilistic partition of unity networks for high-dimensional regression problems, Int. J. Numer. Meth. Eng., 124 (2023), 2215–2236. https://doi.org/10.1002/nme.7207 doi: 10.1002/nme.7207
    [36] S. Goswami, A. D. Jagtap, H. Babaee, B. T. Susi, G. E. Karniadakis, Learning stiff chemical kinetics using extended deep neural operators, Comput. Methods Appl. Mech. Eng., 419 (2024), 116674. https://doi.org/10.1016/j.cma.2023.116674 doi: 10.1016/j.cma.2023.116674
    [37] L. Lu, X. Meng, Z. Mao, G. E. Karniadakis, DeepXDE: A deep learning library for solving differential equations, SIAM Rev., 63 (2021), 208–228. https://doi.org/10.1137/19M1274067 doi: 10.1137/19M1274067
    [38] G. E. Karniadakis, I. G. Kevrekidis, L. Lu, P. Perdikaris, S. Wang, L. Yang, Physics-informed machine learning, Nat. Rev. Phys., 3 (2021), 422–440. https://doi.org/10.1038/s42254-021-00314-5 doi: 10.1038/s42254-021-00314-5
    [39] B. Lu, C. Mou, G. Lin, MoPINNEnKF: Iterative model inference using generic-pinn-based ensemble kalman filter, preprint, arXiv: 2506.00731v1.
    [40] T. A. Driscoll, N. Hale, L. N. Trefethen, Chebfun Guide, 2014. Available from: https://www.chebfun.org/docs/guide/chebfun_guide.pdf.
    [41] R. D. Reitz, A study of numerical methods for reaction-diffusion equations, SIAM J. Sci. Stat. Comput., 2 (1981), 95–106. https://doi.org/10.1137/0902008 doi: 10.1137/0902008
    [42] N. B. Kovachki, S. Lanthaler, H. Mhaskar, Data complexity estimates for operator learning, preprint, arXiv: 2405.15992.
    [43] C. Mou, B. Koc, O. San, L. G. Rebholz, T. Iliescu, Data-driven variational multiscale reduced order models, Comput. Methods Appl. Mech. Eng., 373 (2021), 113470. https://doi.org/10.1016/j.cma.2020.113470 doi: 10.1016/j.cma.2020.113470
    [44] C. Mou, E. Merzari, O. San, T. Iliescu, An energy-based lengthscale for reduced order models of turbulent flows, Nucl. Eng. Des., 412 (2023), 112454. https://doi.org/10.1016/j.nucengdes.2023.112454 doi: 10.1016/j.nucengdes.2023.112454
    [45] Y. Zhang, L. M. Smith, S. N. Stechmann, Convergence to precipitating quasi-geostrophic equations with phase changes: Asymptotics and numerical assessment, Phil. Trans. R. Soc. A, 380 (2022), 20210030. https://doi.org/10.1098/rsta.2021.0030 doi: 10.1098/rsta.2021.0030
    [46] Y. Zhang, L. M. Smith, S. N. Stechmann, Fast-wave averaging with phase changes: Asymptotics and application to moist atmospheric dynamics, J. Nonlinear Sci., 31 (2021), 38. https://doi.org/10.1007/s00332-021-09697-2 doi: 10.1007/s00332-021-09697-2
    [47] Y. Zhang, L. M. Smith, S. N. Stechmann, Effects of clouds and phase changes on fast-wave averaging: A numerical assessment, J. Fluid Mech., 920 (2021), A49. https://doi.org/10.1017/jfm.2021.427 doi: 10.1017/jfm.2021.427
    [48] C. Mou, L. M. Smith, N. Chen, Combining stochastic parameterized reduced-order models with machine learning for data assimilation and uncertainty quantification with partial observations, J. Adv. Model. Earth Syst., 15 (2023), e2022MS003597. https://doi.org/10.1029/2022MS003597 doi: 10.1029/2022MS003597
    [49] N. Chen, A. J. Majda, Efficient nonlinear optimal smoothing and sampling algorithms for complex turbulent nonlinear dynamical systems with partial observations, J. Comput. Phys., 410 (2020), 109381. https://doi.org/10.1016/j.jcp.2020.109381 doi: 10.1016/j.jcp.2020.109381
    [50] C. Mou, H. Liu, D. R. Wells, T. Iliescu, Data-driven correction reduced order models for the quasi-geostrophic equations: A numerical investigation, Int. J. Comput. Fluid Dyn., 34 (2020), 147–159. https://doi.org/10.1080/10618562.2020.1723556 doi: 10.1080/10618562.2020.1723556
    [51] A. Rasheed, O. San, T. Kvamsdal, Digital twin: Values, challenges and enablers from a modeling perspective, IEEE Access, 8 (2020), 21980–22012. https://doi.org/10.1109/ACCESS.2020.2970143 doi: 10.1109/ACCESS.2020.2970143
    [52] Q. Chen, Z. Xu, J. Zhang, D. Xiu, Targeted digital twin via flow map learning and its application to fluid dynamics, preprint, arXiv: 2510.07549.
    [53] H. Pan, Y. Zhao, H. Wang, X. Li, E. Leung, F. Chen, et al., Influencing factors of barthel index scores among the community-dwelling elderly in hong kong: A random intercept model, BMC Geriatr., 21 (2021), 484. https://doi.org/10.1186/s12877-021-02422-4 doi: 10.1186/s12877-021-02422-4
    [54] S. S. Wu, H. Pan, R. C. Sheldrick, J. Shao, X. M. Liu, S. S. Zheng, et al., Development and validation of the parent-reported indicator of developmental evaluation for chinese children (pride) tool, World J. Pediatr., 21 (2025), 183–191. https://doi.org/10.1007/s12519-025-00878-7 doi: 10.1007/s12519-025-00878-7
    [55] N. Chen, C. Mou, L. M. Smith, Y. Zhang, A stochastic precipitating quasi-geostrophic model, Phys. Fluids, 36 (2024), 116618. https://doi.org/10.1063/5.0231366 doi: 10.1063/5.0231366
    [56] Y. Chen, D. Xiu, Learning stochastic dynamical system via flow map operator, J. Comput. Phys., 508 (2024), 112984. https://doi.org/10.1016/j.jcp.2024.112984 doi: 10.1016/j.jcp.2024.112984
  • Reader Comments
  • © 2026 the Author(s), licensee AIMS Press. This is an open access article distributed under the terms of the Creative Commons Attribution License (http://creativecommons.org/licenses/by/4.0)
通讯作者: 陈斌, bchen63@163.com
  • 1. 

    沈阳化工大学材料科学与工程学院 沈阳 110142

  1. 本站搜索
  2. 百度学术搜索
  3. 万方数据库搜索
  4. CNKI搜索

Metrics

Article views(720) PDF downloads(25) Cited by(0)

Article outline

Figures and Tables

Figures(16)  /  Tables(10)

Other Articles By Authors

/

DownLoad:  Full-Size Img  PowerPoint
Return
Return

Catalog