Research article

Robust multi-person vital-sign sensing in indoor environments using FMCW MIMO radar

  • Published: 12 February 2026
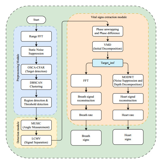
  • Contactless monitoring of respiration and heart rate in shared indoor spaces—such as hospital wards, eldercare facilities, and sleep labs—demands solutions that are unobtrusive, privacy-preserving, and robust to static reflections, multipath, and inter-subject interference. This paper presents a complete millimetre-wave frequency-modulated continuous-wave (FMCW) technology - multiple-input multiple-output (MIMO) radar framework for multi-subject vital-sign sensing with three key contributions: (i) clutter-robust target discovery to stabilize detections in realistic indoor scenes; (ii) high-resolution spatial separation to suppress inter-subject leakage; and (iii) hybrid time–frequency decomposition to improve heartbeat isolation by mitigating respiration harmonics and noise. Experiments on single-, two-, and three-subject datasets achieve Mean Absolute Error/ Root Mean Squared Error (MAE/RMSE) of 2.81/4.13 Beats Per Minute (BPM) for respiration and 2.43/3.61 BPM for heart rate. Compared with filtering-, Ensemble Empirical Mode Decomposition (EEMD), Compressive Sensing - Orthogonal Matching Pursuit (CS-OMP), and mmRH-Millimetre-wave radar heart-rate (mmRH) based baselines, the proposed framework yields substantially lower heart-rate errors while maintaining reliable multi-subject operation in shared indoor environments.

    Citation: Dongsheng Lai, Zhiming Cai, Ganhong Tian, Jiangchao Zhang, Long Chen. Robust multi-person vital-sign sensing in indoor environments using FMCW MIMO radar[J]. Electronic Research Archive, 2026, 34(3): 1477-1505. doi: 10.3934/era.2026067

    Related Papers:

  • Contactless monitoring of respiration and heart rate in shared indoor spaces—such as hospital wards, eldercare facilities, and sleep labs—demands solutions that are unobtrusive, privacy-preserving, and robust to static reflections, multipath, and inter-subject interference. This paper presents a complete millimetre-wave frequency-modulated continuous-wave (FMCW) technology - multiple-input multiple-output (MIMO) radar framework for multi-subject vital-sign sensing with three key contributions: (i) clutter-robust target discovery to stabilize detections in realistic indoor scenes; (ii) high-resolution spatial separation to suppress inter-subject leakage; and (iii) hybrid time–frequency decomposition to improve heartbeat isolation by mitigating respiration harmonics and noise. Experiments on single-, two-, and three-subject datasets achieve Mean Absolute Error/ Root Mean Squared Error (MAE/RMSE) of 2.81/4.13 Beats Per Minute (BPM) for respiration and 2.43/3.61 BPM for heart rate. Compared with filtering-, Ensemble Empirical Mode Decomposition (EEMD), Compressive Sensing - Orthogonal Matching Pursuit (CS-OMP), and mmRH-Millimetre-wave radar heart-rate (mmRH) based baselines, the proposed framework yields substantially lower heart-rate errors while maintaining reliable multi-subject operation in shared indoor environments.



    加载中


    [1] H. Reggad, X. Jiang, X. Wu, R. Amirtharajah, D. Matthews, X. Liu, A single-chip single-antenna radar for remote vital sign monitoring, IEEE Trans. Microw. Theory Tech., 71 (2023), 4519–4532. https://doi.org/10.1109/TMTT.2023.3267554 doi: 10.1109/TMTT.2023.3267554
    [2] J. Liu, Y. Li, C. Li, C. Gu, J. F. Mao, Accurate measurement of human vital signs with linear fmcw radars under proximity stationary clutters, IEEE Trans. Biomed. Circuits Syst., 15 (2021), 1393–1404. https://doi.org/10.1109/TBCAS.2021.3123830 doi: 10.1109/TBCAS.2021.3123830
    [3] M. Mercuri, G. Sacco, R. Hornung, P. Zhang, H. J. Visser, M. Hijdra, et al., 2-d localization, angular separation and vital signs monitoring using a siso fmcw radar for smart long-term health monitoring environments, IEEE Internet Things J., 8 (2021), 11065–11077. https://doi.org/10.1109/JIOT.2021.3051580 doi: 10.1109/JIOT.2021.3051580
    [4] J. Benny, N. N. Moudhgalya, M. Khan, H. K. Meena, M. Wajid, A. Srivastava, Scalable multisubject vital sign monitoring with mmWave FMCW radar and FPGA prototyping, IEEE Sensors J., 25 (2025), 3571–3583. https://doi.org/10.1109/JSEN.2024.3507951 doi: 10.1109/JSEN.2024.3507951
    [5] J. Tu, J. Lin, Fast acquisition of heart rate in noncontact vital sign radar measurement using time-window-variation technique, IEEE Trans. Instrum. Meas., 65 (2016), 112–122. https://doi.org/10.1109/TIM.2015.2479103 doi: 10.1109/TIM.2015.2479103
    [6] M. Li, J. Lin, Wavelet-transform-based data-length-variation technique for fast heart rate detection using 5.8-ghz cw doppler radar, IEEE Trans. Microw. Theory Tech., 66 (2018), 568–576. https://doi.org/10.1109/TMTT.2017.2730182 doi: 10.1109/TMTT.2017.2730182
    [7] L. Sun, S. Huang, Y. Li, C. Gu, H. Pan, H. Hong, et al., Remote measurement of human vital signs based on joint-range adaptive eemd, IEEE Access, 8 (2020), 68514–68524. https://doi.org/10.1109/ACCESS.2020.2985286 doi: 10.1109/ACCESS.2020.2985286
    [8] Z. L. Xia, X. Wang, H. B. Wei, Y. Xu, Detection of vital signs based on variational mode decomposition using fmcw radar, in 2021 International Conference on Microwave and Millimeter Wave Technology (ICMMT), 2021, 1–3. https://doi.org/10.1109/ICMMT52847.2021.9617967
    [9] L. Qu, C. Liu, T. Yang, Y. Sun, Vital sign detection of fmcw radar based on improved adaptive parameter variational mode decomposition, IEEE Sensors J., 23 (2023), 25048–25060. https://doi.org/10.1109/JSEN.2023.3312513 doi: 10.1109/JSEN.2023.3312513
    [10] Y. Xiong, Z. Peng, C. Gu, S. Li, D. Wang, W. Zhang, et al., Differential enhancement method for robust and accurate heart rate monitoring via microwave vital sign sensing, IEEE Trans. Instrum. Meas., 69 (2020), 7108–7118. https://doi.org/10.1109/TIM.2020.2978347 doi: 10.1109/TIM.2020.2978347
    [11] P. Zheng, C. Zheng, X. Li, H. Chen, A. Wang, Y. Luo, Second harmonic weighted reconstruction for non-contact monitoring heart rate, IEEE Sensors J., 22 (2022), 5815–5823. https://doi.org/10.1109/JSEN.2022.3148003 doi: 10.1109/JSEN.2022.3148003
    [12] F. Weishaupt, I. Walterscheid, O. Biallawons, J. Klare, Vital sign localization and measurement using an lfmcw mimo radar, in 2018 19th International Radar Symposium (IRS), 2018, 1–8. https://doi.org/10.23919/IRS.2018.8448229
    [13] M. J. López, C. Palacios Arias, J. Romeu, L. Jofre-Roca, In-cabin mimo radar system for human dysfunctional breathing detection, IEEE Sensors J., 22 (2022), 23906–23914. https://doi.org/10.1109/JSEN.2022.3221052 doi: 10.1109/JSEN.2022.3221052
    [14] J. K. Park, J. H. Park, D. K. Kang, J. H. Jeong, K. T. Kim MPSK-MIMO FMCW Radar-Based Indoor Multipath Recognition, IEEE Sensors J., 24 (2024), 27824–27835. https://doi.org/10.1109/JSEN.2024.3430082 doi: 10.1109/JSEN.2024.3430082
    [15] G. Paterniani, D. Sgreccia, A. Davoli, G. Guerzoni, P. Di Viesti, A. C. Valenti, et al., Radar-based monitoring of vital signs: A tutorial overview, Proc. IEEE, 111 (2023), 277–317. https://doi.org/10.1109/JPROC.2023.3244362 doi: 10.1109/JPROC.2023.3244362
    [16] J. Bechter, F. Roos, C. Waldschmidt, Compensation of motion-induced phase errors in tdm mimo radars, IEEE Microw. Wireless Compon. Lett., 27 (2017), 1164–1166.
    [17] S. Rao, Mimo radar (rev. a), Texas Instruments Application Report, SWRA554A, 2018.
    [18] A. B. Obadi, P. J. Soh, O. Aldayel, M. H. Al-Doori, M. Mercuri, D. Schreurs, A survey on vital signs detection using radar techniques and processing with fpga implementation, IEEE Circuits Syst. Mag., 21 (2021), 41–74. https://doi.org/10.1109/MCAS.2020.3027445 doi: 10.1109/MCAS.2020.3027445
    [19] A. Ahmad, J. C. Roh, D. Wang, A. Dubey, Vital signs monitoring of multiple people using a fmcw millimeter-wave sensor, in 2018 IEEE Radar Conference (RadarConf18), (2018), 1450–1455. https://doi.org/10.1109/RADAR.2018.8378778
    [20] B. D. Van Veen, K. M. Buckley, Beamforming: A versatile approach to spatial filtering, IEEE ASSP Mag., 5 (1988), 4–24. https://doi.org/10.1109/53.665 doi: 10.1109/53.665
    [21] K. Dragomiretskiy, D. Zosso, Variational mode decomposition, IEEE Trans. Signal Process., 62 (2014), 531–544. https://doi.org/10.1109/TSP.2013.2288675 doi: 10.1109/TSP.2013.2288675
    [22] D. B. Percival, A. T. Walden, Wavelet Methods for Time Series Analysis, Cambridge University Press, 2000.
    [23] MathWorks, modwt: Maximal overlap discrete wavelet transform, MathWorks Documentation.
    [24] U. Pangerc, F. Jager, Robust detection of heart beats in multimodal records using slope- and peak-sensitive band-pass filters, Physiol. Meas., 36 (2015), 1645. https://doi.org/10.1088/0967-3334/36/8/1645 doi: 10.1088/0967-3334/36/8/1645
    [25] Y. Wang, W. Wang, M. Zhou, A. Ren, Z. Tian, Remote monitoring of human vital signs based on 77-ghz mm-wave fmcw radar, Sensors, 20 (2020), 2999. https://doi.org/10.3390/s20102999 doi: 10.3390/s20102999
    [26] L. Liu, J. Zhang, Y. Qu, S. Zhang, W. Xiao, mmRH: Noncontact vital sign detection with an FMCW mm-wave radar, IEEE Sensors J., 23 (2023), 8856–8866. https://doi.org/10.1109/JSEN.2023.3250500 doi: 10.1109/JSEN.2023.3250500
  • Reader Comments
  • © 2026 the Author(s), licensee AIMS Press. This is an open access article distributed under the terms of the Creative Commons Attribution License (http://creativecommons.org/licenses/by/4.0)
通讯作者: 陈斌, bchen63@163.com
  • 1. 

    沈阳化工大学材料科学与工程学院 沈阳 110142

  1. 本站搜索
  2. 百度学术搜索
  3. 万方数据库搜索
  4. CNKI搜索

Metrics

Article views(1294) PDF downloads(99) Cited by(0)

Article outline

Figures and Tables

Figures(9)  /  Tables(8)

/

DownLoad:  Full-Size Img  PowerPoint
Return
Return

Catalog