Research article

An enhanced whale migration algorithm for its application in engineering problems

  • Published: 26 September 2025
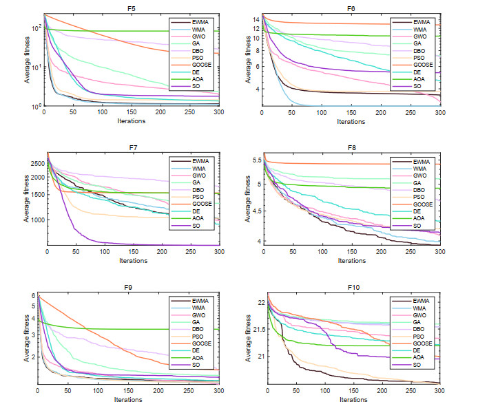
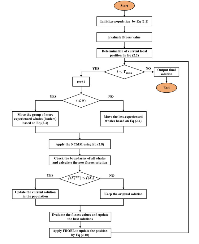
  • In this paper, we proposed an enhanced whale migration algorithm (EWMA) that integrates two novel strategies: Normal cloud model mutation (NCMM) and Fast Random Opposition-Based Learning. NCMM enables adaptive uncertainty management through expectation-entropy-hyperentropy mechanisms to balance exploration and exploitation. FROBL improves population diversity and convergence speed via oscillatory perturbations and nonlinear scaling. EWMA outperformed eight competing algorithms when evaluated on 23 benchmark functions and the CEC 2019, achieving optimal results on 18 of the 23 benchmark functions and all 10 CEC 2019 functions. It ranked first overall, significantly surpassing the other algorithms. Statistical analysis confirmed notable improvements in solution accuracy, convergence speed, and stability, with standard deviations 2–4 orders of magnitude lower than those of competitors. Engineering applications, including pressure vessel design, cantilever beams, and reinforced concrete beams, further demonstrated EWMA's practical effectiveness, yielding optimal designs with improved constraint handling. EWMA offers a robust optimization tool for complex engineering problems requiring global search capability and precise local refinement.

    Citation: Shirong Li, Nan Xiang, Mengya Chen, Yangyang Liu, Xuemei Zhu, Yu Liu. An enhanced whale migration algorithm for its application in engineering problems[J]. Electronic Research Archive, 2025, 33(9): 5865-5896. doi: 10.3934/era.2025261

    Related Papers:

  • In this paper, we proposed an enhanced whale migration algorithm (EWMA) that integrates two novel strategies: Normal cloud model mutation (NCMM) and Fast Random Opposition-Based Learning. NCMM enables adaptive uncertainty management through expectation-entropy-hyperentropy mechanisms to balance exploration and exploitation. FROBL improves population diversity and convergence speed via oscillatory perturbations and nonlinear scaling. EWMA outperformed eight competing algorithms when evaluated on 23 benchmark functions and the CEC 2019, achieving optimal results on 18 of the 23 benchmark functions and all 10 CEC 2019 functions. It ranked first overall, significantly surpassing the other algorithms. Statistical analysis confirmed notable improvements in solution accuracy, convergence speed, and stability, with standard deviations 2–4 orders of magnitude lower than those of competitors. Engineering applications, including pressure vessel design, cantilever beams, and reinforced concrete beams, further demonstrated EWMA's practical effectiveness, yielding optimal designs with improved constraint handling. EWMA offers a robust optimization tool for complex engineering problems requiring global search capability and precise local refinement.



    加载中


    [1] X. Yang, Nature-inspired optimization algorithms: Challenges and open problems, J. Comput. Sci., 46 (2020), 101104. https://doi.org/10.1016/j.jocs.2020.101104 doi: 10.1016/j.jocs.2020.101104
    [2] H. Ma, S. Shen, M. Yu, Z. Yang, M. Fei, H. Zhou, Multi-population techniques in nature inspired optimization algorithms: A comprehensive survey, Swarm Evol. Comput., 44 (2019), 365–387. https://doi.org/10.1016/j.swevo.2018.04.011 doi: 10.1016/j.swevo.2018.04.011
    [3] W. Gao, Y. Wang, L. Liu, L. Huang, A gradient-based search method for multi-objective optimization problems, Inf. Sci., 578 (2021), 129–146. https://doi.org/10.1016/j.ins.2021.07.051 doi: 10.1016/j.ins.2021.07.051
    [4] L. Jiao, J. Zhao, C. Wang, X. Liu, F. Liu, L. Li, et al., Nature-inspired intelligent computing: A comprehensive survey, Research, 7 (2024), 0442. https://doi.org/10.34133/research.0442 doi: 10.34133/research.0442
    [5] T. A. Le, X. Yang, Generalized firefly algorithm for optimal transmit beamforming, IEEE Trans. Wirel. Commun., 23 (2024), 5863–5877. https://doi.org/10.1109/TWC.2023.3328713 doi: 10.1109/TWC.2023.3328713
    [6] G. R. Harik, F. G. Lobo, D. E. Goldberg, The compact genetic algorithm, IEEE Trans. Evol. Comput., 3 (1999), 287–297. https://doi.org/10.1109/4235.797971 doi: 10.1109/4235.797971
    [7] T. Blackwell, J. Kennedy, Impact of communication topology in particle swarm optimization, IEEE Trans. Evol. Comput., 23 (2019), 689–702. https://doi.org/10.1109/TEVC.2018.2880894 doi: 10.1109/TEVC.2018.2880894
    [8] X. Chen, C. Ye, Y. Zhang, Strengthened grey wolf optimization algorithms for numerical optimization tasks and AutoML, Swarm Evol. Comput., 94 (2025), 101891. https://doi.org/10.1016/j.swevo.2025.101891 doi: 10.1016/j.swevo.2025.101891
    [9] R. Storn, K. Price, Differential evolution–A simple and efficient heuristic for global optimization over continuous spaces, J. Glob. Optim., 11 (1997), 341–359. https://doi.org/10.1023/A:1008202821328 doi: 10.1023/A:1008202821328
    [10] L. Ye, H. Ding, H. Xu, B. Xiang, Y. Wu, M. Gong, MFWOA: Multifactorial Whale Optimization Algorithm, Swarm Evol. Comput., 91 (2024), 101768. https://doi.org/10.1016/j.swevo.2024.101768 doi: 10.1016/j.swevo.2024.101768
    [11] J. Xue, B. Shen, Dung beetle optimizer: A new meta-heuristic algorithm for global optimization, J. Supercomput., 79 (2023), 7305–7336. https://doi.org/10.1007/s11227-022-04959-6 doi: 10.1007/s11227-022-04959-6
    [12] R. Zhang, S. Mao, S. Zhao, C. Liu, An arithmetic optimization algorithm with balanced diversity and convergence for multimodal multiobjective optimization, Swarm Evol. Comput., 91 (2024), 101724. https://doi.org/10.1016/j.swevo.2024.101724 doi: 10.1016/j.swevo.2024.101724
    [13] Y. Zhu, H. Huang, J. Wei, J. Yi, J. Liu, M. Li, ISO: An improved snake optimizer with multi-strategy enhancement for engineering optimization, Expert Syst. Appl., 281 (2025), 127660. https://doi.org/10.1016/j.eswa.2025.127660 doi: 10.1016/j.eswa.2025.127660
    [14] X. Zhu, C. Jia, J. Zhao, C. Xia, W. Peng, J. Huang, et al., An enhanced artificial lemming algorithm and its application in UAV path planning, Biomimetics, 10 (2025), 377. https://doi.org/10.3390/biomimetics10060377 doi: 10.3390/biomimetics10060377
    [15] Y. Xiao, H. Cui, A. G. Hussien, F. A. Hashim, MSAO: A multi-strategy boosted snow ablation optimizer for global optimization and real-world engineering applications, Adv. Eng. Inf., 61 (2024), 102464. https://doi.org/10.1016/j.aei.2024.102464 doi: 10.1016/j.aei.2024.102464
    [16] Q. Fu, Q. Li, X. Li, H. Wang, J. Xie, Q. Wang, MOFS-REPLS: A large-scale multi-objective feature selection algorithm based on real-valued encoding and preference leadership strategy, Inf. Sci., 667 (2024), 120483. https://doi.org/10.1016/j.ins.2024.120483 doi: 10.1016/j.ins.2024.120483
    [17] R. Wang, S. Zhang, G. Zou, An improved multi-strategy crayfish optimization algorithm for solving numerical optimization problems, Biomimetics, 9 (2024), 361. https://doi.org/10.3390/biomimetics9060361 doi: 10.3390/biomimetics9060361
    [18] M. Chen, G. Zeng, K. Lu, A many-objective population extremal optimization algorithm with an adaptive hybrid mutation operation, Inf. Sci., 498 (2019), 62–90. https://doi.org/10.1016/j.ins.2019.05.048 doi: 10.1016/j.ins.2019.05.048
    [19] M. Zhou, M. Cui, D. Xu, S. Zhu, Z. Zhao, A. Abusorrah, Evolutionary optimization methods for high-dimensional expensive problems: A survey, IEEE/CAA J. Autom. Sin., 11 (2024), 1092–1105. https://doi.org/10.1109/JAS.2024.124320 doi: 10.1109/JAS.2024.124320
    [20] J. Zhao, D. Chen, R. Xiao, Z. Cui, H. Wang, I. Lee, Multi-strategy ensemble firefly algorithm with equilibrium of convergence and diversity, Appl. Soft Comput., 123 (2022), 108938. https://doi.org/10.1016/j.asoc.2022.108938 doi: 10.1016/j.asoc.2022.108938
    [21] M. Li, Y. Wang, J. Geng, W. Hong, Chaos cloud quantum bat hybrid optimization algorithm, Nonlinear Dyn., 103 (2021), 1167–1193. https://doi.org/10.1007/s11071-020-06111-6 doi: 10.1007/s11071-020-06111-6
    [22] X. Yu, W. Xu, C. Li, Opposition-based learning grey wolf optimizer for global optimization, Knowl.-Based Syst., 226 (2021), 107139. https://doi.org/10.1016/j.knosys.2021.107139 doi: 10.1016/j.knosys.2021.107139
    [23] Z. Zhan, L. Shi, K. C. Tan, J. Zhang, A survey on evolutionary computation for complex continuous optimization, Artif. Intell. Rev., 55 (2022), 59–110. https://doi.org/10.1007/s10462-021-10042-y doi: 10.1007/s10462-021-10042-y
    [24] M. Ghasemi, M. Deriche, P. Trojovský, Z. Mansor, M. Zare, E. Trojovská, et al., An efficient bio-inspired algorithm based on humpback whale migration for constrained engineering optimization, Results Eng., 25 (2025), 104215. https://doi.org/10.1016/j.rineng.2025.104215 doi: 10.1016/j.rineng.2025.104215
    [25] S. Mohapatra, P. Mohapatra, Fast random opposition-based learning Golden Jackal Optimization algorithm, Knowl.-Based Syst., 275 (2023), 110679. https://doi.org/10.1016/j.knosys.2023.110679 doi: 10.1016/j.knosys.2023.110679
    [26] G. Hu, J. Zhong, C. Zhao, G. Wei, C. Chang, LCAHA: A hybrid artificial hummingbird algorithm with multi-strategy for engineering applications, Comput. Methods Appl. Mech. Eng., 415 (2023), 116238. https://doi.org/10.1016/j.cma.2023.116238 doi: 10.1016/j.cma.2023.116238
    [27] X. Yang, R. Wang, D. Zhao, F. Yu, C. Huang, A. A. Heidari, et al., An adaptive quadratic interpolation and rounding mechanism sine cosine algorithm with application to constrained engineering optimization problems, Expert Syst. Appl., 213 (2023), 119041. https://doi.org/10.1016/j.eswa.2022.119041 doi: 10.1016/j.eswa.2022.119041
    [28] F. Gao, G. Liu, X. Wu, W. Liao, Optimization algorithm-based approach for modeling large deflection of cantilever beam subject to tip load, Mech. Mach. Theory, 167 (2022), 104522. https://doi.org/10.1016/j.mechmachtheory.2021.104522 doi: 10.1016/j.mechmachtheory.2021.104522
    [29] A Tian, F. Liu, H. Lv, Snow Geese Algorithm: A novel migration-inspired meta-heuristic algorithm for constrained engineering optimization problems, Appl. Math. Model., 126 (2024), 327–347. https://doi.org/10.1016/j.apm.2023.10.045 doi: 10.1016/j.apm.2023.10.045
    [30] A. Kumar, G. Wu, M. Z. Ali, R. Mallipeddi, P. N. Suganthan, S. Das, A test-suite of non-convex constrained optimization problems from the real-world and some baseline results, Swarm Evol. Comput., 56 (2020), 100693. https://doi.org/10.1016/j.swevo.2020.100693 doi: 10.1016/j.swevo.2020.100693
  • Reader Comments
  • © 2025 the Author(s), licensee AIMS Press. This is an open access article distributed under the terms of the Creative Commons Attribution License (http://creativecommons.org/licenses/by/4.0)
通讯作者: 陈斌, bchen63@163.com
  • 1. 

    沈阳化工大学材料科学与工程学院 沈阳 110142

  1. 本站搜索
  2. 百度学术搜索
  3. 万方数据库搜索
  4. CNKI搜索

Metrics

Article views(817) PDF downloads(26) Cited by(0)

Article outline

Figures and Tables

Figures(17)  /  Tables(13)

/

DownLoad:  Full-Size Img  PowerPoint
Return
Return

Catalog