Research article Special Issues

A meta-inspired algorithm-based fuzzy model for wind speed prediction using chaotic time series and phase space reconstruction

  • Published: 05 January 2026
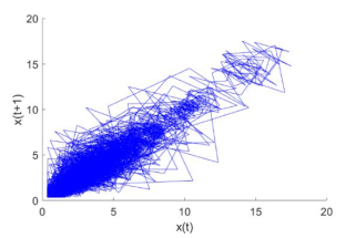
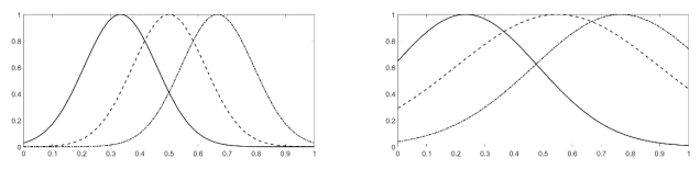
  • This study proposes a phase space reconstruction-based fuzzy identification method to improve the prediction accuracy of chaotic time series. First, the delay time and embedding dimension are determined using mutual information and the Cao method, respectively, to reconstruct the phase space. Second, the particle swarm optimization algorithm is applied to optimize the membership function parameters of the T-S fuzzy model, enabling a more rational partition of the premise space. Finally, the conclusion parameters of the fuzzy model are identified via the recursive least squares method. Experimental validation using two benchmark chaotic time series and a real-world wind speed series demonstrates that the proposed model achieves high prediction accuracy. The results confirm the effectiveness and practical applicability of the method for modeling and forecasting chaotic systems.

    Citation: Jinfeng Lv, Yaxue Ren, Hongjuan Zhang, Meng Han. A meta-inspired algorithm-based fuzzy model for wind speed prediction using chaotic time series and phase space reconstruction[J]. AIMS Energy, 2026, 14(1): 1-22. doi: 10.3934/energy.2026001

    Related Papers:

  • This study proposes a phase space reconstruction-based fuzzy identification method to improve the prediction accuracy of chaotic time series. First, the delay time and embedding dimension are determined using mutual information and the Cao method, respectively, to reconstruct the phase space. Second, the particle swarm optimization algorithm is applied to optimize the membership function parameters of the T-S fuzzy model, enabling a more rational partition of the premise space. Finally, the conclusion parameters of the fuzzy model are identified via the recursive least squares method. Experimental validation using two benchmark chaotic time series and a real-world wind speed series demonstrates that the proposed model achieves high prediction accuracy. The results confirm the effectiveness and practical applicability of the method for modeling and forecasting chaotic systems.



    加载中


    [1] Lin H, Wang C, Yu F, et al. (2023) A review of chaotic systems based on memristive Hopfield neural networks. Mathematics 11: 1369. https://doi.org/10.3390/math11061369 doi: 10.3390/math11061369
    [2] Tutsoy O, Barkana DE (2021) Model free adaptive control of the under-actuated robot manipulator with the chaotic dynamics. ISA Trans 118: 106–115. https://doi.org/10.1016/j.isatra.2021.02.006 doi: 10.1016/j.isatra.2021.02.006
    [3] Touairi S, Mabrouki M (2022) Chaotic dynamics applied to piezoelectric harvester energy prediction with time delay. Int J Dynam Control 10: 699–720. https://doi.org/10.1007/s40435-021-00837-w doi: 10.1007/s40435-021-00837-w
    [4] Lv M, Zhang X, Chen H, et al. (2020) An accurate online prediction model for kiln head temperature chaotic time series. IEEE Access 8: 44288–44299. https://doi.org/10.1109/ACCESS.2020.2973642 doi: 10.1109/ACCESS.2020.2973642
    [5] Farmer JD, Sidorowich JJ (1987) Predicting chaotic time series. Phys Rev Lett 59: 845. https://doi.org/10.1103/PhysRevLett.59.845 doi: 10.1103/PhysRevLett.59.845
    [6] Chen T, Wang YC (2023) A modified random forest incremental interpretation method for explaining artificial and deep neural networks in cycle time prediction. Decis Anal J 7: 100226. https://doi.org/10.1016/j.dajour.2023.100226 doi: 10.1016/j.dajour.2023.100226
    [7] Jin J, Chen W, Ouyang A, et al. (2023) A time-varying fuzzy parameter zeroing neural network for the synchronization of chaotic systems. IEEE Trans Emerging Topics Comput Intell 8: 364–376. https://doi.org/10.1109/TETCI.2023.3301793 doi: 10.1109/TETCI.2023.3301793
    [8] Pourafzal A, Fereidunian A, Safarihamid K (2023) Chaotic time series recognition: A deep learning model inspired by complex systems characteristics. Inter J Eng 36: 1–9. https://doi.org/10.5829/ije.2023.36.01a.01 doi: 10.5829/ije.2023.36.01a.01
    [9] Wang R, Peng C, Gao J, et al. (2020) A dilated convolution network-based LSTM model for multi-step prediction of chaotic time series. Comput Appl Math 39: 1–22. https://doi.org/10.1007/s40314-019-1006-2 doi: 10.1007/s40314-019-1006-2
    [10] Zhu WL, Su LY (2020) Combined prediction based on chaotic linear regression and Elman neural network. Hans J Data Min 10: 68–75. https://doi.org/10.12677/HJDM.2020.101007 doi: 10.12677/HJDM.2020.101007
    [11] Huang W, Li Y, Huang Y (2020) Deep hybrid neural network and improved differential neuroevolution for chaotic time series prediction. IEEE Access 8: 159552–159565. https://doi.org/10.1109/ACCESS.2020.3020801. doi: 10.1109/ACCESS.2020.3020801
    [12] Huang WJ, Li YT, Yuan H (2021) Prediction of chaotic time series using hybrid neural network and attention mechanism. Acta Phys Sin 70: 010501. https://doi.org/10.7498/aps.70.20200899 doi: 10.7498/aps.70.20200899
    [13] Xiao B, Lam HK, Rathinasamy S (2023) Interval type-2 fuzzy-model-based control design and membership-functions-dependent analysis. Inter J Syst Sci 54: 2837–2839. https://doi.org/10.1080/00207721.2023.2229185 doi: 10.1080/00207721.2023.2229185
    [14] Wang L, Zhang X, Zhao F, et al. (2024) Fuzzy-NMS: Improving 3D object detection with fuzzy classification in NMS. IEEE Trans Intell Veh 10: 130–144. https://doi.org/10.1109/TIV.2024.3409684. doi: 10.1109/TIV.2024.3409684
    [15] Singh R, Bhardwaj N (2024) Fuzzy soft set theory applications in medical diagnosis: A comprehensive review and the roadmap for future studies. New Math Nat Comput 21: 597–619. https://doi.org/10.1142/S1793005725500279 doi: 10.1142/S1793005725500279
    [16] Zhang R, Ashuri B, Deng Y (2017) A novel method for forecasting time series based on fuzzy logic and visibility graph. Adv Data Anal Classif 11: 759–783. https://doi.org/10.1007/s11634-017-0300-3 doi: 10.1007/s11634-017-0300-3
    [17] Ren Y, Wen Y, Liu F, et al. (2022) Chaotic time series prediction based on selection of important input variables 1. J Intell Fuzzy Syst 43: 8289–8301. https://doi.org/10.3233/JIFS-212527 doi: 10.3233/JIFS-212527
    [18] Safari A, Hosseini R, Mazinani M (2021) A novel deep interval type-2 fuzzy LSTM (DIT2FLSTM) model applied to COVID-19 pandemic time-series prediction. J Biomed Inf 123: 103920. https://doi.org/10.1016/j.jbi.2021.103920 doi: 10.1016/j.jbi.2021.103920
    [19] Karimi A, Gandomani TJ (2021) Software development effort estimation modeling using a combination of fuzzy-neural network and differential evolution algorithm. Inter J Electr Comput Eng 11: 707–715. http://doi.org/10.11591/ijece.v11i1.pp707-715 doi: 10.11591/ijece.v11i1.pp707-715
    [20] Fraser AM (1989) Information and entropy in strange attractors. IEEE Tran Inf Theory 35: 245–262. http://doi.org/10.1109/18.32121 doi: 10.1109/18.32121
    [21] Cao L (1997) Practical method for determining the minimum embedding dimension of a scalar time series. Phys D: Nonlinear Phenom 110: 43–50. https://doi.org/10.1016/S0167-2789(97)00118-8 doi: 10.1016/S0167-2789(97)00118-8
    [22] Tsai SH, Chen YW (2018) A novel identification method for Takagi-Sugeno fuzzy model. Fuzzy Sets Syst 338: 117–135. https://doi.org/10.1016/j.fss.2017.10.012 doi: 10.1016/j.fss.2017.10.012
    [23] Kung CC, Su JY (2007) Affine Takagi-Sugeno fuzzy modelling algorithm by fuzzy c-regression models clustering with a novel cluster validity criterion. IET Control Theory Appl 1: 1255–1265. https://doi.org/10.1049/iet-cta:20060415 doi: 10.1049/iet-cta:20060415
    [24] Li C, Zhou J, Xiang X, et al. (2009) T-S fuzzy model identification based on a novel fuzzy c-regression model clustering algorithm. Eng Appl Artif Intell 22: 646–653. https://doi.org/10.1016/j.engappai.2009.02.003 doi: 10.1016/j.engappai.2009.02.003
    [25] Juang CF, Lin CH, Bui TB (2018) Multiobjective rule-based cooperative continuous ant colony optimized fuzzy systems with a robot control application. IEEE Trans Cybern 50: 650–663. https://doi.org/10.1109/TCYB.2018.2870981 doi: 10.1109/TCYB.2018.2870981
    [26] Ren Y, Liu F, Lv J, et al. (2020) T-S fuzzy systems optimization identification based on FCM and PSO. EURASIP J Adv Signal Process 2020: 1–15. https://doi.org/10.1186/s13634-020-00706-2 doi: 10.1186/s13634-020-00706-2
  • Reader Comments
  • © 2026 the Author(s), licensee AIMS Press. This is an open access article distributed under the terms of the Creative Commons Attribution License (http://creativecommons.org/licenses/by/4.0)
通讯作者: 陈斌, bchen63@163.com
  • 1. 

    沈阳化工大学材料科学与工程学院 沈阳 110142

  1. 本站搜索
  2. 百度学术搜索
  3. 万方数据库搜索
  4. CNKI搜索

Metrics

Article views(940) PDF downloads(108) Cited by(1)

Article outline

Figures and Tables

Figures(8)  /  Tables(4)

Other Articles By Authors

/

DownLoad:  Full-Size Img  PowerPoint
Return
Return

Catalog