Research article Topical Sections

A lightweight frequency-aware enrichment module (FAEM) architecture for tiny insulator defect detection


  • Published: 02 March 2026
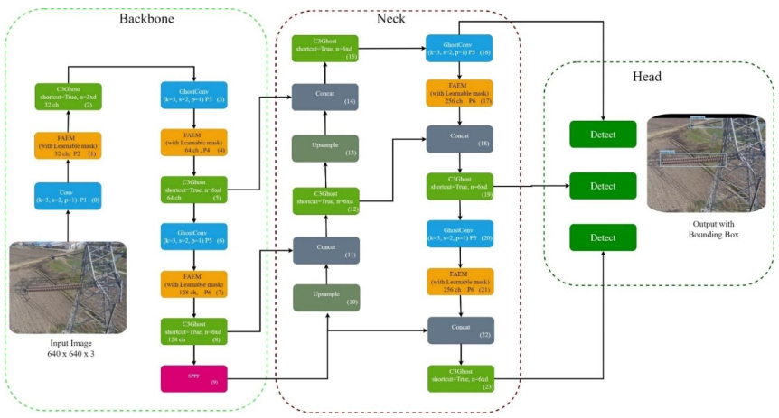
  • Real-time detection of tiny insulator defects is critical for power grid reliability. However, it remains a major challenge for Unmanned Aerial Vehicle (UAV) based inspection systems due to the trade-off between model accuracy and computational efficiency. To address this challenge, we proposed a novel lightweight object detector that incorporates a Frequency-Aware Enrichment Module (FAEM) into a You Only Look Once (YOLO) architecture for tiny insulator defect detection. FAEM introduces a learnable frequency-domain filtering pipeline operating on the Fourier magnitude spectrum while preserving phase information. It selectively amplifies high-frequency textural signatures of small defects (e.g., cracks and pollution flashovers) often missed by conventional detectors (YOLOv5n, YOLOv8s, and LiteYOLO-ID (2024)). The proposed approach was evaluated on three public datasets: IDID-Plus (~1, 600 images), PLIDD (~4, 927 images), and SFID (~320 images). The IDID-Plus and PLIDD datasets were used for training, validation, and testing with a 70/15/15 split, while SFID was employed exclusively for benchmarking robustness under degraded visibility. The performance was measured using Mean Average Precision (mAP) derived from the area under the precision recall curve. All experiments were conducted in a reproducible Google Colab Pro environment using an NVIDIA Tesla T4 GPU and PyTorch 2.6.0. The experimental results demonstrated that FAEM-YOLO achieved 90.7% mAP@0.5 and 50.2% mAP@0.5:0.95 on IDID-Plus, significantly outperforming LiteYOLO-ID (2024). On PLIDD, the model attained 73.9% mAP@0.5 and 40.5% mAP@0.5:0.95, surpassing the YOLOv8n baseline by 3.9 points on the stricter metric while using 20% fewer parameters (4.2M vs. 5.3M). Furthermore, FAEM-YOLO recorded 99.2% mAP@0.5 and 84.4% mAP@0.5:0.95 on the SFID dataset. These results underscore that frequency-domain enrichment generalizes well on different dataset; hence, it is an efficient strategy for visual inspection in UAV-based power line monitoring.

    Citation: Christopher D. Naya, Elvis Twumasi, Eliel Keelson, Abdul-Majid Issah Malori. A lightweight frequency-aware enrichment module (FAEM) architecture for tiny insulator defect detection[J]. AIMS Electronics and Electrical Engineering, 2026, 10(2): 205-239. doi: 10.3934/electreng.2026009

    Related Papers:

  • Real-time detection of tiny insulator defects is critical for power grid reliability. However, it remains a major challenge for Unmanned Aerial Vehicle (UAV) based inspection systems due to the trade-off between model accuracy and computational efficiency. To address this challenge, we proposed a novel lightweight object detector that incorporates a Frequency-Aware Enrichment Module (FAEM) into a You Only Look Once (YOLO) architecture for tiny insulator defect detection. FAEM introduces a learnable frequency-domain filtering pipeline operating on the Fourier magnitude spectrum while preserving phase information. It selectively amplifies high-frequency textural signatures of small defects (e.g., cracks and pollution flashovers) often missed by conventional detectors (YOLOv5n, YOLOv8s, and LiteYOLO-ID (2024)). The proposed approach was evaluated on three public datasets: IDID-Plus (~1, 600 images), PLIDD (~4, 927 images), and SFID (~320 images). The IDID-Plus and PLIDD datasets were used for training, validation, and testing with a 70/15/15 split, while SFID was employed exclusively for benchmarking robustness under degraded visibility. The performance was measured using Mean Average Precision (mAP) derived from the area under the precision recall curve. All experiments were conducted in a reproducible Google Colab Pro environment using an NVIDIA Tesla T4 GPU and PyTorch 2.6.0. The experimental results demonstrated that FAEM-YOLO achieved 90.7% mAP@0.5 and 50.2% mAP@0.5:0.95 on IDID-Plus, significantly outperforming LiteYOLO-ID (2024). On PLIDD, the model attained 73.9% mAP@0.5 and 40.5% mAP@0.5:0.95, surpassing the YOLOv8n baseline by 3.9 points on the stricter metric while using 20% fewer parameters (4.2M vs. 5.3M). Furthermore, FAEM-YOLO recorded 99.2% mAP@0.5 and 84.4% mAP@0.5:0.95 on the SFID dataset. These results underscore that frequency-domain enrichment generalizes well on different dataset; hence, it is an efficient strategy for visual inspection in UAV-based power line monitoring.



    加载中


    [1] Wang X, Yang T, Zou Y (2024) Enhancing grid reliability through advanced insulator defect identification. PLoS One 19: e0307684. https://doi.org/10.1371/journal.pone.0307684 doi: 10.1371/journal.pone.0307684
    [2] 2024 4th International Conference on Electrical Engineering and Control Science (IC2ECS). IEEE, 2024.
    [3] Eshun, ME, Amoako-Tuffour, J (2020) A review of the trends in Ghana's power sector. Energy Sustain Soc 6: 9. https://doi.org/10.1186/s13705-016-0075-y doi: 10.1186/s13705-016-0075-y
    [4] Alhassan, AB, Zhang, X, Shen, H, Xu, H (2020) Power transmission line inspection robots: A review, trends and challenges for future research. Int J Electr Power Energy Syst 118: 105862. https://doi.org/10.1016/j.ijepes.2020.105862 doi: 10.1016/j.ijepes.2020.105862
    [5] Ollero A, Suarez A, Marredo JM, Cioffi G, Pìnièka R, Hoang VD, et al. (2024) Application of Intelligent Aerial Robots to the Inspection and Maintenance of Electrical Power Lines.
    [6] Jain N, Bedi J, Anand A, Godara S (2024) A Transfer Learning Architecture to Detect Faulty Insulators in Powerlines. IEEE Transactions on Power Delivery 39: 1002–1011. https://doi.org/10.1109/TPWRD.2024.3353203 doi: 10.1109/TPWRD.2024.3353203
    [7] Ahmed F, Mohanta JC (2024) Inspection of power transmission line insulators with autonomous quadcopter and SSD network. Sigma Journal of Engineering and Natural Sciences 42: 621–632. https://doi.org/10.14744/sigma.2024.00059 doi: 10.14744/sigma.2024.00059
    [8] Ahmed MF, Mohanta JC (2024) Autonomous Site Inspection of Power Transmission Line Insulators with Unmanned Aerial Vehicle System. Electric Power Components and Systems, 1–24. https://doi.org/10.1080/15325008.2024.2313588 doi: 10.1080/15325008.2024.2313588
    [9] Chandaliya M, Goli TS, Gao J, Kotha S (2024) UAV-Based Powerline Problem Inspection and Classification using Machine Learning Approaches. In 2024 IEEE 10th International Conference on Big Data Computing Service and Machine Learning Applications (BigDataService), 52–59. https://doi.org/10.1109/BigDataService62917.2024.00014
    [10] Siddiqui ZA, Park U (2020) A Drone Based Transmission Line Components Inspection System with Deep Learning Technique. Energies (Basel) 13: 3348. https://doi.org/10.3390/en13133348 doi: 10.3390/en13133348
    [11] Zhu S, Li Q, Zhao J, Zhang C, Zhao G, Li L, et al. (2024) A Deep-Learning-Based Method for Extracting an Arbitrary Number of Individual Power Lines from UAV-Mounted Laser Scanning Point Clouds. Remote Sens (Basel) 16: 393. https://doi.org/10.3390/rs16020393 doi: 10.3390/rs16020393
    [12] Liu Y, Liu D, Huang X, Li C (2023) Insulator defect detection with deep learning: A survey. IET Generation, Transmission & Distribution 17: 3541–3558. https://doi.org/10.1049/gtd2.12916 doi: 10.1049/gtd2.12916
    [13] Lu Y, Li D, Li D, Li X, Gao Q, Yu X (2024) A Lightweight Insulator Defect Detection Model Based on Drone Images. Drones 8: 431. https://doi.org/10.3390/drones8090431 doi: 10.3390/drones8090431
    [14] Cao J, Bao W, Shang H, Yuan M, Cheng Q (2023) GCL-YOLO: A GhostConv-Based Lightweight YOLO Network for UAV Small Object Detection. Remote Sens (Basel) 15: 4932. https://doi.org/10.3390/rs15204932 doi: 10.3390/rs15204932
    [15] Han K, Wang Y, Tian Q, Guo J, Xu C, Xu X (2020) GhostNet: More Features from Cheap Operations. In Proceedings of the IEEE/CVF conference on computer vision and pattern recognition, 1580–1589.
    [16] Zhang S, Che S, Liu Z, Zhang X (2023) A real-time and lightweight traffic sign detection method based on ghost-YOLO. Multimedia Tools and Applications 82: 26063–26087.
    [17] Zhang H, Zhang H, Mei A, Gan Z, Zhu GN (2025) SO-DETR: Leveraging Dual-Domain Features and Knowledge Distillation for Small Object Detection. In 2025 International Joint Conference on Neural Networks (IJCNN), 1-8.
    [18] Zhou W, Wang X, Fan Y, Yang Y, Wen Y, Li Y (2024) KDSMALL: A lightweight small object detection algorithm based on knowledge distillation. Comput Commun 219: 271-281.
    [19] Tingyu W, Xia S, Jiaxing L, Yue Z (2024) A Deep Learning Based Detection Method for Insulator Defects in High Voltage Transmission Lines. International Journal of Advanced Computer Science & Applications 15. https://doi.org/10.14569/IJACSA.2024.0151040 doi: 10.14569/IJACSA.2024.0151040
    [20] Zhu X, Su W, Lu L, Li B, Wang X, Dai J (2020) Deformable DETR: Deformable Transformers for End-to-End Object Detection. arXiv preprint arXiv: 2010.04159.
    [21] Muzammul M, Li X, Li X (2025) Enhancing Tiny Object Detection without Fine Tuning: Dynamic Adaptive Guided Object Inference Slicing Framework with Latest YOLO Models and RT-DETR Transformer. https://doi.org/10.21203/rs.3.rs-5780163/v1
    [22] Joctum A, Kandiri J (2025) YOLO-APD: Enhancing YOLOv8 for Robust Pedestrian Detection on Complex Road Geometries. International Journal of Computer Trends and Technology 73: 58–74. https://doi.org/10.14445/22312803/IJCTT-V73I6P108 doi: 10.14445/22312803/IJCTT-V73I6P108
    [23] Zhang Q, Zhang J, Li Y, Zhu C, Wang G (2025) ID-YOLO: A Multi-Module Optimized Algorithm for Insulator Defect Detection in Power Transmission Lines. IEEE Trans Instrum Meas 74: 1-11. https://doi.org/10.1109/TIM.2025.3527530 doi: 10.1109/TIM.2025.3527530
    [24] Li D, Lu Y, Gao Q, Li X, Yu X, Song Y (2024) LiteYOLO-ID: A Lightweight Object Detection Network for Insulator Defect Detection. IEEE Trans Instrum Meas 73: 1-12. https://doi.org/10.1109/TIM.2024.3418082 doi: 10.1109/TIM.2024.3418082
    [25] Ji CL, Yu T, Gao P, Wang F, Yuan RY (2024) YOLO-TLA: An Efficient and Lightweight Small Object Detection Model based on YOLOv5. Journal of Real-Time Image Processing 21: 141. https://doi.org/10.1007/s11554-024-01519-4 doi: 10.1007/s11554-024-01519-4
    [26] Shi Z, Hu J, Ren J, Ye H, Yuan X, Ouyang Y, et al. (2025) HS-FPN: High Frequency and Spatial Perception FPN for Tiny Object Detection. In Proceedings of the AAAI Conference on Artificial Intelligence 39: 6896-6904.
    [27] Mirzaei B, Nezamabadi-pour H, Raoof A, Derakhshani R (2023) Small Object Detection and Tracking: A Comprehensive Review. Sensors 23: 6887. https://doi.org/10.3390/s23156887 doi: 10.3390/s23156887
    [28] Ali MAM, Aly T, Raslan AT, Gheith M, Amin EA (2024) Advancing Crowd Object Detection: A Review of YOLO, CNN and ViTs Hybrid Approach. Journal of Intelligent Learning Systems and Applications 16: 175–221. https://doi.org/10.4236/jilsa.2024.163011 doi: 10.4236/jilsa.2024.163011
    [29] Sharma P, Saurav S, Singh S (2024) Object detection in power line infrastructure: A review of the challenges and solutions. Engineering Applications of Artificial Intelligence 130: 107781. https://doi.org/10.1016/j.engappai.2023.107781 doi: 10.1016/j.engappai.2023.107781
    [30] Abban J, and A. Awopone A (2021) Techno-Economic and Environmental Analysis of Energy Scenarios in Ghana. Smart Grid and Renewable Energy 12: 81–98. https://doi.org/10.4236/sgre.2021.126006 doi: 10.4236/sgre.2021.126006
    [31] Liu Z, Hao Z, Han K, Tang Y, Wang Y (2024) GhostNetV3: Exploring the Training Strategies for Compact Models. arXiv preprint arXiv: 2404.11202.
    [32] Natalia P, Olga P, Alexey P (2024) Efficient Method for Fast Discrete Fourier Transform of Finite Signals with High Frequency Resolution. In 2024 26th International Conference on Digital Signal Processing and its Applications (DSPA), 1–7. https://doi.org/10.1109/DSPA60853.2024.10510030
    [33] Xu Y, Nakayama H (2021) DCT-based Fast Spectral Convolution for Deep Convolutional Neural Networks. In 2021 International Joint Conference on Neural Networks (IJCNN), 1–8. https://doi.org/10.1109/IJCNN52387.2021.9534135
    [34] Alexey P, Olga P, Natalia S (2022) 2D Discrete Fast Fourier Transform with variable parameters. In 2022 24th International Conference on Digital Signal Processing and its Applications (DSPA), 1-8. https://doi.org/10.1109/DSPA53304.2022.9790753
    [35] Lin Z, Gao Y, Sang J (2022) Investigating and Explaining the Frequency Bias in Image Classification. arXiv preprint arXiv: 2205.03154.
    [36] Chen Y, Liu B, Xu Y, Wu J, Chen X, Liu P, et al. (2024) Accelerating Frequency-domain Convolutional Neural Networks Inference using FPGAs. In 2024 IEEE International Symposium on Circuits and Systems (ISCAS), 1–5. https://doi.org/10.1109/ISCAS58744.2024.10558358
    [37] Farooq U, Yang F, Shahzadi M, Ali U, Li Z (2025) YOLOv8-IDX: Optimized Deep Learning Model for Transmission Line Insulator-Defect Detection. Electronics (Switzerland) 14: 1828. https://doi.org/10.3390/electronics14091828 doi: 10.3390/electronics14091828
  • Reader Comments
  • © 2026 the Author(s), licensee AIMS Press. This is an open access article distributed under the terms of the Creative Commons Attribution License (http://creativecommons.org/licenses/by/4.0)
通讯作者: 陈斌, bchen63@163.com
  • 1. 

    沈阳化工大学材料科学与工程学院 沈阳 110142

  1. 本站搜索
  2. 百度学术搜索
  3. 万方数据库搜索
  4. CNKI搜索

Metrics

Article views(1006) PDF downloads(165) Cited by(0)

Article outline

Figures and Tables

Figures(35)  /  Tables(6)

/

DownLoad:  Full-Size Img  PowerPoint
Return
Return

Catalog