Research article

Advanced optimization for sustainable energy management: A case study of microgrid design in Niamey, Niger using the transient search algorithm

  • Published: 07 January 2026
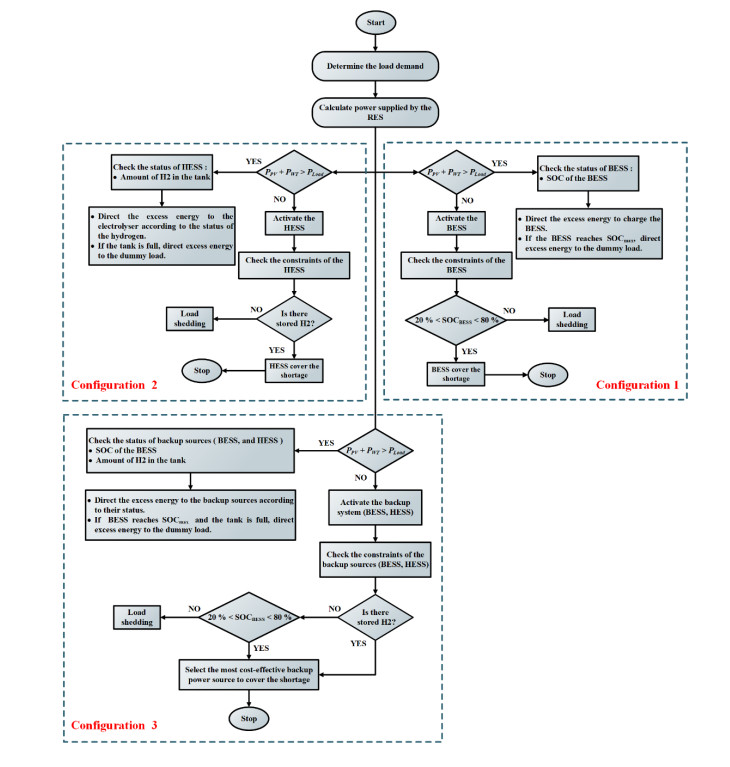
  • In this study, we evaluated three renewable-based microgrid configurations designed to strengthen energy security and long-term sustainability. Configuration 1 integrates a photovoltaic (PV) array and wind turbines (WT) with a battery energy storage system (BESS). Configuration 2 replaces BESS with a hydrogen energy storage system (HESS), offering extended storage capacity and improved energy availability. Configuration 3 combines BESS and HESS, leveraging the advantages of short-term and long-term storage to create a more resilient energy system. The objective function was formulated to minimize the total annual cost (TAC) while optimizing energy generation, storage efficiency, and overall system reliability. A robust and efficient transient search algorithm (TSA) was employed to determine the optimal capacity of the microgrid configurations. A comprehensive cost analysis revealed that configuration 1 was the most cost-effective. However, incorporating HESS in configuration 2 resulted in a 41.3% increase in cost due to the investment required for electrolyzers, storage tanks, and fuel cells. Configuration 3, which integrates battery and hydrogen storage, incurred an additional 3.2% cost compared to configuration 2 and 45.8% compared to configuration 1. Despite the higher cost, this hybrid system enhances energy resilience by efficiently balancing short-term and long-term storage solutions.

    Citation: Issoufou Tahirou Halidou, M.H. Elkholy, Akie Uehara, Fathia Jombi Kheir, Mitsunaga Kinjo, Tomonobu Senjyu, M. Talaat, Abdoulkader Moussa Siddo, Taghreed Said. Advanced optimization for sustainable energy management: A case study of microgrid design in Niamey, Niger using the transient search algorithm[J]. AIMS Energy, 2026, 14(1): 47-88. doi: 10.3934/energy.2026003

    Related Papers:

  • In this study, we evaluated three renewable-based microgrid configurations designed to strengthen energy security and long-term sustainability. Configuration 1 integrates a photovoltaic (PV) array and wind turbines (WT) with a battery energy storage system (BESS). Configuration 2 replaces BESS with a hydrogen energy storage system (HESS), offering extended storage capacity and improved energy availability. Configuration 3 combines BESS and HESS, leveraging the advantages of short-term and long-term storage to create a more resilient energy system. The objective function was formulated to minimize the total annual cost (TAC) while optimizing energy generation, storage efficiency, and overall system reliability. A robust and efficient transient search algorithm (TSA) was employed to determine the optimal capacity of the microgrid configurations. A comprehensive cost analysis revealed that configuration 1 was the most cost-effective. However, incorporating HESS in configuration 2 resulted in a 41.3% increase in cost due to the investment required for electrolyzers, storage tanks, and fuel cells. Configuration 3, which integrates battery and hydrogen storage, incurred an additional 3.2% cost compared to configuration 2 and 45.8% compared to configuration 1. Despite the higher cost, this hybrid system enhances energy resilience by efficiently balancing short-term and long-term storage solutions.



    加载中


    [1] Abbass K, Qasim MZ, Song H, et al. (2022) A review of the global climate change impacts, adaptation, and sustainable mitigation measures. Environ Sci Pollut Res 29: 42539–42559. https://doi.org/10.1007/s11356-022-19718-6 doi: 10.1007/s11356-022-19718-6
    [2] Chen XH, Tee K, Elnahass M, et al. (2023) Assessing the environmental impacts of renewable energy sources: A case study on air pollution and carbon emissions in China. J Environ Manag 345: 118525. https://doi.org/10.1016/j.jenvman.2023.118525 doi: 10.1016/j.jenvman.2023.118525
    [3] Amin MA, Farhad Z (2024) Power transmission in Afghanistan: Challenges, opportunities and proposals. AIMS Energy 12: 840–871. https://doi.org/10.3934/energy.2024040 doi: 10.3934/energy.2024040
    [4] Alblawi A, Said T, Talaat M, et al. (2022) PV solar power forecasting based on hybrid MFFNN-ALO. 2022 13th International Conference on Electrical Engineering (ICEENG), 52–56. https://doi.org/10.1109/ICEENG49683.2022.9782040
    [5] Priyanka S (2022) Eco-Friendly energy resources. Scieng 4: 87–98.
    [6] Mahmood D, Javaid N, Ahmed G, et al. (2021) A review on optimization strategies integrating renewable energy sources focusing uncertainty factor–Paving path to eco-friendly smart cities. Sustainable Comput: Inf Syst 30: 100559. https://doi.org/10.1016/j.suscom.2021.100559 doi: 10.1016/j.suscom.2021.100559
    [7] Bertaglia T, Costa CM, Lanceros-Méndez S, et al. (2024) Eco-friendly, sustainable, and safe energy storage: A nature-inspired materials paradigm shift. Mater Adv 5: 7534–7547. https://doi.org/10.1039/D4MA00363B doi: 10.1039/D4MA00363B
    [8] Chen R, Song D, Liao L, et al. (2025) Feedback correction scheduling strategy for electric vehicles based on multi-regional agent master-slave and evolutionary hybrid game. Energy 319: 134984. https://doi.org/10.1016/j.energy.2025.134984. doi: 10.1016/j.energy.2025.134984
    [9] Talaat M, Mohamed AR, Sedhom BE, et al. (2024) Monolithic design of self-adaptive CMOS converter and robust event-triggered consensus control for integration of multi-renewable energy sources with battery storage system. J Energy Storage 88: 111498. https://doi.org/10.1016/j.est.2024.111498. doi: 10.1016/j.est.2024.111498
    [10] Elkholy MH, Yona A, Ueda S, et al. (2024) Experimental investigation of ai-enhanced FPGA-based optimal management and control of an isolated microgrid. IEEE Trans Transp Electrification 10: 3670–3679. https://doi.org/10.1109/TTE.2023.3315729 doi: 10.1109/TTE.2023.3315729
    [11] Zohuri B, Zohuri B (2018) Hybrid renewable energy systems. Hybrid Energy Syst: Driving Reliab Renewable Sources Energy Storage, 1–38. https://doi.org/10.1007/978-3-319-70721-1_1 doi: 10.1007/978-3-319-70721-1_1
    [12] Tahirou Halidou I, Or Rashid Howlader H, Gamil MM, et al. (2023) Optimal power scheduling and techno-economic analysis of a residential microgrid for a remotely located area: a case study for the sahara desert of Niger. Energies 16: 3471. https://doi.org/10.3390/en16083471 doi: 10.3390/en16083471
    [13] Ahmed S, Huang Y, Tayyab Q, et al. (2024) Identification of power grids low-frequency oscillations through a combined MEEMD-Prony method. Energy Rep 11: 4245–4253. https://doi.org/10.1016/j.egyr.2024.04.015 doi: 10.1016/j.egyr.2024.04.015
    [14] Song D, Yousaf A, Noor J, et al. (2025) ANN-Based model predictive control for hybrid energy storage systems in DC microgrid. Prot Control Mod Power Syst 10: 1–15. https://doi.org/10.23919/PCMP.2024.000074 doi: 10.23919/PCMP.2024.000074
    [15] Ahmed S, Rashid H, Qadir Z, et al. (2025) Deep learning-based recognition and classification of soiled photovoltaic modules using HALCON software for solar cleaning robots. Sensors 25: 1295. https://doi.org/10.3390/s25051295 doi: 10.3390/s25051295
    [16] Shang C, Srinivasan D, Reindl T (2016) Generation-scheduling-coupled battery sizing of stand-alone hybrid power systems. Energy 114: 671–682. https://doi.org/10.1016/j.energy.2016.07.123 doi: 10.1016/j.energy.2016.07.123
    [17] Fodhil F, Hamidat A, Nadjemi O (2019) Potential, optimization and sensitivity analysis of photovoltaic-diesel-battery hybrid energy system for rural electrification in Algeria. Energy 169: 613–624. https://doi.org/10.1016/j.energy.2018.12.049 doi: 10.1016/j.energy.2018.12.049
    [18] Zhang Y, Lundblad A, Campana PE, et al. (2016) Employing battery storage to increase photovoltaic self-sufficiency in a residential building of Sweden. Energy Procedia 88: 455–461. https://doi.org/10.1016/j.egypro.2016.06.025 doi: 10.1016/j.egypro.2016.06.025
    [19] Amrollahi MH, Bathaee SMT (2017) Techno-economic optimization of hybrid photovoltaic/wind generation together with energy storage system in a stand-alone micro-grid subjected to demand response. Appl Energy 202: 66–77. https://doi.org/10.1016/j.apenergy.2017.05.116 doi: 10.1016/j.apenergy.2017.05.116
    [20] Ren H, Wu Q, Gao W, et al. (2016) Optimal operation of a grid-connected hybrid PV/fuel cell/battery energy system for residential applications. Energy 113: 702–712. https://doi.org/10.1016/j.energy.2016.07.091 doi: 10.1016/j.energy.2016.07.091
    [21] Kiptoo MK, Lotfy ME, Adewuyi OB, et al. (2020) Integrated approach for optimal techno-economic planning for high renewable energy-based isolated microgrid considering cost of energy storage and demand response strategies. Energy Convers Manage 215: 112917. https://doi.org/10.1016/j.enconman.2020.112917 doi: 10.1016/j.enconman.2020.112917
    [22] Shabani M, Dahlquist E, Wallin F, et al. (2020) Techno-economic comparison of optimal design of renewable-battery storage and renewable micro pumped hydro storage power supply systems: A case study in Sweden. Appl Energy 279: 115830. https://doi.org/10.1016/j.apenergy.2020.115830 doi: 10.1016/j.apenergy.2020.115830
    [23] Esparcia Jr EA, Castro MT, Odulio CMF, et al. (2022) A stochastic techno-economic comparison of generation-integrated long duration flywheel, lithium-ion battery, and lead-acid battery energy storage technologies for isolated microgrid applications. J Energy Storage 52: 104681. https://doi.org/10.1016/j.est.2022.104681 doi: 10.1016/j.est.2022.104681
    [24] Eteiba M, Barakat S, Samy M, et al. (2018) Optimization of an off-grid PV/Biomass hybrid system with different battery technologies. Sustainable Cities Soc 40: 713–727. https://doi.org/10.1016/j.scs.2018.01.012 doi: 10.1016/j.scs.2018.01.012
    [25] Kumar P, Pal N, Sharma H (2021) Techno-economic analysis of solar photo-voltaic/diesel generator hybrid system using different energy storage technologies for isolated islands of India. J Energy Storage 41: 102965. https://doi.org/10.1016/j.est.2021.102965 doi: 10.1016/j.est.2021.102965
    [26] Liu T, Yang J, Yang Z, et al. (2022) Techno-economic feasibility of solar power plants considering PV/CSP with electrical/thermal energy storage system. Energy Convers Manage 255: 115308. https://doi.org/10.1016/j.enconman.2022.115308 doi: 10.1016/j.enconman.2022.115308
    [27] Xu F, Liu J, Lin S, et al. (2018) A multi-objective optimization model of hybrid energy storage system for non-grid-connected wind power: A case study in China. Energy 163: 585–603. https://doi.org/10.1016/j.energy.2018.08.152 doi: 10.1016/j.energy.2018.08.152
    [28] Niger's uranium remains focus of international interest. Nucl Eng Int. Available from: https://www.neimagazine.com/news/nigers-uranium-remains-focus-of-international-interest/?cf-view&cf-click&cf-minimized&cf-view.
    [29] Macrotrends. Niamey, Niger Metro Area Population 1950–2024. Available from: https://www.macrotrends.net/global-metrics/cities/21972/niamey/population#:~:text=The%20current%20metro%20area%20population,a%203.59%25%20increase%20from%202021.
    [30] Climate. Niamey Climate (Niger). Available from: https://en.climate-data.org/africa/niger/niamey/niamey-497/.
    [31] He Y, Guo S, Zhou J, et al. (2021) The many-objective optimal design of renewable energy cogeneration system. Energy 234: 121244. https://doi.org/10.1016/j.energy.2021.121244 doi: 10.1016/j.energy.2021.121244
    [32] Guo S, He Y, Pei H, et al. (2020) The multi-objective capacity optimization of wind-photovoltaic-thermal energy storage hybrid power system with electric heater. Sol Energy 195: 138–149. https://doi.org/10.1016/j.solener.2019.11.063 doi: 10.1016/j.solener.2019.11.063
    [33] Kaabeche A, Ibtiouen R (2014) Techno-economic optimization of hybrid photovoltaic/wind/diesel/battery generation in a stand-alone power system. Sol Energy 103: 171–182. https://doi.org/10.1016/j.solener.2014.02.017 doi: 10.1016/j.solener.2014.02.017
    [34] Abd El-Sattar H, Kamel S, Sultan HM, et al. (2022) Optimal design of photovoltaic, biomass, fuel cell, hydrogen tank units and electrolyzer hybrid system for a remote area in Egypt. Energy Rep 8: 9506–9527. https://doi.org/10.1016/j.egyr.2022.07.060 doi: 10.1016/j.egyr.2022.07.060
    [35] Smaoui M, Abdelkafi A, Krichen L (2015) Optimal sizing of stand-alone photovoltaic/wind/hydrogen hybrid system supplying a desalination unit. Sol Energy 120: 263–276. https://doi.org/10.1016/j.solener.2015.07.032. doi: 10.1016/j.solener.2015.07.032
    [36] Maleki A, Pourfayaz F (2015) Sizing of stand-alone photovoltaic/wind/diesel system with battery and fuel cell storage devices by harmony search algorithm. J Energy Storage 2: 30–42. https://doi.org/10.1016/j.est.2015.05.006 doi: 10.1016/j.est.2015.05.006
    [37] Diab AAZ, Sultan HM, Mohamed IS, et al. (2019) Application of different optimization algorithms for optimal sizing of PV/Wind/Diesel/Battery storage stand-alone hybrid microgrid. IEEE Access 7: 119223–119245. https://doi.org/10.1109/ACCESS.2019.2936656 doi: 10.1109/ACCESS.2019.2936656
    [38] Sultan HM, Menesy AS, Kamel S, et al. (2021) An improved artificial ecosystem optimization algorithm for optimal configuration of a hybrid PV/WT/FC energy system. Alexandria Eng J 60: 1001–1025. https://doi.org/10.1016/j.aej.2020.10.027 doi: 10.1016/j.aej.2020.10.027
    [39] Sultan HM, Kuznetsov ON, Menesy AS, et al. (2020) Optimal configuration of a grid-connected hybrid PV/Wind/Hydro-Pumped storage power system based on a novel optimization algorithm. 2020 International Youth Conference on Radio Electronics, Electrical and Power Engineering (REEPE), 1–7. https://doi.org/10.1109/REEPE49198.2020.9059189
    [40] Pai L, Senjyu T, Elkholy MH (2024) Integrated home energy management with hybrid backup storage and vehicle-to-home systems for enhanced resilience, efficiency, and energy independence in green buildings. Appl Sci 14: 7747. https://doi.org/10.3390/app14177747 doi: 10.3390/app14177747
    [41] Elkholy MH, Senjyu T, Gamil MM, et al. (2024) Implementation of a multistage predictive energy management strategy considering electric vehicles using a novel hybrid optimization technique. J Cleaner Prod 476: 143765. https://doi.org/10.1016/j.jclepro.2024.143765 doi: 10.1016/j.jclepro.2024.143765
    [42] Fathy A (2016) A reliable methodology based on mine blast optimization algorithm for optimal sizing of hybrid PV-wind-FC system for remote area in Egypt. Renewable Energy 95: 367–380. https://doi.org/10.1016/j.renene.2016.04.030 doi: 10.1016/j.renene.2016.04.030
    [43] Qais MH, Hasanien HM, Alghuwainem S (2020) Transient search optimization: A new meta-heuristic optimization algorithm. Appl Intell 50: 3926–3941. https://doi.org/10.1007/s10489-020-01727-y doi: 10.1007/s10489-020-01727-y
    [44] Al-Ghussain L, Ahmad AD, Abubaker AM, et al. (2021) An integrated photovoltaic/wind/biomass and hybrid energy storage systems towards 100% renewable energy microgrids in university campuses. Sustainable Energy Technol Assess 46: 101273. https://doi.org/10.1016/j.seta.2021.101273 doi: 10.1016/j.seta.2021.101273
    [45] Mostafaeipour A, Rezayat H, Rezaei M (2020) A thorough investigation of solar-powered hydrogen potential and accurate location planning for big cities: A case study. Int J Hydrogen Energy 45: 31599–31611. https://doi.org/10.1016/j.ijhydene.2020.08.211 doi: 10.1016/j.ijhydene.2020.08.211
    [46] Gamil MM, Ueda S, Nakadomari A, et al. (2022) Optimal multi-objective power scheduling of a residential microgrid considering renewable sources and demand response technique. Sustainability 14: 13709. Available from: https://www.mdpi.com/2071-1050/14/21/13709.
  • Reader Comments
  • © 2026 the Author(s), licensee AIMS Press. This is an open access article distributed under the terms of the Creative Commons Attribution License (http://creativecommons.org/licenses/by/4.0)
通讯作者: 陈斌, bchen63@163.com
  • 1. 

    沈阳化工大学材料科学与工程学院 沈阳 110142

  1. 本站搜索
  2. 百度学术搜索
  3. 万方数据库搜索
  4. CNKI搜索

Metrics

Article views(1509) PDF downloads(104) Cited by(4)

Article outline

Figures and Tables

Figures(20)  /  Tables(3)

/

DownLoad:  Full-Size Img  PowerPoint
Return
Return

Catalog