Protocol Topical Sections

Effects of digital health education intervention on stress, anxiety and depression of patients with polycystic ovarian syndrome: study protocol for a single blinded randomized controlled trial

  • Published: 09 January 2026
  • Background 

    Polycystic ovarian syndrome (PCOS) is an endocrine disorder that is connected to a range of gynecological symptoms. The disorder has both physical and mental health outcomes. While the physical symptoms are often expressed and diagnosed, the mental health outcomes are ignored and undiagnosed. To the best of our knowledge, in Bangladesh, although women are affected by the disease, research exploring the impact of digital health interventions on the mental health burden is scarce. Emerging evidence suggests that smartphone-based health education interventions could be helpful in alleviating the psychological burden associated with PCOS by improving awareness and self-management among patients.

    Objective 

    The aim of the study is to explore the impact of digital health education on the stress, anxiety, and depression levels among PCOS patients in Bangladesh.

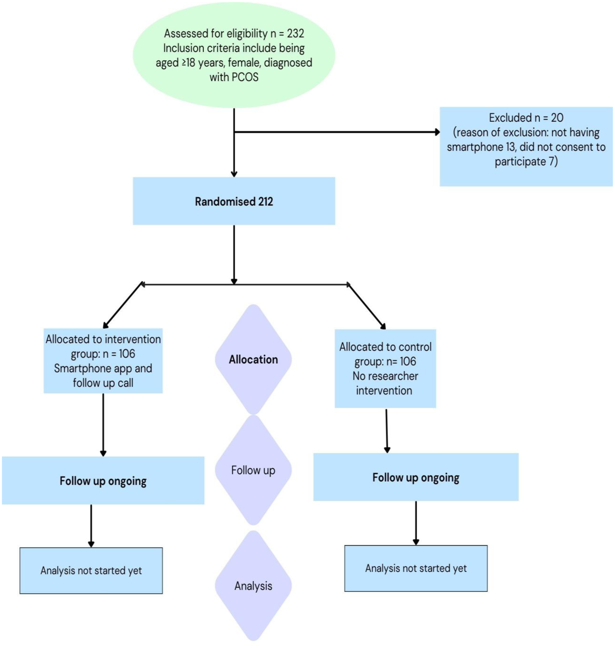
    Methods 

    A single blinded, randomized controlled trial was being conducted at the Enayetpur of Sirajganj district at Khwaja Yunus Ali Medical College and Hospital. A total of 212 participants were randomly assigned to either the intervention group or the control group in the study. The intervention group received PCOS related health education via a mobile application reinforced with app notifications and bi-monthly phone calls from the researcher. Baseline Data collection was completed in April 2025. Endline data collection started in November 2025. The intervention was a six-month intervention that ran from May to October. The primary outcome, depression, stress and anxiety was measured using the DASS21 questionnaire. The secondary outcomes were serum hormone levels (cortisol and testosterone), body mass index (BMI), and knowledge about PCOS.

    Results 

    The baseline data collection was completed in April 2025. A total of 212 patient provided their consent to participate in the study. The participants were divided into groups of 106 individuals for the control and intervention groups.

    Trial registration 

    Japan Registry of Clinical Trials (jRCT2062240073), https://jrct.mhlw.go.jp/en-latest-detail/jRCT2062240073 and North South University Institutional Review Board approved this study (#2024/0RNSU/IRBII 002).

    Citation: Sadia Akter, Farkhanda Mahjebin, Mohammad Delwer Hossain Hawlader, Md Moshiur Rahman, Sanmei Chen, Saori Kashima, Sheuly Akter, Shamit Dasgupta, Yoko Shimpuku. Effects of digital health education intervention on stress, anxiety and depression of patients with polycystic ovarian syndrome: study protocol for a single blinded randomized controlled trial[J]. AIMS Public Health, 2026, 13(1): 105-120. doi: 10.3934/publichealth.2026007

    Related Papers:

  • Background 

    Polycystic ovarian syndrome (PCOS) is an endocrine disorder that is connected to a range of gynecological symptoms. The disorder has both physical and mental health outcomes. While the physical symptoms are often expressed and diagnosed, the mental health outcomes are ignored and undiagnosed. To the best of our knowledge, in Bangladesh, although women are affected by the disease, research exploring the impact of digital health interventions on the mental health burden is scarce. Emerging evidence suggests that smartphone-based health education interventions could be helpful in alleviating the psychological burden associated with PCOS by improving awareness and self-management among patients.

    Objective 

    The aim of the study is to explore the impact of digital health education on the stress, anxiety, and depression levels among PCOS patients in Bangladesh.

    Methods 

    A single blinded, randomized controlled trial was being conducted at the Enayetpur of Sirajganj district at Khwaja Yunus Ali Medical College and Hospital. A total of 212 participants were randomly assigned to either the intervention group or the control group in the study. The intervention group received PCOS related health education via a mobile application reinforced with app notifications and bi-monthly phone calls from the researcher. Baseline Data collection was completed in April 2025. Endline data collection started in November 2025. The intervention was a six-month intervention that ran from May to October. The primary outcome, depression, stress and anxiety was measured using the DASS21 questionnaire. The secondary outcomes were serum hormone levels (cortisol and testosterone), body mass index (BMI), and knowledge about PCOS.

    Results 

    The baseline data collection was completed in April 2025. A total of 212 patient provided their consent to participate in the study. The participants were divided into groups of 106 individuals for the control and intervention groups.

    Trial registration 

    Japan Registry of Clinical Trials (jRCT2062240073), https://jrct.mhlw.go.jp/en-latest-detail/jRCT2062240073 and North South University Institutional Review Board approved this study (#2024/0RNSU/IRBII 002).



    加载中

    Acknowledgments



    We extend our sincere appreciation to all participating patients for their cooperation. The authors are deeply grateful to the gynecologist, research assistants, hospital staff and laboratory employees for their unwavering help and support. The lead researcher also acknowledges Khawaja Yunus Ali Medical College and hospital and Hiroshima University for their ongoing institutional and infrastructural support.
    The study secured its funding from the Satake Memorial Fund and the SMASO-X Challenge Researcher Grant. Authors were not involved in funding body and any other funding authority for this study. Funding body authority had no role in design of the study, analysis or reporting of trial.
    The trial is monitored by the principal investigator and all the co-authors of the paper. The principal investigator routinely checked and ensured data collection.

    Authors' contributions



    SA, YS, MR, SC, SK, SD together designed the study. FM, SA performed the field monitoring, regulatory approval, ensured data accurately submission, helped with protocol design finalization providing realistic field scenario. DH helped with ethical considerations and regulatory approval. SC YS contributed to statistical planning and sample size calculation. All authors reviewed and approved the final version of the protocol.

    Conflict of interest



    The authors declare no conflict of interest.

    [1] Sadeghi HM, Adeli I, Calina D, et al. (2022) Polycystic Ovary Syndrome: A Comprehensive Review of Pathogenesis, Management, and Drug Repurposing. Int J Mol Sci 23: 583. https://doi.org/10.3390/ijms23020583
    [2] Wang L, Liu Y, Tan H, et al. (2022) Transtheoretical model-based mobile health application for PCOS. Reprod Health 19: 117. https://doi.org/10.1186/s12978-022-01422-w
    [3] Dybciak P, Raczkiewicz D, Humeniuk E, et al. (2023) Depression in Polycystic Ovary Syndrome: A Systematic Review and Meta-Analysis. J Clin Med 12: 6446. https://doi.org/10.3390/jcm12206446
    [4] Gold PW, Drevets WC, Charney DS (2002) New insights into the role of cortisol and the glucocorticoid receptor in severe depression. Biol Psychiatry 52: 381-385. https://doi.org/10.1016/S0006-3223(02)01480-4
    [5] Lightman SL, Birnie MT, Conway-Campbell BL (2020) Dynamics of ACTH and Cortisol Secretion and Implications for Disease. Endocr Rev 41: bnaa002. https://doi.org/10.1210/endrev/bnaa002
    [6] Davoudi Z, Araghi F, Vahedi M, et al. (2021) Prolactin Level in Polycystic Ovary Syndrome (PCOS): An approach to the diagnosis and management. Acta Biomed 92: e2021291. https://doi.org/10.23750/abm.v92i5.9866
    [7] Alhassan S, Elmugadam A, Elfadil GA, et al. (2023) Diagnostic Performance of Anti-Müllerian Hormone, Luteinizing Hormone to Follicle-Stimulating Hormone Ratio, Testosterone, and Prolactin to Predict Polycystic Ovary Syndrome Among Sudanese Women. Int J Womens Health 15: 837-843. https://doi.org/10.2147/IJWH.S403347
    [8] Yousaf J, Khadija S, Arshad N, et al. (2022) The chances of infertility in a patient presenting with PCOS in childbearing age. Saudi J Med 7: 15-21. https://doi.org/10.36348/sjm.2022.v07i01.003
    [9] Li SJ, Zhou DN, Li W, et al. (2017) Mental health status assessment in polycystic ovarian syndrome infertility patients: A pilot study. J Huazhong Univ Sci Technolog Med Sci 37: 750-754. https://doi.org/10.1007/s11596-017-1799-4
    [10] Sedighi S, Amir Ali Akbari S, Afrakhteh M, et al. (2014) Comparison of lifestyle in women with polycystic ovary syndrome and healthy women. Glob J Health Sci 7: 228-234. https://doi.org/10.5539/gjhs.v7n1p228
    [11] Rashid R, Mir SA, Kareem O, et al. (2022) Polycystic ovarian syndrome-current pharmacotherapy and clinical implications. Taiwan J Obstet Gynecol 61: 40-50. https://doi.org/10.1016/j.tjog.2021.11.009
    [12] Cowan S, Lim S, Alycia C, et al. (2023) Lifestyle management in polycystic ovary syndrome - beyond diet and physical activity. BMC Endocr Disord 23: 14. https://doi.org/10.1186/s12902-022-01208-y
    [13] Ahmed Z, Mahmud S, Acet DH (2022) Circular economy model for developing countries: evidence from Bangladesh. Heliyon 8: e09530. https://doi.org/10.1016/j.heliyon.2022.e09530
    [14] Cooney LG, Dokras A (2017) Depression and Anxiety in Polycystic Ovary Syndrome: Etiology and Treatment. Curr Psychiatry Rep 19: 83. https://doi.org/10.1007/s11920-017-0834-2
    [15] Hasan M, Sultana S, Sohan M, et al. (2022) Prevalence and associated risk factors for mental health problems among patients with polycystic ovary syndrome in Bangladesh: A nationwide cross-Sectional study. PLoS One 17: e0270102. https://doi.org/10.1371/journal.pone.0270102
    [16] Ilic M, Reinecke J, Bohner G, et al. (2013) Belittled, avoided, ignored, denied: Assessing forms and consequences of stigma experiences of people with mental illness. Basic Appl Soc Psychol 35: 31-40. https://doi.org/10.1080/01973533.2012.746619
    [17] Chowdhury SR, Sunna TC, Ahmed S (2021) Telemedicine is an important aspect of healthcare services amid COVID-19 outbreak: Its barriers in Bangladesh and strategies to overcome. Int J Health Plann Manage 36: 4-12. https://doi.org/10.1002/hpm.3064
    [18] Aziz A, Islam MM, Zakaria M (2020) COVID-19 exposes digital divide, social stigma, and information crisis in Bangladesh. Media Asia 47: 144-151. https://doi.org/10.1080/01296612.2020.1843219
    [19] Cui K, Zou W, Ji X, et al. (2024) Does digital technology make people healthier: the impact of digital use on the lifestyle of Chinese older adults. BMC Geriatr 24: 85. https://doi.org/10.1186/s12877-023-04651-1
    [20] Abu-Taha M, Daghash A, Daghash R, et al. (2020) Evaluation of women knowledge and perception about polycystic ovary syndrome and its management in Jordan: A survey-based study. Int J Clin Pract 74: e13552. https://doi.org/10.1111/ijcp.13552
    [21] Benjamin JJ, MaheshKumar K, Radha V, et al. (2023) Stress and polycystic ovarian syndrome-a case control study among Indian women. Clin Epidemiol Glob Health 22: 101326. https://doi.org/10.1016/j.cegh.2023.101326
    [22] Basu BR, Chowdhury O, Saha SK (2018) Possible Link Between Stress-related Factors and Altered Body Composition in Women with Polycystic Ovarian Syndrome. J Hum Reprod Sci 11: 10-18. https://doi.org/10.4103/jhrs.JHRS_78_17
    [23] Darjani A, Alizadeh N, Gharaei Nejad K, et al. (2023) Testosterone or dihydrotestosterone: what should be evaluated in hirsutism?. Ir J Med Sci 192: 2823-2827. https://doi.org/10.1007/s11845-023-03366-x
    [24] Hofmann K, Decrinis C, Bitterlich N, et al. (2025) Body image and mental health in women with polycystic ovary syndrome-a cross-sectional study. Arch Gynecol Obstet 312: 177-190. https://doi.org/10.1007/s00404-024-07913-4
    [25] Merkow RP, Kaji AH, Itani KMF (2021) The CONSORT Framework. JAMA Surg 156: 877-878. https://doi.org/10.1001/jamasurg.2021.0549
    [26] Chan AW, Boutron I, Hopewell S, et al. (2025) SPIRIT 2025 statement: updated guideline for protocols of randomised trials. BMJ 389: e081477. https://doi.org/10.1136/bmj-2024-081477
    [27] Lovibond PF, Lovibond SH (1995) The structure of negative emotional states: comparison of the Depression Anxiety Stress Scales (DASS) with the Beck Depression and Anxiety Inventories. Behav Res Ther 33: 335-343. https://doi.org/10.1016/0005-7967(94)00075-u
    [28] Alim SMAHM, Kibria SME, Uddin MZ, et al. (2014) Translation of DASS 21 into Bangla and validation among medical students. Bangladesh J Psychiatry 28: 67-70. https://doi.org/10.3329/bjpsy.v28i2.32740
    [29] Gomez R (2013) Depression Anxiety Stress Scales: Factor structure and differential item functioning across women and men. Pers Individ Differ 54: 687-691. https://doi.org/10.1016/j.paid.2012.11.025
    [30] Gomez F A guide to the depression, anxiety and stress scale (DASS 21) (2016). [cited 2025 November 13]. Available from: https://d1wqtxts1xzle7.cloudfront.net/45493280/Dass21-libre.pdf?1462841918=&response-content-disposition=inline%3B+filename%3DA_Guide_to_the_Depression_Anxiety_and_St.pdf&Expires=1766116174&Signature=NIxsSSU7J9T79nxjfSRxAmuK5H1qKgQeoio4Z59ULstTHOWEjqig3CG-aByTyDbv7qPSuqrrjgb1Z6T8eAoqvLOx5ICyZpGFVRZedQ-2~tcyq6LNAD1JVYD5DW0Ac5BvKKvUdlKAPdwpvDGkDNJxlRWGSo9Xnwk9MNqj2viuDrsOZQ~ko~kgNmw5sJ8VQZTT1G2W6B2NPKd~46cPaMD~kBpVEgxUeN5XJKbPfcsnNC4WwdfwC0opkMl-kp4uJHabAbLBC2gVcCvw9q0hHYrGi~NXXvVxOQ3TxFayRpmAxVApVASK1~sL1jiyXR-qv7HYt339iEh7TabkhfdQCWshJw__&Key-Pair-Id=APKAJLOHF5GGSLRBV4ZA
    [31] de Manincor M, Bensoussan A, Smith CA, et al. (2016) Individualized Yoga For Reducing Depression And Anxiety, And Improving Well-Being: A Randomized Controlled Trial. Depress Anxiety 33: 816-828. https://doi.org/10.1002/da.22502
    [32] Linardon J, Cuijpers P, Carlbring P, et al. (2019) The efficacy of app-supported smartphone interventions for mental health problems: a meta-analysis of randomized controlled trials. World Psychiatry 18: 325-336. https://doi.org/10.1002/wps.20673
    [33] Islam SM, Lechner A, Ferrari U, et al. (2014) Mobile phone intervention for increasing adherence to treatment for type 2 diabetes in an urban area of Bangladesh: protocol for a randomized controlled trial. BMC Health Serv Res 14: 586. https://doi.org/10.1186/s12913-014-0586-1
    [34] Zaheer S, Garofalo V, Rodie D, et al. (2018) Computer-Aided Telephone Support for Primary Care Patients with Common Mental Health Conditions: Randomized Controlled Trial. JMIR Ment Health 5: e10224. https://doi.org/10.2196/10224
    [35] Raza S, Banik R, Noor STA, et al. (2025) Anxiety and depression among reproductive-aged women in Bangladesh: burden, determinants, and care-seeking practices based on a nationally representative demographic and health survey. Arch Womens Ment Health 28: 1125-1141. https://doi.org/10.1007/s00737-025-01564-3
    [36] Piltonen TT, Ruokojärvi M, Karro H, et al. (2019) Awareness of polycystic ovary syndrome among obstetrician-gynecologists and endocrinologists in Northern Europe. PLoS One 14: e0226074. https://doi.org/10.1371/journal.pone.0226074
    [37] Teede HJ, Tay CT, Laven JJE, et al. (2023) Recommendations from the 2023 international evidence-based guideline for the assessment and management of polycystic ovary syndrome. Eur J Endocrinol 189: G43-G64. https://doi.org/10.1093/ejendo/lvad096
    [38] Shefin SM, Sobhan R, Qureshi NK (2024) Metabolic and hormonal parameters in polycystic ovary syndrome: A cross-sectional, multicenter study in Bangladesh. Bangladesh J Endocrinol Metab 3: 102-106. https://doi.org/10.4103/bjem.bjem_11_24
  • publichealth-13-01-007-s001.pdf
  • Reader Comments
  • © 2026 the Author(s), licensee AIMS Press. This is an open access article distributed under the terms of the Creative Commons Attribution License (http://creativecommons.org/licenses/by/4.0)
通讯作者: 陈斌, bchen63@163.com
  • 1. 

    沈阳化工大学材料科学与工程学院 沈阳 110142

  1. 本站搜索
  2. 百度学术搜索
  3. 万方数据库搜索
  4. CNKI搜索

Metrics

Article views(1739) PDF downloads(76) Cited by(0)

Article outline

Figures and Tables

Figures(1)  /  Tables(1)

/

DownLoad:  Full-Size Img  PowerPoint
Return
Return

Catalog