Research article Topical Sections

Cationic nanocapsules as a non-viral vector for CRISPR-Cas9–based genome editing for myocilin associated glaucoma therapy

  • Published: 21 October 2025
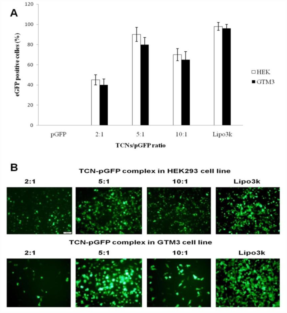
  • Our aim of this work was the development of positively charged D-α-tocopheryl glycol succinate 1000 (TPGS)-chitosan nanocapsules (TCNs) as a non-viral vector for effective genome editing. A two-step process was used to create cationic TCNs. TPGS was initially esterified using succinic anhydride to add a carboxylic acid group. Then, using a complex coacervation technique, ionic cross-linking was used to join the activated TPGS with chitosan. Fourier transform infrared (FTIR) spectroscopy was used to validate the synthesis of TCNs. A gel retardation experiment was performed to evaluate TCNs/pDNA complex entrapments at various N/P ratios (2:1, 5:1, and 10:1). The physicochemical properties of the TCNs/pDNA complex were identified. Plasmid DNA was protected from DNase I activity through TCN complexation. HEK293 and GTM3 cell lines were used to test in vitro transfection efficiency. At N/P 5:1, TCNs/pDNA exhibited the maximum transfection efficiency, which was comparable to Lipofectamine 3000™. Cellular uptake and localization studies confirmed effective delivery of Cas9-GFP plasmids using TCNs. A T7 endonuclease mismatch detection assay further demonstrated effective targeting and editing of the MYOC gene in HEK293 cells using our TCN delivery system. Based on these findings, cationic TCNs represent a promising non-viral gene delivery platform for potential treatment of myocilin-associated glaucoma.

    Citation: Karthikeyan Kesavan, Virendra Kumar, Jothimani Rajeswari, Charles Searby, Val C. Sheffield. Cationic nanocapsules as a non-viral vector for CRISPR-Cas9–based genome editing for myocilin associated glaucoma therapy[J]. AIMS Molecular Science, 2025, 12(4): 341-356. doi: 10.3934/molsci.2025020

    Related Papers:

  • Our aim of this work was the development of positively charged D-α-tocopheryl glycol succinate 1000 (TPGS)-chitosan nanocapsules (TCNs) as a non-viral vector for effective genome editing. A two-step process was used to create cationic TCNs. TPGS was initially esterified using succinic anhydride to add a carboxylic acid group. Then, using a complex coacervation technique, ionic cross-linking was used to join the activated TPGS with chitosan. Fourier transform infrared (FTIR) spectroscopy was used to validate the synthesis of TCNs. A gel retardation experiment was performed to evaluate TCNs/pDNA complex entrapments at various N/P ratios (2:1, 5:1, and 10:1). The physicochemical properties of the TCNs/pDNA complex were identified. Plasmid DNA was protected from DNase I activity through TCN complexation. HEK293 and GTM3 cell lines were used to test in vitro transfection efficiency. At N/P 5:1, TCNs/pDNA exhibited the maximum transfection efficiency, which was comparable to Lipofectamine 3000™. Cellular uptake and localization studies confirmed effective delivery of Cas9-GFP plasmids using TCNs. A T7 endonuclease mismatch detection assay further demonstrated effective targeting and editing of the MYOC gene in HEK293 cells using our TCN delivery system. Based on these findings, cationic TCNs represent a promising non-viral gene delivery platform for potential treatment of myocilin-associated glaucoma.



    加载中

    Acknowledgments



    Research was supported by Department of Biotechnology (DBT) along with Indo U.S. Science & Technology Forum (IUSSTF), New Delhi, India, in terms of Overseas Fellowship of Genome Engineering/Editing Technology Initiative Program. This research was funded by DBT and IUSSTF, Award Letter No Indo-US GET in Overseas Fellowship 2019-0109/Kesavan Kathikeyan dated 19th June 2019 (KK). This work was also supported by NIH P30EY025580 (VCS).

    Conflict of interest



    The authors declare no conflicts of interest in this paper.

    [1] Morthen MK, Magno MS, Utheim TP, et al. (2022) The vision-related burden of dry eye. Ocul Surf 23: 207-215. https://doi.org/10.1016/j.jtos.2021.10.007
    [2] Solinís MÁ, del Pozo-Rodríguez A, Apaolaza PS, et al. (2015) Treatment of ocular disorders by gene therapy. Eur J Pharm Biopharm 95: 331-342. https://doi.org/10.1016/j.ejpb.2014.12.022
    [3] Naik R, Mukhopadhyay A, Ganguli M (2009) Gene delivery to the retina: Focus on non-viral approaches. Drug Discov Today 14: 306-315. https://doi.org/10.1016/j.drudis.2008.09.012
    [4] Alqawlaq S, Sivak JM, Huzil JT, et al. (2014) Preclinical development and ocular biodistribution of gemini-DNA nanoparticles after intravitreal and topical administration: Towards non-invasive glaucoma gene therapy. Nanomed-Nanotechnol 10: 1637-1647. https://doi.org/10.1016/j.nano.2014.05.010
    [5] DiCarlo JE, Sengillo JD, Justus S, et al. (2017) CRISPR-Cas genome surgery in ophthalmology. Transl Vis Sci Techn 6: 13. https://doi.org/10.1167/tvst.6.3.13
    [6] Li L, Hu S, Chen X (2018) Non-viral delivery systems for CRISPR/Cas9-based genome editing: Challenges and opportunities. Biomaterials 171: 207-218. https://doi.org/10.1016/j.biomaterials.2018.04.031
    [7] Li L, He ZY, Wei XW, et al. (2015) Challenges in CRISPR/Cas9 delivery: Potential roles of nonviral vectors. Hum Gene Ther 26: 452-462. https://doi.org/10.1089/hum.2015.069
    [8] Kesavan K, Mohan P, Gautam N, et al. (2020) Topical ocular delivery of nanocarriers: A feasible choice for glaucoma management. Curr Pharm Des 26: 5518-5532. https://doi.org/10.2174/1381612826666200916145609
    [9] Yin H, Kanasty RL, Eltoukhy AA, et al. (2014) Non-viral vectors for gene-based therapy. Nat Rev Genet 15: 541-555. https://doi.org/10.1038/nrg3763
    [10] Jain A, Zode G, Kasetti RB, et al. (2017) CRISPR-Cas9-based treatment of myocilin-associated glaucoma. Proc Natl Acad Sci USA 114: 11199-11204. https://doi.org/10.1073/pnas.1706193114
    [11] Aghmiuni AI, Keshel SH, Rahmani A, et al. (2023) Retinal tissue engineering: Regenerative and drug delivery approaches. Curr Stem Cell Res Ther 18: 608-640. https://doi.org/10.2174/1574888X17666220621153508
    [12] Oliveira AC, Martens TF, Raemdonck K, et al. (2014) Dioctadecyldimethylammonium: Monoolein nanocarriers for efficient in vitro gene silencing. ACS Appl Mater Interfaces 6: 6977-6989. https://doi.org/10.1021/am500793y
    [13] Wang HX, Song Z, Lao YH, et al. (2018) Nonviral gene editing via CRISPR/Cas9 delivery by membrane-disruptive and endosomolytic helical polypeptide. Proc Natl Acad Sci USA 115: 4903-4908. https://doi.org/10.1073/pnas.1712963115
    [14] Bordelon H, Biris AS, Sabliov CM, et al. (2011) Characterization of plasmid DNA location within chitosan/PLGA/pDNA nanoparticle complexes designed for gene delivery. J Nanomater : 952060. https://doi.org/10.1155/2011/952060
    [15] Bozkir A, Saka OM (2004) Chitosan-DNA nanoparticles: Effect on DNA integrity, bacterial transformation and transfection efficiency. J Drug Target 12: 281-288. https://doi.org/10.1080/10611860410001714162
    [16] Puras G, Mashal M, Zárate J, et al. (2014) A novel cationic niosome formulation for gene delivery to the retina. J Control Release 174: 27-36. https://doi.org/10.1016/j.jconrel.2013.11.004
    [17] Mohan P, Rajeswari J, Kesavan K (2023) TPGS-chitosan conjugated mucoadhesive micelles of brinzolamide for glaucoma therapy: In vitro and in vivo evaluation. Materialia 28: 101711. https://doi.org/10.1016/j.mtla.2023.101711
    [18] Mohyeldin SM, Samy WM, Ragab D, et al. (2021) Hybrid lipid core chitosan-TPGS shell nanocomposites as a promising integrated nanoplatform for enhanced oral delivery of sulpiride in depressive disorder therapy. Int J Biol Macromol 188: 432-449. https://doi.org/10.1016/j.ijbiomac.2021.08.035
    [19] Mohan P, Kesavan K (2021) Cationic polyelectrolyte nanocapsules of moxifloxacin for microbial keratitis therapy: Development, characterization, and pharmacodynamic study. AAPS Pharm Sci Tech 22: 195. https://doi.org/10.1208/s12249-021-02039-1
    [20] Peng E, Ding J, Xue JM (2012) Succinic anhydride functionalized alkenoic ligands: A facile route to synthesize water dispersible nanocrystals. J Mater Chem 22: 13832-12840. https://doi.org/10.1039/C2JM30942D
    [21] Martien R, Loretz B, Thaler M, et al. (2007) Chitosan–thioglycolic acid conjugate: An alternative carrier for oral nonviral gene delivery?. J Biomed Mater Res A 82: 1-9. https://doi.org/10.1002/jbm.a.31135
    [22] Lueckheide M, Vieregg JR, Bologna AJ, et al. (2018) Structure-property relationships of oligonucleotide polyelectrolyte complex micelles. Nano Lett 18: 7111-7117. https://doi.org/10.1021/acs.nanolett.8b03132
    [23] Amine S, Montembault A, Fumagalli M, et al. (2021) Controlled polyelectrolyte association of chitosan and carboxylatednano-fibrillated cellulose by desalting. Polymers 13: 2023. https://doi.org/10.3390/polym13122023
    [24] Zhao M, Zacharia NS (2018) Protein encapsulation via polyelectrolyte complex coacervation: Protection against protein denaturation. J Chem Phys 149: 163326. https://doi.org/10.1063/1.5040346
    [25] Bearden JC (1979) Electrophoretic mobility of high-molecular-weight, double-stranded DNA on agarose gels. Gene 6: 221-234. https://doi.org/10.1016/0378-1119(79)90059-3
    [26] Hu Y, Xu BH, Xu JJ, et al. (2014) Synthesis of mannosylatedpolyethylenimine and its potential application as cell-targeting non-viral vector for gene therapy. Polymers 6: 2573-2587. https://doi.org/10.3390/polym6102573
    [27] Malm AV, Corbett JCW (2019) Improved Dynamic Light Scattering using an adaptive and statistically driven time resolved treatment of correlation data. Sci Rep 9: 13519. https://doi.org/10.1038/s41598-019-50077-4
    [28] Tan E, Chin CSH, Lim ZFS, et al. (2021) HEK293 cell line as a platform to produce recombinant proteins and viral vectors. Front Bioeng Biotechnol 9: 796991. https://doi.org/10.3389/fbioe.2021.796991
    [29] Helms HC, Abbott NJ, Burek M, et al. (2016) Invitro models of the blood-brain barrier: An overview of commonly used brain endothelial cell culture models and guidelines for their use. J Cereb Blood F Met 36: 862-890. https://doi.org/10.1177/0271678X16630991
    [30] Bae DH, Marino M, Iaffaldano B, et al. (2020) Design and testing of vector-producing HEK293T cells bearing a genomic deletion of the SV40T antigen coding region. Mol Ther Methods Clin Dev 18: 631-638. https://doi.org/10.1016/j.omtm.2020.07.006
    [31] Jin Y, Wang S, Tong L, et al. (2015) Rational design of didodecyldimethylammonium bromide-based nanoassemblies for gene delivery. Colloid Surface B 126: 257-264. https://doi.org/10.1016/j.colsurfb.2014.12.032
    [32] Patil SV, Kaipa BR, Ranshing S, et al. (2024) Lentiviral mediated delivery of CRISPR/Cas9 reduces intraocular pressure in a mouse model of myocilin glaucoma. Sci Rep 14: 6958. https://doi.org/10.1038/s41598-024-57286-6
    [33] Mori Y, Yoshida Y, Satoh A, et al. (2020) Development of an experimental method of systematically estimating protein expression limits in HEK293 cells. Sci Rep 10: 4798. https://doi.org/10.1038/s41598-020-61646-3
    [34] Hart T, Tong AHY, Chan K, et al. (2017) Evaluation and design of genome-wide CRISPR/SpCas9 knockout screens. G3 7: 2719-2727. https://doi.org/10.1534/g3.117.041277
    [35] Li K, Wang G, Andersen T, et al. (2014) Optimization of genome engineering approaches with the CRISPR/Cas9 system. PLoS One 9: e105779. https://doi.org/10.1371/journal.pone.0105779
    [36] Soh CL, Huangfu D (2017) CRISPR/Cas9-mediated mutagenesis of human pluripotent stem cells in defined Xeno-free E8 medium. In Vitro Mutagenesis . New York: Humana Press 57-78. https://doi.org/10.1007/978-1-4939-6472-7_5
    [37] González-Romero E, Martínez-Valiente C, García-García G, et al. (2023) PCR-based strategy for introducing CRISPR/Cas9 machinery into hematopoietic cell lines. Cancers 15: 4263. https://doi.org/10.3390/cancers15174263
    [38] Petrova IO, Smirnikhina SA (2023) The development, optimization and future of prime editing. Int J Mol Sci 24: 17045. https://doi.org/10.3390/ijms242317045
    [39] Shi Y, Tan Q, Yang C, et al. (2024) Establishment of a cleavage-based single-plasmid dual-luciferase surrogate reporter for the cleavage efficiency evaluation of CRISPR-Cas12a systems and its primary application. CRISPR J 7: 156-167. https://doi.org/10.1089/crispr.2024.0038
    [40] Luo J, Tan G, Thong KX, et al. (2022) Non-viralgene therapy in trabecular meshwork cells to prevent fibrosis in minimally invasive glaucoma surgery. Pharmaceutics 14: 2472. https://doi.org/10.3390/pharmaceutics14112472
    [41] Alonso-Lerma B, Jabalera Y, Samperio S, et al. (2023) Evolution of CRISPR-associated endonucleases as inferred from resurrected proteins. Nat Microbiol 8: 77-90. https://doi.org/10.1038/s41564-022-01265-y
  • Reader Comments
  • © 2025 the Author(s), licensee AIMS Press. This is an open access article distributed under the terms of the Creative Commons Attribution License (http://creativecommons.org/licenses/by/4.0)
通讯作者: 陈斌, bchen63@163.com
  • 1. 

    沈阳化工大学材料科学与工程学院 沈阳 110142

  1. 本站搜索
  2. 百度学术搜索
  3. 万方数据库搜索
  4. CNKI搜索

Metrics

Article views(1402) PDF downloads(38) Cited by(0)

Article outline

Figures and Tables

Figures(7)

/

DownLoad:  Full-Size Img  PowerPoint
Return
Return

Catalog