Research article Special Issues

A stochastic agent-based model for simulating tumor–immune dynamics and evaluating therapeutic strategies

  • Published: 13 April 2026
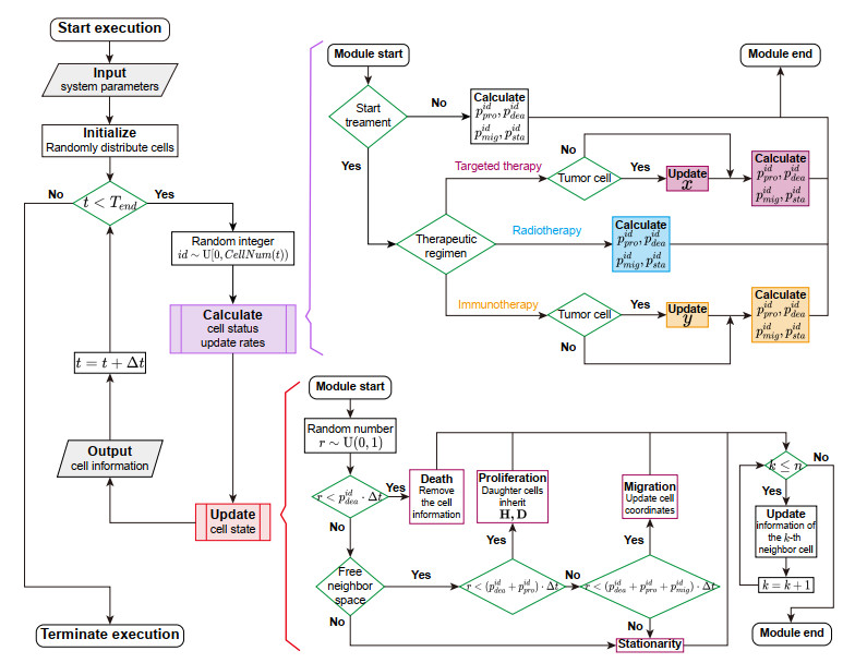
  • Tumor–immune interactions are central to understanding cancer progression and treatment outcomes. In this study, we present a stochastic agent-based model that integrates cellular heterogeneity, spatial cell–cell interactions, and the evolution of drug resistance to simulate tumor growth and the immune response in a two-dimensional microenvironment. This model captures the dynamic behaviors of four major cell types, specifically tumor cells, cytotoxic T lymphocytes, helper T cells, and regulatory T cells, and incorporates key biological processes, including proliferation, apoptosis, migration, and immune regulation. Using this framework, we simulate tumor progression under different therapeutic interventions, including radiotherapy, targeted therapy, and immune checkpoint blockade. Our simulations reproduce emergent phenomena such as immune privilege and spatial immune exclusion. Quantitative analyses demonstrate that all therapies suppress tumor growth to varying degrees and reshape the tumor microenvironment. Notably, combination therapies, particularly targeted therapy with immunotherapy, achieve the most effective tumor control. Crucially, sensitivity analyses reveal a distinct hierarchy among therapeutic determinants: Short-term efficacy is predominantly governed by intrinsic drug sensitivity thresholds rather than drug resistance update rates. Furthermore, we identify a response saturation effect that is specific to immunotherapy, where efficacy plateaus beyond a certain sensitivity threshold due to the spatial limits of immune infiltration. This work demonstrates the utility of agent-based models in capturing complex tumor–immune dynamics and provides a computational platform for optimizing cancer treatment strategies. The model is extensible, biologically interpretable, and well-suited for future integration with experimental or clinical data.

    Citation: Yuhong Zhang, Chenghang Li, Boya Wang, Jinzhi Lei. A stochastic agent-based model for simulating tumor–immune dynamics and evaluating therapeutic strategies[J]. Mathematical Biosciences and Engineering, 2026, 23(5): 1402-1436. doi: 10.3934/mbe.2026052

    Related Papers:

  • Tumor–immune interactions are central to understanding cancer progression and treatment outcomes. In this study, we present a stochastic agent-based model that integrates cellular heterogeneity, spatial cell–cell interactions, and the evolution of drug resistance to simulate tumor growth and the immune response in a two-dimensional microenvironment. This model captures the dynamic behaviors of four major cell types, specifically tumor cells, cytotoxic T lymphocytes, helper T cells, and regulatory T cells, and incorporates key biological processes, including proliferation, apoptosis, migration, and immune regulation. Using this framework, we simulate tumor progression under different therapeutic interventions, including radiotherapy, targeted therapy, and immune checkpoint blockade. Our simulations reproduce emergent phenomena such as immune privilege and spatial immune exclusion. Quantitative analyses demonstrate that all therapies suppress tumor growth to varying degrees and reshape the tumor microenvironment. Notably, combination therapies, particularly targeted therapy with immunotherapy, achieve the most effective tumor control. Crucially, sensitivity analyses reveal a distinct hierarchy among therapeutic determinants: Short-term efficacy is predominantly governed by intrinsic drug sensitivity thresholds rather than drug resistance update rates. Furthermore, we identify a response saturation effect that is specific to immunotherapy, where efficacy plateaus beyond a certain sensitivity threshold due to the spatial limits of immune infiltration. This work demonstrates the utility of agent-based models in capturing complex tumor–immune dynamics and provides a computational platform for optimizing cancer treatment strategies. The model is extensible, biologically interpretable, and well-suited for future integration with experimental or clinical data.



    加载中


    [1] T. F. Gajewski, H. Schreiber, Y. X. Fu, Innate and adaptive immune cells in the tumor microenvironment, Nat. Immunol., 14 (2013), 1014–1022. https://doi.org/10.1038/ni.2703 doi: 10.1038/ni.2703
    [2] M. S. Paul, P. S. Ohashi, The roles of CD8(+) T cell subsets in antitumor immunity, Trends Cell Biol., 30 (2020), 695–704. https://doi.org/10.1016/j.tcb.2020.06.003 doi: 10.1016/j.tcb.2020.06.003
    [3] K. E. de Visser, J. A. Joyce, The evolving tumor microenvironment: From cancer initiation to metastatic outgrowth, Cancer Cell, 41 (2023), 374–403. https://doi.org/10.1016/j.ccell.2023.02.016 doi: 10.1016/j.ccell.2023.02.016
    [4] C. Galassi, T. A. Chan, I. Vitale, L. Galluzzi, The hallmarks of cancer immune evasion, Cancer Cell, 42 (2024), 1825–1863. https://doi.org/10.1016/j.ccell.2024.09.010 doi: 10.1016/j.ccell.2024.09.010
    [5] A. Kashyap, M. A. Rapsomaniki, V. Barros, A. Fomitcheva-Khartchenko, A. L. Martinelli, A. F. Rodriguez, et al., Quantification of tumor heterogeneity: From data acquisition to metric generation, Trends Biotechnol., 40 (2022), 647–676. https://doi.org/10.1016/j.tibtech.2021.11.006 doi: 10.1016/j.tibtech.2021.11.006
    [6] J. Hausser, U. Alon, Tumour heterogeneity and the evolutionary trade-offs of cancer, Nat. Rev. Cancer, 20 (2020), 247–257. https://doi.org/10.1038/s41568-020-0241-6 doi: 10.1038/s41568-020-0241-6
    [7] S. Turajlic, A. Sottoriva, T. Graham, C. Swanton, Resolving genetic heterogeneity in cancer, Nat. Rev. Genet., 20 (2019), 404–416. https://doi.org/10.1038/s41576-019-0114-6 doi: 10.1038/s41576-019-0114-6
    [8] R. A. Gatenby, J. S. Brown, Integrating evolutionary dynamics into cancer therapy, Nat. Rev. Clin. Oncol., 17 (2020), 675–686. https://doi.org/10.1038/s41571-020-0411-1 doi: 10.1038/s41571-020-0411-1
    [9] J. C. Marine, S. J. Dawson, M. A. Dawson, Non-genetic mechanisms of therapeutic resistance in cancer, Nat. Rev. Cancer, 20 (2020), 743–756. https://doi.org/10.1038/s41568-020-00302-4 doi: 10.1038/s41568-020-00302-4
    [10] N. Vasan, J. Baselga, D. M. Hyman, A view on drug resistance in cancer, Nature, 575 (2019), 299–309. https://doi.org/10.1038/s41586-019-1730-1 doi: 10.1038/s41586-019-1730-1
    [11] Z. D. Shi, K. Pang, Z. X. Wu, Y. Dong, L. Hao, J. X. Qin, et al., Tumor cell plasticity in targeted therapy-induced resistance: mechanisms and new strategies, Sig. Transduct. Target. Ther., 8 (2023), 113. https://doi.org/10.1038/s41392-023-01383-x doi: 10.1038/s41392-023-01383-x
    [12] G. Albi, R. Chignola, F. Ferrarese, Efficient ensemble stochastic algorithms for agent-based models with spatial predator–prey dynamics, Math. Comput. Simul., 199 (2022), 317–340. https://doi.org/10.1016/j.matcom.2022.03.019 doi: 10.1016/j.matcom.2022.03.019
    [13] J. Metzcar, Y. Wang, R. Heiland, P. Macklin, A review of cell-based computational modeling in cancer biology, JCO Clin. Cancer Inf., 3 (2019), 1–13. https://doi.org/10.1200/CCI.18.00069 doi: 10.1200/CCI.18.00069
    [14] E. Merelli, G. Armano, N. Cannata, F. Corradini, M. d'Inverno, A. Doms, et al., Agents in bioinformatics, computational and systems biology, Briefings Bioinf., 8 (2007), 45–59. https://doi.org/10.1093/bib/bbl014 doi: 10.1093/bib/bbl014
    [15] L. Zhang, Z. Wang, J. A. Sagotsky, T. S. Deisboeck, Multiscale agent-based cancer modeling, J. Math. Biol., 58 (2009), 545–559. https://doi.org/10.1007/s00285-008-0211-1 doi: 10.1007/s00285-008-0211-1
    [16] M. N. G. van Genderen, J. Kneppers, A. Zaalberg, E. M. Bekers, A. M. Bergman, W. Zwart, et al., Agent-based modeling of the prostate tumor microenvironment uncovers spatial tumor growth constraints and immunomodulatory properties, NPJ Syst. Biol. Appl., 10 (2024), 20. https://doi.org/10.1038/s41540-024-00344-6 doi: 10.1038/s41540-024-00344-6
    [17] A. R. Anderson, A. M. Weaver, P. T. Cummings, V. Quaranta, Tumor morphology and phenotypic evolution driven by selective pressure from the microenvironment, Cell, 127 (2006), 905–915. https://doi.org/10.1016/j.cell.2006.09.042 doi: 10.1016/j.cell.2006.09.042
    [18] L. Zhang, L. L. Chen, T. S. Deisboeck, Multi-scale, multi-resolution brain cancer modeling, Math. Comput. Simul., 79 (2009), 2021–2035. https://doi.org/10.1016/j.matcom.2008.09.007 doi: 10.1016/j.matcom.2008.09.007
    [19] G. Stamatakos, D. Dionysiou, A. Lunzer, R. Belleman, E. Kolokotroni, E. Georgiadi, et al., The technologically integrated oncosimulator: Combining multiscale cancer modeling with information technology in the in silico oncology context, IEEE J. Biomed. Health Inf., 18 (2014), 840–854. https://doi.org/10.1109/JBHI.2013.2284276 doi: 10.1109/JBHI.2013.2284276
    [20] C. Gong, O. Milberg, B. Wang, P. Vicini, R. Narwal, L. Roskos, et al., A computational multiscale agent-based model for simulating spatio-temporal tumour immune response to PD1 and PDL1 inhibition, J. R. Soc. Interface, 14 (2017), 20170320. https://doi.org/10.1587/elex.14.20170320 doi: 10.1587/elex.14.20170320
    [21] A. Jalalimanesh, H. S. Haghighi, A. Ahmadi, M. Soltani, Simulation-based optimization of radiotherapy: Agent-based modeling and reinforcement learning, Math. Comput. Simul., 133 (2017), 235–248. https://doi.org/10.1016/j.matcom.2016.05.008 doi: 10.1016/j.matcom.2016.05.008
    [22] J. U. Legaria-Peña, F. Sánchez-Morales, Y. Cortés-Poza, Evaluation of entropy and fractal dimension as biomarkers for tumor growth and treatment response using cellular automata, J. Theor. Biol., 564 (2023), 111462. https://doi.org/10.1016/j.jtbi.2023.111462 doi: 10.1016/j.jtbi.2023.111462
    [23] J. U. Legaria-Peña, F. Sánchez-Morales, Y. Cortés-Poza, Understanding post-angiogenic tumor growth: Insights from vascular network properties in cellular automata modeling, Chaos, Solitons Fractals, 186 (2024), 115199. https://doi.org/10.1016/j.chaos.2024.115199 doi: 10.1016/j.chaos.2024.115199
    [24] J. U. Legaria-Peña, F. Sánchez-Morales, Y. Cortés-Poza, Study of the interplay between cancer, inflammation, and immune disorders: A cellular automaton approach, Appl. Math. Model., 150 (2026), 116315. https://doi.org/10.1016/j.apm.2025.116315 doi: 10.1016/j.apm.2025.116315
    [25] A. Surendran, A. L. Jenner, E. Karimi, B. Fiset, D. F. Quail, L. A. Walsh, et al., Agent-based modelling reveals the role of the tumor microenvironment on the short-term success of combination temozolomide/immune checkpoint blockade to treat glioblastoma, J. Pharmacol. Exp. Ther., 387 (2023), 66–77. https://doi.org/10.1124/jpet.122.001571 doi: 10.1124/jpet.122.001571
    [26] B. Mongeon, J. Hébert-Doutreloux, A. Surendran, E. Karimi, B. Fiset, D. F. Quail, et al., Spatial computational modelling illuminates the role of the tumour microenvironment for treating glioblastoma with immunotherapies, NPJ Syst. Biol. Appl., 10 (2024), 91. https://doi.org/10.1038/s41540-024-00419-4 doi: 10.1038/s41540-024-00419-4
    [27] J. West, M. Robertson-Tessi, A. R. Anderson, Agent-based methods facilitate integrative science in cancer, Trends Cell Biol., 33 (2023), 300–311. https://doi.org/10.1016/j.tcb.2022.10.006 doi: 10.1016/j.tcb.2022.10.006
    [28] D. Hanahan, R. A. Weinberg, The hallmarks of cancer, Cell, 100 (2000), 57–70. https://doi.org/10.1016/S0092-8674(00)81683-9 doi: 10.1016/S0092-8674(00)81683-9
    [29] D. Hanahan, R. A. Weinberg, Hallmarks of cancer: The next generation, Cell, 144 (2011), 646–674. https://doi.org/10.1016/j.cell.2011.02.013 doi: 10.1016/j.cell.2011.02.013
    [30] D. Hanahan, Hallmarks of cancer: New dimensions, Cancer Discov., 12 (2022), 31–46. https://doi.org/10.1158/2159-8290.CD-21-1059 doi: 10.1158/2159-8290.CD-21-1059
    [31] H. Raskov, A. Orhan, J. P. Christensen, I. Gögenur, Cytotoxic CD8+ T cells in cancer and cancer immunotherapy, Br. J. Cancer, 124 (2020), 359–367. https://doi.org/10.1038/s41416-020-01048-4 doi: 10.1038/s41416-020-01048-4
    [32] M. Philip, A. Schietinger, CD8+ T cell differentiation and dysfunction in cancer, Nat. Rev. Immunol., 22 (2021), 209–223. https://doi.org/10.1057/s41260-021-00210-8 doi: 10.1057/s41260-021-00210-8
    [33] J. R. Giles, A. M. Globig, S. M. Kaech, E. J. Wherry, CD8+ T cells in the cancer-immunity cycle, Immunity, 56 (2023), 2231–2253. https://doi.org/10.1016/j.immuni.2023.09.005 doi: 10.1016/j.immuni.2023.09.005
    [34] Z. Vasconcelos, S. Müller, D. Guipouy, W. Yu, C. Christophe, S. Gadat, et al., Individual human cytotoxic T lymphocytes exhibit intraclonal heterogeneity during sustained killing, Cell Rep., 11 (2015), 1474–1485. https://doi.org/10.1016/j.celrep.2015.05.002 doi: 10.1016/j.celrep.2015.05.002
    [35] R. Khazen, M. Cazaux, F. Lemaïtre, B. Corre, Z. Garcia, P. Bousso, Functional heterogeneity of cytotoxic T cells and tumor resistance to cytotoxic hits limit anti‐tumor activity in vivo, EMBO J., 40 (2021), e106658. https://doi.org/10.15252/embj.2020106658 doi: 10.15252/embj.2020106658
    [36] D. H. Raulet, M. J. Bevan, A differentiation factor required for the expression of cytotoxic T-cell function, Nature, 296 (1982), 754–757. https://doi.org/10.1038/296754a0 doi: 10.1038/296754a0
    [37] F. Y. Liew, Th1 and Th2 cells: A historical perspective, Nat. Rev. Immunol., 2 (2002), 55–60. https://doi.org/10.1038/nri705 doi: 10.1038/nri705
    [38] R. Spolski, P. Li, W. J. Leonard, Biology and regulation of IL-2: From molecular mechanisms to human therapy, Nat. Rev. Immunol., 18 (2018), 648–659. https://doi.org/10.1038/s41577-018-0046-y doi: 10.1038/s41577-018-0046-y
    [39] T. Okazaki, S. Chikuma, Y. Iwai, S. Fagarasan, T. Honjo, A rheostat for immune responses: The unique properties of PD-1 and their advantages for clinical application, Nat. Immunol., 14 (2013), 1212–1218. https://doi.org/10.1038/ni.2762 doi: 10.1038/ni.2762
    [40] N. Patsoukis, Q. Wang, L. Strauss, V. A. Boussiotis, Revisiting the PD-1 pathway, Sci. Adv., 6 (2020), eabd2712. https://doi.org/10.1126/sciadv.abd2712 doi: 10.1126/sciadv.abd2712
    [41] W. Zou, Regulatory T cells, tumour immunity and immunotherapy, Nat. Rev. Immunol., 6 (2006), 295–307. https://doi.org/10.1038/nri1806 doi: 10.1038/nri1806
    [42] A. Facciabene, G. T. Motz, G. Coukos, T-regulatory cells: Key players in tumor immune escape and angiogenesis, Cancer Res., 72 (2012), 2162–2171. https://doi.org/10.1158/0008-5472.CAN-11-3687 doi: 10.1158/0008-5472.CAN-11-3687
    [43] Y. Togashi, K. Shitara, H. Nishikawa, Regulatory T cells in cancer immunosuppression—implications for anticancer therapy, Nat. Rev. Clin. Oncol., 16 (2019), 356–371. https://doi.org/10.1038/s41571-019-0175-7 doi: 10.1038/s41571-019-0175-7
    [44] C. J. Imianowski, Q. Chen, C. J. Workman, D. A. A. Vignali, Regulatory T cells in the tumour microenvironment, Nat. Rev. Cancer, 25 (2025), 703–722. https://doi.org/10.1038/s41568-025-00832-9 doi: 10.1038/s41568-025-00832-9
    [45] L. Zhou, M. M. Chong, D. R. Littman, Plasticity of CD4+ T cell lineage differentiation, Immunity, 30 (2009), 646–655. https://doi.org/10.1016/j.immuni.2009.05.001 doi: 10.1016/j.immuni.2009.05.001
    [46] A. J. Ozga, M. T. Chow, A. D. Luster, Chemokines and the immune response to cancer, Immunity, 54 (2021), 859–874. https://doi.org/10.1016/j.immuni.2021.01.012. doi: 10.1016/j.immuni.2021.01.012
    [47] N. Nagarsheth, M. S. Wicha, W. Zou, Chemokines in the cancer microenvironment and their relevance in cancer immunotherapy, Nat. Rev. Immunol., 17 (2017), 559–572. https://doi.org/10.1038/nri.2017.49 doi: 10.1038/nri.2017.49
    [48] J. A. Joyce, D. T. Fearon, T cell exclusion, immune privilege, and the tumor microenvironment, Science, 348 (2015), 74–80. https://doi.org/10.1126/science.aaa6204 doi: 10.1126/science.aaa6204
    [49] D. De Ruysscher, G. Niedermann, N. G. Burnet, S. Siva, A. W. M. Lee, F. Hegi-Johnson, Radiotherapy toxicity, Nat. Rev. Dis. Primers, 5 (2019), 13. https://doi.org/10.1038/s41572-019-0068-1 doi: 10.1038/s41572-019-0068-1
    [50] R. A. Chandra, F. K. Keane, F. E. M. Voncken, C. R. J. Thomas, Contemporary radiotherapy: Present and future, Lancet, 398 (2021), 171–184. https://doi.org/10.1016/S0140-6736(21)00233-6 doi: 10.1016/S0140-6736(21)00233-6
    [51] A. C. Begg, F. A. Stewart, C. Vens, Strategies to improve radiotherapy with targeted drugs, Nat. Rev. Cancer, 11 (2011), 239–253. https://doi.org/10.1038/nrc3007 doi: 10.1038/nrc3007
    [52] H. E. Barker, J. T. E. Paget, A. A. Khan, K. J. Harrington, The tumour microenvironment after radiotherapy: Mechanisms of resistance and recurrence, Nat. Rev. Cancer, 15 (2015), 409–425. https://doi.org/10.1038/nrc3958 doi: 10.1038/nrc3958
    [53] H. Y. Choi, J. E. Chang, Targeted therapy for cancers: From ongoing clinical trials to FDA-approved drugs, Int. J. Mol. Sci., 24 (2023), 13618. https://doi.org/10.3390/ijms241713618 doi: 10.3390/ijms241713618
    [54] P. Ramos, M. Bentires-Alj, Mechanism-based cancer therapy: Resistance to therapy, therapy for resistance, Oncogene, 34 (2014), 3617–3626. https://doi.org/10.1038/onc.2014.314 doi: 10.1038/onc.2014.314
    [55] C. Sun, R. Mezzadra, T. N. Schumacher, Regulation and function of the PD-L1 checkpoint, Immunity, 48 (2018), 434–452. https://doi.org/10.1016/j.immuni.2018.03.014 doi: 10.1016/j.immuni.2018.03.014
    [56] C. Zhang, C. Shao, X. Jian, Y. Bai, M. Li, H. Shi, et al., Individual cell-based modeling of tumor cell plasticity-induced immune escape after CAR-T therapy, Comput. Syst. Oncol., 1 (2021), e21029. https://doi.org/10.1002/cso2.1029 doi: 10.1002/cso2.1029
    [57] S. V. Sharma, D. Y. Lee, B. Li, M. P. Quinlan, F. Takahashi, S. Maheswaran, et al., A chromatin-mediated reversible drug-tolerant state in cancer cell subpopulations, Cell, 141 (2010), 69–80. https://doi.org/10.1016/j.cell.2010.02.027 doi: 10.1016/j.cell.2010.02.027
    [58] E. Eisenhauer, P. Therasse, J. Bogaerts, L. Schwartz, D. Sargent, R. Ford, et al., New response evaluation criteria in solid tumours: Revised RECIST guideline (version 1.1), Eur. J. Cancer, 45 (2009), 228–247.
    [59] J. W. Hickey, E. Agmon, N. Horowitz, T. K. Tan, M. Lamore, J. B. Sunwoo, et al., Integrating multiplexed imaging and multiscale modeling identifies tumor phenotype conversion as a critical component of therapeutic T cell efficacy, Cell Syst., 15 (2024), 322–338.e5. https://doi.org/10.1016/j.cels.2024.03.004 doi: 10.1016/j.cels.2024.03.004
    [60] W. Xu, R. Mezencev, B. Kim, L. Wang, J. McDonald, T. Sulchek, Cell stiffness is a biomarker of the metastatic potential of ovarian cancer cells, PLoS One, 7 (2012), e46609. https://doi.org/10.1371/journal.pone.0046609 doi: 10.1371/journal.pone.0046609
    [61] M. Najafi, B. Farhood, K. Mortezaee, Extracellular matrix (ECM) stiffness and degradation as cancer drivers, J. Cell Biochem., 120 (2018), 2782–2790. https://doi.org/10.1002/jcb.27681 doi: 10.1002/jcb.27681
    [62] C. Borau, R. Chisholm, P. Richmond, D. Walker, An agent-based model for cell microenvironment simulation using FLAMEGPU2, Comput. Biol. Med., 179 (2024), 108831. https://doi.org/10.1016/j.compbiomed.2024.108831 doi: 10.1016/j.compbiomed.2024.108831
  • Reader Comments
  • © 2026 the Author(s), licensee AIMS Press. This is an open access article distributed under the terms of the Creative Commons Attribution License (http://creativecommons.org/licenses/by/4.0)
通讯作者: 陈斌, bchen63@163.com
  • 1. 

    沈阳化工大学材料科学与工程学院 沈阳 110142

  1. 本站搜索
  2. 百度学术搜索
  3. 万方数据库搜索
  4. CNKI搜索

Metrics

Article views(566) PDF downloads(109) Cited by(0)

Article outline

Figures and Tables

Figures(15)  /  Tables(2)

Other Articles By Authors

/

DownLoad:  Full-Size Img  PowerPoint
Return
Return

Catalog