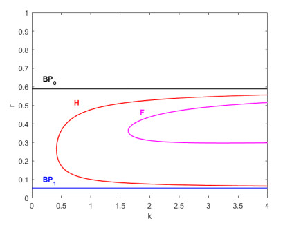
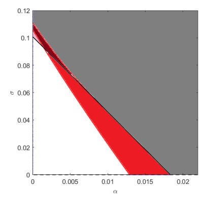
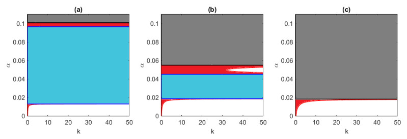
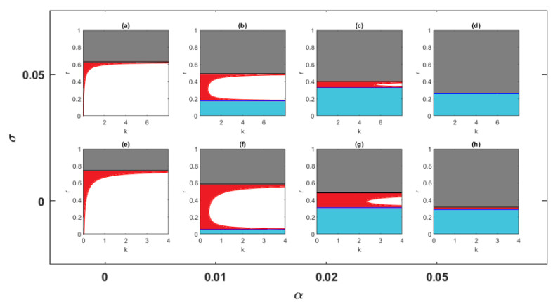
Vaccination has been the most effective strategy to contain and control infectious disease epidemics. Over the past decades, its success and the consequent herd immunity changed public perceptions on the disease and vaccination's expected costs which, in some cases, resulted in vaccine hesitancy. This work extends the classical SIR model by incorporating both temporary and partial immunity, along with individual vaccination decisions driven by an imitation dynamics approach based on perceived expected costs. Our methodology relied on the stability analysis of the equilibria and the investigation of bifurcation phenomena within the model. To this end, we employed classical local asymptotic techniques, complemented by numerical continuation methods and the computation of Lyapunov exponents. The analysis of the model revealed an interplay between incomplete immune protection and imitation parameters, with rich dynamics involving oscillatory and chaotic behavior for low waning immunity rates and/or high protection against reinfection, and for high social-learning rate. Furthermore, exploring temporary immunity led to the conclusion that for diseases with shorter immunity periods and for vaccines with high relative expected cost, people will rapidly decline any vaccination efforts. These findings emphasize the importance of human behavior for a population in an epidemic landscape, and may provide insight on how to adapt and improve public health interventions.
Citation: Paulo Doutor, Ricardo Castelhano, Maria do Céu Soares, Bob Kooi, Paula Patricio. Imitation dynamics in vaccination under partial and temporary immune protection[J]. Mathematical Biosciences and Engineering, 2026, 23(5): 1315-1339. doi: 10.3934/mbe.2026048
Vaccination has been the most effective strategy to contain and control infectious disease epidemics. Over the past decades, its success and the consequent herd immunity changed public perceptions on the disease and vaccination's expected costs which, in some cases, resulted in vaccine hesitancy. This work extends the classical SIR model by incorporating both temporary and partial immunity, along with individual vaccination decisions driven by an imitation dynamics approach based on perceived expected costs. Our methodology relied on the stability analysis of the equilibria and the investigation of bifurcation phenomena within the model. To this end, we employed classical local asymptotic techniques, complemented by numerical continuation methods and the computation of Lyapunov exponents. The analysis of the model revealed an interplay between incomplete immune protection and imitation parameters, with rich dynamics involving oscillatory and chaotic behavior for low waning immunity rates and/or high protection against reinfection, and for high social-learning rate. Furthermore, exploring temporary immunity led to the conclusion that for diseases with shorter immunity periods and for vaccines with high relative expected cost, people will rapidly decline any vaccination efforts. These findings emphasize the importance of human behavior for a population in an epidemic landscape, and may provide insight on how to adapt and improve public health interventions.
| [1] | World Health Organization, WHO COVID-19 dashboard – deaths, 2025. Available from: https://data.who.int/dashboards/covid19/deaths. |
| [2] | C. T. Bauch, A. d'Onofrio, P. Manfredi, Behavioral epidemiology of infectious diseases: An overview, in Modeling the interplay between human behavior and the spread of infectious diseases, Springer, New York, 2013, 1–19. https://doi.org/10.1007/978-1-4614-5474-8_1 |
| [3] |
T. Oraby, V. Thampi, C. T. Bauch, The influence of social norms on the dynamics of vaccinating behaviour for paediatric infectious diseases, Proc. R. Soc. B, 281 (2014), 20133172. https://doi.org/10.1098/rspb.2013.3172 doi: 10.1098/rspb.2013.3172
|
| [4] |
S. Funk, M. Salathé, V. A. A. Jansen, Modelling the influence of human behaviour on the spread of infectious diseases: a review, J. R. Soc. Interface, 7 (2010), 1247–1256. https://doi.org/10.1098/rsif.2010.0142 doi: 10.1098/rsif.2010.0142
|
| [5] |
C. T. Bauch, A. P. Galvani, Social factors in epidemiology, Science, 342 (2013), 47–49. https://doi.org/10.1126/science.1244492 doi: 10.1126/science.1244492
|
| [6] |
Y. Ibuka, M. Li, J. Vietri, G. B. Chapman, A. P. Galvani, Free-riding behavior in vaccination decisions: an experimental study, PLoS ONE, 9 (2014), e87164. https://doi.org/10.1371/journal.pone.0087164 doi: 10.1371/journal.pone.0087164
|
| [7] |
C. E. Wagner, J. A. Prentice, C. M. Saad-Roy, L. Yang, B. T. Grenfell, S. A. Levin, et al., Economic and behavioral influencers of vaccination and antimicrobial use, Front. Public Health, 8 (2020), 614113. https://doi.org/10.3389/fpubh.2020.614113 doi: 10.3389/fpubh.2020.614113
|
| [8] |
D. A. Henderson, P. Klepac, Lessons from the eradication of smallpox: An interview with D. A. Henderson, Phil. Trans. R. Soc. B, 368 (2013), 20130113. https://doi.org/10.1098/rstb.2013.0113 doi: 10.1098/rstb.2013.0113
|
| [9] |
H. Heesterbeek, R. M. Anderson, V. Andreasen, S. Bansal, D. D. Angelis, C. Dye, et al., Modeling infectious disease dynamics in the complex landscape of global health, Science, 347 (2015), aaa4339. https://doi.org/10.1126/science.aaa4339 doi: 10.1126/science.aaa4339
|
| [10] |
Z. Wang, C. T. Bauch, S. Bhattacharyya, A. d'Onofrio, P. Manfredi, M. Perc, et al., Statistical physics of vaccination, Phys. Rep., 664 (2016), 1–113. https://doi.org/10.1016/j.physrep.2016.10.006 doi: 10.1016/j.physrep.2016.10.006
|
| [11] |
C. T. Bauch, D. J. D. Earn, Vaccination and the theory of games, Proc. Natl. Acad. Sci. USA, 101 (2004), 13391–13394. https://doi.org/10.1073/pnas.0403823101 doi: 10.1073/pnas.0403823101
|
| [12] |
T. C. Reluga, C. T. Bauch, A. P. Galvani, Evolving public perceptions and stability in vaccine uptake, Math. Biosci., 204 (2006), 185–198. https://doi.org/10.1016/j.mbs.2006.08.015 doi: 10.1016/j.mbs.2006.08.015
|
| [13] |
F. Xu, R. Cressman, Disease control through voluntary vaccination decisions based on the smoothed best response, Comput. Math. Methods Med., 2014 (2014), 825734. https://doi.org/10.1155/2014/825734 doi: 10.1155/2014/825734
|
| [14] |
F. A. C. C. Chalub, P. Doutor, P. Patrício, M. C. Soares, Social vs. individual age-dependent costs of imperfect vaccination, Math. Biosci., 375 (2024), 109259. https://doi.org/10.1016/j.mbs.2024.109259 doi: 10.1016/j.mbs.2024.109259
|
| [15] |
C. T. Bauch, Imitation dynamics predict vaccinating behaviour, Proc. R. Soc. B, 272 (2005), 1669–1675. https://doi.org/10.1098/rspb.2005.3153 doi: 10.1098/rspb.2005.3153
|
| [16] |
C. T. Bauch, S. Bhattacharyya, Evolutionary game theory and social learning can determine how vaccine scares unfold, PLoS Comput. Biol., 8 (2012), e1002452. https://doi.org/10.1371/journal.pcbi.1002452 doi: 10.1371/journal.pcbi.1002452
|
| [17] |
A. d'Onofrio, P. Manfredi, P. Poletti, The impact of vaccine side effects on the natural history of immunization programmes: an imitation-game approach, J. Theor. Biol., 273 (2011), 63–71. https://doi.org/10.1016/j.jtbi.2010.12.029 doi: 10.1016/j.jtbi.2010.12.029
|
| [18] |
X. Feng, B. Wu, L. Wang, Voluntary vaccination dilemma with evolving psychological perceptions, J. Theor. Biol., 439 (2018), 65–75. https://doi.org/10.1016/j.jtbi.2017.11.011 doi: 10.1016/j.jtbi.2017.11.011
|
| [19] |
M. Z. Ndii, N. Anggriani, A. K. Supriatna, Imitation game dynamics of vaccine-decision making behaviour on dengue transmission dynamics, AIP Conf. Proc., 2084 (2019), 020019. https://doi.org/10.1063/1.5094278 doi: 10.1063/1.5094278
|
| [20] |
S. Bhattacharyya, C. T. Bauch, A game dynamic model for delayer strategies in vaccinating behaviour for pediatric infectious diseases, J. Theor. Biol., 267 (2010), 276–282. https://doi.org/10.1016/j.jtbi.2010.09.005 doi: 10.1016/j.jtbi.2010.09.005
|
| [21] |
B. Buonomo, R. Della Marca, A. d'Onofrio, M. Groppi, A behavioural modelling approach to assess the impact of COVID-19 vaccine hesitancy, J. Theor. Biol., 534 (2022), 110973. https://doi.org/10.1016/j.jtbi.2021.110973 doi: 10.1016/j.jtbi.2021.110973
|
| [22] | J. Hofbauer, K. Sigmund, Evolutionary games and population dynamics, Cambridge University Press, Cambridge, 1998. https://doi.org/10.1017/CBO9781139173179 |
| [23] |
A. d'Onofrio, P. Manfredi, P. Poletti, The interplay of public intervention and private choices in determining the outcome of vaccination programmes, PLoS ONE, 7 (2012), e45653. https://doi.org/10.1371/journal.pone.0045653 doi: 10.1371/journal.pone.0045653
|
| [24] |
M. L. Taylor, T. W. Carr, An SIR epidemic model with partial temporary immunity modeled with delay, J. Math. Biol., 59 (2009), 841–880. https://doi.org/10.1007/s00285-009-0256-9 doi: 10.1007/s00285-009-0256-9
|
| [25] |
X. Chen, F. Fu, Imperfect vaccine and hysteresis, Proc. R. Soc. B, 286 (2019), 20182406. https://doi.org/10.1098/rspb.2018.2406 doi: 10.1098/rspb.2018.2406
|
| [26] |
P. Doutor, R. Castelhano, M. C. Soares, B. V. Guerrero, N. Stollenwerk, M. Aguiar, et al., Complex dynamics in an epidemic model with imitation-driven vaccination strategy, SIAM J. Appl. Dyn. Syst., 24 (2025), 1–34. https://doi.org/10.1137/24M1703707 doi: 10.1137/24M1703707
|
| [27] |
M. G. M. Gomes, L. J. White, G. F. Medley, Infection, reinfection, and vaccination under suboptimal immune protection: Epidemiological perspectives, J. Theor. Biol., 228 (2004), 539–549. https://doi.org/10.1016/j.jtbi.2004.02.017 doi: 10.1016/j.jtbi.2004.02.017
|
| [28] |
R. Cressman, Y. Tao, The replicator equation and other game dynamics, Proc. Natl. Acad. Sci. USA, 111 (2014), 10810–10817. https://doi.org/10.1073/pnas.1400823111 doi: 10.1073/pnas.1400823111
|
| [29] |
M. Aguiar, S. Ballesteros, B. W. Kooi, N. Stollenwerk, The role of seasonality and import in a minimalistic multi-strain dengue model capturing differences between primary and secondary infections, J. Theor. Biol., 289 (2011), 181–196. https://doi.org/10.1016/j.jtbi.2011.08.043 doi: 10.1016/j.jtbi.2011.08.043
|
| [30] |
J. Duarte, C. Januário, N. Martins, S. Rogovchenko, Y. Rogovchenko, Chaos analysis and explicit series solutions to the seasonally forced SIR epidemic model, J. Math. Biol., 78 (2019), 2235–2258. https://doi.org/10.1007/s00285-019-01342-7 doi: 10.1007/s00285-019-01342-7
|
| [31] |
N. Stollenwerk, S. Spaziani, J. Mar, I. E. Arrizabalaga, D. Knopoff, N. Cusimano, et al., Seasonally forced SIR systems applied to respiratory infectious diseases, bifurcations, and chaos, Comput. Math. Methods Med., 2022 (2022), 3556043. https://doi.org/10.1155/2022/3556043 doi: 10.1155/2022/3556043
|
| [32] | E. Gabrielli, Evaluate the Lyapunov spectrum of a dynamical system described by ODEs (in Python), GitHub repository, 2022. Available from: https://github.com/dodogabrie/evaLEs. |
| [33] |
G. Benettin, L. Galgani, A. Giorgilli, J.-M. Strelcyn, Lyapunov characteristic exponents for smooth dynamical systems, Meccanica, 15 (1980), 21–30. https://doi.org/10.1007/BF02128237 doi: 10.1007/BF02128237
|
| [34] |
T. C. Reluga, A. P. Galvani, A general approach for population games with application to vaccination, Math. Biosci., 230 (2011), 67–78. https://doi.org/10.1016/j.mbs.2011.01.003 doi: 10.1016/j.mbs.2011.01.003
|
| [35] | Y. A. Kuznetsov, Elements of applied bifurcation theory, Springer, New York, 2004. https://doi.org/10.1007/978-1-4757-3978-7 |
| [36] |
A. Dhooge, W. Govaerts, Y. A. Kuznetsov, New features of the software MatCont for bifurcation analysis of dynamical systems, Math. Comput. Model. Dyn. Syst., 14 (2008), 147–175. https://doi.org/10.1080/13873950701742754 doi: 10.1080/13873950701742754
|
| [37] | E. J. Doedel, B. Oldeman, AUTO-07p: Continuation and bifurcation software for ordinary differential equations, Concordia University, Montreal, 2012. |
| [38] |
M. Aguiar, B. Kooi, N. Stollenwerk, Epidemiology of dengue fever: a model with temporary cross-immunity, Math. Model. Nat. Phenom., 3 (2008), 48–70. https://doi.org/10.1051/mmnp:2008070 doi: 10.1051/mmnp:2008070
|
| [39] |
L. Yang, B. T. Grenfell, M. J. Mina, Waning immunity and re-emergence of measles and mumps in the vaccine era, Curr. Opin. Virol., 40 (2020), 48–54. https://doi.org/10.1016/j.coviro.2020.05.009 doi: 10.1016/j.coviro.2020.05.009
|
| [40] |
J. Mossong, D. J. Nokes, W. J. Edmunds, M. J. Cox, S. Ratnam, C. P. Muller, Modeling the impact of subclinical measles transmission in vaccinated populations with waning immunity, Am. J. Epidemiol., 150 (1999), 1238–1249. https://doi.org/10.1093/oxfordjournals.aje.a009951 doi: 10.1093/oxfordjournals.aje.a009951
|
| [41] |
J. Mossong, C. P. Muller, Modelling measles re-emergence as a result of waning of immunity in vaccinated populations, Vaccine, 21 (2003), 4597–4603. https://doi.org/10.1016/S0264-410X(03)00449-3 doi: 10.1016/S0264-410X(03)00449-3
|














