Research article Special Issues

Immune dysregulation in COVID-19: Mathematical modeling of the within-host dynamics

  • Published: 04 March 2026
  • MSC : 92B05, 92C42, 37N25, 90C31

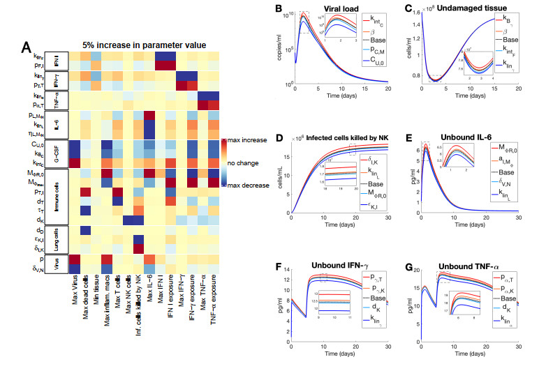
  • The COVID-19 pandemic has spurred extensive research into viral transmission and control, yet the mechanisms of the human immune response to SARS-CoV-2 remain incompletely understood, particularly the role of natural killer (NK) cells and cytokine regulation in disease severity. Mathematical modeling provides a powerful approach to bridge this gap by linking viral dynamics with immune interactions. In this work, we developed a mechanistic within-host model, formulated in a system of coupled ordinary and delayed differential equations, to investigate the contributions of NK cell activity, interferon signaling, and pro-inflammatory cytokines to viral clearance and disease outcome. Model parameters were estimated from experimental data, and computational simulations were used to explore how dysregulated NK responses and cytokine feedback loops may drive divergent clinical outcomes. Local sensitivity analysis identified the most influential parameters shaping host–pathogen dynamics, highlighting potential control points for intervention. In addition, knockdown simulations were performed to mimic potential therapeutic interventions, allowing us to evaluate their advantages and limitations in silico. These findings provided mechanistic insights into COVID-19 immune dynamics and offered a foundation for guiding the design of future treatment strategies.

    Citation: Keopagnapech Ngoun, Nicolas Alvarez, Ayesh Awad, Hwayeon Ryu. Immune dysregulation in COVID-19: Mathematical modeling of the within-host dynamics[J]. Mathematical Biosciences and Engineering, 2026, 23(4): 987-1049. doi: 10.3934/mbe.2026038

    Related Papers:

  • The COVID-19 pandemic has spurred extensive research into viral transmission and control, yet the mechanisms of the human immune response to SARS-CoV-2 remain incompletely understood, particularly the role of natural killer (NK) cells and cytokine regulation in disease severity. Mathematical modeling provides a powerful approach to bridge this gap by linking viral dynamics with immune interactions. In this work, we developed a mechanistic within-host model, formulated in a system of coupled ordinary and delayed differential equations, to investigate the contributions of NK cell activity, interferon signaling, and pro-inflammatory cytokines to viral clearance and disease outcome. Model parameters were estimated from experimental data, and computational simulations were used to explore how dysregulated NK responses and cytokine feedback loops may drive divergent clinical outcomes. Local sensitivity analysis identified the most influential parameters shaping host–pathogen dynamics, highlighting potential control points for intervention. In addition, knockdown simulations were performed to mimic potential therapeutic interventions, allowing us to evaluate their advantages and limitations in silico. These findings provided mechanistic insights into COVID-19 immune dynamics and offered a foundation for guiding the design of future treatment strategies.



    加载中


    [1] B. Zeng, L. Gao, Q. Zhou, K. Yu, F. Sun, Effectiveness of COVID-19 vaccines against SARS-CoV-2 variants of concern: A systematic review and meta-analysis, BMC Med., 20 (2022), 200. https://doi.org/10.1186/s12916-022-02397-y doi: 10.1186/s12916-022-02397-y
    [2] D. L. Farber, Tissues, not blood, are where immune cells function, Nature, 593 (2021), 506–509. https://doi.org/10.1038/d41586-021-01396-y doi: 10.1038/d41586-021-01396-y
    [3] P. A. Szabo, P. Dogra, J. I. Gray, S. B. Wells, T. J. Connors, S. P. Weisberg, et al., Longitudinal profiling of respiratory and systemic immune responses reveals myeloid cell-driven lung inflammation in severe COVID-19, Immunity, 54 (2021), 797–814. https://doi.org/10.1016/j.immuni.2021.03.005 doi: 10.1016/j.immuni.2021.03.005
    [4] R. S. Thwaites, A. Uruchurtu, M. K. Siggins, F. Liew, C. D. Russell, S. C. Moore, et al., Inflammatory profiles across the spectrum of disease reveal a distinct role for GM-CSF in severe COVID-19, Sci. Immunol., 6 (2021), eabg9873. https://doi.org/10.1126/sciimmunol.abg9873 doi: 10.1126/sciimmunol.abg9873
    [5] C. Liu, A. J. Martins, W. W. Lau, N. Rachmaninoff, J. Chen, L. Imberti, et al., Time-resolved systems immunology reveals a late juncture linked to fatal COVID-19, Cell, 184 (2021), 1836–1857. https://doi.org/10.1016/j.cell.2021.02.018 doi: 10.1016/j.cell.2021.02.018
    [6] B. Hu, S. Huang, L. Yin, The cytokine storm and COVID-19, J. Med. Virol., 93 (2021), 250–256. https://doi.org/10.1002/jmv.26232 doi: 10.1002/jmv.26232
    [7] C. Huang, Y. Wang, X. Li, L. Ren, J. Zhao, Y. Hu, et al., Clinical features of patients infected with 2019 novel coronavirus in Wuhan, China, The Lancet, 395 (2020), 497–506. https://doi.org/10.1016/S0140-6736(20)30183-5 doi: 10.1016/S0140-6736(20)30183-5
    [8] P. Mehta, D. F. McAuley, M. Brown, E. Sanchez, R. S. Tattersall, J. J. Manson, COVID-19: Consider cytokine storm syndromes and immunosuppression, The Lancet, 395 (2020), 1033–1034. https://doi.org/10.1016/S0140-6736(20)30628-0 doi: 10.1016/S0140-6736(20)30628-0
    [9] R. J. Jose, A. Manuel, COVID-19 cytokine storm: The interplay between inflammation and coagulation, Lancet Respir. Med., 8 (2020), e46–e47. https://doi.org/10.1016/S2213-2600(20)30216-2 doi: 10.1016/S2213-2600(20)30216-2
    [10] A. Bahsoun, Y. Fakih, R. Zareef, F. Bitar, M. Arabi, Corticosteroids in COVID-19: Pros and cons, Front. Med., 10 (2023), 1202504. https://doi.org/10.3389/fmed.2023.1202504 doi: 10.3389/fmed.2023.1202504
    [11] P. Du, J. Geng, F. Wang, X. Chen, Z. Huang, Y. Wang, Role of IL-6 inhibitor in treatment of COVID-19-related cytokine release syndrome, Int. J. Med. Sci., 18 (2021), 1356. https://doi.org/10.7150/ijms.53564 doi: 10.7150/ijms.53564
    [12] R. Najjar-Debbiny, N. Gronich, G. Weber, J. Khoury, M. Amar, N. Stein, et al., Effectiveness of paxlovid in reducing severe coronavirus disease 2019 and mortality in high-risk patients, Clin. Infect. Dis., 76 (2023), e342–e349. https://doi.org/10.1093/cid/ciac443 doi: 10.1093/cid/ciac443
    [13] Z. Zhou, D. Li, Z. Zhao, S. Shi, J. Wu, J. Li, et al., Dynamical modelling of viral infection and cooperative immune protection in COVID-19 patients, PLOS Comput. Biol., 19 (2023), e1011383. https://doi.org/10.1371/journal.pcbi.1011383 doi: 10.1371/journal.pcbi.1011383
    [14] A. L. Jenner, R. A. Aogo, S. Alfonso, V. Crowe, X. Deng, A. P. Smith, et al., COVID-19 virtual patient cohort suggests immune mechanisms driving disease outcomes, PLOS Pathog., 17 (2021), e1009753. https://doi.org/10.1371/journal.ppat.1009753 doi: 10.1371/journal.ppat.1009753
    [15] L. Fan, Z. Qiu, Q. Deng, T. Guo, L. Rong, Modeling SARS-CoV-2 infection dynamics: Insights into viral clearance and immune synergy, Bull. Math. Biol., 87 (2025), 67. https://doi.org/10.1007/s11538-025-01442-0 doi: 10.1007/s11538-025-01442-0
    [16] A. Goyal, E. F. Cardozo-Ojeda, J. T. Schiffer, Potency and timing of antiviral therapy as determinants of duration of SARS-CoV-2 shedding and intensity of inflammatory response, Sci. Adv., 6 (2020), eabc7112. https://doi.org/10.1126/sciadv.abc7112 doi: 10.1126/sciadv.abc7112
    [17] M. Sadria, A. T. Layton, Modeling within-host SARS-CoV-2 infection dynamics and potential treatments, Viruses, 13 (2021), 1141. https://doi.org/10.3390/v13061141 doi: 10.3390/v13061141
    [18] A. Goyal, E. R. Duke, E. F. Cardozo-Ojeda, J. T. Schiffer, Modeling explains prolonged SARS-CoV-2 nasal shedding relative to lung shedding in remdesivir-treated rhesus macaques, iScience, 25 (2022), 104448. https://doi.org/10.1016/j.isci.2022.104448 doi: 10.1016/j.isci.2022.104448
    [19] B. Chatterjee, H. S. Sandhu, N. M. Dixit, Modeling recapitulates the heterogeneous outcomes of SARS-CoV-2 infection and quantifies the differences in the innate immune and CD8 T-cell responses between patients experiencing mild and severe symptoms, PLOS Pathog., 18 (2022), e1010630. https://doi.org/10.1371/journal.ppat.1010630 doi: 10.1371/journal.ppat.1010630
    [20] N. Heitzman-Breen, S. M. Ciupe, Modeling within-host and aerosol dynamics of SARS-CoV-2: The relationship with infectiousness, PLOS Comput. Biol., 18 (2022), e1009997. https://doi.org/10.1371/journal.pcbi.1009997 doi: 10.1371/journal.pcbi.1009997
    [21] T. Song, Y. Wang, X. Gu, S. Qiao, Modeling the within-host dynamics of SARS-CoV-2 infection based on antiviral treatment, Mathematics, 11 (2023), 3485. https://doi.org/10.3390/math11163485 doi: 10.3390/math11163485
    [22] I. Al-Darabsah, K. L. Liao, S. Portet, A simple in-host model for COVID-19 with treatments: Model prediction and calibration, J. Math. Biol., 86 (2023), 20. https://doi.org/10.1007/s00285-022-01849-6 doi: 10.1007/s00285-022-01849-6
    [23] C. Byrne, J. T. Schiffer, Ensemble modeling of SARS-CoV-2 immune dynamics in immunologically naïve rhesus macaques predicts that potent, early innate immune responses drive viral elimination, Front. Immunol., 15 (2024), 1426016. https://doi.org/10.3389/fimmu.2024.1426016 doi: 10.3389/fimmu.2024.1426016
    [24] L. Schuh, P. V. Markov, V. M. Veliov, N. I. Stilianakis, A mathematical model for the within-host (re)infection dynamics of SARS-CoV-2, Math. Biosci., 371 (2024), 109178. https://doi.org/10.1016/j.mbs.2024.109178 doi: 10.1016/j.mbs.2024.109178
    [25] R. Ke, C. Zitzmann, D. D. Ho, R. M. Ribeiro, A. S. Perelson, In vivo kinetics of SARS-CoV-2 infection and its relationship with a person's infectiousness, Proc. Natl. Acad. Sci., 118 (2021), e2111477118. https://doi.org/10.1073/pnas.2111477118 doi: 10.1073/pnas.2111477118
    [26] R. Ke, P. P. Martinez, R. L. Smith, L. L. Gibson, A. Mirza, M. Conte, et al., Daily longitudinal sampling of SARS-CoV-2 infection reveals substantial heterogeneity in infectiousness, Nat. Microbiol., 7 (2022), 640–652. https://doi.org/10.1038/s41564-022-01105-z doi: 10.1038/s41564-022-01105-z
    [27] K. Owens, S. Esmaeili, J. T. Schiffer, Heterogeneous SARS-CoV-2 kinetics due to variable timing and intensity of immune responses, JCI Insights, 9 (2024), e176286. https://doi.org/10.1172/jci.insight.176286 doi: 10.1172/jci.insight.176286
    [28] I. Ghosh, Within host dynamics of SARS-CoV-2 in humans: Modeling immune responses and antiviral treatments, SN Comput. Sci., 2 (2021), 482. https://doi.org/10.1007/s42979-021-00919-8 doi: 10.1007/s42979-021-00919-8
    [29] J. Li, J. Wu, J. Zhang, L. Tang, H. Mei, Y. Hu, et al., A multicompartment mathematical model based on host immunity for dissecting COVID-19 heterogeneity, Heliyon, 8 (2022), e09488. https://doi.org/10.1016/j.heliyon.2022.e09488 doi: 10.1016/j.heliyon.2022.e09488
    [30] A. Mazzoni, L. Salvati, L. Maggi, M. Capone, A. Vanni, M. Spinicci, et al., Impaired immune cell cytotoxicity in severe COVID-19 is IL-6 dependent, J. Clin. Invest., 130 (2020), 4694–4703. https://doi.org/10.1172/JCI138554 doi: 10.1172/JCI138554
    [31] G. Leem, S. Cheon, H. Lee, S. J. Choi, S. Jeong, E. S. Kim, et al., Abnormality in the NK-cell population is prolonged in severe COVID-19 patients, J. Allergy Clin. Immunol., 148 (2021), 996–1006. https://doi.org/10.1016/j.jaci.2021.07.022 doi: 10.1016/j.jaci.2021.07.022
    [32] J. Barros-Martins, R. Förster, B. Bošnjak, NK cell dysfunction in severe COVID-19: TGF-$\beta$-induced downregulation of integrin beta-2 restricts NK cell cytotoxicity, Signal Transduction Targeted Ther., 7 (2022), 32. https://doi.org/10.1038/s41392-022-00892-5 doi: 10.1038/s41392-022-00892-5
    [33] J. Bi, NK cell dysfunction in patients with COVID-19, Cell. Mol. Immunol., 19 (2022), 127–129. https://doi.org/10.1038/s41423-021-00825-2 doi: 10.1038/s41423-021-00825-2
    [34] Z. J. Hu, J. Xu, J. M. Yin, L. Li, W. Hou, L. L. Zhang, et al., Lower circulating interferon-gamma is a risk factor for lung fibrosis in COVID-19 patients, Front. Immunol., 11 (2020), 585647. https://doi.org/10.3389/fimmu.2020.585647 doi: 10.3389/fimmu.2020.585647
    [35] J. Liu, S. Li, J. Liu, B. Liang, X. Wang, H. Wang, et al., Longitudinal characteristics of lymphocyte responses and cytokine profiles in the peripheral blood of SARS-CoV-2 infected patients, EBioMedicine, 55 (2020), 102763. https://doi.org/10.1016/j.ebiom.2020.102763 doi: 10.1016/j.ebiom.2020.102763
    [36] A. C. Gadotti, M. de Castro Deus, J. P. Telles, R. Wind, M. Goes, R. G. C. Ossoski, et al., IFN-$\gamma$ is an independent risk factor associated with mortality in patients with moderate and severe COVID-19 infection, Virus Res., 289 (2020), 198171. https://doi.org/10.1016/j.virusres.2020.198171 doi: 10.1016/j.virusres.2020.198171
    [37] S. Mansoor, A. R. Butt, A. Bibi, S. Mushtaq, I. Ullah, F. Alshahrani, et al., Expression of IFN-Gamma is significantly reduced during severity of COVID-19 infection in hospitalized patients, PLOS ONE, 18 (2023), e0291332. https://doi.org/10.1371/journal.pone.0291332 doi: 10.1371/journal.pone.0291332
    [38] R. Savan, M. Gale, Innate immunity and interferon in SARS-CoV-2 infection outcome, Immunity, 56 (2023), 1443–1450. https://doi.org/10.1016/j.immuni.2023.06.018 doi: 10.1016/j.immuni.2023.06.018
    [39] S. M. Schumacher, S. V. Naga Prasad, Tumor necrosis factor-$\alpha$ in heart failure: An updated review, Curr. cardiol. Rep., 20 (2018), 117. https://doi.org/10.1007/s11886-018-1067-7 doi: 10.1007/s11886-018-1067-7
    [40] H. Bruunsgaard, K. Andersen-Ranberg, J. v.B Hjelmborg, B. K. Pedersen, B. Jeune, Elevated levels of tumor necrosis factor alpha and mortality in centenarians, Am. J. Med., 115 (2003), 278–283. https://doi.org/10.1016/s0002-9343(03)00329-2 doi: 10.1016/s0002-9343(03)00329-2
    [41] D. I. Jang, A. H. Lee, H. Y. Shin, H. R. Song, J. H. Park, T. B. Kang, et al., The role of tumor necrosis factor alpha (TNF-$\alpha$) in autoimmune disease and current TNF-$\alpha$ inhibitors in therapeutics, Int. J. Mol. Sci., 22 (2021), 2719. https://doi.org/10.3390/ijms22052719 doi: 10.3390/ijms22052719
    [42] W. H. Mahallawi, O. F. Khabour, Q. Zhang, H. M. Makhdoum. B. A. Suliman, MERS-CoV infection in humans is associated with a pro-inflammatory Th1 and Th17 cytokine profile, Cytokine, 104 (2018), 8–13. https://doi.org/10.1016/j.cyto.2018.01.025 doi: 10.1016/j.cyto.2018.01.025
    [43] B. Chen, C. Clark, T. Chou, Granulocyte/macrophage colony-stimulating factor stimulates monocyte and tissue macrophage proliferation and enhances their responsiveness to macrophage colony-stimulating factor, Blood, 71 (1988), 997–1002. https://doi.org/10.1182/blood.V71.4.997.997 doi: 10.1182/blood.V71.4.997.997
    [44] Z. M. Zawawi, J. Kalyanasundram, R. M. Zain, R. Thayan, D. F. Basri, W. B. Yap, Prospective roles of tumor necrosis factor-alpha (TNF-$\alpha$) in COVID-19: Prognosis, therapeutic and management, Int. J. Mol. Sci., 24 (2023), 6142. https://doi.org/10.3390/ijms24076142 doi: 10.3390/ijms24076142
    [45] Y. Guo, K. Hu, Y. Li, C. Lu, K. Ling, C. Cai, et al., Targeting TNF-$\alpha$ for COVID–19: Recent advanced and controversies, Front. Public Health, 10 (2022), 833967. https://doi.org/10.3389/fpubh.2022.833967 doi: 10.3389/fpubh.2022.833967
    [46] G. Kokkotis, K. Kitsou, I. Xynogalas, V. Spoulou, G. Magiorkinis, I. Trontzas, et al., Systematic review with meta-analysis: COVID-19 outcomes in patients receiving anti-TNF treatments, Aliment. Pharmacol. Ther., 55 (2022), 154–167. https://doi.org/10.1111/apt.16717 doi: 10.1111/apt.16717
    [47] A. J. Lee, A. A. Ashkar, The dual nature of type Ⅰ and type Ⅱ interferons, Front. Immunol., 9 (2018), 2061. https://doi.org/10.3389/fimmu.2018.02061 doi: 10.3389/fimmu.2018.02061
    [48] H. Kelchtermans, A. Billiau, P. Matthys, How interferon-$\gamma$ keeps autoimmune diseases in check, Trends Immunol., 29 (2008), 479–486. https://doi.org/10.1016/j.it.2008.07.002 doi: 10.1016/j.it.2008.07.002
    [49] The International Chronic Granulomatous Disease Cooperative Study Group, A controlled trial of interferon gamma to prevent infection in chronic granulomatous disease, N. Engl. J. Med., 324 (1991), 509–516. https://doi.org/10.1056/NEJM199102213240801 doi: 10.1056/NEJM199102213240801
    [50] A. Elyasi, I. Voloshyna, S. Ahmed, L. J. Kasselman, J. Behbodikhah, J. De Leon, et al., The role of interferon-$\gamma$ in cardiovascular disease: An update, Inflammation Res., 69 (2020), 975–988. https://doi.org/10.1007/s00011-020-01382-6 doi: 10.1007/s00011-020-01382-6
    [51] B. Silva, P. A. Krogstad, R. M. Teles, P. R. Andrade, J. Rajfer, M. G. Ferrini, et al., IFN-$\gamma$-mediated control of SARS-CoV-2 infection through nitric oxide, Front. Immunol., 14 (2023), 1284148. https://doi.org/10.3389/fimmu.2023.1284148 doi: 10.3389/fimmu.2023.1284148
    [52] R. Karki, B. R. Sharma, S. Tuladhar, E. P. Williams, L. Zalduondo, P. Samir, et al., Synergism of TNF-$\alpha$ and IFN-$\gamma$ triggers inflammatory cell death, tissue damage, and mortality in SARS-CoV-2 infection and cytokine shock syndromes, Cell, 184 (2021), 149–168. https://doi.org/10.1016/j.cell.2020.11.025 doi: 10.1016/j.cell.2020.11.025
    [53] N. Todorović-Raković, J. R. Whitfield, Between immunomodulation and immunotolerance: The role of IFN$\gamma$ in SARS-CoV-2 disease, Cytokine, 146 (2021), 155637. https://doi.org/10.1016/j.cyto.2021.155637 doi: 10.1016/j.cyto.2021.155637
    [54] C. T. Ng, L. Y. Fong, M. N. H. Abdullah, Interferon-gamma (IFN-$\gamma$): Reviewing its mechanisms and signaling pathways on the regulation of endothelial barrier function, Cytokine, 166 (2023), 156208. https://doi.org/10.1016/j.cyto.2023.156208 doi: 10.1016/j.cyto.2023.156208
    [55] C. van Eeden, L. Khan, M. S. Osman, J. W. C. Tervaert, Natural killer cell dysfunction and its role in COVID-19, Int. J. Mol. Sci., 21 (2020), 6351. https://doi.org/10.3390/ijms21176351 doi: 10.3390/ijms21176351
    [56] M. H. Abdolvahab, S. Moradi-Kalbolandi, M. Zarei, D. Bose, K. Majidzadeh-A, L. Farahmand, Potential role of interferons in treating COVID-19 patients, Int. Immunopharmacol., 90 (2021), 107171. https://doi.org/10.1016/j.intimp.2020.107171 doi: 10.1016/j.intimp.2020.107171
    [57] A. J. Sadler, B. R. Williams, Interferon-inducible antiviral effectors, Nat. Rev. Immunol., 8 (2008), 559–568. https://doi.org/10.1038/nri2314 doi: 10.1038/nri2314
    [58] M. R. Fernando, J. L. Reyes, J. Iannuzzi, G. Leung, D. M. McKay, The pro-inflammatory cytokine, interleukin-6, enhances the polarization of alternatively activated macrophages, PLOS ONE, 9 (2014), e94188. https://doi.org/10.1371/journal.pone.0094188 doi: 10.1371/journal.pone.0094188
    [59] A. Dallagi, J. Girouard, J. Hamelin-Morrissette, R. Dadzie, L. Laurent, C. Vaillancourt, et al., The activating effect of IFN-$\gamma$ on monocytes/macrophages is regulated by the LIF–trophoblast–IL-10 axis via Stat1 inhibition and Stat3 activation, Cell. Mol. Immunol., 12 (2015), 326–341. https://doi.org/10.1038/cmi.2014.50 doi: 10.1038/cmi.2014.50
    [60] P. Chomarat, J. Banchereau, J. Davoust, A. K. Palucka, IL-6 switches the differentiation of monocytes from dendritic cells to macrophages, Nat. Immunol., 1 (2000), 510–514. https://doi.org/10.1038/82763 doi: 10.1038/82763
    [61] F. Colotta, F. Re, N. Polentarutti, S. Sozzan, A. Mantovani, Modulation of granulocyte survival and programmed cell death by cytokines and bacterial products, Blood, 80 (1992), 2012–20. https://doi.org/10.1182/blood.V80.8.2012.2012 doi: 10.1182/blood.V80.8.2012.2012
    [62] B. Drescher, F. Bai, Neutrophil in viral infections, friend or foe, Virus Res., 171 (2013), 1–7. https://doi.org/10.1016/j.virusres.2012.11.002 doi: 10.1016/j.virusres.2012.11.002
    [63] I. E. Galani, E. Andreakos, Neutrophils in viral infections: Current concepts and caveats, J. Leucocyte Biol., 98 (2015), 557–564. https://doi.org/10.1189/jlb.4VMR1114-555R doi: 10.1189/jlb.4VMR1114-555R
    [64] S. L. Swain, K. K. McKinstry, T. M. Strutt, Expanding roles for CD4+ T cells in immunity to viruses, Nat. Rev. Immunol., 12 (2012), 136–148. https://doi.org/10.1038/nri3152 doi: 10.1038/nri3152
    [65] M. Z. Tay, C. M. Poh, L. Rénia, P. A. MacAry, L. F. Ng, The trinity of COVID-19: Immunity, inflammation and intervention, Nat. Rev. Immunol., 20 (2020), 363–374. https://doi.org/10.1038/s41577-020-0311-8 doi: 10.1038/s41577-020-0311-8
    [66] A. U. Haq, The effect of IFN-gamma and alpha on CON-A stimulated T-cell proliferation: Role of monocytes, Am. J. Med. Sci., 292 (1986), 350–355. https://doi.org/10.1097/00000441-198612000-00003 doi: 10.1097/00000441-198612000-00003
    [67] V. J. Costela-Ruiz, R. Illescas-Montes, J. M. Puerta-Puerta, C. Ruiz, L. Melguizo-Rodríguez, SARS-CoV-2 infection: The role of cytokines in COVID-19 disease, Cytokine Growth Factor Rev., 54 (2020), 62–75. https://doi.org/10.1016/j.cytogfr.2020.06.001 doi: 10.1016/j.cytogfr.2020.06.001
    [68] S. Meidaninikjeh, N. Sabouni, H. Z. Marzouni, S. Bengar, A. Khalili, R. Jafari, Monocytes and macrophages in COVID-19: Friends and foes, Life Sci., 269 (2021), 119010. https://doi.org/10.1016/j.lfs.2020.119010 doi: 10.1016/j.lfs.2020.119010
    [69] L. Vanderbeke, P. Van Mol, Y. Van Herck, F. De Smet, S. Humblet-Baron, K. Martinod, et al., Monocyte-driven atypical cytokine storm and aberrant neutrophil activation as key mediators of COVID-19 disease severity, Nat. Commun., 12 (2021), 4117. https://doi.org/10.1038/s41467-021-24360-w doi: 10.1038/s41467-021-24360-w
    [70] R. Morris, N. J. Kershaw, J. J. Babon, The molecular details of cytokine signaling via the JAK/STAT pathway, Protein Sci., 27 (2018), 1984–2009. https://doi.org/10.1002/pro.3519 doi: 10.1002/pro.3519
    [71] C. A. Janeway, P. Travers, M. Walport, M. J. Shlomchik, Immunobiology: The Immune System in Health and Disease, Garland Publishing, New York, USA, 2001.
    [72] M. Santillán, On the use of the Hill functions in mathematical models of gene regulatory networks, Math. Modell. Nat. Phenom., 3 (2008), 85–97. https://doi.org/10.1051/mmnp:2008056 doi: 10.1051/mmnp:2008056
    [73] U. Nagarajan, Induction and function of IFN$\beta$ during viral and bacterial infection, Crit. Rev. Immunol., 31 (2011), 459–474. https://doi.org/10.1615/critrevimmunol.v31.i6.20 doi: 10.1615/critrevimmunol.v31.i6.20
    [74] K. Klöditz, B. Fadeel, Three cell deaths and a funeral: Macrophage clearance of cells undergoing distinct modes of cell death, Cell Death Discovery, 5 (2019), 65. https://doi.org/10.1038/s41420-019-0146-x doi: 10.1038/s41420-019-0146-x
    [75] S. Elmore, Apoptosis: A review of programmed cell death, Toxicol. Pathol., 35 (2007), 495–516. https://doi.org/10.1080/01926230701320337 doi: 10.1080/01926230701320337
    [76] P. Chomarat, C. Dantin, L. Bennett, J. Banchereau, A. K. Palucka, TNF skews monocyte differentiation from macrophages to dendritic cells, J. Immunol., 171 (2003), 2262–2269. https://doi.org/10.4049/jimmunol.171.5.2262 doi: 10.4049/jimmunol.171.5.2262
    [77] S. Iwamoto, S. Iwai, K. Tsujiyama, C. Kurahashi, K. Takeshita, M. Naoe, et al., TNF-$\alpha$ drives human CD14+ monocytes to differentiate into CD70+ dendritic cells evoking Th1 and Th17 responses, J. Immunol., 179 (2007), 1449–1457. https://doi.org/10.4049/jimmunol.179.3.1449 doi: 10.4049/jimmunol.179.3.1449
    [78] A. U. H. Khan, A. K. Ali, B. Marr, D. Jo, S. Ahmadvand, C. Fong-McMaster, et al., The TNF$\alpha$/TNFR2 axis mediates natural killer cell proliferation by promoting aerobic glycolysis, Cell. Mol. Immunol., 20 (2023), 1140–1155. https://doi.org/10.1038/s41423-023-01071-4 doi: 10.1038/s41423-023-01071-4
    [79] T. Liu, J. Zhang, Y. Yang, H. Ma, Z. Li, J. Zhang, et al., The role of interleukin-6 in monitoring severe case of coronavirus disease 2019, EMBO Mol. Med., 12 (2020), e12421. https://doi.org/10.15252/emmm.202012421 doi: 10.15252/emmm.202012421
    [80] A. G. Laing, A. Lorenc, I. Del Molino Del Barrio, A. Das, M. Fish, L. Monin, et al., A dynamic COVID-19 immune signature includes associations with poor prognosis, Nat. Med., 26 (2020), 1623–1635. https://doi.org/10.1038/s41591-020-1038-6 doi: 10.1038/s41591-020-1038-6
    [81] Z. Wang, H. Pan, B. Jiang, Type Ⅰ IFN deficiency: An immunological characteristic of severe COVID-19 patients, Signal Transduction Targeted Ther., 5 (2020), 198. https://doi.org/10.1038/s41392-020-00306-4 doi: 10.1038/s41392-020-00306-4
    [82] D. Acharya, G. Liu, M. U. Gack, Dysregulation of type Ⅰ interferon responses in COVID-19, Nat. Rev. Immunol., 20 (2020), 397–398. https://doi.org/10.1038/s41577-020-0346-x doi: 10.1038/s41577-020-0346-x
    [83] Y. J. Kang, I. C. Jeung, A. Park, Y. J. Park, H. Jung, T. D. Kim, et al., An increased level of IL-6 suppresses NK cell activity in peritoneal fluid of patients with endometriosis via regulation of SHP-2 expression, Hum. Reprod., 29 (2014), 2176–2189. https://doi.org/10.1093/humrep/deu172 doi: 10.1093/humrep/deu172
    [84] M. Craig, A. R. Humphries, M. C. Mackey, A mathematical model of granulopoiesis incorporating the negative feedback dynamics and kinetics of G-CSF/neutrophil binding and internalization, Bull. Math. Biol., 78 (2016), 2304–2357. https://doi.org/10.1007/s11538-016-0179-8 doi: 10.1007/s11538-016-0179-8
    [85] K. R. Martin, H. L. Wong, V. Witko-Sarsat, I. P. Wicks, G-CSF–a double edge sword in neutrophil mediated immunity, Semin. Immunol., 54 (2021), 101516. https://doi.org/10.1016/j.smim.2021.101516 doi: 10.1016/j.smim.2021.101516
    [86] B. Rösler, S. Herold, Lung epithelial GM-CSF improves host defense function and epithelial repair in influenza virus pneumonia—a new therapeutic strategy, Mol. Cell. Pediatr., 3 (2016), 29. https://doi.org/10.1186/s40348-016-0055-5 doi: 10.1186/s40348-016-0055-5
    [87] J. Scheller, A. Chalaris, D. Schmidt-Arras, S. Rose-John, The pro-and anti-inflammatory properties of the cytokine interleukin-6, Biochim. Biophys. Acta (BBA)-Mol. Cell Res., 1813 (2011), 878–888. https://doi.org/10.1016/j.bbamcr.2011.01.034 doi: 10.1016/j.bbamcr.2011.01.034
    [88] R. Yang, Q. Zhao, J. Rao, F. Zeng, S. Yuan, M. Ji, et al., SARS-CoV-2 accessory protein ORF7b mediates tumor necrosis factor-$\alpha$-induced apoptosis in cells, Front. Microbiol., 12 (2021), 654709. https://doi.org/10.3389/fmicb.2021.654709 doi: 10.3389/fmicb.2021.654709
    [89] Y. Shi, C. H. Liu, A. I. Roberts, J. Das, G. Xu, G. Ren, et al., Granulocyte-macrophage colony-stimulating factor (GM-CSF) and T-cell responses: What we do and don't know, Cell Res., 16 (2006), 126–133. https://doi.org/10.1038/sj.cr.7310017 doi: 10.1038/sj.cr.7310017
    [90] R. Channappanavar, A. R. Fehr, J. Zheng, C. Wohlford-Lenane, J. E. Abrahante, M. Mack, et al., IFN-I response timing relative to virus replication determines MERS coronavirus infection outcomes, J. Clin. Invest., 129 (2019), 3625–3639. https://doi.org/10.1172/JCI126363 doi: 10.1172/JCI126363
    [91] T. Sheahan, A. Sims, S. Leist, A. Schäfer, J. Won, A. J. Brown, et al., Comparative therapeutic efficacy of remdesivir and combination lopinavir, ritonavir, and interferon beta against MERS-CoV, Nat. Commun., 11 (2020), 222. https://doi.org/10.1038/s41467-019-13940-6 doi: 10.1038/s41467-019-13940-6
    [92] Y. Zhao, L. Qin, P. Zhang, K. Li, L. Liang, J. Sun, et al., Longitudinal COVID-19 profiling associates IL-1RA and IL-10 with disease severity and RANTES with mild disease, JCI Insights, 5 (2020), e139834. https://doi.org/10.1172/jci.insight.139834 doi: 10.1172/jci.insight.139834
    [93] S. Trouillet-Assant, S. Viel, A. Gaymard, S. Pons, J. C. Richard, M. Perret, et al., Type Ⅰ IFN immunoprofiling in COVID-19 patients, J. Allergy Clin. Immunol., 146 (2020), 206–208. https://doi.org/10.1016/j.jaci.2020.04.029 doi: 10.1016/j.jaci.2020.04.029
    [94] K. Yin, M. J. Peluso, X. Luo, R. Thomas, M. G. Shin, J. Neidleman, et al., Long COVID manifests with T cell dysregulation, inflammation and an uncoordinated adaptive immune response to SARS-CoV-2, Nat. Immunol., 25 (2024), 218–225. https://doi.org/10.1038/s41590-023-01724-6 doi: 10.1038/s41590-023-01724-6
    [95] A. Goyal, E. F. Cardozo-Ojeda, J. T. Schiffer, Potency and timing of antiviral therapy as determinants of duration of SARS-CoV-2 shedding and intensity of inflammatory response, Sci. Adv., 6 (2020), eabc7112. https://doi.org/10.1126/sciadv.abc7112 doi: 10.1126/sciadv.abc7112
    [96] B. E. Young, S. W. X. Ong, S. Kalimuddin, J. G. Low, S. Y. Tan, J. Loh, et al., Epidemiologic features and clinical course of patients infected with SARS-CoV-2 in singapore, JAMA, 323 (2020), 1488–1494. https://doi.org/10.1001/jama.2020.3204 doi: 10.1001/jama.2020.3204
    [97] R. Wölfel, V. M. Corman, W. Guggemos, M. Seilmaier, S. Zange, M. A. Müller, et al., Virological assessment of hospitalized patients with COVID-2019, Nature, 581 (2020), 465–469. https://doi.org/10.1038/s41586-020-2196-x doi: 10.1038/s41586-020-2196-x
    [98] O. J. McElvaney, N. L. McEvoy, O. F. McElvaney, T. P. Carroll, M. P. Murphy, D. M. Dunlea, et al., Characterization of the inflammatory response to severe COVID-19 illness, Am. J. Respir. Crit. Care Med., 202 (2020), 812–821. https://doi.org/10.1164/rccm.202005-1583OC doi: 10.1164/rccm.202005-1583OC
    [99] M. Sa Ribero, N. Jouvenet, M. Dreux, S. Nisole, Interplay between SARS-CoV-2 and the type Ⅰ interferon response, PLOS Pathog., 16 (2020), e1008737. https://doi.org/10.1371/journal.ppat.1008737 doi: 10.1371/journal.ppat.1008737
    [100] C. Maucourant, I. Filipovic, A. Ponzetta, S. Aleman, M. Cornillet, L. Hertwig, et al., Natural killer cell immunotypes related to COVID-19 disease severity, Sci. Immunol., 5 (2020), eabd6832. https://doi.org/10.1126/sciimmunol.abd6832 doi: 10.1126/sciimmunol.abd6832
    [101] E. Andreakos, C. H. G. Effort, Type Ⅰ and type Ⅲ interferons: From basic biology and genetics to clinical development for COVID-19 and beyond, Semin. Immunol., 72 (2024), 101863. https://doi.org/10.1016/j.smim.2024.101863 doi: 10.1016/j.smim.2024.101863
    [102] M. M. Islam, S. Islam, R. Ahmed, M. Majumder, B. Sarkar, M. E. R. Himu, et al., Reduced IFN-$\gamma$ levels along with changes in hematologic and immunologic parameters are key to COVID-19 severity in bangladeshi patients, Exp. Hematol., 118 (2023), 53–64. https://doi.org/10.1016/j.exphem.2022.11.006 doi: 10.1016/j.exphem.2022.11.006
    [103] T. Herold, V. Jurinovic, C. Arnreich, B. J. Lipworth, J. C. Hellmuth, M. von Bergwelt-Baildon, et al., Elevated levels of IL-6 and CRP predict the need for mechanical ventilation in COVID-19, J. Allergy Clin. Immunol., 146 (2020), 128–136. https://doi.org/10.1016/j.jaci.2020.05.008 doi: 10.1016/j.jaci.2020.05.008
    [104] W. Hafez, P. Nasa, A. Khairy, M. Jose, M. Abdelshakour, S. Ahmed, et al., Interleukin-6 and the determinants of severe COVID-19: A retrospective cohort study, Medicine, 102 (2023), e36037. https://doi.org/10.1097/MD.0000000000036037 doi: 10.1097/MD.0000000000036037
    [105] Q. X. Long, X. J. Tang, Q. L. Shi, Q. Li, H. J. Deng, J. Yuan, et al., Clinical and immunological assessment of asymptomatic SARS-CoV-2 infections, Nat. Med., 26 (2020), 1200–1204. https://doi.org/10.1038/s41591-020-0965-6 doi: 10.1038/s41591-020-0965-6
    [106] A. Mohamed, S. Zavoshi, R. Mahmood, H. Gidda, The impact of granulocyte colony-stimulating factor administration in a neutropenic cancer patient with COVID-19-related acute respiratory distress syndrome, Cureus, 15 (2023), e35399. https://doi.org/10.7759/cureus.35399 doi: 10.7759/cureus.35399
    [107] A. E. Curtis, T. A. Smith, B. A. Ziganshin, J. A. Elefteriades, The mystery of the Z-score, Aorta, 4 (2016), 124–130. https://doi.org/10.12945/j.aorta.2016.16.014 doi: 10.12945/j.aorta.2016.16.014
    [108] E. Brunet-Ratnasingham, S. Morin, H. Randolph, M. Labrecque, J. Bélair, R. Lima-Barbosa, et al., Sustained IFN signaling is associated with delayed development of SARS-CoV-2-specific immunity, Nat.Commun., 15 (2024), 4177. https://doi.org/10.1038/s41467-024-48556-y doi: 10.1038/s41467-024-48556-y
    [109] S. Sunder, R. Jayaraman, H. S. Mahapatra, S. Sathi, V. Ramanan, P. Kanchi, et al., Estimation of renal function in the intensive care unit: The covert concepts brought to light, J. Intensive Care, 2 (2014), 31. https://doi.org/10.1186/2052-0492-2-31 doi: 10.1186/2052-0492-2-31
    [110] S. Petrov, H. Taskov, M. Murdjeva, Guardians of immunity: NK cell-mediated defense in COVID-19 and post-COVID scenarios, Folia Med., 66 (2024), 12–18. https://doi.org/10.3897/folmed.66.e113356 doi: 10.3897/folmed.66.e113356
    [111] Y. Nishikawa, K. Yamaguchi, M. A. Shofiudin, M. Mimura, M. Takata, S. Mihara, et al., Distinct immunity dynamics of natural killer cells in mild and moderate COVID-19 cases during the Omicron variant phase, Front. Immunol., 16 (2025), 1594296. https://doi.org/10.3389/fimmu.2025.1594296 doi: 10.3389/fimmu.2025.1594296
    [112] E. O. Gubernatorova, E. A. Gorshkova, A. Polinova, M. Drutskaya, IL-6: Relevance for immunopathology of SARS-CoV-2, Cytokine Growth Factor Rev., 53 (2020), 13–24. https://doi.org/10.1016/j.cytogfr.2020.05.009 doi: 10.1016/j.cytogfr.2020.05.009
    [113] T. Nawar, S. Morjaria, A. Kaltsas, D. Patel, R. Perez-Johnston, A. F. Daniyan, et al., Granulocyte-colony stimulating factor in COVID-19: Is it stimulating more than just the bone marrow, Am. J. Hematol., 95 (2020), E210. https://doi.org/10.1002/ajh.25870 doi: 10.1002/ajh.25870
    [114] J. F. Bermejo-Martin, R. Almansa, A. P. Tedim, A. de la Fuente, J. M. Eiros, A. Torres, et al., Mounting evidence of impaired viral control in severe COVID-19, Lancet Microbe, 2 (2021), e228–e229. https://doi.org/10.1016/S2666-5247(21)00084-7 doi: 10.1016/S2666-5247(21)00084-7
    [115] J. Yang, L. Zhang, C. Yu, X. F. Yang, H. Wang, Monocyte and macrophage differentiation: Circulation inflammatory monocyte as biomarker for inflammatory diseases, Biomarker Res., 2 (2014), 1–9. https://doi.org/10.1186/2050-7771-2-1 doi: 10.1186/2050-7771-2-1
    [116] M. M. Dunagan, N. Dábilla, C. McNinch, J. M. Brenchley, P. T. Dolan, J. M. Fox, Activating fc$\gamma$rs on monocytes are necessary for optimal mayaro virus clearance, bioRxiv. https://doi.org/10.1101/2024.07.23.604823
    [117] A. Banete, J. Barilo, R. Whittaker, S. Basta, The activated macrophage–a tough fortress for virus invasion: How viruses strike back, Front. Microbiol., 12 (2022), 803427. https://doi.org/10.3389/fmicb.2021.803427 doi: 10.3389/fmicb.2021.803427
    [118] J. Li, R. Shan, H. Miller, A. Filatov, M. G. Byazrova, L. Yang, et al., The roles of macrophages and monocytes in COVID-19 severe respiratory syndrome, Cell Insights, 2 (2025), 100250. https://doi.org/10.1016/j.cellin.2025.100250 doi: 10.1016/j.cellin.2025.100250
    [119] M. J. Lee, C. A. Blish, Defining the role of natural killer cells in COVID-19, Nat. Immunol., 24 (2023), 1628–1638. https://doi.org/10.1038/s41590-023-01560-8 doi: 10.1038/s41590-023-01560-8
    [120] J. Majidpoor, K. Mortezaee, Interleukin-6 in SARS-CoV-2 induced disease: Interactions and therapeutic applications, Biomed. Pharmacother., 145 (2022), 112419. https://doi.org/10.1016/j.biopha.2021.112419 doi: 10.1016/j.biopha.2021.112419
    [121] S. Zhang, B. Asquith, R. Szydlo, J. S. Tregoning, K. M. Pollock, Peripheral T cell lymphopenia in COVID-19: Potential mechanisms and impact, Immunother. Adv., 1 (2021), ltab015. https://doi.org/10.1093/immadv/ltab015 doi: 10.1093/immadv/ltab015
    [122] B. Li, L. L. Jones, T. L. Geiger, IL-6 promotes T cell proliferation and expansion under inflammatory conditions in association with low-level ROR$\gamma$t expression, J. Immunol., 201 (2018), 2934–2946. https://doi.org/10.4049/jimmunol.1800016 doi: 10.4049/jimmunol.1800016
    [123] L. Velazquez-Salinas, A. Verdugo-Rodriguez, L. L. Rodriguez, M. V. Borca, The role of interleukin 6 during viral infections, Front. Microbiol., 10 (2019), 1057. https://doi.org/10.3389/fmicb.2019.01057 doi: 10.3389/fmicb.2019.01057
    [124] F. Rollwagen, T. Davis, Y. Y. Li, N. Pacheco, X. L. Zhu, Orally administered IL-6 induces elevated intestinal GM-CSF gene expression and splenic CFU-GM, Cytokine, 27 (2004), 107–112. https://doi.org/10.1016/j.cyto.2004.03.019 doi: 10.1016/j.cyto.2004.03.019
    [125] T. Hartung, Anti-inflammatory effects of granulocyte colony-stimulating factor, Curr. Opin. Hematol., 5 (1998), 221–225. https://doi.org/10.1097/00062752-199805000-00013 doi: 10.1097/00062752-199805000-00013
    [126] M. Kohanawa, A regulatory effect of the balance between TNF-$\alpha$ and IL-6 in the granulomatous and inflammatory response to Rhodococcus aurantiacus infection in mice, J. Immunol., 177 (2006), 642–650. https://doi.org/10.4049/jimmunol.177.1.642 doi: 10.4049/jimmunol.177.1.642
    [127] M. G. Dorrington, I. D. Fraser, NF-$\kappa$B signaling in macrophages: Dynamics, crosstalk, and signal integration, Front. Immunol., 10 (2019), 705. https://doi.org/10.3389/fimmu.2019.00705 doi: 10.3389/fimmu.2019.00705
    [128] T. Ota, K. Takeda, H. Akiba, Y. Hayakawa, K. Ogasawara, Y. Ikarashi, et al., IFN-$\gamma$–mediated negative feedback regulation of NKT-cell function by CD94/NKG2, Blood, 106 (2005), 184–192. https://doi.org/10.1182/blood-2004-11-4257 doi: 10.1182/blood-2004-11-4257
    [129] S. P. Templeton, S. Perlman, Role of IFN-$\gamma$ responsiveness in CD8 T cell-mediated viral clearance and demyelination in coronavirus-infected mice, J. Neuroimmunol., 194 (2008), 18–26. https://doi.org/10.1016/j.jneuroim.2007.10.030 doi: 10.1016/j.jneuroim.2007.10.030
    [130] P. Bhat, G. Leggatt, N. Waterhouse, I. H. Frazer, Interferon-$\gamma$ derived from cytotoxic lymphocytes directly enhances their motility and cytotoxicity, Cell Death Dis., 8 (2017), e2836–e2836. https://doi.org/10.1038/cddis.2017.67 doi: 10.1038/cddis.2017.67
    [131] N. Parameswaran, S. Patial, Tumor necrosis factor-$\alpha$ signaling in macrophages, Crit. Rev. Eukaryotic Gene Expression, 20 (2010), 87–103. https://doi.org/10.1615/critreveukargeneexpr.v20.i2.10 doi: 10.1615/critreveukargeneexpr.v20.i2.10
    [132] T. Cantaert, D. Baeten, P. P. Tak, L. G. van Baarsen, Type Ⅰ IFN and TNF$\alpha$ cross-regulation in immune-mediated inflammatory disease: Basic concepts and clinical relevance, Arthritis Res. Ther., 12 (2010), 219. https://doi.org/10.1186/ar3150 doi: 10.1186/ar3150
    [133] F. L. van de Veerdonk, E. Giamarellos-Bourboulis, P. Pickkers, L. Derde, H. Leavis, R. van Crevel, et al., A guide to immunotherapy for COVID-19, Nat. Med., 28 (2022), 39–50. https://doi.org/10.1038/s41591-021-01643-9 doi: 10.1038/s41591-021-01643-9
    [134] D. M. Del Valle, S. Kim-Schulze, H. H. Huang, N. D. Beckmann, S. Nirenberg, B. Wang, et al., An inflammatory cytokine signature predicts COVID-19 severity and survival, Nat. Med., 26 (2020), 1636–1643. https://doi.org/10.1038/s41591-020-1051-9 doi: 10.1038/s41591-020-1051-9
    [135] T. Tsao, A. M. Buck, L. Grimbert, B. H. LaFranchi, B. A. Poblano, E. A. Fehrman, et al., Long COVID is associated with lower percentages of mature, cytotoxic nk cell phenotypes, J. Clin. Invest., 135 (2024). https://doi.org/10.1172/JCI188182 doi: 10.1172/JCI188182
    [136] M. A. Matthay, A. F. Luetkemeyer, IL-6 receptor antagonist therapy for patients hospitalized for COVID-19: Who, when, and how, JAMA, 326 (2021), 483–485. https://doi.org/10.1001/jama.2021.11121 doi: 10.1001/jama.2021.11121
    [137] S. Scherger, A. Henao-Martínez, C. Franco-Paredes, L. Shapiro, Rethinking interleukin-6 blockade for treatment of COVID-19, Med. Hypotheses, 144 (2020), 110053. https://doi.org/10.1016/j.mehy.2020.110053 doi: 10.1016/j.mehy.2020.110053
    [138] J. Aguareles, C. Forné, A. García-Casas, G. Santamaría-Corral, D. Carnevali-Ruiz, G. Sotres-Fernández, et al., Influence of anti-spike protein antibody levels on tocilizumab efficacy in hospitalized patients with severe COVID-19 pneumonia: A post-hoc analysis of the COVACTA trial, BMC Infect. Dis., 25 (2025), 1–9. https://doi.org/10.1186/s12879-025-11001-6 doi: 10.1186/s12879-025-11001-6
    [139] A. Myasnikov, S. Berns, P. Talyzin, F. Ershov, Interferon gamma in the treatment of patients with moderate COVID-19, Probl. Virol., 66 (2021), 47–54. https://doi.org/10.36233/0507-4088-24 doi: 10.36233/0507-4088-24
    [140] L. S. Nguyen, Z. Ait Hamou, N. Gastli, N. Chapuis, F. Pène, Potential role for interferon gamma in the treatment of recurrent ventilator-acquired pneumonia in patients with COVID-19: A hypothesis, Intensive Care Med., 47 (2021), 619–621. https://doi.org/10.1007/s00134-021-06377-3 doi: 10.1007/s00134-021-06377-3
    [141] A. van Laarhoven, L. Kurver, G. J. Overheul, E. J. Kooistra, W. F. Abdo, R. van Crevel, et al., Interferon gamma immunotherapy in five critically ill COVID-19 patients with impaired cellular immunity: A case series, Med, 2 (2021), 1163–1170. https://doi.org/10.1016/j.medj.2021.09.003 doi: 10.1016/j.medj.2021.09.003
    [142] A. Sica, M. Erreni, P. Allavena, C. Porta, Macrophage polarization in pathology, Cell. Mol. Life Sci., 72 (2015), 4111–4126. https://doi.org/10.1007/s00018-015-1995-y doi: 10.1007/s00018-015-1995-y
    [143] K. S. Kim, K. Ejima, S. Iwanami, Y. Fujita, H. Ohashi, Y. Koizumi, et al., A quantitative model used to compare within-host SARS-CoV-2, MERS-CoV, and SARS-CoV dynamics provides insights into the pathogenesis and treatment of SARS-CoV-2, PLOS Biol., 19 (2021), e3001128. https://doi.org/10.1371/journal.pbio.3001128 doi: 10.1371/journal.pbio.3001128
    [144] J. D. Crapo, B. E. Barry, P. Gehr, M. Bachofen, E. R. Weibel, Cell number and cell characteristics of the normal human lung, Am. Rev. Respir. Dis., 126 (1982), 332–337. https://doi.org/10.1164/arrd.1982.126.2.332 doi: 10.1164/arrd.1982.126.2.332
    [145] J. Armstrong, E. Gluck, R. Crapo, H. A. Jones, J. Hughes, Lung tissue volume estimated by simultaneous radiographic and helium dilution methods, Thorax, 37 (1982), 676–679. https://doi.org/10.1136/thx.37.9.676 doi: 10.1136/thx.37.9.676
    [146] N. Chaffey, Alberts, B., Johnson, A., Lewis, J., Raff, M., Roberts, K. and Walter, P. Molecular biology of the cell. 4th edn., Ann. Bot., 91 (2003), 401–401. https://doi.org/10.1093/aob/mcg023 doi: 10.1093/aob/mcg023
    [147] W. Jiang, L. Kang, H. Z. Lu, X. Pan, Q. Lin, Q. Pan, et al., Normal values for CD4 and CD8 lymphocyte subsets in healthy Chinese adults from Shanghai, Clin. Vaccine Immunol., 11 (2004), 811–813. https://doi.org/10.1128/CDLI.11.4.811-813.2004 doi: 10.1128/CDLI.11.4.811-813.2004
    [148] C. L. Gordon, M. Miron, J. J. Thome, N. Matsuoka, J. Weiner, M. A. Rak, et al., Tissue reservoirs of antiviral T cell immunity in persistent human CMV infection, J. Exp. Med., 214 (2017), 651–667. https://doi.org/10.1084/jem.20160758 doi: 10.1084/jem.20160758
    [149] F. Bozzano, C. Perrone, L. Moretta, A. De Maria, NK cell precursors in human bone marrow in health and inflammation, Front. Immunol., 10 (2019), 2045. https://doi.org/10.3389/fimmu.2019.02045 doi: 10.3389/fimmu.2019.02045
    [150] M. Osman, R. M. Faridi, W. Sligl, M. T. Shabani-Rad, P. Dharmani-Khan, A. Parker, et al., Impaired natural killer cell counts and cytolytic activity in patients with severe COVID-19, Blood Adv., 4 (2020), 5035–5039. https://doi.org/10.1182/bloodadvances.2020002650 doi: 10.1182/bloodadvances.2020002650
    [151] M. Maes, A. Lin, L. Delmeire, A. Van Gastel, G. Kenis, R. De Jongh, et al., Elevated serum interleukin-6 (IL-6) and IL-6 receptor concentrations in posttraumatic stress disorder following accidental man-made traumatic events, Biol. Psychiatry, 45 (1999), 833–839. https://doi.org/10.1016/s0006-3223(98)00131-0 doi: 10.1016/s0006-3223(98)00131-0
    [152] J. Lee, Y. Kim, J. Lim, M. Kim, K. Han, G-CSF and GM-CSF concentrations and receptor expression in peripheral blood leukemic cells from patients with chronic myelogenous leukemia, Ann. Clin. Lab. Sci., 38 (2008), 331–337.
    [153] K. Suzuki, M. Yamada, S. Kurakake, N. Okamura, K. Yamaya, Q. Liu, et al., Circulating cytokines and hormones with immunosuppressive but neutrophil-priming potentials rise after endurance exercise in humans, Eur. J. Appl. Physiol., 81 (2000), 281–287. https://doi.org/10.1007/s004210050044 doi: 10.1007/s004210050044
    [154] N. O. Kurtovic, E. K. Halilovic, Serum concentrations of interferon gamma (IFN-$\gamma$) in patients with psoriasis: Correlation with clinical type and severity of the disease, Med. Arch., 72 (2018), 410. https://doi.org/10.5455/medarh.2018.72.410-413 doi: 10.5455/medarh.2018.72.410-413
    [155] S. R. Kapadia, K. Yakoob, S. Nader, J. D. Thomas, D. L. Mann, B. P. Griffin, Elevated circulating levels of serum tumor necrosis factor-alpha in patients with hemodynamically significant pressure and volume overload, J. Am. Coll. Cardiol., 36 (2000), 208–212. https://doi.org/10.1016/s0735-1097(00)00721-x doi: 10.1016/s0735-1097(00)00721-x
    [156] I. Ioannidis, F. Ye, B. McNally, M. Willette, E. Flaño, Toll-like receptor expression and induction of type Ⅰ and type Ⅲ interferons in primary airway epithelial cells, J. Virol., 87 (2013), 3261–3270. https://doi.org/10.1128/JVI.01956-12 doi: 10.1128/JVI.01956-12
    [157] Y. Jamilloux, T. Henry, A. Belot, S. Viel, M. Fauter, T. El Jammal, et al., Should we stimulate or suppress immune responses in COVID-19? Cytokine and anti-cytokine interventions, Autoimmun. Rev., 19 (2020), 102567. https://doi.org/10.1016/j.autrev.2020.102567 doi: 10.1016/j.autrev.2020.102567
    [158] L. M. Carlin, K. Yanagi, A. Verhoef, E. N. N. Hoen, J. Yates, L. Gardner, et al., Secretion of IFN-$\gamma$ and not IL-2 by anergic human T cells correlates with assembly of an immature immune synapse, Blood, 106 (2005), 3874–3879. https://doi.org/10.1182/blood-2005-03-0996 doi: 10.1182/blood-2005-03-0996
    [159] O. Lawal, H. Knobel, H. Weda, L. D. Bos, T. M. Nijsen, R. Goodacre, et al., Volatile organic compound signature from co-culture of lung epithelial cell line with pseudomonas aeruginosa, Analyst, 143 (2018), 3148–3155. https://doi.org/10.1039/c8an00759d doi: 10.1039/c8an00759d
    [160] L. Landsman, S. Jung, Lung macrophages serve as obligatory intermediate between blood monocytes and alveolar macrophages, J. Immunol., 179 (2007), 3488–3494. https://doi.org/10.4049/jimmunol.179.6.3488 doi: 10.4049/jimmunol.179.6.3488
    [161] M. L. Ng, S. H. Tan, E. E. See, E. E. Ooi, A. E. Ling, Proliferative growth of SARS coronavirus in vero E6 cells, J. Gen. Virol., 84 (2003), 3291–3303. https://doi.org/10.1099/vir.0.19505-0 doi: 10.1099/vir.0.19505-0
    [162] A. M. Knaapen, F. Seiler, P. A. Schilderman, P. Nehls, J. Bruch, R. P. Schins, et al., Neutrophils cause oxidative DNA damage in alveolar epithelial cells, Free Radical Biol. Med., 27 (1999), 234–240. https://doi.org/10.1016/S0891-5849(98)00285-8 doi: 10.1016/S0891-5849(98)00285-8
    [163] C. Nathan, Neutrophils and COVID-19: Nots, nets, and knots, J. Exp. Med., 217 (2020), e20201439. https://doi.org/10.1084/jem.20201439 doi: 10.1084/jem.20201439
    [164] D. Mathew, J. R. Giles, A. E. Baxter, D. A. Oldridge, A. R. Greenplate, J. E. Wu, et al., Deep immune profiling of COVID-19 patients reveals distinct immunotypes with therapeutic implications, Science, 369 (2020), eabc8511. https://doi.org/10.1126/science.abc8511 doi: 10.1126/science.abc8511
    [165] J. K. Whitmire, J. T. Tan, J. L. Whitton, Interferon-$\gamma$ acts directly on CD8+ T cells to increase their abundance during virus infection, J. Exp. Med., 201 (2005), 1053–1059. https://doi.org/10.1084/jem.20041463 doi: 10.1084/jem.20041463
    [166] N. Zhang, M. J. Bevan, CD8+ T cells: Foot soldiers of the immune system, Immunity, 35 (2011), 161–168. https://doi.org/10.1016/j.immuni.2011.07.010 doi: 10.1016/j.immuni.2011.07.010
    [167] S. Baral, R. Antia, N. M. Dixit, A dynamical motif comprising the interactions between antigens and CD8 T cells may underlie the outcomes of viral infections, Proc. Natl. Acad. Sci., 116 (2019), 17393–17398. https://doi.org/10.1073/pnas.1902178116 doi: 10.1073/pnas.1902178116
    [168] T. Cassidy, A. R. Humphries, M. Craig, M. C. Mackey, Characterizing chemotherapy-induced neutropenia and monocytopenia through mathematical modelling, Bull. Math. Biol., 82 (2020), 1–26. https://doi.org/10.1007/s11538-020-00777-0 doi: 10.1007/s11538-020-00777-0
    [169] B. Sainz Jr, E. C. Mossel, C. Peters, R. F. Garry, Interferon-beta and interferon-gamma synergistically inhibit the replication of severe acute respiratory syndrome-associated coronavirus (SARS-CoV), Virology, 329 (2004), 11–17. https://doi.org/10.1016/j.virol.2004.08.011 doi: 10.1016/j.virol.2004.08.011
    [170] L. Sun, J. Rautela, R. B. Delconte, F. Souza-Fonseca-Guimaraes, E. M. Carrington, R. L. Schenk, et al., GM-CSF quantity has a selective effect on granulocytic vs. monocytic myeloid development and function, Front. Immunol., 9 (2018), 1922. https://doi.org/10.3389/fimmu.2018.01922 doi: 10.3389/fimmu.2018.01922
    [171] M. F. Krummel, J. N. Mahale, L. F. Uhl, E. A. Hardison, A. M. Mujal, J. M. Mazet, et al., Paracrine costimulation of IFN-$\gamma$ signaling by integrins modulates CD8 T cell differentiation, Proc. Natl. Acad. Sci., 115 (2018), 11585–11590. https://doi.org/10.1073/pnas.1804556115 doi: 10.1073/pnas.1804556115
    [172] M. A. Holsti, J. McArthur, J. P. Allison, D. H. Raulet, Role of IL-6, IL-1, and CD28 signaling in responses of mouse CD4+ T cells to immobilized anti-TCR monoclonal antibody, J. Immunol., 152 (1994), 1618–1628. https://doi.org/10.4049/jimmunol.152.4.1618 doi: 10.4049/jimmunol.152.4.1618
    [173] A. P. Smith, D. J. Moquin, V. Bernhauerova, A. M. Smith, Influenza virus infection model with density dependence supports biphasic viral decay, Front. Microbiol., 9 (2018), 1554. https://doi.org/10.3389/fmicb.2018.01554 doi: 10.3389/fmicb.2018.01554
    [174] B. Vanherberghen, P. E. Olofsson, E. Forslund, M. Sternberg-Simon, M. A. Khorshidi, S. Pacouret, et al., Classification of human natural killer cells based on migration behavior and cytotoxic response, Blood, J. Am. Soc. Hematol., 121 (2013), 1326–1334. https://doi.org/10.1182/blood-2012-06-439851 doi: 10.1182/blood-2012-06-439851
    [175] M. Ardolino, A. Zingoni, C. Cerboni, F. Cecere, A. Soriani, M. L. Iannitto, et al., DNAM-1 ligand expression on Ag-stimulated T lymphocytes is mediated by ROS-dependent activation of DNA-damage response: Relevance for NK-T cell interaction, Blood, J. Am. Soc. Hematol., 117 (2011), 4778–4786. https://doi.org/10.1182/blood-2010-08-300954 doi: 10.1182/blood-2010-08-300954
    [176] R. C. Rigden, C. P. Carrasco, A. Summerfield, K. C. MCCullough, Macrophage phagocytosis of foot-and-mouth disease virus may create infectious carriers, Immunology, 106 (2002), 537–548. https://doi.org/10.1046/j.1365-2567.2002.01460.x doi: 10.1046/j.1365-2567.2002.01460.x
    [177] P. Smith, S. Z. Wang, K. Dowling, K. Forsyth, Leucocyte populations in respiratory syncytial virus-induced bronchiolitis, J. Paediatr. Child Health, 37 (2001), 146–151. https://doi.org/10.1046/j.1440-1754.2001.00618.x doi: 10.1046/j.1440-1754.2001.00618.x
    [178] H. Y. Lee, D. J. Topham, S. Y. Park, J. Hollenbaugh, J. Treanor, T. R. Mosmann, et al., Simulation and prediction of the adaptive immune response to influenza a virus infection, J. Virol., 83 (2009), 7151–7165. https://doi.org/10.1128/JVI.00098-09 doi: 10.1128/JVI.00098-09
    [179] C. S. Zent, M. R. Elliott, Maxed out macs: Physiologic cell clearance as a function of macrophage phagocytic capacity, The FEBS J., 284 (2017), 1021–1039. https://doi.org/10.1111/febs.13961 doi: 10.1111/febs.13961
    [180] E. A. Hernandez-Vargas, J. X. Velasco-Hernandez, In-host mathematical modelling of COVID-19 in humans, Annu. Rev. Control, 50 (2020), 448–456. https://doi.org/10.1016/j.arcontrol.2020.09.006 doi: 10.1016/j.arcontrol.2020.09.006
    [181] F. Ginhoux, M. Guilliams, Tissue-resident macrophage ontogeny and homeostasis, Immunity, 44 (2016), 439–449. https://doi.org/10.1016/j.immuni.2016.02.024 doi: 10.1016/j.immuni.2016.02.024
    [182] R. Eftimie, G. Eftimie, Tumour-associated macrophages and oncolytic virotherapies: A mathematical investigation into a complex dynamics, Lett. Biomath., 5 (2018), S6–S35. https://doi.org/10.1007/s10238-024-01443-8 doi: 10.1007/s10238-024-01443-8
    [183] A. A. Patel, Y. Zhang, J. N. Fullerton, L. Boelen, A. Rongvaux, A. A. Maini, et al., The fate and lifespan of human monocyte subsets in steady state and systemic inflammation, J. Exp. Med., 214 (2017), 1913–1923. https://doi.org/10.1084/jem.20170355 doi: 10.1084/jem.20170355
    [184] P. S. Kim, P. P. Lee, D. Levy, Modeling regulation mechanisms in the immune system, J. Theor. Biol., 246 (2007), 33–69. https://doi.org/10.1016/j.jtbi.2006.12.012 doi: 10.1016/j.jtbi.2006.12.012
    [185] C. T. Lutz, A. Karapetyan, A. Al-Attar, B. J. Shelton, K. J. Holt, J. H. Tucker, et al., Human NK cells proliferate and die in vivo more rapidly than T cells in healthy young and elderly adults, J. Immunol., 186 (2011), 4590–4598. https://doi.org/10.4049/jimmunol.1002732 doi: 10.4049/jimmunol.1002732
    [186] S. Ye, S. Lowther, J. Stambas, Inhibition of reactive oxygen species production ameliorates inflammation induced by influenza a viruses via upregulation of SOCS1 and SOCS3, J. Virol., 89 (2015), 2672–2683. https://doi.org/10.1128/JVI.03529-14 doi: 10.1128/JVI.03529-14
    [187] Y. Shibata, P. Y. Berclaz, Z. C. Chroneos, M. Yoshida, J. A. Whitsett, B. C. Trapnell, GM-CSF regulates alveolar macrophage differentiation and innate immunity in the lung through PU. 1, Immunity, 15 (2001), 557–567. https://doi.org/10.1016/s1074-7613(01)00218-7 doi: 10.1016/s1074-7613(01)00218-7
    [188] M. R. Alderson, T. W. Tough, S. F. Ziegler, K. H. Grabstein, Interleukin 7 induces cytokine secretion and tumoricidal activity by human peripheral blood monocytes, J. Exp. Med., 173 (1991), 923–930. https://doi.org/10.1084/jem.173.4.923 doi: 10.1084/jem.173.4.923
    [189] M. Hallsworth, C. Soh, S. Lane, J. Arm, T. Lee, Selective enhancement of GM-CSF, TNF-alpha, IL-1 beta and IL-8 production by monocytes and macrophages of asthmatic subjects, Eur. Respir. J., 7 (1994), 1096–1102. https://doi.org/10.1183/09031936.94.07061096 doi: 10.1183/09031936.94.07061096
    [190] M. T. Lee, K. Kaushansky, P. Ralph, M. B. Ladner, Differential expression of M-CSF, G-CSF, and GM-CSF by human monocytes, J. Leukocyte Biol., 47 (1990), 275–282. https://doi.org/10.1002/jlb.47.3.275 doi: 10.1002/jlb.47.3.275
    [191] M. Ohta, T. Okabe, K. Ozawa, A. Urabe, F. Takaku, 1$\alpha$, 25-Dihydroxy vitamin D3 (calcitriol) stimulates proliferation of human circulating monocytes in vitro, FEBS Lett., 185 (1985), 9–13. https://doi.org/10.1016/0014-5793(85)80730-4 doi: 10.1016/0014-5793(85)80730-4
    [192] L. R. Krilov, R. M. Hendry, E. Godfrey, K. McIntosh, Respiratory virus infection of peripheral blood monocytes: Correlation with ageing of cells and interferon production in vitro, J. Gen. Virol., 68 (1987), 1749–1753. https://doi.org/10.1099/0022-1317-68-6-1749 doi: 10.1099/0022-1317-68-6-1749
    [193] C. Fauriat, E. O. Long, H. G. Ljunggren, Y. T. Bryceson, Regulation of human NK-cell cytokine and chemokine production by target cell recognition, Blood, J. Am. Soc. Hematol., 115 (2010), 2167–2176. https://doi.org/10.1182/blood-2009-08-238469 doi: 10.1182/blood-2009-08-238469
    [194] H. Aung, Z. Toossi, J. J. Wisnieski, R. S. Wallis, L. A. Culp, N. B. Phillips, et al., Induction of monocyte expression of tumor necrosis factor alpha by the 30-kD alpha antigen of Mycobacterium tuberculosis and synergism with fibronectin, J. Clin. Invest., 98 (1996), 1261–1268. https://doi.org/10.1172/JCI118910 doi: 10.1172/JCI118910
    [195] C. Timmerman, E. Mattsson, L. Martinez-Martinez, L. De Graaf, J. Van Strijp, H. Verbrugh, et al., Induction of release of tumor necrosis factor from human monocytes by staphylococci and staphylococcal peptidoglycans, Infect. Immun., 61 (1993), 4167–4172. https://doi.org/10.1128/iai.61.10.4167-4172.1993 doi: 10.1128/iai.61.10.4167-4172.1993
    [196] C. M. Freeman, M. K. Han, F. J. Martinez, S. Murray, L. X. Liu, S. W. Chensue, et al., Cytotoxic potential of lung CD8+ T cells increases with chronic obstructive pulmonary disease severity and with in vitro stimulation by IL-18 or IL-15, J. Immunol., 184 (2010), 6504–6513. https://doi.org/10.4049/jimmunol.1000006 doi: 10.4049/jimmunol.1000006
    [197] R. Wang, J. J. Jaw, N. C. Stutzman, Z. Zou, P. D. Sun, Natural killer cell-produced IFN-$\gamma$ and TNF-$\alpha$ induce target cell cytolysis through up-regulation of ICAM-1, J. Leukocyte Biol., 91 (2012), 299–309. https://doi.org/10.1189/jlb.0611308 doi: 10.1189/jlb.0611308
    [198] M. Barberà-Cremades, A. I. Gómez, A. Baroja-Mazo, L. Martínez-Alarcón, C. M. Martínez, C. de Torre-Minguela, et al., P2X7 receptor induces tumor necrosis factor-$\alpha$ converting enzyme activation and release to boost TNF-$\alpha$ production, Front. Immunol., 8 (2017), 862. https://doi.org/10.3389/fimmu.2017.00862 doi: 10.3389/fimmu.2017.00862
    [199] R. Chentouh, C. Fitting, J. M. Cavaillon, Specific features of human monocytes activation by monophosphoryl lipid A, Sci. Rep., 8 (2018), 7096. https://doi.org/10.1038/s41598-018-25367-y doi: 10.1038/s41598-018-25367-y
    [200] M. A. Brehm, K. A. Daniels, R. M. Welsh, Rapid production of TNF-$\alpha$ following TCR engagement of naive CD8 T cells, J. Immunol., 175 (2005), 5043–5049. https://doi.org/10.4049/jimmunol.175.8.5043 doi: 10.4049/jimmunol.175.8.5043
    [201] Abcam, Human TNF-$\alpha$ ELISA kit (Fluorescent) (ab229399), 2026. Available from: https://www.abcam.com/en-us/products/elisa-kits/human-tnf-alpha-elisa-kit-fluorescent-ab229399.
    [202] R. Mehra, A. Storfer-Isser, H. L. Kirchner, N. Johnson, N. Jenny, R. P. Tracy, et al., Soluble interleukin 6 receptor: A novel marker of moderate to severe sleep-related breathing disorder, Arch. Intern. Med., 166 (2006), 1725–1731. https://doi.org/10.1001/archinte.166.16.1725 doi: 10.1001/archinte.166.16.1725
    [203] J. Stagg, J. H. Wu, N. Bouganim, J. Galipeau, Granulocyte-macrophage colony-stimulating factor and interleukin-2 fusion cDNA for cancer gene immunotherapy, Cancer Res., 64 (2004), 8795–8799. https://doi.org/10.1158/0008-5472.CAN-04-1776 doi: 10.1158/0008-5472.CAN-04-1776
    [204] P. Arnaud, Different interferons: Pharmacology, pharmacokinetics, proposed mechanisms, safety and side effects, La Revue de Méd. Interne, 23 (2002), 449S–458S. https://doi.org/10.1016/S0248-8663(02)00659-8 doi: 10.1016/S0248-8663(02)00659-8
    [205] Y. Ma, S. Zhao, S. Shen, S. Fang, Z. Ye, Z. Shi, et al., A novel recombinant slow-release TNF $\alpha$-derived peptide effectively inhibits tumor growth and angiogensis, Sci. Rep., 5 (2015), 13595. https://doi.org/10.1038/srep13595 doi: 10.1038/srep13595
    [206] J. E. Nesbitt, G. M. Fuller, Dynamics of interleukin-6 internalization and degradation in rat hepatocytes, J. Biol. Chem., 267 (1992), 5739–5742. https://doi.org/10.1016/S0021-9258(18)42613-0 doi: 10.1016/S0021-9258(18)42613-0
    [207] N. A. Nicola, L. Peterson, D. J. Hilton, D. Metcalf, Cellular processing of murine colony-stimulating factor (Multi-CSF, GM-CSF, G-CSF) receptors by normal hemopoietic cells and cell lines, Growth Factors, 1 (1988), 41–49. https://doi.org/10.3109/08977198809000245 doi: 10.3109/08977198809000245
    [208] D. E. Mager, W. J. Jusko, Receptor-mediated pharmacokinetic/pharmacodynamic model of interferon-$\beta$ 1a in humans, Pharm. Res., 19 (2002), 1537–1543. https://doi.org/10.1023/a:1020468902694 doi: 10.1023/a:1020468902694
    [209] R. Fischer, R. E. Kontermann, K. Pfizenmaier, Selective targeting of TNF receptors as a novel therapeutic approach, Front. Cell Dev. Biol., 8 (2020), 401. https://doi.org/10.3389/fcell.2020.00401 doi: 10.3389/fcell.2020.00401
    [210] M. Grell, H. Wajant, G. Zimmermann, P. Scheurich, The type 1 receptor (CD120a) is the high-affinity receptor for soluble tumor necrosis factor, Proc. Natl. Acad. Sci., 95 (1998), 570–575. https://doi.org/10.1073/pnas.95.2.570 doi: 10.1073/pnas.95.2.570
    [211] S. Tenhumberg, G. H. Waetzig, A. Chalaris, B. Rabe, D. Seegert, J. Scheller, et al., Structure-guided optimization of the interleukin-6 trans-signaling antagonist sgp130, J. Biol. Chem., 283 (2008), 27200–27207. https://doi.org/10.1074/jbc.M803694200 doi: 10.1074/jbc.M803694200
    [212] R. Sadir, E. Forest, H. Lortat-Jacob, The heparan sulfate binding sequence of interferon-$\gamma$ increased the on rate of the interferon-$\gamma$-interferon-$\gamma$ receptor complex formation, J. Biol. Chem., 273 (1998), 10919–10925. https://doi.org/10.1074/jbc.273.18.10919 doi: 10.1074/jbc.273.18.10919
    [213] M. Fallahi-Sichani, M. A. Schaller, D. E. Kirschner, S. L. Kunkel, J. J. Linderman, Identification of key processes that control tumor necrosis factor availability in a tuberculosis granuloma, PLOS Comput. Biol., 6 (2010), e1000778. https://doi.org/10.1371/journal.pcbi.1000778 doi: 10.1371/journal.pcbi.1000778
    [214] L. Snyers, V. Fontaine, J. Content, Modulation of interleukin-6 receptors in human cells, Ann. N. Y. Acad. Sci., 557 (1989), 388–395. https://doi.org/10.1111/j.1749-6632.1989.tb24031.x doi: 10.1111/j.1749-6632.1989.tb24031.x
    [215] T. Taga, Y. Kawanishi, R. R. Hardy, T. Hirano, T. Kishimoto, Receptors for B cell stimulatory factor 2. quantitation, specificity, distribution, and regulation of their expression, J. Exp. Med., 166 (1987), 967–981. https://doi.org/10.1084/jem.166.4.967 doi: 10.1084/jem.166.4.967
    [216] M. Yamaguchi, M. Michishita, K. Hirayoshi, K. Yasukawa, M. Okuma, K. Nagata, Down-regulation of interleukin 6 receptors of mouse myelomonocytic leukemic cells by leukemia inhibitory factor, J. Biol. Chem., 267 (1992), 22035–22042. https://doi.org/10.1016/S0021-9258(18)41631-6 doi: 10.1016/S0021-9258(18)41631-6
    [217] S. Chiba, A. Tojo, T. Kitamura, A. Urabe, K. Miyazono, F. Takaku, Characterization and molecular features of the cell surface receptor for human granulocyte-macrophage colony-stimulating factor, Leukemia, 4 (1990), 29–36.
    [218] D. R. Barreda, P. C. Hanington, M. Belosevic, Regulation of myeloid development and function by colony stimulating factors, Dev. Comp. Immunol., 28 (2004), 509–554. https://doi.org/10.1016/j.dci.2003.09.010 doi: 10.1016/j.dci.2003.09.010
    [219] A. A. Branca, Interferon receptors, In Vitro Cell. Dev. Biol., 24 (1988), 155–165. https://doi.org/10.1007/BF02623541 doi: 10.1007/BF02623541
    [220] S. N. Constantinescu, E. Croze, C. Wang, A. Murti, L. Basu, J. E. Mullersman, et al., Role of interferon alpha/beta receptor chain 1 in the structure and transmembrane signaling of the interferon alpha/beta receptor complex, Proc. Natl. Acad. Sci., 91 (1994), 9602–9606. https://doi.org/10.1073/pnas.91.20.9602 doi: 10.1073/pnas.91.20.9602
    [221] K. Imamura, D. Spriggs, D. Kufe, Expression of tumor necrosis factor receptors on human monocytes and internalization of receptor bound ligand, J. Immunol., 139 (1987), 2989–2992. https://doi.org/10.4049/jimmunol.139.9.2989 doi: 10.4049/jimmunol.139.9.2989
    [222] E. Pocsik, R. Mihalik, F. Ali-Osman, B. B. Aggarwal, Cell density-dependent regulation of cell surface expression of two types of human tumor necrosis factor receptors and its effect on cellular response, J. Cell. Biochem., 54 (1994), 453–464. https://doi.org/10.1002/jcb.240540412 doi: 10.1002/jcb.240540412
    [223] S. Kang, T. Tanaka, T. Kishimoto, Therapeutic uses of anti-interleukin-6 receptor antibody, Int. Immunol., 27 (2015), 21–29. https://doi.org/10.1093/intimm/dxu081 doi: 10.1093/intimm/dxu081
    [224] T. Hirano, IL-6 in inflammation, autoimmunity and cancer, Int. Immunol., 33 (2021), 127–148. https://doi.org/10.1093/intimm/dxaa078 doi: 10.1093/intimm/dxaa078
    [225] P. J. Murray, The JAK-STAT signaling pathway: Input and output integration, Int. Immunol., 178 (2007), 2623–2629. https://doi.org/10.4049/jimmunol.178.5.2623 doi: 10.4049/jimmunol.178.5.2623
    [226] R. Kurzrock, E. H. Estey, M. Talpaz, J. U. Gutterman, Granulocyte-macrophage colony-stimulating factor in myelodysplastic syndromes and aplastic anemia, Biol. Response Modif. Treat. Hematopoietic Neoplasia, 15 (1992), 173. https://doi.org/10.1002/14651858.CD009310.pub2 doi: 10.1002/14651858.CD009310.pub2
    [227] MyBioSource, IFN-beta recombinant protein: Interferon-beta 1a Recombinant Protein, 2020. Available from: https://www.mybiosource.com/ifn-beta-recombinant-protein/interferon-beta-1.
    [228] GenScript, TNF-$\alpha$, Human (Cat. No. Z01001), 2025. Available from: https://www.genscript.com/protein/Z01001-TNF_Human.html.
    [229] M. Rosenblum, N. Donato, Tumor necrosis factor alpha: A multifaceted peptide hormone, Crit. Rev. Immunol., 9 (1989), 21–44.
    [230] Interferon-$\gamma$ protein, recombinant human. Available from: https://www.sigmaaldrich.com/US/en/product/mm/if002?emdredirect = 1.
    [231] Useful pharmacokinetic equations, 2013. Available from: https://pharmacy.ufl.edu/files/2013/01/5127-28-equations.pdf.
    [232] INTERFERON GAMMA-1B, Available from: https://drugs.ncats.io/substance/21K6M2I7AG.
    [233] K. Pallmer, A. Oxenius, Recognition and regulation of T cells by NK cells, Front. Immunol., 7 (2016), 251. https://doi.org/10.3389/fimmu.2016.00251 doi: 10.3389/fimmu.2016.00251
    [234] L. Cifaldi, G. Prencipe, I. Caiello, C. Bracaglia, F. Locatelli, F. De Benedetti, et al., Inhibition of natural killer cell cytotoxicity by interleukin-6: Implications for the pathogenesis of macrophage activation syndrome, Arthritis rheumatol., 67 (2015), 3037–3046. https://doi.org/10.1002/art.39295 doi: 10.1002/art.39295
  • Reader Comments
  • © 2026 the Author(s), licensee AIMS Press. This is an open access article distributed under the terms of the Creative Commons Attribution License (http://creativecommons.org/licenses/by/4.0)
通讯作者: 陈斌, bchen63@163.com
  • 1. 

    沈阳化工大学材料科学与工程学院 沈阳 110142

  1. 本站搜索
  2. 百度学术搜索
  3. 万方数据库搜索
  4. CNKI搜索

Metrics

Article views(1007) PDF downloads(49) Cited by(0)

Article outline

Figures and Tables

Figures(10)  /  Tables(15)

/

DownLoad:  Full-Size Img  PowerPoint
Return
Return

Catalog