Research article Special Issues

Families of weighted distributions with inverse-hazard size bias: theory and applications

  • Published: 22 April 2026
  • MSC : 62E15, 62E20, 62P12

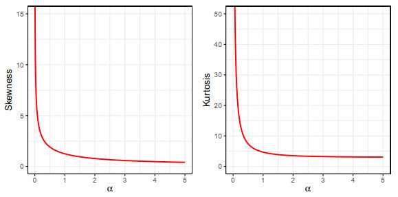
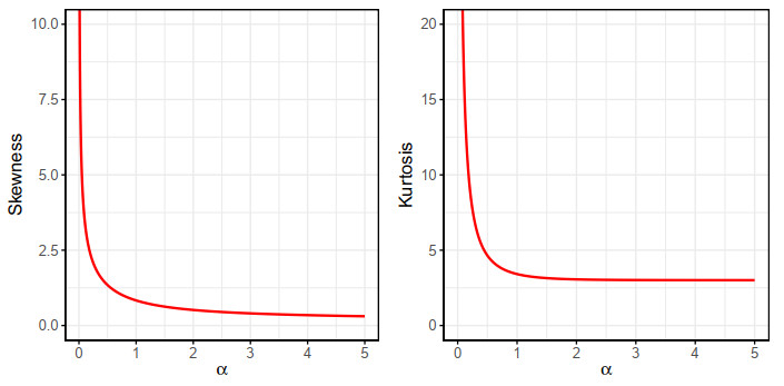
  • We studied a new class of weighted distributions in which the weighting mechanism introduces a size bias inversely proportional to the hazard rate of the baseline model. This formulation, referred to as the inverse-hazard size-biased distribution family, provided a flexible framework that unifies and extends several well-known two-parameter models. When one-parameter baseline distributions were considered, classical models such as the gamma, generalized Rayleigh, and beta prime distributions arise as particular cases of the proposed class. Furthermore, two new members based on the Maxwell and half-normal baseline distributions were introduced and studied in detail. Analytical properties, including moments and parameter estimation methods, were derived, and simulation studies were conducted to assess the performance of the estimators. The practical applicability of the proposed models was also illustrated through empirical analyses using real data.

    Citation: Ahmed M. Gemeay, Yuri A. Iriarte, Ohud A. Alqasem, Fatma Masoud A. Zaghdoun, Manahil SidAhmed Mustafa. Families of weighted distributions with inverse-hazard size bias: theory and applications[J]. AIMS Mathematics, 2026, 11(4): 11296-11321. doi: 10.3934/math.2026464

    Related Papers:

  • We studied a new class of weighted distributions in which the weighting mechanism introduces a size bias inversely proportional to the hazard rate of the baseline model. This formulation, referred to as the inverse-hazard size-biased distribution family, provided a flexible framework that unifies and extends several well-known two-parameter models. When one-parameter baseline distributions were considered, classical models such as the gamma, generalized Rayleigh, and beta prime distributions arise as particular cases of the proposed class. Furthermore, two new members based on the Maxwell and half-normal baseline distributions were introduced and studied in detail. Analytical properties, including moments and parameter estimation methods, were derived, and simulation studies were conducted to assess the performance of the estimators. The practical applicability of the proposed models was also illustrated through empirical analyses using real data.



    加载中


    [1] R. A. Fisher, The effect of methods of ascertainment upon the estimation of frequencies, Ann. Eugenics, 6 (1934), 13–25.
    [2] C. R. Rao, On discrete distributions arising out of methods of ascertainment, Sankhya Indian J. Stat. Ser. A, 27 (1965), 311–324.
    [3] M. Zelen, M. Feinleib, On the theory of screening for chronic diseases, Biometrika, 56 (1969), 601–614. https://doi.org/10.2307/2334668 doi: 10.2307/2334668
    [4] G. P. Patil, J. Ord, On size-biased sampling and related form-invariant weighted distributions, Sankhya Indian J. Stat. Ser. B, 38 (1976), 48–61.
    [5] G. P. Patil, C. R. Rao, The weighted distributions: a survey of their applications, Appl. Stat., 1977,383–405.
    [6] G. P. Patil, C. R. Rao, Weighted distributions and size-biased sampling with applications to wildlife populations and human families, Biometrics, 1978,179–189.
    [7] R. C. Gupta, J. P. Keating, Relations for reliability measures under length biased sampling, Scand. J. Stat., 13 (1986), 49–56.
    [8] B. O. Oluyede, On inequalities and selection of experiments for length biased distributions, Probab. Eng. Inf. Sci., 13 (1999), 169–185.
    [9] K. K. Das, T. D. Roy, On some length-biased weighted weibull distribution, Adv. Appl. Sci. Res., 2 (2011), 465–475.
    [10] G. Tzavelas, D. Panagiotakos, Statistical inference for the size-biased weibull distribution, J. Stat. Comput. Simul., 83 (2013), 1252–1265. https://doi.org/10.1080/00949655.2012.657197 doi: 10.1080/00949655.2012.657197
    [11] R. D. Gupta, D. Kundu, A new class of weighted exponential distributions, Statistics, 43 (2009), 621–634. https://doi.org/10.1080/02331880802605346 doi: 10.1080/02331880802605346
    [12] B. C. Arnold, R. J. Beaver, Hidden truncation models, Sankhya Indian J. Stat. Ser. A, 62 (2000), 23–35.
    [13] A. Azzalini, A class of distributions which includes the normal ones, Scand. J. Stat., 12 (1985), 171–178.
    [14] H. J. Kim, On a class of two-piece skew-normal distributions, Statistics, 39 (2005), 537–553.
    [15] B. C. Arnold, H. W. Gómez, H. S. Salinas, On multiple constraint skewed models, Statistics, 43 (2009), 279–293. https://doi.org/10.1080/02331880802357914 doi: 10.1080/02331880802357914
    [16] D. Elal-Olivero, Alpha-skew-normal distribution, Proyecciones (Antofagasta), 29 (2010), 224–240. https://doi.org/10.4067/S0716-09172010000300006 doi: 10.4067/S0716-09172010000300006
    [17] H. Bolfarine, H. S. Salinas, H. W. Gómez, J. Arrué, A new class of skew-normal-Cauchy distribution, Stat. Oper. Res. Trans., 39 (2015), 35–50.
    [18] N. L. Johnson, S. Kotz, N. Balakrishnan, Continuous univariate distributions, John Wiley & Sons, 2 Eds., 1994.
    [19] V. G. Vodă, Inferential procedures on a generalized rayleigh variate. I, Appl. Math., 21 (1976), 395–412. https://doi.org/10.21136/am.1976.103663 doi: 10.21136/am.1976.103663
    [20] N. L. Johnson, S. Kotz, N. Balakrishnan, Continuous univariate distributions, John wiley & Sons, 1995.
    [21] K. Soetaert, P. M. J. Herman, A practical guide to ecological modelling: using R as a simulation platform, Springer, 2009. https://doi.org/10.1007/978-1-4020-8624-3
    [22] K. Soetaert, rootsolve: nonlinear root finding, equilibrium and steady-state analysis of ordinary differential equations, R package version 1.6, 2009. Available from: https://CRAN.R-project.org/package = rootSolve.
    [23] R. H. Byrd, P. Lu, J. Nocedal, C. Zhu, A limited memory algorithm for bound constrained optimization, SIAM J. Sci. Comput., 16 (1995), 1190–1208. https://doi.org/10.1137/0916069 doi: 10.1137/0916069
    [24] W. Weibull, A statistical distribution function of wide applicability, J. Appl. Mech., 18 (1951), 293–297. https://doi.org/10.1115/1.4010337 doi: 10.1115/1.4010337
    [25] R. D. Gupta, D. Kundu, Theory & methods: generalized exponential distributions, Aust. N. Z. J. Stat., 41 (1999), 173–188. https://doi.org/10.1111/1467-842X.00072 doi: 10.1111/1467-842X.00072
    [26] J. Faraway, G. Marsaglia, J. Marsaglia, A. Baddeley, Goftest: classical goodness-of-fit tests for univariate distributions, R package version 1.2-3, 2021. Available from: https://CRAN.R-project.org/package = goftest.
    [27] H. Akaike, A new look at the statistical model identification, IEEE Trans. Autom. Control, 19 (1974), 716–723. https://doi.org/10.1109/TAC.1974.1100705 doi: 10.1109/TAC.1974.1100705
    [28] G. Schwarz, Estimating the dimension of a model, Ann. Stat., 6 (1978), 461–464. https://doi.org/10.1214/aos/1176344136 doi: 10.1214/aos/1176344136
    [29] R. Shanker, K. Shukla, On modeling of lifetime data using three-parameter generalized lindley and generalized gamma distributions, Biom. Biostat. Int. J., 4 (2016), 283–288. https://doi.org/10.15406/bbij.2016.04.00117 doi: 10.15406/bbij.2016.04.00117
    [30] M. Bader, A. Priest, Statistical aspects of fibre and bundle strength in hybrid composites, Progress Sci. Eng. Compos., 1982, 1129–1136.
    [31] G. Grimmett, D. Stirzaker, Probability and random processes, Oxford University Press, 2020.
  • Reader Comments
  • © 2026 the Author(s), licensee AIMS Press. This is an open access article distributed under the terms of the Creative Commons Attribution License (http://creativecommons.org/licenses/by/4.0)
通讯作者: 陈斌, bchen63@163.com
  • 1. 

    沈阳化工大学材料科学与工程学院 沈阳 110142

  1. 本站搜索
  2. 百度学术搜索
  3. 万方数据库搜索
  4. CNKI搜索

Metrics

Article views(246) PDF downloads(31) Cited by(0)

Article outline

Figures and Tables

Figures(8)  /  Tables(10)

/

DownLoad:  Full-Size Img  PowerPoint
Return
Return

Catalog