Research article Special Issues

Research on post-equalization technology of a visible light communication system based on improved LSTM model and FPGA

  • Published: 10 February 2026
  • MSC : 68T07, 94A12

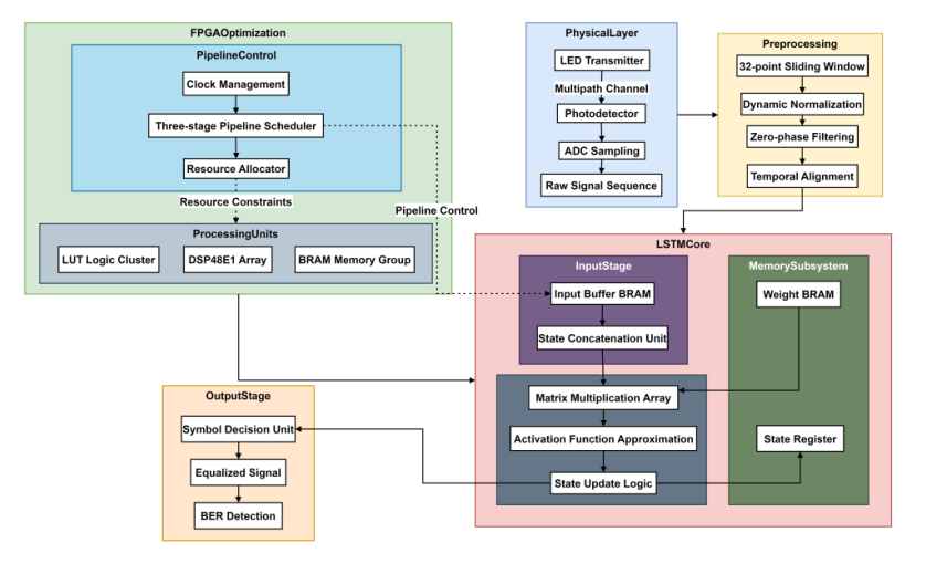
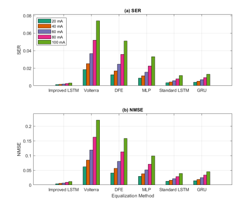
  • In this study, I proposed a post-equalization method for high-speed visible light communication (VLC) systems using an improved long short-term memory (LSTM) model jointly optimized with a field-programmable gate array (FPGA) to address nonlinear distortion, multipath interference, and model deployment complexity. The LSTM structure was simplified by merging three gates into two and compressing the hidden state to 64 dimensions, while 8-bit fixed-point quantization reduced computational cost. The received signal was divided into a 32-point sliding buffer and aligned in zero phase for precise temporal-symbol matching. The computational graph was modularized into matrix operations, activation, and state update stages, each implemented as dedicated FPGA modules in a three-stage pipeline on an Artix-7 platform. Through loop unrolling and resource sharing, the design achieved a 16-cycle inference latency at 100 MHz with minimal logic utilization. Experimental results demonstrated superior performance, with symbol error rate (SER) ≤ 0.0031 and normalized mean square error (NMSE) ≤ 0.0115 across LED drive currents. Under 8-PAM modulation, total harmonic distortion (THD) and error vector magnitude (EVM) were maintained at 3.45% and 4.32%, respectively, showing enhanced nonlinear tolerance and equalization stability. As the multipath delay spread increased from 5 ns to 25 ns, the average intersymbol interference ratio (ISI-Ratio) improved from 20.7 dB to 28.4 dB, and the dynamic timing error (DTE) remained within 1.82 × 10-3–3.14 × 10-3. The lookup table (LUT) usage was kept within 78.2% ± 0.9%, and the inference latency was (0.160 ms ± 0.003 ms). These results indicated that the proposed method effectively mitigates multipath effects and achieves an optimal trade-off between algorithmic compactness and hardware efficiency, providing a closed-loop optimization pathway for intelligent equalization in resource-constrained optical communication systems.

    Citation: Ke Xiong. Research on post-equalization technology of a visible light communication system based on improved LSTM model and FPGA[J]. AIMS Mathematics, 2026, 11(2): 4220-4242. doi: 10.3934/math.2026169

    Related Papers:

  • In this study, I proposed a post-equalization method for high-speed visible light communication (VLC) systems using an improved long short-term memory (LSTM) model jointly optimized with a field-programmable gate array (FPGA) to address nonlinear distortion, multipath interference, and model deployment complexity. The LSTM structure was simplified by merging three gates into two and compressing the hidden state to 64 dimensions, while 8-bit fixed-point quantization reduced computational cost. The received signal was divided into a 32-point sliding buffer and aligned in zero phase for precise temporal-symbol matching. The computational graph was modularized into matrix operations, activation, and state update stages, each implemented as dedicated FPGA modules in a three-stage pipeline on an Artix-7 platform. Through loop unrolling and resource sharing, the design achieved a 16-cycle inference latency at 100 MHz with minimal logic utilization. Experimental results demonstrated superior performance, with symbol error rate (SER) ≤ 0.0031 and normalized mean square error (NMSE) ≤ 0.0115 across LED drive currents. Under 8-PAM modulation, total harmonic distortion (THD) and error vector magnitude (EVM) were maintained at 3.45% and 4.32%, respectively, showing enhanced nonlinear tolerance and equalization stability. As the multipath delay spread increased from 5 ns to 25 ns, the average intersymbol interference ratio (ISI-Ratio) improved from 20.7 dB to 28.4 dB, and the dynamic timing error (DTE) remained within 1.82 × 10-3–3.14 × 10-3. The lookup table (LUT) usage was kept within 78.2% ± 0.9%, and the inference latency was (0.160 ms ± 0.003 ms). These results indicated that the proposed method effectively mitigates multipath effects and achieves an optimal trade-off between algorithmic compactness and hardware efficiency, providing a closed-loop optimization pathway for intelligent equalization in resource-constrained optical communication systems.



    加载中


    [1] P. Miao, G. Chen, K. Cumanan, Y. Yao, J. A. Chambers, Deep hybrid neural network-based channel equalization in visible light communication, IEEE Commun. Lett., 26 (2022), 1593–1597. https://doi.org/10.1109/lcomm.2022.3172219 doi: 10.1109/lcomm.2022.3172219
    [2] W. Niu, Z. Xu, Y. Liu, X. Lin, J. Cai, J. Shi, Key technologies for high-speed Si-substrate LED based visible light communication, J. Lightw. Technol., 41 (2023), 3316–3331. https://doi.org/10.1109/jlt.2023.3252005 doi: 10.1109/jlt.2023.3252005
    [3] Y. Zhao, P. Zou, Z. He, Z. Li, N. Chi, Low spatial complexity adaptive artificial neural network post-equalization algorithms in MIMO visible light communication systems, Opt. Express, 29 (2021), 32728–32738. https://doi.org/10.1364/oe.440155 doi: 10.1364/oe.440155
    [4] Z. Jin, L. Yan, S. Zhu, X. Cui, P. Tian, 10-Gbps visible light communication in a 10-m free space based on violet series-biased micro-LED array and distance adaptive pre-equalization, Opt. Lett., 48 (2023), 2026–2029. https://doi.org/10.1364/ol.487747 doi: 10.1364/ol.487747
    [5] R. Kisacik, M.Y. Yagan, M. Uysal, A. E. Pusane, A. D. Yalcinkaya, A new LED response model and its application to pre-equalization in VLC systems, IEEE Photon. Technol. Lett., 33 (2021), 955–958. https://doi.org/10.1109/lpt.2021.3100924 doi: 10.1109/lpt.2021.3100924
    [6] Z. Du, M. Fu, B. Wu, M. Sun, B. Zheng, Equalization method for bandwidth-constrained underwater visible light communication systems, Opt. Eng., 64 (2025), 018101. https://doi.org/10.1117/1.oe.64.1.018101 doi: 10.1117/1.oe.64.1.018101
    [7] S. H. Ab Aziz, N. A. M. Nor, S. A. Zabidi, Comprehensive analysis of a bridged-T pre-equalizer circuit for high-speed visible light communications, ⅡUM Eng. J., 26 (2025), 205–216. https://doi.org/10.31436/iiumej.v26i1.3255 doi: 10.31436/iiumej.v26i1.3255
    [8] J. Shi, W. Niu, Z. Li, C. Shen, J. Zhang, S. Yu, Optimal adaptive waveform design utilizing an end-to-end learning-based pre-equalization neural network in an UVLC system, J. Lightw. Technol., 41 (2022), 1626–1636. https://doi.org/10.1109/jlt.2022.3225335 doi: 10.1109/jlt.2022.3225335
    [9] X. Chen, Y. Wang, X. Liu, Z. Wang, X. Zhang, F. Zhou, A hybrid active-passive single-order equalizer for visible light communication systems, IEEE Photon. Technol. Lett., 35 (2023), 1395–1398. https://doi.org/10.1109/lpt.2023.3327268 doi: 10.1109/lpt.2023.3327268
    [10] R. Zhang, J. Xiong, M. Li, L. Lu, Design and implementation of low-complexity pre-equalizer for 1.5 GHz VLC system, IEEE Photon. J., 16 (2024), 7300410. https://doi.org/10.1109/jphot.2024.3351192 doi: 10.1109/jphot.2024.3351192
    [11] A. Thao, X. Kang, G. H. Lee, Implementation of an optical wireless communication system deploying a novel post-equalization circuit for indoor application, Microw. Opt. Technol. Lett., 63 (2021), 13–18. https://doi.org/10.1002/mop.32556 doi: 10.1002/mop.32556
    [12] C. Chen, Y. Nie, M. Liu, Y. Du, R. Liu, Z. Wei, Digital pre-equalization for OFDM-based VLC systems: Centralized or distributed? IEEE Photon. Technol. Lett., 33 (2021), 1081–1084. https://doi.org/10.1109/lpt.2021.3104618 doi: 10.1109/lpt.2021.3104618
    [13] J. Shi, W. Xiao, Y. Ha, W. Niu, Z. Xu, O. Huang, et al., 3.76-Gbps yellow-light visible light communication system over 1.2 m free space transmission utilizing a Si-substrate LED and a cascaded pre-equalizer network, Opt. Express, 30 (2022), 33337–33352. https://doi.org/10.1364/oe.463989 doi: 10.1364/oe.463989
    [14] J. Jin, J. Wang, H. Lu, D. Chen, Separate least mean square based equalizer with joint optimization for multi-CAP visible light communication, China Commun., 19 (2022), 264–273. https://doi.org/10.23919/jcc.2022.01.019 doi: 10.23919/jcc.2022.01.019
    [15] Z. Lu, J. Cai, Z. Xu, Y. Zhou, J. Zhang, C. Shen, et al., 11.2 Gbps 100-meter free-space visible light laser communication utilizing bidirectional reservoir computing equalizer, Opt. Express, 31 (2023), 44315–44327. https://doi.org/10.1364/oe.506056 doi: 10.1364/oe.506056
    [16] H. Yang, S. Zhang, A. Alphones, C. Chen, K. Y. Lam, Z. Xiong, et al., An advanced integrated visible light communication and localization system, IEEE Trans. Commun., 71 (2023), 7149–7162. https://doi.org/10.1109/tcomm.2023.3309823 doi: 10.1109/tcomm.2023.3309823
    [17] X. Huang, F. Yang, C. Pan, J. Song, Flexible NOMA-based NOHO-OFDM scheme for visible light communication with iterative interference cancellation, Opt. Express, 29 (2021), 5645–5657. https://doi.org/10.1364/oe.420848 doi: 10.1364/oe.420848
    [18] P. Kanjilal, A. Kumar, S. Bhowmick, J. P. Maroor, A. Nanthaamornphong, Implementation of companding scheme for performance enhancement of optical OFDM structure, J. Opt. Commun., 46 (2025), 733–740. https://doi.org/10.1515/joc-2024-0095 doi: 10.1515/joc-2024-0095
    [19] Y. Xu, L. Huang, W. Jiang, W. Hu, L. Yi, Automatic optimization of Volterra equalizer with deep reinforcement learning for intensity-modulated direct-detection optical communications, J. Lightw. Technol., 40 (2022), 5395–5406. https://doi.org/10.1109/jlt.2022.3177446 doi: 10.1109/jlt.2022.3177446
    [20] S. Li, Y. Zou, F. Liu, J. Song, Pre-equalization scheme for visible light communications with trial-and-error learning, Opt. Lett., 49 (2024), 1636–1639. https://doi.org/10.1364/ol.516235 doi: 10.1364/ol.516235
    [21] C. He, S. Collins, Signal demodulation using a radial basis function neural network (RBFNN) in a silicon photomultiplier-based visible light communication system, IEEE Photon. J., 14 (2022), 7337814. https://doi.org/10.1109/jphot.2022.3184672 doi: 10.1109/jphot.2022.3184672
    [22] H. Chen, W. Niu, Y. Zhao, J. Zhang, N. Chi, Z. Li, Adaptive deep-learning equalizer based on constellation partitioning scheme with reduced computational complexity in UVLC system, Opt. Express, 29 (2021), 21773–21782. https://doi.org/10.1364/oe.432351 doi: 10.1364/oe.432351
    [23] P. Miao, G. Chen, K. Cumanan, Y. Yao, J. A. Chambers, Deep hybrid neural network-based channel equalization in visible light communication, IEEE Commun. Lett., 26 (2022), 1593–1597. https://doi.org/10.1109/lcomm.2022.3172219 doi: 10.1109/lcomm.2022.3172219
    [24] Y. Yu, D. Zhao, J. Chen, K. Fu, S. Yu, L. Gao, LSTM-KAN: Revolutionizing indoor visible light localization with robust sequence learning, Big Data Min. Anal., 8 (2025), 1245–1260. https://doi.org/10.26599/bdma.2025.9020021 doi: 10.26599/bdma.2025.9020021
    [25] T. Zhang, Q. He, M. Luo, W. Liu, D. Wang, D. Zhang, et al., Efficient nonlinear equalization across S+C+L bands using online knowledge distillation in high-capacity DWDM systems, Opt. Express, 33 (2025), 20433–20448. https://doi.org/10.1364/oe.559025 doi: 10.1364/oe.559025
    [26] R. Kısacık, M. Y. Yagan, M. Uysal, A. E. Pusane, T. Baykas, G. Dundar, et al., A 130 nm CMOS receiver for visible light communication, J. Lightw. Technol., 40 (2022), 3681–3687. https://doi.org/10.1109/jlt.2022.3150250 doi: 10.1109/jlt.2022.3150250
    [27] Z. Yang, T. Wang, Y. Lin, Y. Chen, H. Zeng, J. Pei, et al., A vision chip with complementary pathways for open-world sensing, Nature, 629 (2024), 1027–1033. https://doi.org/10.1038/s41586-024-07358-4 doi: 10.1038/s41586-024-07358-4
    [28] X. Ke, Q. Zhang, H. Qin, CNN neural network temporal feature storage structure fusion for the visible channel equalization algorithm, Appl. Opt., 62 (2023), 9238–9252. https://doi.org/10.1364/ao.502683 doi: 10.1364/ao.502683
    [29] L. S. Hsu, D. C. Tsai, C. W. Chow, Y. Liu; Y. H. Chang, Y. Z. Lin, et al., Using data pre-processing and convolutional neural network (CNN) to mitigate light deficient regions in visible light positioning (VLP) systems, J. Lightw. Technol., 40 (2022), 5894–5900. https://doi.org/10.1109/jlt.2022.3184931 doi: 10.1109/jlt.2022.3184931
    [30] Z. Zhao, F. N. Khan, Z. A. H. Qasem, B. Deng, Q. Li, Z. Liu, et al., Convolutional-neural-network-based versus vision-transformer-based SNR estimation for visible light communication networks, Opt. Lett., 48 (2023), 1419–1422. https://doi.org/10.1364/ol.485321 doi: 10.1364/ol.485321
    [31] O. Huang, J. Shi, N. Chi, Performance and complexity study of a neural network post-equalizer in a 638-nm laser transmission system through over 100-m plastic optical fiber, Opt. Eng., 61 (2022), 126108. https://doi.org/10.1117/1.oe.61.12.126108 doi: 10.1117/1.oe.61.12.126108
  • Reader Comments
  • © 2026 the Author(s), licensee AIMS Press. This is an open access article distributed under the terms of the Creative Commons Attribution License (http://creativecommons.org/licenses/by/4.0)
通讯作者: 陈斌, bchen63@163.com
  • 1. 

    沈阳化工大学材料科学与工程学院 沈阳 110142

  1. 本站搜索
  2. 百度学术搜索
  3. 万方数据库搜索
  4. CNKI搜索

Metrics

Article views(1072) PDF downloads(46) Cited by(0)

Article outline

Figures and Tables

Figures(7)  /  Tables(4)

Other Articles By Authors

/

DownLoad:  Full-Size Img  PowerPoint
Return
Return

Catalog