Research article Special Issues

Electronic implementation of a new secure communication system based on the Lü hyperchaotic system

  • Published: 10 February 2026
  • MSC : 34H10, 93C10, 93D05, 94A60

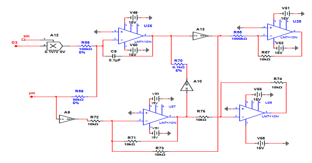
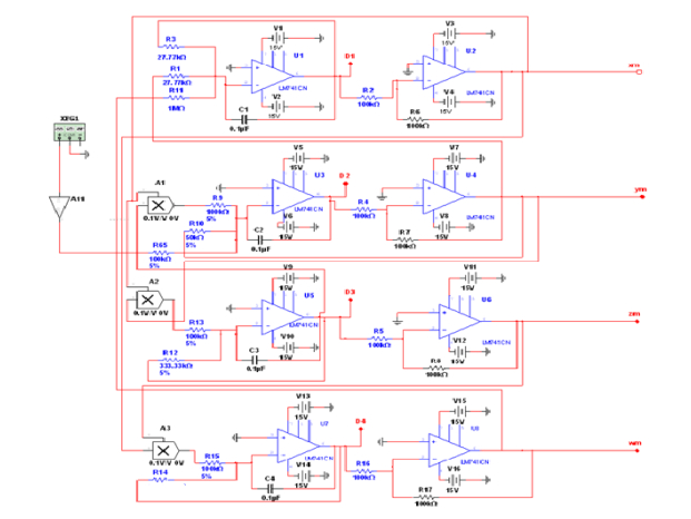
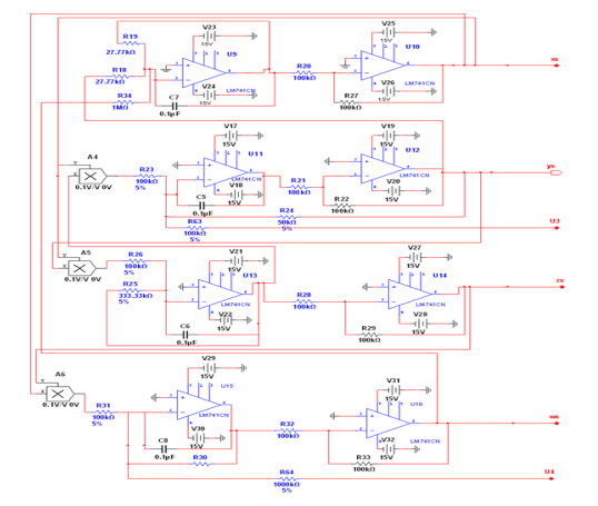
  • This paper presents the design of a novel secure communication system based on the dynamics of the Lü hyperchaotic system. In the proposed scheme, the information signal is directly embedded into the hyperchaotic trajectories, ensuring a high level of data concealment. To achieve accurate synchronization between the transmitter and the receiver, a predictive control strategy combined with chaotic modulation is employed. This synchronization mechanism enables precise recovery of the embedded information signal. To evaluate the feasibility and robustness of the proposed cryptosystem, a dual validation framework is adopted. Numerical simulations are carried out using MATLAB/Simulink, and hardware-oriented simulations are performed using Multisim. The strong agreement between the numerical and circuit-level results confirms both the effectiveness and the reliability of the proposed approach. Overall, this work demonstrates the significant potential of hyperchaotic systems for secure communication applications.

    Citation: Fadia Zouad, Manal Messadi, Karim Kemih, Ahmad Taher Azar, Saim Ahmed, Ahmed Redha Mahlous. Electronic implementation of a new secure communication system based on the Lü hyperchaotic system[J]. AIMS Mathematics, 2026, 11(2): 4098-4122. doi: 10.3934/math.2026165

    Related Papers:

  • This paper presents the design of a novel secure communication system based on the dynamics of the Lü hyperchaotic system. In the proposed scheme, the information signal is directly embedded into the hyperchaotic trajectories, ensuring a high level of data concealment. To achieve accurate synchronization between the transmitter and the receiver, a predictive control strategy combined with chaotic modulation is employed. This synchronization mechanism enables precise recovery of the embedded information signal. To evaluate the feasibility and robustness of the proposed cryptosystem, a dual validation framework is adopted. Numerical simulations are carried out using MATLAB/Simulink, and hardware-oriented simulations are performed using Multisim. The strong agreement between the numerical and circuit-level results confirms both the effectiveness and the reliability of the proposed approach. Overall, this work demonstrates the significant potential of hyperchaotic systems for secure communication applications.



    加载中


    [1] L. M. Pecora, T. L. Carroll, Synchronization in chaotic systems, Phys. Rev. Lett., 64 (1990), 821–824. https://doi.org/10.1103/PhysRevLett.64.821 doi: 10.1103/PhysRevLett.64.821
    [2] H. Hamiche, K. Kemih, M. Ghanes, G. Zhang, S. Djennoune, Passive and impulsive synchronization of a new four-dimensional chaotic system, Nonlinear Anal.-Theor., 74 (2011), 1146–1154. https://doi.org/10.1016/j.na.2010.09.051 doi: 10.1016/j.na.2010.09.051
    [3] H. Bouraoui, K. Kemih, Observer based synchronization of a new hybrid chaotic system and its application to secure communications, Acta Phys. Pol. A, 123 (2013), 259–262. https://doi.org/10.12693/APhysPolA.123.259 doi: 10.12693/APhysPolA.123.259
    [4] Q. J. Yao, Synchronization of second order chaotic systems with uncertainties and disturbances using fixed-time adaptive sliding mode control, Chaos Soliton. Fract., 142 (2021), 110372. https://doi.org/10.1016/j.chaos.2020.110372 doi: 10.1016/j.chaos.2020.110372
    [5] A. Roldán-Caballero, J. H. Pérez-Cruz, E. Hernández-Márquez, J. R. García-Sánchez, M. Ponce-Silva, J. D. J. Rubio, et al., Synchronization of a new chaotic system using adaptive control: design and experimental implementation, Complexity, 2023 (2023), 2881192. https://doi.org/10.1155/2023/2881192 doi: 10.1155/2023/2881192
    [6] M. M. El Dessoky, E. Alzahrani, Z. A. Abdulmannan, Control and function projective synchronization of 3D chaotic system, Int. J. Anal. Appl., 22 (2024), 217. https://doi.org/10.28924/2291-8639-22-2024-217 doi: 10.28924/2291-8639-22-2024-217
    [7] S. Vaidyanathan, A. T. Azar, A novel 4-D four-wing chaotic system with four quadratic nonlinearities and its synchronization via adaptive control method, In: Advances in chaos theory and intelligent control, Cham: Springer, 2016,203–224. https://doi.org/10.1007/978-3-319-30340-6_9
    [8] S. E. Saadi, K. Behih, Z. Bouchama, N. Essounbouli, K. Zehar, Synchronization of chaotic oscillator systems based on adaptive synergetic control theory, South Florida Journal of Development, 5 (2024), e4352. https://doi.org/10.46932/sfjdv5n9-014 doi: 10.46932/sfjdv5n9-014
    [9] H. X. Cheng, H. H. Li, J. F. Liang, Q. L. Dai, J. Z. Yang, Generalized synchronization between two distinct chaotic systems through deep reinforcement learning, Chaos Soliton. Fract., 199 (2025), 116727. https://doi.org/10.1016/j.chaos.2025.116727 doi: 10.1016/j.chaos.2025.116727
    [10] Z. Wang, C. Volos, S. T. Kingni, A. T. Azar, V.-T. Pham, Four-wing attractors in a novel chaotic system with hyperbolic sine nonlinearity, Optik, 131 (2017), 1071–1078. https://doi.org/10.1016/j.ijleo.2016.12.016 doi: 10.1016/j.ijleo.2016.12.016
    [11] F. Zouad, K. Kemih, H. Hamiche, A new secure communication scheme using fractional order delayed chaotic system: design and electronics circuit simulation, Analog Integr. Circ. Sig. Process., 99 (2019), 619–632. https://doi.org/10.1007/s10470-018-01382-x doi: 10.1007/s10470-018-01382-x
    [12] K. S. Oyeleke, K. S. Ojo, A. E. Adeniji, V. T. Odumuyiwa, Simulation of a secure communication scheme via hybrid synchronization of chaotic systems with minimal continuous chaos, FUDMA Journal of Sciences, 9 (2025), 38–44.
    [13] K. Benkouider, A. Sambas, I. M. Sulaiman, M. Mamat, K. S. Nisar, Secure communication scheme based on a new hyperchaotic system, CMC-Comput. Mater. Con., 73 (2022), 1019–1035. https://doi.org/10.32604/cmc.2022.025836 doi: 10.32604/cmc.2022.025836
    [14] B. Wang, X. C. Dong, Secure communication based on a hyperchaotic system with disturbances, Math. Probl. Eng., 2015 (2015), 616137. https://doi.org/10.1155/2015/616137 doi: 10.1155/2015/616137
    [15] S. Gao, H. H.-C. Iu, U. Erkan, C. Simsek, A. Toktas, Y. H. Cao, A 3D memristive cubic map with dual discrete memristors: design, implementation, and application in image encryption, IEEE T. Circ. Syst. Vid., 35 (2025), 7706–7718. https://doi.org/10.1109/TCSVT.2025.3545868 doi: 10.1109/TCSVT.2025.3545868
    [16] S. Gao, R. Wu, H. H.-C. Iu, U. Erkan, Y. H. Cao, Q. Li, et al., Chaos-based video encryption techniques: A review, Comput. Sci. Rev., 58 (2025), 100816. https://doi.org/10.1016/j.cosrev.2025.100816 doi: 10.1016/j.cosrev.2025.100816
    [17] S. Gao, Z. Y. Zhang, Q. Li, S. Q. Ding, H. H.-C. Iu, Y. H. Cao, Encrypt a story: A video segment encryption method based on the discrete sinusoidal memristive Rulkov neuron, IEEE T. Depend. Secure, 22 (2025), 8011–8024. https://doi.org/10.1109/TDSC.2025.3603570 doi: 10.1109/TDSC.2025.3603570
    [18] S. Gao, R. Wu, X. Y. Wang, J. F. Liu, Q. Li, C. P. Wang, Asynchronous updating Boolean network encryption algorithm, IEEE T. Circ. Syst. Vid., 33 (2023), 4388–4400. https://doi.org/10.1109/TCSVT.2023.3237136 doi: 10.1109/TCSVT.2023.3237136
    [19] U. Erkan, F. Toktas, A. Toktas, Q. Lai, S. Zhou, Y. T. Lin, et al., Multi-layer and multi-directional image encryption algorithm based on hyperchaotic 3D Xin-She Yang map, Expert Syst. Appl., 304 (2025), 130808. https://doi.org/10.1016/j.eswa.2025.130808 doi: 10.1016/j.eswa.2025.130808
    [20] K. Benkouider, S. Vaidyanathan, A. Sambas, E. Tlelo-Cuautle, A. A. A. El-Latif, B. Abd-El-Atty, A new 5-D multistable hyperchaotic system with three positive Lyapunov exponents: bifurcation analysis, circuit design, FPGA realization and image encryption, IEEE Access, 10 (2022), 90111–90132. https://doi.org/10.1109/ACCESS.2022.3197790 doi: 10.1109/ACCESS.2022.3197790
    [21] S. Hussain, Z. Bashir, M. G. A. Malik, Chaos analysis of nonlinear variable order fractional hyperchaotic Chen system utilizing radial basis function neural network, Cogn. Neurodyn., 18 (2024), 2831–2855. https://doi.org/10.1007/s11571-024-10118-9 doi: 10.1007/s11571-024-10118-9
    [22] A. Alkhayyat, M. Ahmad, N. Tsafack, M. Tanveer, D. H. Jiang, A. A. Abd El-Latif, A novel 4D hyperchaotic system assisted Josephus permutation for secure substitution-box generation, J. Sign. Process. Syst., 94 (2022), 315–328. https://doi.org/10.1007/s11265-022-01744-9 doi: 10.1007/s11265-022-01744-9
    [23] M. Messadi, A. Mellit, K. Kemih, M. Ghanes, Predictive control of a chaotic permanent magnet synchronous generator in a wind turbine system, Chinese Phys. B, 24 (2015), 010502. https://doi.org/10.1088/1674-1056/24/1/010502 doi: 10.1088/1674-1056/24/1/010502
    [24] A. Boukabou, A. Chebbah, N. Mansouri, Predictive control of continuous chaotic systems, Int. J. Bifurcat. Chaos, 18 (2008), 587–592. https://doi.org/10.1142/S0218127408020501 doi: 10.1142/S0218127408020501
  • Reader Comments
  • © 2026 the Author(s), licensee AIMS Press. This is an open access article distributed under the terms of the Creative Commons Attribution License (http://creativecommons.org/licenses/by/4.0)
通讯作者: 陈斌, bchen63@163.com
  • 1. 

    沈阳化工大学材料科学与工程学院 沈阳 110142

  1. 本站搜索
  2. 百度学术搜索
  3. 万方数据库搜索
  4. CNKI搜索

Metrics

Article views(742) PDF downloads(52) Cited by(0)

Article outline

Figures and Tables

Figures(23)

/

DownLoad:  Full-Size Img  PowerPoint
Return
Return

Catalog