Research article Special Issues

A quantitative framework for modeling the spatiotemporal dynamics of mountain pine bark beetle infestations utilizing Landsat time-series data and Random Forest

  • Published: 01 April 2026
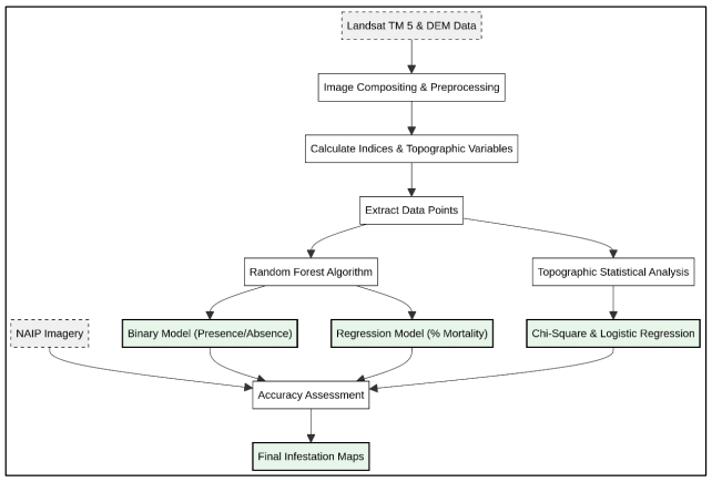
  • Mountain pine bark beetles (MPBB, Dendroctonus ponderosae) are a primary driver of tree mortality in pine-dominant North American forests. To characterize the spatiotemporal dynamics of MPBB infestations in lodgepole pine forests of north central Colorado, we analyzed Landsat spectral trends for 2005 and 2009. Using a stratified random sampling design (N = 1,021), we classified land cover trajectories to identify stable forests, infestation, fire, clear-cutting, and regrowth sites. A Random Forest (RF) classifier was developed to detect infestation presence and predict mortality severity. The model achieved high classification accuracies of 96% (2005) and 97% (2009), while the regression for mortality severity yielded a strong fit (R2 = 0.878) with a low Root Mean Square Error (RMSE = 0.1425). A rigorous topographic analysis revealed that infestation risk is strongly non-random: South-facing slopes exhibited 9.0 times higher odds of infestation compared to north-facing slopes, likely driven by solar insolation and water stress. However, limitations remain in detecting low-severity mortality (<25% canopy loss) and distinguishing species-specific responses in mixed stands. A simple binary classification of "disturbed" versus "undisturbed, " as is the primary output of many earlier studies, is insufficient for prioritizing management actions. To address these challenges, we propose integrating multi-source data fusion (e.g., Landsat and Sentinel-2), leveraging UAV-based sub-pixel validation, and utilizing phenological metrics from Harmonized Landsat-Sentinel (HLS) data. These advanced approaches, combined with the RF modeling demonstrated, offer a pathway for more precise, early-warning monitoring of forest health in complex topographic landscapes. In addition, this approach can be used for future studies designed to track the location of trees that have developed self-immunity to the beetles with the hope of reforesting with seedlings of these resistant trees.

    Citation: Hamza Taleb, Melinda Laituri. A quantitative framework for modeling the spatiotemporal dynamics of mountain pine bark beetle infestations utilizing Landsat time-series data and Random Forest[J]. AIMS Geosciences, 2026, 12(2): 360-387. doi: 10.3934/geosci.2026014

    Related Papers:

  • Mountain pine bark beetles (MPBB, Dendroctonus ponderosae) are a primary driver of tree mortality in pine-dominant North American forests. To characterize the spatiotemporal dynamics of MPBB infestations in lodgepole pine forests of north central Colorado, we analyzed Landsat spectral trends for 2005 and 2009. Using a stratified random sampling design (N = 1,021), we classified land cover trajectories to identify stable forests, infestation, fire, clear-cutting, and regrowth sites. A Random Forest (RF) classifier was developed to detect infestation presence and predict mortality severity. The model achieved high classification accuracies of 96% (2005) and 97% (2009), while the regression for mortality severity yielded a strong fit (R2 = 0.878) with a low Root Mean Square Error (RMSE = 0.1425). A rigorous topographic analysis revealed that infestation risk is strongly non-random: South-facing slopes exhibited 9.0 times higher odds of infestation compared to north-facing slopes, likely driven by solar insolation and water stress. However, limitations remain in detecting low-severity mortality (<25% canopy loss) and distinguishing species-specific responses in mixed stands. A simple binary classification of "disturbed" versus "undisturbed, " as is the primary output of many earlier studies, is insufficient for prioritizing management actions. To address these challenges, we propose integrating multi-source data fusion (e.g., Landsat and Sentinel-2), leveraging UAV-based sub-pixel validation, and utilizing phenological metrics from Harmonized Landsat-Sentinel (HLS) data. These advanced approaches, combined with the RF modeling demonstrated, offer a pathway for more precise, early-warning monitoring of forest health in complex topographic landscapes. In addition, this approach can be used for future studies designed to track the location of trees that have developed self-immunity to the beetles with the hope of reforesting with seedlings of these resistant trees.



    加载中


    [1] Hicke JA, Meddens AJ, Kolden CA (2016) Recent tree mortality in the western United States from bark beetles and forest fires. For Sci 62: 141–153. https://doi.org/10.5849/forsci.15-086 doi: 10.5849/forsci.15-086
    [2] Hicke JA, Xu B, Meddens AJ, et al. (2020) Characterizing recent bark beetle-caused tree mortality in the western United States from aerial surveys. For Ecol Manage 475: 118402. https://doi.org/10.1016/j.foreco.2020.118402 doi: 10.1016/j.foreco.2020.118402
    [3] Janousek WM, Hicke JA, Meddens AJ, et al. (2019) The effects of mountain pine beetle outbreaks on avian communities in lodgepole pine forests across the greater Rocky Mountain region. For Ecol Manage 444: 374–381. https://doi.org/10.1016/j.foreco.2019.04.047 doi: 10.1016/j.foreco.2019.04.047
    [4] Jenkins MJ, Hebertson E, Page W, et al. (2008) Bark beetles, fuels, fires and implications for forest management in the Intermountain West. For Ecol Manage 254: 16–34. https://doi.org/10.1016/j.foreco.2007.09.045 doi: 10.1016/j.foreco.2007.09.045
    [5] Morris JL, Cottrell S, Fettig CJ, et al. (2018) Bark beetles as agents of change in social-ecological systems. Front Ecol Environ 16: S34–S43. https://doi.org/10.1002/fee.1754 doi: 10.1002/fee.1754
    [6] Rodman KC, Andrus RA, Butkiewicz CL, et al. (2021) Effects of Bark Beetle Outbreaks on Forest Landscape Pattern in the Southern Rocky Mountains, USA. Remote Sens 13: 1089. https://doi.org/10.3390/rs13061089 doi: 10.3390/rs13061089
    [7] Safranyik L, Carroll AL (2006) The biology and epidemiology of the mountain pine beetle in lodgepole pine forests, The mountain pine beetle: a synthesis of biology, management and impacts on lodgepole pine, 3–66. Available from: https://publications.gc.ca/collections/collection_2012/rncan-nrcan/Fo144-4-2006-eng.pdf.
    [8] Jenkins MJ, Runyon JB, Fettig CJ, et al. (2014) Interactions among the mountain pine beetle, fires, and fuels. For Sci 5: 21–27. https://doi.org/10.3390/f5010021 doi: 10.3390/f5010021
    [9] Raffa KF, Aukema BH, Bentz BJ, et al. (2008) Cross-scale drivers of natural disturbances prone to anthropogenic amplification: the dynamics of bark beetle eruptions. Bioscience 58: 501–517. https://doi.org/10.1641/b580607 doi: 10.1641/b580607
    [10] Weed AS, Ayres MP, Hicke JA (2013) Consequences of climate change for biotic disturbances in North American forests. Ecol Monogr 83: 441–470. https://doi.org/10.1890/13-0160.1 doi: 10.1890/13-0160.1
    [11] Buonanduci MS, Morris JE, Agne MC, et al. (2020) Neighborhood context mediates probability of host tree mortality in a severe bark beetle outbreak. Ecosphere 11: e03236. https://doi.org/10.1002/ecs2.3236 doi: 10.1002/ecs2.3236
    [12] Koontz MJ, Latimer AM, Mortenson LA, et al. (2021) Cross-scale interaction of host tree size and climatic water deficit governs bark beetle-induced tree mortality. Nat Commun 12: 129. https://doi.org/10.1038/s41467-020-20455-y doi: 10.1038/s41467-020-20455-y
    [13] Andrus RA, Chai RK, Harvey BJ, et al. (2021) Increasing rates of subalpine tree mortality linked to warmer and drier summers. J Ecol 109: 2203–2218. https://doi.org/10.1111/1365-2745.13634 doi: 10.1111/1365-2745.13634
    [14] Hart SJ, Veblen TT, Schneider D, et al. (2017) Summer and winter drought drive the initiation and spread of spruce beetle outbreak. Ecology 98: 2698–2707. https://doi.org/10.1002/ecy.1963 doi: 10.1002/ecy.1963
    [15] Harvey BJ, Andrus RA, Battaglia MA, et al. (2021) Droughty times in mesic places: factors associated with forest mortality vary by scale in a temperate subalpine region. Ecosphere 12: e03318. https://doi.org/10.1002/ecs2.3318 doi: 10.1002/ecs2.3318
    [16] Senf C, Seidl R, Hostert P (2017) Remote sensing of forest insect disturbances: Current state and future directions. Int J Appl Earth Obs Geoinf 60: 49–60. https://doi.org/10.1016/j.jag.2017.04.004 doi: 10.1016/j.jag.2017.04.004
    [17] Trumbore S, Brando P, Hartmann H (2015) Forest health and global change. Science 349: 814–818. https://doi.org/10.1126/science.aac6759 doi: 10.1126/science.aac6759
    [18] Meddens AJ, Hicke JA, Vierling LA (2011) Evaluating the potential of multispectral imagery to map multiple stages of tree mortality. Remote Sens Environ 115: 1632–1642. https://doi.org/10.1016/j.rse.2011.02.018 doi: 10.1016/j.rse.2011.02.018
    [19] Meigs GW, Kennedy RE, Gray AN, et al. (2015) Spatiotemporal dynamics of recent mountain pine beetle and western spruce budworm outbreaks across the Pacific Northwest Region, USA. For Ecol Manage 339: 71–86. https://doi.org/10.1016/j.foreco.2014.11.030 doi: 10.1016/j.foreco.2014.11.030
    [20] Williams DW, Birdsey RA (2003) Historical patterns of spruce budworm defoliation and bark beetle outbreaks in North American conifer forests : an atlas and description of digital maps, US Department of Agriculture, Forest Service, Northeastern Research Station.
    [21] Bode ET, Lawrence RL, Powell SL, et al. (2018) Time-series approach for mapping mountain pine beetle infestation extent and severity in the US Central Rocky Mountains. J Appl Remote Sens 12: 046030. https://doi.org/10.1117/1.JRS.12.046030 doi: 10.1117/1.JRS.12.046030
    [22] Coops NC, Johnson M, Wulder MA, et al. (2006) Assessment of QuickBird high spatial resolution imagery to detect red attack damage due to mountain pine beetle infestation. Remote Sens Environ 103: 67–80. https://doi.org/10.1016/j.rse.2006.03.012 doi: 10.1016/j.rse.2006.03.012
    [23] Vogelmann JE, Xian G, Homer C, et al. (2012) Monitoring gradual ecosystem change using Landsat time series analyses: Case studies in selected forest and rangeland ecosystems. Remote Sens Environ 122: 92–105. https://doi.org/10.1016/j.rse.2011.06.027 doi: 10.1016/j.rse.2011.06.027
    [24] Wulder MA, Dymond CC, White JC, et al. (2006) Surveying mountain pine beetle damage of forests: A review of remote sensing opportunities. For Ecol Manage 221: 27–41. https://doi.org/10.1016/j.foreco.2005.09.021 doi: 10.1016/j.foreco.2005.09.021
    [25] Ahern F (1988) The effects of bark beetle stress on the foliar spectral reflectance of lodgepole pine. Int J Remote Sens 9: 1451–1468. https://doi.org/10.1080/01431168808954952 doi: 10.1080/01431168808954952
    [26] Cheng T, Rivard B, Sánchez-Azofeifa G, et al. (2010) Continuous wavelet analysis for the detection of green attack damage due to mountain pine beetle infestation. Remote Sens Environ 114: 899–910. https://doi.org/10.1016/j.rse.2009.12.005 doi: 10.1016/j.rse.2009.12.005
    [27] Goodwin NR, Coops NC, Wulder MA, et al. (2008) Estimation of insect infestation dynamics using a temporal sequence of Landsat data. Remote Sens Environ 112: 3680–3689. https://doi.org/10.1016/j.rse.2008.05.005 doi: 10.1016/j.rse.2008.05.005
    [28] Bentz B, Endreson D (2004) Evaluating satellite imagery for estimating mountain pine beetle-caused lodgepole pine mortality: current status, Mountain Pine Beetle Symposium: Challenges and Solutions; October 3031, 2003; Kelowna, British Columbia. Information Report BC-X-399, Victoria, British Columbia: Natural Resources Canada, Canadian Forest Service, Pacific Forestry Centre. 154–163. https://research.fs.usda.gov/treesearch/43497.
    [29] Jewett JT, Lawrence RL, Marshall LA, et al. (2011) Spatiotemporal relationships between climate and whitebark pine mortality in the Greater Yellowstone Ecosystem. For Sci 57: 320–335. https://doi.org/10.1093/forestscience/57.4.320 doi: 10.1093/forestscience/57.4.320
    [30] Franklin S, Wulder M, Skakun R, et al. (2003) Mountain pine beetle red-attack forest damage classification using stratified Landsat TM data in British Columbia, Canada. Photogramm Eng Remote Sens 69: 283–288. https://doi.org/10.14358/PERS.69.3.283 doi: 10.14358/PERS.69.3.283
    [31] Long JA, Lawrence RL (2016) Mapping percent tree mortality due to mountain pine beetle damage. For Sci 62: 392–402. https://doi.org/10.5849/forsci.15-046 doi: 10.5849/forsci.15-046
    [32] Bright BC, Hudak AT, Egan JM, et al. (2020) Using satellite imagery to evaluate bark beetle-caused tree mortality reported in aerial surveys in a mixed conifer forest in northern Idaho, USA. Forests 11: 529. https://doi.org/10.3390/f11050529 doi: 10.3390/f11050529
    [33] Wulder MA, Masek JG, Cohen WB, et al. (2012) Opening the archive: How free data has enabled the science and monitoring promise of Landsat. Remote Sens Environ 122: 2–10. https://doi.org/10.1016/j.rse.2012.01.010 doi: 10.1016/j.rse.2012.01.010
    [34] Meddens AJ, Hicke JA, Vierling LA, et al. (2013) Evaluating methods to detect bark beetle-caused tree mortality using single-date and multi-date Landsat imagery. Remote Sens Environ 132: 49–58. https://doi.org/10.1016/j.rse.2013.01.002 doi: 10.1016/j.rse.2013.01.002
    [35] Meigs GW, Kennedy RE, Cohen WB (2011) A Landsat time series approach to characterize bark beetle and defoliator impacts on tree mortality and surface fuels in conifer forests. Remote Sens Environ 115: 3707–3718. https://doi.org/10.1016/j.rse.2011.09.009 doi: 10.1016/j.rse.2011.09.009
    [36] Bright BC, Hudak AT, Meddens AJ, et al. (2020) Mapping multiple insect outbreaks across large regions annually using Landsat time series data. Remote Sens 12: 1655. https://doi.org/10.3390/rs12101655 doi: 10.3390/rs12101655
    [37] Romme WH, Floyd ML, Hanna D, et al. (2009) Historical range of variability and current landscape condition analysis: South Central Highlands section, Southwestern Colorado and Northwestern New Mexico: Colorado Forest Restoration Institute Fort Collins, Colorado, USA. https://hdl.handle.net/10217/240808
    [38] Wilson BT, Lister AJ, Riemann RI, et al. (2013) Live tree species basal area of the contiguous United States (2000–2009).
    [39] Group PC (2018) PRISM Climate Data. Oregon State University. https://prism.oregonstate.edu.
    [40] Breiman L (2001) Random forests. Mach Learn 45: 5–32. https://doi.org/10.1023/A:1010933404324 doi: 10.1023/A:1010933404324
    [41] Peters J, De Baets B, Verhoest NE, et al. (2007) Random forests as a tool for ecohydrological distribution modelling. Ecol Modell 207: 304–318. https://doi.org/10.1016/j.ecolmodel.2007.05.011 doi: 10.1016/j.ecolmodel.2007.05.011
    [42] Kulkarni AD, Lowe B (2016) Random forest algorithm for land cover classification. Int J Recent Innov Trends Comput Commun 4: 58–63.
    [43] Cutler DR, Edwards Jr TC, Beard KH, et al. (2007) Random forests for classification in ecology. Ecology 88: 2783–2792. https://doi.org/10.1890/07-0539.1 doi: 10.1890/07-0539.1
    [44] Tucker CJ (1979) Red and photographic infrared linear combinations for monitoring vegetation. Remote Sens Environ 8: 127–150. https://doi.org/10.1016/0034-4257(79)90013-0 doi: 10.1016/0034-4257(79)90013-0
    [45] Vogelmann J (1990) Comparison between two vegetation indices for measuring different types of forest damage in the north-eastern United States. Int J Remote Sens 11: 2281–2297. https://doi.org/10.1080/01431169008955175 doi: 10.1080/01431169008955175
    [46] Crist EP (1985) A TM tasseled cap equivalent transformation for reflectance factor data. Remote Sens Environ 17: 301–306. https://doi.org/10.1016/0034-4257(85)90102-6 doi: 10.1016/0034-4257(85)90102-6
    [47] Wilson EH, Sader SA (2002) Detection of forest harvest type using multiple dates of Landsat TM imagery. Remote Sens Environ 80: 385–396. https://doi.org/10.1016/s0034-4257(01)00318-2 doi: 10.1016/s0034-4257(01)00318-2
    [48] Liaw A, Wiener M (2002) Classification and regression by randomForest. R News 2: 18–22. https://journal.r-project.org/articles/RN-2002-022/
    [49] Schwantes AM, Swenson JJ, Jackson RB (2016) Quantifying drought-induced tree mortality in the open canopy woodlands of central Texas. Remote Sens Environ 181: 54–64. https://doi.org/10.1016/j.rse.2016.03.027 doi: 10.1016/j.rse.2016.03.027
    [50] Evans JS, Murphy MA (2019) Package 'rfUtilities'. R Core Team: Vienna, Austria. Available from: https://cran.r-project.org/src/contrib/Archive/rfUtilities/.
    [51] Kuhn M (2015) Caret: classification and regression training. Astrophysics Source Code Library ascl-1505. https://ascl.net/1505.003.
    [52] Duro DC, Franklin SE, Dubé MG (2012) A comparison of pixel-based and object-based image analysis with selected machine learning algorithms for the classification of agricultural landscapes using SPOT-5 HRG imagery. Remote Sens Environ 118: 259–272. https://doi.org/10.1016/j.rse.2011.11.020 doi: 10.1016/j.rse.2011.11.020
    [53] Laabs BH, Westenberger A, König IR (2024) Identification of representative trees in random forests based on a new tree-based distance measure. Adv Data Anal Classif 18: 363–380. https://doi.org/10.1007/s11634-023-00537-7 doi: 10.1007/s11634-023-00537-7
    [54] Zhao F, Huang C, Zhu Z (2015) Use of vegetation change tracker and support vector machine to map disturbance types in greater yellowstone ecosystems in a 1984–2010 Landsat time series. IEEE Geosci Remote Sens Lett 12: 1650–1654. https://doi.org/10.1109/LGRS.2015.2418159 doi: 10.1109/LGRS.2015.2418159
    [55] Thanh Noi P, Kappas M (2017) Comparison of random forest, k-nearest neighbor, and support vector machine classifiers for land cover classification using Sentinel-2 imagery. Sensors 18: 18. https://doi.org/10.3390/s18010018 doi: 10.3390/s18010018
    [56] Wickham H, Grolemund G (2017) Tidy, transform, visualize, and model data, R for data science, https://r4ds.had.co.nz.
    [57] Sammut C, Webb GI (2011) Encyclopedia of machine learning, Springer New York, NY. https://doi.org/10.1007/978-0-387-30164-8
    [58] Zerrouki N, Bouchaffra D. Pixel-based or object-based: Which approach is more appropriate for remote sensing image classification? 2014 IEEE International Conference on Systems, Man, and Cybernetics (SMC), San Diego, CA, USA, 864–869. https://doi.org/10.1109/SMC.2014.6974020
    [59] Cohen J (1960) A coefficient of agreement for nominal scales. Photogramm Eng Remote Sens 20: 37–46. https://doi.org/10.1177/001316446002000104 doi: 10.1177/001316446002000104
    [60] Stehman S (1996) Estimating the kappa coefficient and its variance under stratified random sampling. Photogramm Eng Remote Sens 62: 401–407.
    [61] Oke TR (2002) Boundary layer climates, Routledge.
    [62] Nelson TA, Boots B, Wulder MA, et al. (2007) Environmental characteristics of mountain pine beetle infestation hot spots. J Ecosys Manag 8. https://doi.org/10.22230/jem.2007v8n1a367 doi: 10.22230/jem.2007v8n1a367
    [63] Freedman DA (2009) Statistical models: theory and practice, Cambridge University Press.
    [64] Bentz BJ, Logan JA, Amman GD (1991) Temperature-dependent development of the mountain pine beetle (Coleoptera: Scolytidae) and simulation of its phenology. Can Entomol 123: 1083–1094. https://doi.org/10.4039/Ent1231083-5 doi: 10.4039/Ent1231083-5
    [65] Mezei P, Potterf M, Škvarenina J, et al. (2019) Potential solar radiation as a driver for bark beetle infestation on a landscape scale. Forests 10: 604. https://doi.org/10.3390/f10070604 doi: 10.3390/f10070604
    [66] Bolstad PV, Bentz BJ, Logan JA (1997) Modelling micro-habitat temperature for Dendroctonus ponderosae (Coleoptera: Scolytidae). Ecol Modell 94: 287–297. https://doi.org/10.1016/S0304-3800(96)00021-X doi: 10.1016/S0304-3800(96)00021-X
    [67] Bentz BJ, Duncan JP, Powell JA (2016) Elevational shifts in thermal suitability for mountain pine beetle population growth in a changing climate. Forestry 89: 271–283. https://doi.org/10.1093/forestry/cpv054 doi: 10.1093/forestry/cpv054
    [68] Raffa KF, Powell EN, Townsend PA (2013) Temperature-driven range expansion of an irruptive insect heightened by weakly coevolved plant defenses. Proc Natl Acad Sci U S A 110: 2193–2198. https://doi.org/10.1073/pnas.1216666110 doi: 10.1073/pnas.1216666110
    [69] Logan JA, Bentz BJ (1999) Model analysis of mountain pine beetle (Coleoptera: Scolytidae) seasonality. Environ Entomol 28: 924–934. https://doi.org/10.1093/ee/28.6.924 doi: 10.1093/ee/28.6.924
    [70] Cohen WB, Healey SP, Yang Z, et al. (2017) How similar are forest disturbance maps derived from different Landsat time series algorithms? Forests 8: 98. https://doi.org/10.3390/f8040098 doi: 10.3390/f8040098
    [71] Kennedy RE, Yang Z, Gorelick N, et al. (2018) Implementation of the LandTrendr algorithm on google earth engine. Remote Sens 10: 691. https://doi.org/10.3390/rs10050691 doi: 10.3390/rs10050691
    [72] Kluczek M, Zagajewski B (2025) Mapping spatiotemporal mortality patterns in spruce mountain forests using Sentinel-2 data and environmental factors. Ecol Inform 86: 103074. https://doi.org/10.1016/j.ecoinf.2025.103074 doi: 10.1016/j.ecoinf.2025.103074
    [73] König S, Thonfeld F, Förster M, et al. (2023) Assessing combinations of Landsat, Sentinel-2 and Sentinel-1 time series for detecting bark beetle infestations. GISci Remote Sens 60: 2226515. https://doi.org/10.1080/15481603.2023.2226515 doi: 10.1080/15481603.2023.2226515
    [74] Bárta V, Lukeš P, Homolová L (2021) Early detection of bark beetle infestation in Norway spruce forests of Central Europe using Sentinel-2. Int J Appl Earth Obs Geoinf 100: 102335. https://doi.org/10.1016/j.jag.2021.102335 doi: 10.1016/j.jag.2021.102335
    [75] Tran KH, Zhang X, Ye Y, et al. (2023) HP-LSP: A reference of land surface phenology from fused Harmonized Landsat and Sentinel-2 with PhenoCam data. Sci Data 10: 691. https://doi.org/10.1038/s41597-023-02605-1 doi: 10.1038/s41597-023-02605-1
    [76] Grabska EM, Sulikowska A (2025) What can Sentinel-2 time series tell us about the phenology of dominant deciduous tree species in Poland? Forestry 99: cpaf064. https://doi.org/10.1093/forestry/cpaf064 doi: 10.1093/forestry/cpaf064
    [77] Klouček T, Komárek J, Surový P, et al. (2019) The use of UAV mounted sensors for precise detection of bark beetle infestation. Remote Sens 11: 1561. https://doi.org/10.3390/rs11131561 doi: 10.3390/rs11131561
    [78] Bozzini A, Huo LN, Brugnaro S, et al. (2025) Multispectral drone images for the early detection of bark beetle infestations: assessment over large forest areas in the Italian South-Eastern Alps. Front For Glob Change 8: 1532954. https://doi.org/10.3389/ffgc.2025.1532954 doi: 10.3389/ffgc.2025.1532954
    [79] Coops NC, Shang C, Wulder MA, et al. (2020) Change in forest condition: Characterizing non-stand replacing disturbances using time series satellite imagery. For Ecol Manage 474: 118370. https://doi.org/10.1016/j.foreco.2020.118370 doi: 10.1016/j.foreco.2020.118370
    [80] Erbilgin N, Ma C, Whitehouse C, et al. (2014) Chemical similarity between historical and novel host plants promotes range and host expansion of the mountain pine beetle in a naïve host ecosystem. New Phytol 201: 940–950. https://doi.org/10.1111/nph.12573 doi: 10.1111/nph.12573
    [81] Kichas NE, Trowbridge AM, Raffa KF, et al. (2021) Growth and defense characteristics of whitebark pine (Pinus albicaulis) and lodgepole pine (Pinus contorta var latifolia) in a high-elevation, disturbance-prone mixed-conifer forest in northwestern Montana, USA. For Ecol Manage 493: 119286. https://doi.org/10.1016/j.foreco.2021.119286 doi: 10.1016/j.foreco.2021.119286
    [82] Gibson K, Skov K, Kegley S, et al. (2008) Mountain pine beetle impacts in high-elevation five-needle pines: current trends and challenges. US Department of Agriculture Forest Service, Northern Region, Missoula, Montana R1-08-020, 1–32. Available from: https://www.govinfo.gov/app/details/GOVPUB-A13-PURL-LPS107316.
    [83] Restaino C, Young DJ, Estes B, et al. (2019) Forest structure and climate mediate drought‐induced tree mortality in forests of the Sierra Nevada, USA. Ecol Appl 29: e01902. https://doi.org/10.1002/eap.1902 doi: 10.1002/eap.1902
    [84] Knutzen F, Averbeck P, Barrasso C, et al. (2023) Impacts and damages of the European multi-year drought and heat event 2018–2022 on forests, a review. EGUsphere 2023: 1–56. https://doi.org/10.5194/egusphere-2023-1463 doi: 10.5194/egusphere-2023-1463
    [85] Kolb T, Keefover-Ring K, Burr SJ, et al. (2019) Drought-mediated changes in tree physiological processes weaken tree defenses to bark beetle attack. J Chem Ecol 45: 888–900. https://doi.org/10.1007/s10886-019-01105-0 doi: 10.1007/s10886-019-01105-0
    [86] Collins BJ, Rhoades CC, Hubbard RM, et al. (2011) Tree regeneration and future stand development after bark beetle infestation and harvesting in Colorado lodgepole pine stands. For Ecol Manage 261: 2168–2175. https://doi.org/10.1016/j.foreco.2011.03.016 doi: 10.1016/j.foreco.2011.03.016
    [87] Romme WH, Knight DH, Yavitt JB (1986) Mountain pine beetle outbreaks in the Rocky Mountains: regulators of primary productivity? Am Nat 127: 484–494. https://doi.org/10.1086/284497 doi: 10.1086/284497
    [88] Veblen TT, Hadley KS, Reid MS, et al. (1991) The response of subalpine forests to spruce beetle outbreak in Colorado. Ecology 72: 213–231. https://doi.org/10.2307/1938916 doi: 10.2307/1938916
    [89] Pettit JM, Burton JI, DeRose RJ, et al. (2019) Epidemic spruce beetle outbreak changes drivers of Engelmann spruce regeneration. Ecosphere 10: e02912. https://doi.org/10.1002/ecs2.2912 doi: 10.1002/ecs2.2912
    [90] Andrus RA, Hart SJ, Veblen TT (2020) Forest recovery following synchronous outbreaks of spruce and western balsam bark beetle is slowed by ungulate browsing. Ecology 101: e02998. https://doi.org/10.1002/ecy.2998 doi: 10.1002/ecy.2998
    [91] Gill NS, Jarvis D, Rogan J, et al. (2020) Disturbance history modulates how litter and herbaceous cover influence conifer regeneration after fire. Int J Wildland Fire 29: 519–529. https://doi.org/10.1071/WF19028 doi: 10.1071/WF19028
    [92] Temperli C, Veblen TT, Hart SJ, et al. (2015) Interactions among spruce beetle disturbance, climate change and forest dynamics captured by a forest landscape model. Ecosphere 6: 1–20. https://doi.org/10.1890/ES15-00394.1 doi: 10.1890/ES15-00394.1
  • Reader Comments
  • © 2026 the Author(s), licensee AIMS Press. This is an open access article distributed under the terms of the Creative Commons Attribution License (http://creativecommons.org/licenses/by/4.0)
通讯作者: 陈斌, bchen63@163.com
  • 1. 

    沈阳化工大学材料科学与工程学院 沈阳 110142

  1. 本站搜索
  2. 百度学术搜索
  3. 万方数据库搜索
  4. CNKI搜索

Metrics

Article views(600) PDF downloads(30) Cited by(0)

Article outline

Figures and Tables

Figures(6)  /  Tables(9)

Other Articles By Authors

/

DownLoad:  Full-Size Img  PowerPoint
Return
Return

Catalog