Research article

Berberine targets the STAT3 signaling pathway to improve cognitive impairment in chronic cerebral hypoperfusion rats

  • Published: 27 February 2026
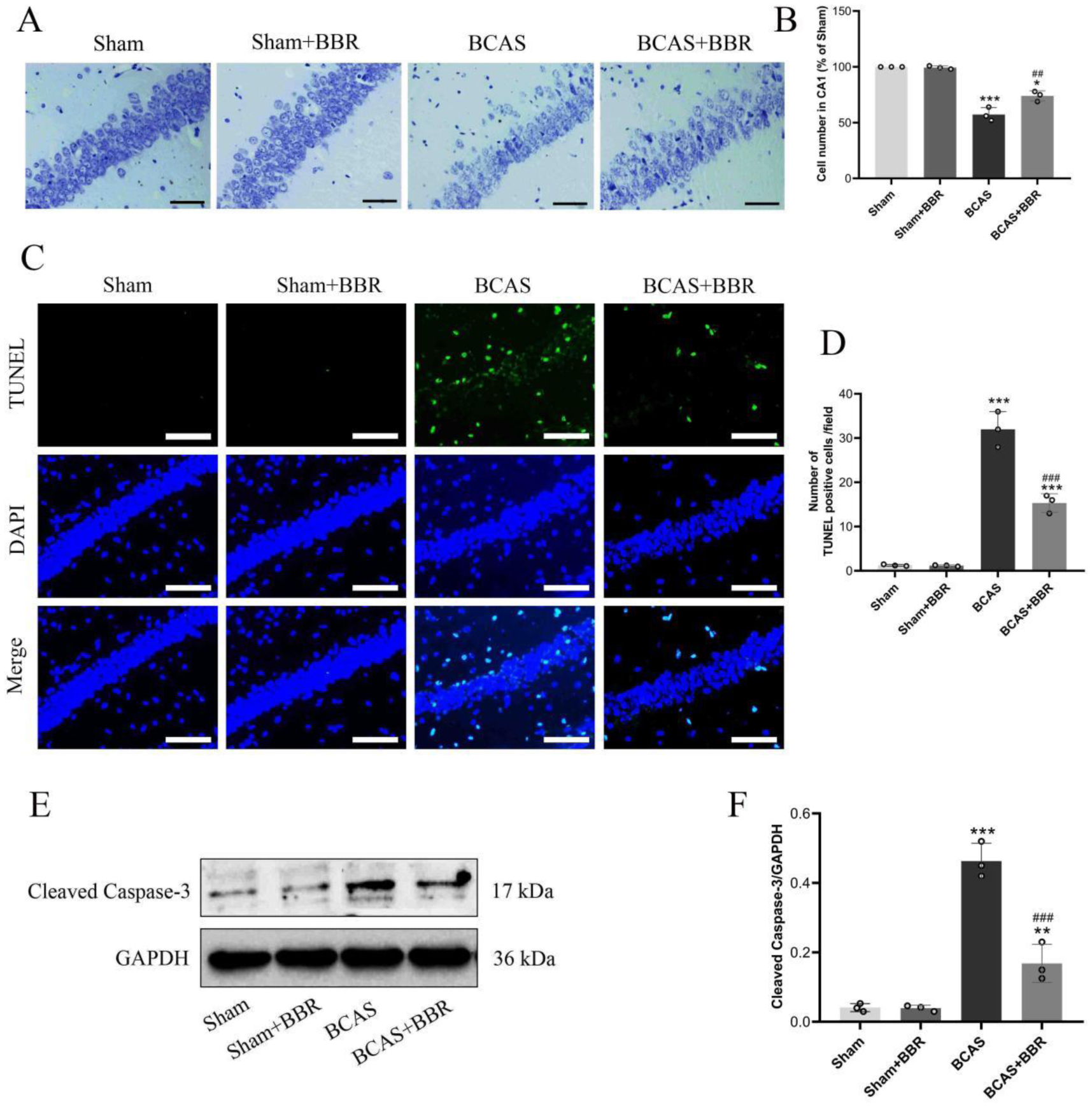
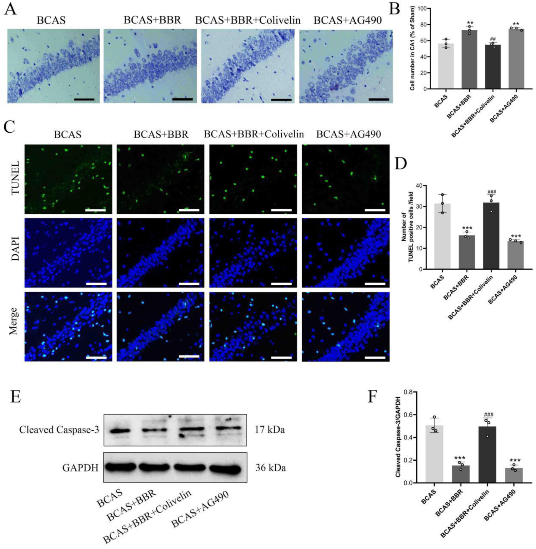
  • Berberine (BBR) possesses varied pharmacological properties, including anti-apoptotic and potent neuroprotective effects, and can ameliorate cognitive impairments associated with diverse diseases. Despite the noted potential of BBR in mitigating cognitive deficits associated with chronic cerebral hypoperfusion (CCH), the precise mechanisms underlying its therapeutic effects remain inadequately defined. To explore these mechanisms, a CCH rat model was developed using a refined micro-spring method for bilateral common carotid artery stenosis (BCAS). For the experimental setup, rats were systematically divided into six groups: a Sham group (n = 15), a Sham + BBR group (n = 15), a BCAS group (n = 15), a BCAS + BBR group (n = 15), a BCAS + BBR + Colivelin group (with Colivelin serving as a STAT3 activator, n = 15), and a BCAS + AG490 group (AG490 acting as a JAK2 inhibitor, n = 15). Cognitive performance was evaluated through the Morris water maze and novel object recognition (NOR) tests. Additionally, neuronal integrity was assessed by Nissl and TUNEL staining within the hippocampal region. The study further examined the protein expressions of JAK2, STAT3, phosphorylated JAK2, phosphorylated STAT3, and cleaved caspase-3 using western blot analysis. Interaction targets of BBR were predicted through the STITCH database, and its binding affinity to STAT3 was confirmed using molecular docking and surface plasmon resonance (SPR) techniques. The findings indicated an increase in apoptosis and a decline in cognitive abilities among the hippocampal neurons of the BCAS model rats. These deleterious effects, however, were substantially alleviated following treatment with BBR. The study posits that BBR primarily exerts its neuroprotective effects through the inhibition of the JAK2/STAT3 pathway. Notably, while the activation of this pathway by Colivelin exacerbated neuronal damage and cognitive decline, its inhibition via AG490 markedly decreased apoptosis and improved cognitive outcomes. Therefore, this research suggests that BBR enhances cognitive functions in BCAS rats predominantly by reducing apoptosis in hippocampal neurons through the modulation of the JAK2/STAT3 pathway.

    Citation: Chang Liu, Ying Gao. Berberine targets the STAT3 signaling pathway to improve cognitive impairment in chronic cerebral hypoperfusion rats[J]. AIMS Neuroscience, 2026, 13(1): 119-136. doi: 10.3934/Neuroscience.2026005

    Related Papers:

  • Berberine (BBR) possesses varied pharmacological properties, including anti-apoptotic and potent neuroprotective effects, and can ameliorate cognitive impairments associated with diverse diseases. Despite the noted potential of BBR in mitigating cognitive deficits associated with chronic cerebral hypoperfusion (CCH), the precise mechanisms underlying its therapeutic effects remain inadequately defined. To explore these mechanisms, a CCH rat model was developed using a refined micro-spring method for bilateral common carotid artery stenosis (BCAS). For the experimental setup, rats were systematically divided into six groups: a Sham group (n = 15), a Sham + BBR group (n = 15), a BCAS group (n = 15), a BCAS + BBR group (n = 15), a BCAS + BBR + Colivelin group (with Colivelin serving as a STAT3 activator, n = 15), and a BCAS + AG490 group (AG490 acting as a JAK2 inhibitor, n = 15). Cognitive performance was evaluated through the Morris water maze and novel object recognition (NOR) tests. Additionally, neuronal integrity was assessed by Nissl and TUNEL staining within the hippocampal region. The study further examined the protein expressions of JAK2, STAT3, phosphorylated JAK2, phosphorylated STAT3, and cleaved caspase-3 using western blot analysis. Interaction targets of BBR were predicted through the STITCH database, and its binding affinity to STAT3 was confirmed using molecular docking and surface plasmon resonance (SPR) techniques. The findings indicated an increase in apoptosis and a decline in cognitive abilities among the hippocampal neurons of the BCAS model rats. These deleterious effects, however, were substantially alleviated following treatment with BBR. The study posits that BBR primarily exerts its neuroprotective effects through the inhibition of the JAK2/STAT3 pathway. Notably, while the activation of this pathway by Colivelin exacerbated neuronal damage and cognitive decline, its inhibition via AG490 markedly decreased apoptosis and improved cognitive outcomes. Therefore, this research suggests that BBR enhances cognitive functions in BCAS rats predominantly by reducing apoptosis in hippocampal neurons through the modulation of the JAK2/STAT3 pathway.



    加载中


    Conflict of interest



    The authors declare that they have no known competing financial interests or personal relationships that could have appeared to influence the work reported in this paper.

    Authors' contributions



    Chang Liu, Ying Gao conceived of the study, participated in its design and coordination and draft the manuscript. All authors read and approved the final manuscript.

    [1] Ciacciarelli A, Sette G, Giubilei F, et al. (2020) Chronic cerebral hypoperfusion: An undefined, relevant entity. J Clin Neurosci 73: 8-12. https://doi.org/10.1016/j.jocn.2020.01.026
    [2] Ahad MA, Chear NJ, Abdullah MH, et al. (2024) Effects of clitorienolactones from Clitoria ternatea root on calcium channel mediating hippocampal long-term potentiation in rats induced chronic cerebral hypoperfusion. Ageing Res Rev 96: 102252. https://doi.org/10.1016/j.arr.2024.102252
    [3] Han B, Jiang W, Liu H, et al. (2020) Upregulation of neuronal PGC-1α ameliorates cognitive impairment induced by chronic cerebral hypoperfusion. Theranostics 10: 2832-2848. https://doi.org/10.7150/thno.37119
    [4] Duncombe J, Kitamura A, Hase Y, et al. (2017) Chronic cerebral hypoperfusion: a key mechanism leading to vascular cognitive impairment and dementia. Closing the translational gap between rodent models and human vascular cognitive impairment and dementia. Clin Sci (Lond) 131: 2451-2468. https://doi.org/10.1042/CS20160727
    [5] Liu B, Zhao G, Jin L, et al. (2021) Nicotinamide improves cognitive function in mice with chronic cerebral hypoperfusion. Front Neurol 12: 596641. https://doi.org/10.3389/fneur.2021.596641
    [6] Yan ZQ, Chen J, Xing GX, et al. (2015) Salidroside prevents cognitive impairment induced by chronic cerebral hypoperfusion in rats. J Int Med Res 43: 402-411. https://doi.org/10.1177/0300060514566648
    [7] Zhang Q, Fan Z, Xue W, et al. (2021) Vitexin regulates Epac and NLRP3 and ameliorates chronic cerebral hypoperfusion injury. Can J Physiol Pharmacol 99: 1079-1087. https://doi.org/10.1139/cjpp-2021-0034
    [8] Niu HM, Wang MY, Ma DL, et al. (2020) Epimedium flavonoids improve cognitive impairment and white matter lesions induced by chronic cerebral hypoperfusion through inhibiting the Lingo-1/Fyn/ROCK pathway and activating the BDNF/NRG1/PI3K pathway in rats. Brain Res 1743: 146902. https://doi.org/10.1016/j.brainres.2020.146902
    [9] Gasmi A, Asghar F, Zafar S, et al. (2024) Berberine: Pharmacological features in health, disease and aging. Curr Med Chem 31: 1214-1234. https://doi.org/10.2174/0929867330666230207112539
    [10] Imenshahidi M, Hosseinzadeh H (2019) Berberine and barberry (Berberis vulgaris): A clinical review. Phytother Res 33: 504-523. https://doi.org/10.1002/ptr.6252
    [11] Habtemariam S (2020) Berberine pharmacology and the gut microbiota: A hidden therapeutic link. Pharmacol Res 155: 104722. https://doi.org/10.1016/j.phrs.2020.104722
    [12] Feng X, Sureda A, Jafari S, et al. (2019) Berberine in cardiovascular and metabolic diseases: From mechanisms to therapeutics. Theranostics 9: 1923-1951. https://doi.org/10.7150/thno.30787
    [13] Zhang Y, Gu Y, Ren H, et al. (2020) Gut microbiome-related effects of berberine and probiotics on type 2 diabetes (the PREMOTE study). Nat Commun 11: 5015. https://doi.org/10.1038/s41467-020-18414-8
    [14] Singh AK, Singh SK, Nandi MK, et al. (2019) Berberine: A plant-derived alkaloid with therapeutic potential to combat Alzheimer's disease. Cent Nerv Syst Agents Med Chem 19: 154-170. https://doi.org/10.2174/1871524919666190820160053
    [15] Chen Y, Chen Y, Liang Y, et al. (2020) Berberine mitigates cognitive decline in an Alzheimer's Disease Mouse Model by targeting both tau hyperphosphorylation and autophagic clearance. Biomed Pharmacother 121: 109670. https://doi.org/10.1016/j.biopha.2019.109670
    [16] Wang L, Sheng W, Tan Z, et al. (2021) Treatment of Parkinson's disease in Zebrafish model with a berberine derivative capable of crossing blood brain barrier, targeting mitochondria, and convenient for bioimaging experiments. Comp Biochem Physiol C Toxicol Pharmacol 249: 109151. https://doi.org/10.1016/j.cbpc.2021.109151
    [17] Wu X, Liu X, Yang L, et al. (2021) Berberine protects against neurological impairments and blood-brain barrier injury in mouse model of intracerebral hemorrhage. Neuroimmunomodulation 29: 317-326. https://doi.org/10.1159/000520747
    [18] Liang Y, Ye C, Chen Y, et al. (2021) Berberine improves behavioral and cognitive deficits in a mouse model of Alzheimer's disease via regulation of β-Amyloid production and endoplasmic reticulum stress. ACS Chem Neurosci 12: 1894-1904. https://doi.org/10.1021/acschemneuro.0c00808
    [19] Chen M, Li L, Liu C, et al. (2020) Berberine attenuates Aβ-induced neuronal damage through regulating miR-188/NOS1 in Alzheimer's disease. Mol Cell Biochem 474: 285-294. https://doi.org/10.1007/s11010-020-03852-1
    [20] Tyurenkov IN, Kurkin DV, Kalatanova AV, et al. (2020) Comparative study of protective effects of Cortexin, Cerebrolysin and Actovegin on memory impairment, cerebral circulation and morphological changes in the hippocampus of rats with chronic brain ischemia. Zh Nevrol Psikhiatr Im S S Korsakova 120: 83-89. https://doi.org/10.17116/jnevro202012008183
    [21] Bartsch T, Wulff P (2015) The hippocampus in aging and disease: From plasticity to vulnerability. Neuroscience 309: 1-16. https://doi.org/10.1016/j.neuroscience.2015.07.084
    [22] D'Hooge R, De Deyn PP (2001) Applications of the Morris water maze in the study of learning and memory. Brain Res Brain Res Rev 36: 60-90. https://doi.org/10.1016/S0165-0173(01)00067-4
    [23] Huang M, Chen S, Liang Y, et al. (2016) The role of berberine in the multi-target treatment of senile dementia. Curr Top Med Chem 16: 867-873. https://doi.org/10.2174/1568026615666150827095433
    [24] Wang Z, Yang Y, Liu M, et al. (2020) Rhizoma coptidis for Alzheimer's disease and vascular dementia: A literature review. Curr Vasc Pharmacol 18: 358-368. https://doi.org/10.2174/1570161117666190710151545
    [25] Ali ZPM, Taheri M, Sangsefidi S, et al. (2020) Evaluation of expression of stat genes in immune-mediated polyneuropathies. J Mol Neurosci 70: 945-952. https://doi.org/10.1007/s12031-020-01494-y
    [26] Jaśkiewicz A, Domoradzki T, Pająk B (2020) Targeting the JAK2/STAT3 pathway-Can we compare it to the two faces of the god Janus?. Int J Mol Sci 21: 8261. https://doi.org/10.3390/ijms21218261
    [27] Zhong Y, Yin B, Ye Y, et al. (2021) The bidirectional role of the JAK2/STAT3 signaling pathway and related mechanisms in cerebral ischemia-reperfusion injury. Exp Neurol 341: 113690. https://doi.org/10.1016/j.expneurol.2021.113690
    [28] Chiba T, Yamada M, Aiso S (2009) Targeting the JAK2/STAT3 axis in Alzheimer's disease. Expert Opin Ther Targets 13: 1155-1167. https://doi.org/10.1517/14728220903213426
    [29] Liu J, Du YJ, Zhou QL, et al. (2019) Acupuncture plus moxibustion intervention improves learning-memory ability by suppressing hippocampal JAK2/STAT3 signaling in Alzheimer's rats. Zhen Ci Yan Jiu 44: 79-84. https://doi.org/10.13702/j.1000-0607.180456
  • Reader Comments
  • © 2026 the Author(s), licensee AIMS Press. This is an open access article distributed under the terms of the Creative Commons Attribution License (http://creativecommons.org/licenses/by/4.0)
通讯作者: 陈斌, bchen63@163.com
  • 1. 

    沈阳化工大学材料科学与工程学院 沈阳 110142

  1. 本站搜索
  2. 百度学术搜索
  3. 万方数据库搜索
  4. CNKI搜索

Metrics

Article views(925) PDF downloads(32) Cited by(0)

Article outline

Figures and Tables

Figures(8)

Other Articles By Authors

/

DownLoad:  Full-Size Img  PowerPoint
Return
Return

Catalog