Research article

Perceived financial freedom among older adults: Relationships with financial preparation for retirement and risky indebtedness

  • Published: 16 April 2026
  • JEL Codes: C83, D14.I30, J14

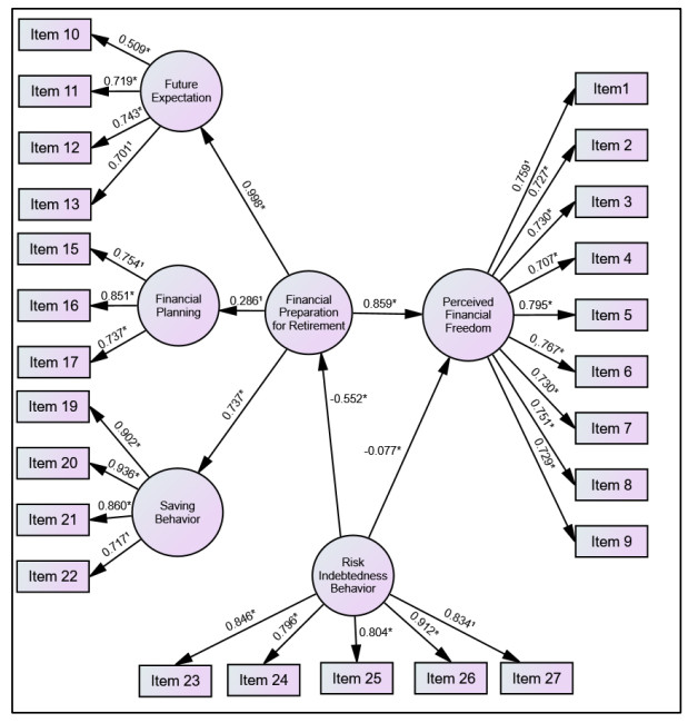
  • Population aging has intensified concerns regarding financial vulnerability and well-being in later life, particularly in emerging economies where pension systems face structural constraints and older adults increasingly rely on individual financial decision-making to maintain autonomy and quality of life. In this context, perceived financial freedom represents a key dimension of financial well-being, reflecting the capacity to make autonomous financial decisions and sustain living standards. This study aimed to examine perceived financial freedom among older adults and analyze its relationships with financial preparation for retirement and risky indebtedness behavior. A survey was conducted with 1010 Brazilian older adults. Descriptive statistics, structural equation modeling (SEM), and multigroup invariance analysis were employed. Although the study draws on a large sample, the use of a non-probabilistic sampling strategy limits its representativeness and constrains the generalizability of its findings. The results indicate that most participants reported a high or very high level of perceived financial freedom, while financial preparation for retirement remains limited. All proposed hypotheses were supported. The structural model revealed a positive relationship between financial preparation for retirement and perceived financial freedom, and negative relationships between risky indebtedness behavior and both perceived financial freedom and retirement preparation. The estimations further demonstrated that the proposed framework is invariant across gender, race, education, and income groups. In Brazil, as in other developing economies facing pension system pressures, these findings highlight the relevance of policies and educational initiatives aimed at strengthening retirement preparation, financial planning, and responsible credit management to promote financial freedom in later life.

    Citation: Kelmara Mendes Vieira, Silvia Amélia Mendonça Flores, Camila de Aguiar dos Santos, Taiane Keila Matheis, Catarina Cláudia Ferreira Frade, Breno Augusto Diniz Pereira. Perceived financial freedom among older adults: Relationships with financial preparation for retirement and risky indebtedness[J]. National Accounting Review, 2026, 8(2): 163-185. doi: 10.3934/NAR.2026008

    Related Papers:

  • Population aging has intensified concerns regarding financial vulnerability and well-being in later life, particularly in emerging economies where pension systems face structural constraints and older adults increasingly rely on individual financial decision-making to maintain autonomy and quality of life. In this context, perceived financial freedom represents a key dimension of financial well-being, reflecting the capacity to make autonomous financial decisions and sustain living standards. This study aimed to examine perceived financial freedom among older adults and analyze its relationships with financial preparation for retirement and risky indebtedness behavior. A survey was conducted with 1010 Brazilian older adults. Descriptive statistics, structural equation modeling (SEM), and multigroup invariance analysis were employed. Although the study draws on a large sample, the use of a non-probabilistic sampling strategy limits its representativeness and constrains the generalizability of its findings. The results indicate that most participants reported a high or very high level of perceived financial freedom, while financial preparation for retirement remains limited. All proposed hypotheses were supported. The structural model revealed a positive relationship between financial preparation for retirement and perceived financial freedom, and negative relationships between risky indebtedness behavior and both perceived financial freedom and retirement preparation. The estimations further demonstrated that the proposed framework is invariant across gender, race, education, and income groups. In Brazil, as in other developing economies facing pension system pressures, these findings highlight the relevance of policies and educational initiatives aimed at strengthening retirement preparation, financial planning, and responsible credit management to promote financial freedom in later life.



    加载中


    [1] Abrantes-Braga FDMA, Veludo-de-Oliveira T (2019) Development and validation of financial well-being related scales. Int J Bank Mark 37: 1025–1040. https://doi.org/10.1108/IJBM-03 doi: 10.1108/IJBM-03
    [2] Abrantes-Braga FDMA, Veludo-de-Oliveira T (2020) Help me, I can't afford it! Antecedents and consequence of risky indebtedness behaviour. Eur J Mark 54: 2223–2244. https://doi.org/10.1108/EJM-06-2019-0455 doi: 10.1108/EJM-06-2019-0455
    [3] Blomgren J, Maunula N, Hiilamo H (2016) Do debts lead to disability pension? Evidence from a 15-year follow-up of 54,000 Finnish men and women. J Eur Soc Policy 27: 109–122. https://doi.org/10.1177/0958928716676548 doi: 10.1177/0958928716676548
    [4] Boon TH, Yee HS, Ting HW (2011) Financial literacy and personal financial planning in Klang Valley, Malaysia. Int J Econ Manag 5: 149–168.
    [5] Brüggen EC, Hogreve J, Holmlund M, et al. (2017) Financial well-being: A conceptualization and research agenda. J Bus Res 79: 228–237. https://doi.org/10.1016/j.jbusres.2017.03.013. doi: 10.1016/j.jbusres.2017.03.013
    [6] Byrne BM (2013) Structural Equation Modeling with Mplus, Routledge, New York. https://doi.org/10.4324/9780203807644
    [7] CFPB (2015) Financial well-being: The goal of financial education. Available from: https://files.consumerfinance.gov/f/201501_cfpb_report_financial-well-being.pdf.
    [8] Cheung GW, Rensvold RB (2002) Evaluating goodness-of-fit indexes for testing measurement invariance. Struct Equ Model 9: 233–255. https://doi.org/10.1207/S15328007SEM0902_5 doi: 10.1207/S15328007SEM0902_5
    [9] Chow YF (2023) Financial freedom, final fantasy, 'formative ageing': A study of ageing single women and retirement in contemporary China. J Aging Stud 64: 101096. https://doi.org/10.1016/j.jaging.2022.101096 doi: 10.1016/j.jaging.2022.101096
    [10] Fernández-López S, Castro-González S, Rey-Ares L, et al. (2024) Self-control and debt decisions relationship: evidence for different credit options. Curr Psychol 43: 340–357. https://doi.org/10.1007/s12144-023-04251-7 doi: 10.1007/s12144-023-04251-7
    [11] Fong JH, Koh BSK, Mitchell OS, et al. (2021) Financial literacy and financial decision-making at older ages. Pac-Basin Financ J 65: 101481. https://doi.org/10.1016/j.pacfin.2020.101481 doi: 10.1016/j.pacfin.2020.101481
    [12] França LHF, Hershey DA (2018) Financial Preparation for Retirement in Brazil: a Cross-Cultural Test of the Interdisciplinary Financial Planning Model. J Cross-Cult Gerontol 33: 43–64. https://doi.org/10.1007/s10823-018-9343-y. doi: 10.1007/s10823-018-9343-y
    [13] Hair JF, Black WC, Barry JB, et al. (2019) Multivariate Data Analysis, Cengage Learning, Hampshire, United Kingdom.
    [14] Hirono M, Mino K (2021) Pension Reforms, Population Aging, and Retirement Decision of the Elderly in a Neoclassical Growth Model. Macroecon Dyn 27: 275–296. https://doi.org/10.1017/S1365100521000390 doi: 10.1017/S1365100521000390
    [15] Hooper D, Coughlan J, Mullen M (2008) Structural Equation Modelling: Guidelines for Determining Model Fit. Electron J Bus Res Methods 6: 53–60.
    [16] Hu L, Bentler PM (1999) Cutoff criteria for fit indexes in covariance structure analysis: Conventional criteria versus new alternatives. Struct Equ Model 6: 1–55.
    [17] Instituto Brasileiro de Geografia e Estatística (IBGE) (2023) Censo Demográfico 2022: População e domicílios: Primeiros resultados. Available from: www.ibge.gov.br.
    [18] Joshi M, Chalise H (2021) Elderly abuse and quality of life: A study of community living older people of Nepal. J Med Evid 2: 113. https://doi.org/10.4103/JME.JME doi: 10.4103/JME.JME
    [19] Kline RB (2015) Principles and Practice of Structural Equation Modeling, The Guilford Press, New York.
    [20] Kumar S, Tomar S, Verma D (2019) Women's financial planning for retirement: Systematic literature review and future research agenda. Int J Bank Mark 37: 120–141. https://doi.org/10.1108/IJBM-08-2017-0165 doi: 10.1108/IJBM-08-2017-0165
    [21] Lee WKM, Law KWK (2004) Retirement planning and retirement satisfaction: The need for a national retirement program and policy in Hong Kong. J Appl Gerontol 23: 212–233. https://doi.org/10.1177/0733464804268591 doi: 10.1177/0733464804268591
    [22] Liu C, Bai X, Knapp M (2022) Multidimensional Retirement Planning Behaviors, Retirement Confidence, and Post-Retirement Health and Well-Being Among Chinese Older Adults in Hong Kong. Appl Res Qual Life 17: 833–849. https://doi.org/10.1007/s11482-020-09901-7 doi: 10.1007/s11482-020-09901-7
    [23] Lusardi A, Mitchell OS (2011) Financial Literacy and Planning: Implications for Retirement Well-being, In: Mitchell, O.S., Lusardi, A. (eds), Financial Literacy: Implications for Retirement Security and the Financial Marketplace, Oxford University Press, 16–39. https://doi.org/10.1093/acprof: oso/9780199696819.003.0002
    [24] Lusardi A, Mitchell OS, Oggero N (2020) Debt and Financial Vulnerability on the Verge of Retirement. J Money Credit Bank 52: 1005–1034. https://doi.org/10.1111/jmcb.12671 doi: 10.1111/jmcb.12671
    [25] Lusardi A, Samek A, Kapteyn A, et al. (2017) Visual tools and narratives: New ways to improve financial literacy. J Pension Econ Finance 16: 297–323. https://doi.org/10.1017/S1474747215000323 doi: 10.1017/S1474747215000323
    [26] Lusardi A, Tufano P (2015) Debt literacy, financial experiences, and overindebtedness. J Pension Econ Finance 16: 297–323. https://doi.org/10.1017/S1474747215000323 doi: 10.1017/S1474747215000323
    [27] Mansur U, Nurohman D, Anshor AM (2024) Revitalizing Financial Freedom to Achieve a Sustainable Economy Based on Maqāṣid al-Sharī'ah in Ḥifẓ al-Māl. J Penelit Huk Ekon Syariah 9: 286–304.
    [28] Marshall GL, Kahana E, Gallo WT, et al. (2021) The price of mental well-being in later life: the role of financial hardship and debt. Aging Ment Health 25: 1338–1344. https://doi.org/10.1080/13607863.2020.1758902 doi: 10.1080/13607863.2020.1758902
    [29] Mpaata E, Koske N, Saina E (2023) Does self-control moderate financial literacy and savings behavior relationship? A case of micro and small enterprise owners. Curr Psychol 42: 10063–10076. https://doi.org/10.1007/s12144-021-02176-7 doi: 10.1007/s12144-021-02176-7
    [30] Nam SJ (2023) Effects of financial empowerment and self-confidence in financial empowerment on financial well-being. Curr Psychol 42: 28309–28319. https://doi.org/10.1007/s12144-022-03916-z doi: 10.1007/s12144-022-03916-z
    [31] Oberrauch L, Lusardi A (2024) Assessing Financial Literacy Among the Young. J Financ Lit Wellbeing 2: 63–78. https://doi.org/10.1017/flw.2024.17 doi: 10.1017/flw.2024.17
    [32] Papageorgiou G, Athanasiadou P, Tsappi E, et al. (2025) Organizational Work, Well-Being, and Quality of Life at an Elderly Age: The Case of Cyprus. J Aging Res. https://doi.org/10.1155/jare/7194723 doi: 10.1155/jare/7194723
    [33] Patel AT (2017) A Study of Awareness, Attitude and Factors Influencing Personal Financial Planning for Residents of Gujarat, Gujarat Technological University.
    [34] Richardson T, Elliott P, Roberts R (2013) The relationship between personal unsecured debt and mental and physical health: a systematic review and meta-analysis. Clin Psychol Rev 33: 1148–1162. https://doi.org/10.1016/j.cpr.2013.08.009 doi: 10.1016/j.cpr.2013.08.009
    [35] Riitsalu L, Sulg R, Lindal H, et al. (2024) From Security to Freedom—The Meaning of Financial Well-being Changes with Age. J Fam Econ Issues 45: 56–69. https://doi.org/10.1007/s10834-023-09886-z doi: 10.1007/s10834-023-09886-z
    [36] Salignac F, Hamilton M, Noone J, et al. (2020) Conceptualizing Financial Wellbeing: An Ecological Life-Course Approach. J Happiness Stud 21: 1581–1602. https://doi.org/10.1007/s10902-019-00145-3 doi: 10.1007/s10902-019-00145-3
    [37] Selvadurai V, Kenayathulla HB, Siraj S (2018) Financial literacy education and retirement planning in Malaysia. Malays Online J Educ Manag 6: 41–66. https://doi.org/10.22452/mojem.vol6no2.3 doi: 10.22452/mojem.vol6no2.3
    [38] Sharpe DL (2021) Reinventing Retirement. J Fam Econ Issues 42: 11–19. https://doi.org/10.1007/s10834-020-09696-7 doi: 10.1007/s10834-020-09696-7
    [39] Tomar S, Kent Baker H, Kumar S, et al. (2021) Psychological determinants of retirement financial planning behavior. J Bus Res 133: 432–449. https://doi.org/10.1016/j.jbusres.2021.05.007 doi: 10.1016/j.jbusres.2021.05.007
    [40] Vieira KM, Matheis TK, Bressan AA, et al. (2023) Construction and validation of a perceived financial well-being scale (PFWBS). Int J Bank Mark 41: 179–209. https://doi.org/10.1108/IJBM-04-2022-0148 doi: 10.1108/IJBM-04-2022-0148
    [41] Vieira KM, Matheis TK, Pereira BAD, et al. (2025) Financial well-being of the older adult Brazilians. Rev Esp Geriatr Gerontol 60: 101631. https://doi.org/10.1016/j.regg.2025.101631 doi: 10.1016/j.regg.2025.101631
    [42] Vieira KM, Matheis TK, Potrich ACG, et al. (2024) Financial Freedom Perception Scale (FFPS): Construction and validation. J Behav Exp Finance 41: 100902. https://doi.org/10.1016/j.jbef.2024.100902 doi: 10.1016/j.jbef.2024.100902
    [43] Vieira KM, Rosenblum TOA, Mathei TK (2022) And tomorrow, how will it be? Developing a Financial Preparation for Retirement Scale (FPRS). J Behav Exp Finance 35: 100709. https://doi.org/10.1016/j.jbef.2022.100709 doi: 10.1016/j.jbef.2022.100709
    [44] Vieira KM, Rosenblum TOA, Matheis TK, et al. (2023) Perception of Financial Well-Being of the Elderly and the Role of Propensity to Indebtedness and Financial Preparation for Retirement. Res Humanit Soc Sci 13: 31–42. https://doi.org/10.7176/rhss/13-2-04 doi: 10.7176/rhss/13-2-04
    [45] Xue R, Gepp A, O'Neill TJ, et al. (2020) Financial well-being amongst elderly Australians: the role of consumption patterns and financial literacy. Account Finance 60: 4361–4386. https://doi.org/10.1111/acfi.12545 doi: 10.1111/acfi.12545
    [46] Yang L, Li R (2025) Government governance, family financial support, and financial well-being of the elderly: Evidence from CHARLS Data. Finance Res Lett 74: 106807. https://doi.org/10.1016/j.frl.2025.106807 doi: 10.1016/j.frl.2025.106807
    [47] Ye Z, Post T, Zou X, et al. (2025) Savings goals matter–Cognitive constraints, retirement planning, and downstream economic behaviors. J Behav Exp Finance 46: 101042. https://doi.org/10.1016/j.jbef.2025.101042 doi: 10.1016/j.jbef.2025.101042
    [48] Yeung DY, Zhou X (2017) Planning for retirement: Longitudinal effect on retirement resources and post-retirement well-being. Front Psychol 8. https://doi.org/10.3389/fpsyg.2017.01300 doi: 10.3389/fpsyg.2017.01300
    [49] Yu L, Mottola G, Bennett DA, et al. (2021) Adverse Impacts of Declining Financial and Health Literacy in Old Age. Am J Geriatr Psychiatry 29: 1129–1139. https://doi.org/10.1016/j.jagp.2021.02.042 doi: 10.1016/j.jagp.2021.02.042
    [50] Zhou J (2021) Debt, Financial Vulnerability, and Repayment Behaviour in Older Canadian Households. Can Public Policy 48: 108–123. https://doi.org/10.3138/cpp.2020-095 doi: 10.3138/cpp.2020-095
  • NAR-08-02-008-s001.pdf
  • Reader Comments
  • © 2026 the Author(s), licensee AIMS Press. This is an open access article distributed under the terms of the Creative Commons Attribution License (http://creativecommons.org/licenses/by/4.0)
通讯作者: 陈斌, bchen63@163.com
  • 1. 

    沈阳化工大学材料科学与工程学院 沈阳 110142

  1. 本站搜索
  2. 百度学术搜索
  3. 万方数据库搜索
  4. CNKI搜索

Metrics

Article views(339) PDF downloads(15) Cited by(0)

Article outline

Figures and Tables

Figures(5)  /  Tables(6)

/

DownLoad:  Full-Size Img  PowerPoint
Return
Return

Catalog