Research article

The driving mechanism and challenges of artificial intelligence innovation to the alternate with industrial upgrading from multiple perspectives

  • Published: 17 March 2026
  • JEL Codes: O33, L63, D24

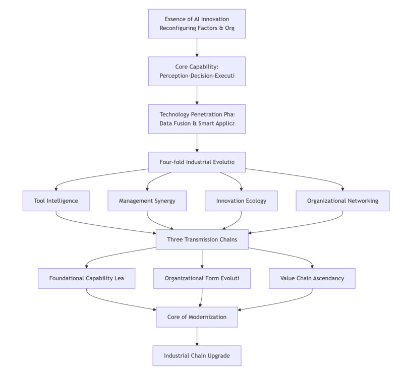
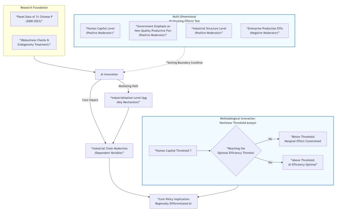
  • Based on the provincial panel data of China from 2000 to 2023, we systematically examined the impact effect and internal mechanism of artificial intelligence (AI) innovation on the alternate with industrial upgrading. The empirical results showed that AI innovation has a significant promoting effect on the alternate with industrial upgrading, and this conclusion remains valid after a series of robustness tests and endogeneity treatments. This study advances the literature in three major ways: First, we integrated a nonlinear threshold framework with a multi-dimensional moderation analysis, enabling a more nuanced understanding of how AI innovation affects industrial chain modernization under heterogeneous institutional and factor conditions. Second, we empirically identified the industrialization level as a partial mediating mechanism, thereby clarifying the internal transmission path from AI innovation to structural upgrading. Third, by uncovering a negative moderating role of enterprise productivity, the study revealed an 'efficiency trap' that challenges the conventional assumption that higher productivity always enhances technological returns.

    Citation: Qingsheng Zhu, Kexu Zhang. The driving mechanism and challenges of artificial intelligence innovation to the alternate with industrial upgrading from multiple perspectives[J]. Data Science in Finance and Economics, 2026, 6(1): 121-146. doi: 10.3934/DSFE.2026005

    Related Papers:

  • Based on the provincial panel data of China from 2000 to 2023, we systematically examined the impact effect and internal mechanism of artificial intelligence (AI) innovation on the alternate with industrial upgrading. The empirical results showed that AI innovation has a significant promoting effect on the alternate with industrial upgrading, and this conclusion remains valid after a series of robustness tests and endogeneity treatments. This study advances the literature in three major ways: First, we integrated a nonlinear threshold framework with a multi-dimensional moderation analysis, enabling a more nuanced understanding of how AI innovation affects industrial chain modernization under heterogeneous institutional and factor conditions. Second, we empirically identified the industrialization level as a partial mediating mechanism, thereby clarifying the internal transmission path from AI innovation to structural upgrading. Third, by uncovering a negative moderating role of enterprise productivity, the study revealed an 'efficiency trap' that challenges the conventional assumption that higher productivity always enhances technological returns.



    加载中


    [1] Cai WG, Xu FR (2021) Measurement of the Modernization Level of China's Manufacturing Industry Chain. Stat Decis 37: 108–112. https://doi.org/10.13546/j.cnki.tjyjc.2021.21.022 doi: 10.13546/j.cnki.tjyjc.2021.21.022
    [2] Chen Jl, Tang Q, Han ZL (2025) Research on the Impact of Digital Economy on the Modernization of Manufacturing Industry Chain. Mod Manage Sci 163–174. https://doi.org/10.3969/j.issn.1007-368X.2025.01.016 doi: 10.3969/j.issn.1007-368X.2025.01.016
    [3] Chen KM, Huang QH, Shi PH (2025) Artificial Intelligence Application Drives the Emergence of Enterprises' New Quality Productive Forces: Micro-level Evidence from Chinese Listed Companies. Res Manage 46: 34–43. https://doi.org/10.19571/j.cnki.1000-2995.2025.04.004 doi: 10.19571/j.cnki.1000-2995.2025.04.004
    [4] Chen N, Cai YZ (2023) Artificial Intelligence Technology Innovation and Coordinated Regional Economic Development: An Analysis of Technological Development Status and Regional Impact Based on Patent Data. Econ Manage Stud 44: 16–40. https://doi.org/10.13502/j.cnki.issn1000-7636.2023.03.002 doi: 10.13502/j.cnki.issn1000-7636.2023.03.002
    [5] Chen YY, Lian J (2025) The Impact of Artificial Intelligence Development on the Resilience of the Logistics Industry Chain: Theoretical Mechanisms and Empirical Testing. J Bus Econ 81–84. https://doi.org/10.3969/j.issn.1002-5863.2025.14.019 doi: 10.3969/j.issn.1002-5863.2025.14.019
    [6] Dimitriadis KA, Koursaros D, Savva CS (2024a) Evaluating the sophisticated digital assets and cryptocurrencies capacities of substituting international currencies in inflationary eras. Int Rev Financ Anal 96: 103693. https://doi.org/10.2139/ssrn.5032614 doi: 10.2139/ssrn.5032614
    [7] Dimitriadis KA, Koursaros D, Savva CS (2024b) The influence of the "environmental-friendly" character through asymmetries on market crash price of risk in major stock sectors. J Clim Financ 9: 100052. https://doi.org/10.2139/ssrn.5117489 doi: 10.2139/ssrn.5117489
    [8] Dimitriadis KA, Koursaros D, Savva CS (2025a) Exploring the dynamic nexus of traditional and digital assets in inflationary times: The role of safe havens, tech stocks, and cryptocurrencies. Econ Model 151: 107195. https://doi.org/10.1016/j.econmod.2025.107195 doi: 10.1016/j.econmod.2025.107195
    [9] Dimitriadis KA, Koursaros D, Savva CS (2025b) The influential impacts of international dynamic spillovers in forming investor preferences: A quantile-VAR and GDCC-GARCH perspective. Appl Econ 57: 7175–7195. https://doi.org/10.2139/ssrn.5052174 doi: 10.2139/ssrn.5052174
    [10] Feng ZB (2024) Digital Economy Empowers Manufacturing Transformation and Upgrading. Macroeconomic Manage 49–59. https://doi.org/10.19709/j.cnki.11-3199/f.2024.03.014 doi: 10.19709/j.cnki.11-3199/f.2024.03.014
    [11] Ge ZH, Sun XJ, Guo ZY (2024) Heterogeneous Bilateral Effects of Environmental Regulation on Technological Innovation Efficiency of Chinese Steel Enterprises. J Resour Ecol 15: 1416–1432. https://doi.org/10.5814/j.issn.1674-764x.2024.06.003 doi: 10.5814/j.issn.1674-764x.2024.06.003
    [12] Guo Z, Zhu MN, Ren YX (2025) How Artificial Intelligence Empowers the Enhancement of Corporate Competitiveness. Financ Account Mon 46: 22–30. https://doi.org/10.19641/j.cnki.42-1290/f.2025.16.004 doi: 10.19641/j.cnki.42-1290/f.2025.16.004
    [13] Jugravu M, Dumitrășconiu B (2025) The Role of Artificial Intelligence in Transforming Innovation Management. Int J Eng Sci 5. https://doi.org/10.24818/basiq/2025/11/031 doi: 10.24818/basiq/2025/11/031
    [14] Li XH, Chen MW, Wu Q (2024) China's Industrial Chain Modernization: Measurement, Regional Disparities, and Influencing Factors. Stat Inform Forum 39: 89–101. https://doi.org/10.20207/j.cnki.1007-3116.2024.0007 doi: 10.20207/j.cnki.1007-3116.2024.0007
    [15] Lyu Y, Zhang J (2024) Artificial Intelligence and Industrial Chain Resilience Enhancement. J Xi'an Jiaotong Univ (Social Sciences Edition) 44: 29–38. https://doi.org/10.15896/j.xjtuskxb.202402004 doi: 10.15896/j.xjtuskxb.202402004
    [16] Ren BP, Qian YJ, Dou YB (2025) Pathways and Policy Choices for Constructing a Talent Support System for Intelligent Transformation, Digital Transformation, and Networked Connectivity in the Manufacturing Industry in the Age of Artificial Intelligence. J Xi'an Univ Financ Econ 38: 3–11. https://doi.org/10.19331/j.cnki.jxufe.20250718.001 doi: 10.19331/j.cnki.jxufe.20250718.001
    [17] Research Group, Institute of Industrial Economics, CASS, Zhang, QZ (2021) Research on the Path to Enhancing the Modernization Level of Industrial and Supply Chains. China Ind Econ 80–97. https://doi.org/10.19581/j.cnki.ciejournal.2021.02.021 doi: 10.19581/j.cnki.ciejournal.2021.02.021
    [18] Song WY (2025) The Mechanisms and Challenges of AI-Driven Economic Growth Quality Improvement. J Xi'an Univ Financ Econ 38: 21–29. https://doi.org/10.19331/j.cnki.jxufe.20250718.002 doi: 10.19331/j.cnki.jxufe.20250718.002
    [19] Wu H, Wu, YH (2025) Comparative Analysis of China-US AI Industry Competitiveness and China's Policy Choice: Based on the Perspective of Industrial Chain and Value Chain Integration. New Horizons from Tianfu, 18–33+153–154. https://doi.org/10.12451/202506.02033 doi: 10.12451/202506.02033
    [20] Zhang H, Zhang Y, Han A (2022) Research on the Measurement of China's Industrial Chain Modernization. Stat Res 39: 3–18. https://doi.org/10.19343/j.cnki.11-1302/c.2022.11.001 doi: 10.19343/j.cnki.11-1302/c.2022.11.001
    [21] Zhao JB, Liu Z (2025) Research on the Impact of Artificial Intelligence Penetration on Enterprise Innovation Efficiency. Econ Perspect 55–69. https://doi.org/10.3969/j.issn.1002-8390.2025.5.jjxdt202505005 doi: 10.3969/j.issn.1002-8390.2025.5.jjxdt202505005
    [22] Zhou YM, Chu YJ (2021) Institutional Spillover, Collaborative Innovation, and Innovation Output. Stat Decis 37: 121–124. https://doi.org/10.13546/j.cnki.tjyjc.2021.11.026 doi: 10.13546/j.cnki.tjyjc.2021.11.026
    [23] Zou QH, Ren BP (2025) New Generation Artificial Intelligence Drives New Industrialization: Paradigm Shift, Practical Directions, and Path Selection. J Financ Econ 15–25. https://doi.org/10.19654/j.cnki.cjwtyj.2025.04.002 doi: 10.19654/j.cnki.cjwtyj.2025.04.002
  • Reader Comments
  • © 2026 the Author(s), licensee AIMS Press. This is an open access article distributed under the terms of the Creative Commons Attribution License (http://creativecommons.org/licenses/by/4.0)
通讯作者: 陈斌, bchen63@163.com
  • 1. 

    沈阳化工大学材料科学与工程学院 沈阳 110142

  1. 本站搜索
  2. 百度学术搜索
  3. 万方数据库搜索
  4. CNKI搜索

Metrics

Article views(809) PDF downloads(27) Cited by(0)

Article outline

Figures and Tables

Figures(5)  /  Tables(10)

Other Articles By Authors

/

DownLoad:  Full-Size Img  PowerPoint
Return
Return

Catalog