Review

Technological convergence in financial auditing: A systematic literature review

  • Published: 20 October 2025
  • JEL Codes: JELCodes: M42, O33

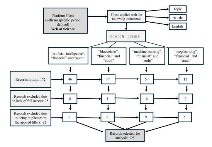
  • Auditing plays a crucial role in ensuring the quality of financial reports. To achieve this, technological tools such as artificial intelligence (AI), blockchain, deep learning, and machine learning are essential in facilitating auditors' work. Thus, we aimed to conduct a systematic literature review (SLR) to consolidate key findings and identify future research opportunities regarding the contributions of AI, blockchain, deep learning, and machine learning to financial auditing. We collected articles from the Web of Science (WoS) database without a predefined time frame. Four search terms were used: ⅰ) "Artificial intelligence, " "financial, " and "audit"; ⅱ) "blockchain, " "financial, " and "audit"; ⅲ) "machine learning, " "financial, " and "audit"; and ⅳ) "deep learning, " "financial, " and "audit." The search resulted in 172 articles. After removing duplicates, inaccessible papers, and those unrelated to the study's objective, we obtained sixty-two relevant studies. The findings indicated that technological tools enable the analysis of large volumes of data, contributing to improved financial reporting quality. As a result, reports become more reliable, enabling users to make more accurate decisions. These technologies also help mitigate the risk of fraud. However, challenges remain, as some professionals perceive potential risks, such as errors in parameter settings. Additionally, the high costs associated with these tools can hinder adoption, particularly for smaller firms. Our findings contribute to the auditing field by highlighting the advantages of integrating these technologies into auditors' daily work and their role in enhancing stakeholder trust. For researchers, this study provides a consolidated theoretical foundation on AI's contributions to auditing, facilitating the identification of trends, challenges, and future opportunities. Even with recent developments, significant gaps remain in the literature regarding the interaction of emerging technologies, such as blockchain, deep learning, machine learning, and artificial intelligence, with auditor independence. These gaps are especially noticeable when it comes to how these technologies affect corporate governance structures, audit transparency, and tone management in sustainability reporting. Additionally, little is known about the obstacles that small and medium-sized businesses (SMEs) encounter when implementing these advances, particularly those related to technical expertise and infrastructure. Additionally, few empirical studies compare technology-driven audits with those conducted by human auditors, particularly in terms of stakeholder trust, operational efficiency, and the application of professional judgment. Finally, the ethical, legal, and bias-mitigation concerns surrounding the use of technology in auditing remain inadequately addressed by existing theoretical frameworks.

    Citation: Dryelle Laiana De Jesus Silva Dos Santos, Geovane Camilo Dos Santos. Technological convergence in financial auditing: A systematic literature review[J]. Data Science in Finance and Economics, 2025, 5(4): 440-465. doi: 10.3934/DSFE.2025018

    Related Papers:

  • Auditing plays a crucial role in ensuring the quality of financial reports. To achieve this, technological tools such as artificial intelligence (AI), blockchain, deep learning, and machine learning are essential in facilitating auditors' work. Thus, we aimed to conduct a systematic literature review (SLR) to consolidate key findings and identify future research opportunities regarding the contributions of AI, blockchain, deep learning, and machine learning to financial auditing. We collected articles from the Web of Science (WoS) database without a predefined time frame. Four search terms were used: ⅰ) "Artificial intelligence, " "financial, " and "audit"; ⅱ) "blockchain, " "financial, " and "audit"; ⅲ) "machine learning, " "financial, " and "audit"; and ⅳ) "deep learning, " "financial, " and "audit." The search resulted in 172 articles. After removing duplicates, inaccessible papers, and those unrelated to the study's objective, we obtained sixty-two relevant studies. The findings indicated that technological tools enable the analysis of large volumes of data, contributing to improved financial reporting quality. As a result, reports become more reliable, enabling users to make more accurate decisions. These technologies also help mitigate the risk of fraud. However, challenges remain, as some professionals perceive potential risks, such as errors in parameter settings. Additionally, the high costs associated with these tools can hinder adoption, particularly for smaller firms. Our findings contribute to the auditing field by highlighting the advantages of integrating these technologies into auditors' daily work and their role in enhancing stakeholder trust. For researchers, this study provides a consolidated theoretical foundation on AI's contributions to auditing, facilitating the identification of trends, challenges, and future opportunities. Even with recent developments, significant gaps remain in the literature regarding the interaction of emerging technologies, such as blockchain, deep learning, machine learning, and artificial intelligence, with auditor independence. These gaps are especially noticeable when it comes to how these technologies affect corporate governance structures, audit transparency, and tone management in sustainability reporting. Additionally, little is known about the obstacles that small and medium-sized businesses (SMEs) encounter when implementing these advances, particularly those related to technical expertise and infrastructure. Additionally, few empirical studies compare technology-driven audits with those conducted by human auditors, particularly in terms of stakeholder trust, operational efficiency, and the application of professional judgment. Finally, the ethical, legal, and bias-mitigation concerns surrounding the use of technology in auditing remain inadequately addressed by existing theoretical frameworks.



    加载中


    [1] Abdennadher S, Grassa R, Abdulla H, et al. (2022) The effects of blockchain technology on the accounting and assurance profession in the UAE: An exploratory study. J Financ Report Account 20: 53–71. https://doi.org/10.1108/JFRA-05-2020-0151 doi: 10.1108/JFRA-05-2020-0151
    [2] Adefila A, Spolander G, Maia E (2023) Um pé dentro e um pé fora: Refletindo sobre a colaboração científica internacional. Argum 15: 125–137.
    [3] Alhasana KAH, Alrowwad AMM (2022) National standards of accounting and reporting in the era of digitalization of the economy. Financial and Credit Activities: Problems of Theory and Practice 1: 154–161. https://orcid.org/0000-0001-8274-4246
    [4] Alles MG, Gray GL (2020) Will the medium become the message? A framework for understanding the coming automation of the audit process. J Inf Syst 34: 109–130. https://doi.org/10.2308/isys-52633 doi: 10.2308/isys-52633
    [5] Almaqtari FA (2024) The role of IT governance in the integration of AI in accounting and auditing operations. Economies 12: 199. https://doi.org/10.3390/economies12080199 doi: 10.3390/economies12080199
    [6] Anandarajan M, Anandarajan A (1999) A comparison of machine learning techniques with a qualitative response model for auditor's going concern reporting. Expert Syst Appl 16: 385–392. https://doi.org/10.1016/S0957-4174(99)00014-7 doi: 10.1016/S0957-4174(99)00014-7
    [7] Anis A (2023) Blockchain in accounting and auditing: Unveiling challenges and unleashing opportunities for digital transformation in Egypt. J Humanit Appl Soc Sci 5: 359–380. https://doi.org/10.1108/JHASS-06-2023-0072 doi: 10.1108/JHASS-06-2023-0072
    [8] Appelbaum D, Kogan A, Vasarhelyi MA (2017) Big data and analytics in the modern audit engagement: Research needs. Audit J Pract Theory 36: 1–27. https://doi.org/10.2308/ajpt-51684 doi: 10.2308/ajpt-51684
    [9] Aria M, Cuccurullo C (2017) Bibliometrix: An R-tool for comprehensive science mapping analysis. J Informetr 11: 959–975. https://doi.org/10.1016/j.joi.2017.08.007 doi: 10.1016/j.joi.2017.08.007
    [10] Arianpoor A, Borhani SA (2024) The interaction of blockchain technology, audit process, and the International Financial Reporting Standards. Account Res J 38: 35–58. https://doi.org/10.1108/ARJ-01-2024-0020 doi: 10.1108/ARJ-01-2024-0020
    [11] Arnold V, Collier PA, Leech SA, et al. (2023) Can knowledge-based systems be designed to counteract deskilling effects? Int J Account Inf Syst 50: 100638. https://doi.org/10.1016/j.accinf.2023.100638 doi: 10.1016/j.accinf.2023.100638
    [12] Ashraf M (2024) Does automation improve financial reporting? Evidence from internal controls. Rev Account Stud. https://doi.org/10.1007/s11142-024-09822-y doi: 10.1007/s11142-024-09822-y
    [13] Bakumenko A, Elragal A (2022) Detecting anomalies in financial data using machine learning algorithms. Systems 10: 130. https://doi.org/10.3390/systems10050130 doi: 10.3390/systems10050130
    [14] Bortolon PM, Sarlo Neto A, Santos TB (2013) Custos de auditoria e governança corporativa. Rev Contab Finanças 24: 27–36. https://doi.org/10.1590/S1519-70772013000100004 doi: 10.1590/S1519-70772013000100004
    [15] Bradford SC (1934) Sources of information on scientific subjects. Engineering: An Illustrated Weekly J 137: 85–86.
    [16] Brynjolfsson E, Li D, Raymond LR (2023) Generative AI at work. NBER Working Paper Series.
    [17] Cebi S, Karakurt NF, Kurtulus E, et al. (2024) Development of a decision support system for client acceptance in independent audit process. Int J Account Inf Syst 53: 100683. https://doi.org/10.1016/j.accinf.2024.100683 doi: 10.1016/j.accinf.2024.100683
    [18] Chang YT, Stone DN (2019) Why does decomposed audit proposal readability differ by audit firm size? A Coh-Metrix approach. Manag Audit J 34: 895–923. https://doi.org/10.1108/MAJ-02-2018-1789 doi: 10.1108/MAJ-02-2018-1789
    [19] Chen Y, Wu Z (2022) Financial fraud detection of listed companies in China: A machine learning approach. Sustainability 15: 105. https://doi.org/10.3390/su15010105 doi: 10.3390/su15010105
    [20] Chen Y, Wu Z, Yan H (2022) A full population auditing method based on machine learning. Sustainability 14: 17008. https://doi.org/10.3390/su142417008 doi: 10.3390/su142417008
    [21] Coeckelbergh M (2019) Artificial intelligence: Some ethical issues and regulatory challenges. Technol Regul 2019: 31–34. https://doi.org/10.71265/a9yxhg88 doi: 10.71265/a9yxhg88
    [22] Commerford BP, Dennis SA, Joe JR, et al. (2022) Man versus machine: Complex estimates and auditor reliance on artificial intelligence. J Account Res 60: 171–201. https://doi.org/10.1111/1475-679X.12407 doi: 10.1111/1475-679X.12407
    [23] Dai X, Zhu W (2022) Intelligent financial auditing model based on deep learning. Comput Intell Neurosci 2022: 1–5. https://doi.org/10.1155/2022/8282854 doi: 10.1155/2022/8282854
    [24] Davis JT, Massey AP, Lovell RER (1997) Supporting a complex audit judgment task: An expert network approach. Eur J Oper Res 103: 350–372. https://doi.org/10.1016/S0377-2217(97)00125-2 doi: 10.1016/S0377-2217(97)00125-2
    [25] Dowling C, Leech SA (2014) A Big 4 firm's use of information technology to control the audit process: How an audit support system is changing auditor behavior. Contemp Account Res 31: 230–252. https://doi.org/10.1111/1911-3846.12010 doi: 10.1111/1911-3846.12010
    [26] Dyball MC, Seethamraju R (2022) Client use of blockchain technology: Exploring its (potential) impact on financial statement audits of Australian accounting firms. Account Audit Account J 35: 1656–1684. https://doi.org/10.1108/AAAJ-07-2020-4681 doi: 10.1108/AAAJ-07-2020-4681
    [27] Dyball MC, Seethamraju R (2024) Blockchain: Exploring its impact on the business models of Australian accounting firms. Inf Syst Front. https://doi.org/10.1007/s10796-024-10547-1 doi: 10.1007/s10796-024-10547-1
    [28] Elommal N, Manita R (2022) How blockchain innovation could affect the audit profession: A qualitative study. J Innov Econ Manag 37: 37–63. https://doi.org/10.3917/jie.pr1.0103 doi: 10.3917/jie.pr1.0103
    [29] Estep C, Griffith EE, MacKenzie NL (2024) How do financial executives respond to the use of artificial intelligence in financial reporting and auditing? Rev Account Stud 29: 2798–2831. https://doi.org/10.1007/s11142-023-09771-y doi: 10.1007/s11142-023-09771-y
    [30] Grassa R, Obaidallah I, Hamza M (2022) Auditors' perspective of audit quality during the COVID-19 pandemic: Evidence from the United Arab Emirates. Indones J Sustain Account Manag 6. https://doi.org/10.28992/ijsam.v6i2.623 doi: 10.28992/ijsam.v6i2.623
    [31] Hajek P, Henriques R (2017) Mining corporate annual reports for intelligent detection of financial statement fraud – A comparative study of machine learning methods. Knowl Based Syst 128: 139–152. https://doi.org/10.1016/j.knosys.2017.05.001 doi: 10.1016/j.knosys.2017.05.001
    [32] Heister S, Kaufman M, Yuthas K (2021) Blockchain and the future of business data analytics. J Emerg Technol Account 18: 87–98. https://doi.org/10.2308/JETA-2020-053 doi: 10.2308/JETA-2020-053
    [33] Hooda N, Bawa S, Rana PS (2018) Fraudulent firm classification: A case study of an external audit. Appl Artif Intell 32: 48–64. https://doi.org/10.1080/08839514.2018.1451032 doi: 10.1080/08839514.2018.1451032
    [34] Hsieh TS, Kim JB, Wang RR, et al. (2020) Seeing is believing? Executives' facial trustworthiness, auditor tenure, and audit fees. J Account Econ 69: 101260. https://doi.org/10.1016/j.jacceco.2019.101260 doi: 10.1016/j.jacceco.2019.101260
    [35] Hu KH, Chen FH, Hsu MF, et al. (2020) Identifying key factors for adopting artificial intelligence-enabled auditing techniques by joint utilization of fuzzy-rough set theory and MRDM technique. Technol Econ Dev Econ 27: 459–492. https://doi.org/10.3846/tede.2020.13181 doi: 10.3846/tede.2020.13181
    [36] Huang L, Abrahams A, Ractham P (2022) Enhanced financial fraud detection using cost-sensitive cascade forest with missing value imputation. Intell Syst Account Financ Manag 29: 133–155. https://doi.org/10.1002/isaf.1517 doi: 10.1002/isaf.1517
    [37] Huang X, Huang H, Yuan L (2024) Do firms incur financial restatements? A recognition study based on textual features of key audit matters reports. Int Rev Financ Anal 96: 103606. https://doi.org/10.1016/j.irfa.2024.103606 doi: 10.1016/j.irfa.2024.103606
    [38] Ngoc Hung D, Thuy Van VT, Archer L (2023) Factors affecting the quality of financial statements from an audit point of view: A machine learning approach. Cogent Bus Manag 10: 2184225. https://doi.org/10.1080/23311975.2023.2184225 doi: 10.1080/23311975.2023.2184225
    [39] Mohammed Ismail IH, Abdul Hamid FZ (2024) A systematic literature review of the role of big data analysis in financial auditing. Manag Account Rev 23: 321–350. https://doi.org/10.24191/MAR.V23i02-14 doi: 10.24191/MAR.V23i02-14
    [40] Jagtap B, Sumant O (2020) Enterprise artificial intelligence (AI) market outlook–2026. Allied Market Research. Available from: https://www.alliedmarketresearch.com/enterprise-artificial-intelligence-market.
    [41] Jiang S (2021) Research on big data audit based on financial sharing service model using fuzzy AHP. J Intell Fuzzy Syst 40: 8237–8246. https://doi.org/10.3233/JIFS-189646 doi: 10.3233/JIFS-189646
    [42] Jiang Y, Jones S (2018) Corporate distress prediction in China: A machine learning approach. Account Financ 58: 1063–1109. https://doi.org/10.1111/acfi.12432 doi: 10.1111/acfi.12432
    [43] Kerwin KR, Bastian ND (2021) Stacked generalizations in imbalanced fraud data sets using resampling methods. J Def Model Simul Appl Methodol Technol 18: 175–192. https://doi.org/10.1177/1548512920962219 doi: 10.1177/1548512920962219
    [44] Khan F, Ullah Jan S, Zia-ul-haq HM (2024) Artificial intelligence adoption, audit quality and integrated financial reporting in GCC markets. Asian Rev Account. https://doi.org/10.1108/ARA-03-2024-0085 doi: 10.1108/ARA-03-2024-0085
    [45] Khan R, Adi E, Hussain O (2021) AI-based audit of fuzzy front end innovation using ISO56002. Manag Audit J 36: 564–590. https://doi.org/10.1108/MAJ-03-2020-2588 doi: 10.1108/MAJ-03-2020-2588
    [46] Khaw TY, Amran A, Teoh AP (2024) Factors influencing ESG performance: A bibliometric analysis, systematic literature review, and future research directions. J Clean Prod 448: 141430. https://doi.org/10.1016/j.jclepro.2024.141430 doi: 10.1016/j.jclepro.2024.141430
    [47] Mabelane K, Mongwe WT, Mbuvha R, et al. (2022) An analysis of local government financial statement audit outcomes in a developing economy using machine learning. Sustainability 15: 12. https://doi.org/10.3390/su15010012 doi: 10.3390/su15010012
    [48] McCallig J, Robb A, Rohde F (2019) Establishing the representational faithfulness of financial accounting information using multiparty security, network analysis and a blockchain. Int J Account Inf Syst 33: 47–58. https://doi.org/10.1016/j.accinf.2019.03.004 doi: 10.1016/j.accinf.2019.03.004
    [49] McKee TE (2003) Rough sets bankruptcy prediction models versus auditor signalling rates. J Forecast 22: 569–586. https://doi.org/10.1002/for.875 doi: 10.1002/for.875
    [50] Meredith K, Blake J, Baxter P, et al. (2020) Drivers of and barriers to decision support technology use by financial report auditors. Decis Support Syst 139: 113402. https://doi.org/10.1016/j.dss.2020.113402 doi: 10.1016/j.dss.2020.113402
    [51] Metcalfe AS, Blanco GL (2021) "Love is calling": Academic friendship and international research collaboration amid a global pandemic. Emotion Space Soc 38: 100763. https://doi.org/10.1016/j.emospa.2021.100763 doi: 10.1016/j.emospa.2021.100763
    [52] Michel-Villarreal R, Vilalta-Perdomo E, Salinas-Navarro DE, et al. (2023) Challenges and opportunities of generative AI for higher education as explained by ChatGPT. Educ Sci 13: 856. https://doi.org/10.3390/educsci13090856 doi: 10.3390/educsci13090856
    [53] Mongwe WT, Mbuvha R, Marwala T (2021) Bayesian inference of local government audit outcomes. PLoS ONE 16: e0261245. https://doi.org/10.1371/journal.pone.0261245 doi: 10.1371/journal.pone.0261245
    [54] Muñoz-Izquierdo N, Segovia-Vargas MJ, Camacho-Miñano MM, et al. (2022) Machine learning in corporate credit rating assessment using the expanded audit report. Mach Learn 111: 4183–4215. https://doi.org/10.1007/s10994-022-06226-4 doi: 10.1007/s10994-022-06226-4
    [55] Nguyen PT, Kend M, Le DQ (2024) Digital transformation in Vietnam: The impacts on external auditors and their practices. Pac Account Rev 36: 144–160. https://doi.org/10.1108/PAR-04-2023-0051 doi: 10.1108/PAR-04-2023-0051
    [56] Niu W, Zhao L, Jia P, et al. (2022) An audit risk model based on improved BP neural network data mining algorithm. Adv Multimedia 2022: 1–7. https://doi.org/10.1155/2022/9977292 doi: 10.1155/2022/9977292
    [57] Olendiy O, Nazarova K, Nezhyva M, et al. (2023) Tax audit to ensure business prosperity: Trends and perspectives. Financ Credit Act Probl Theory Pract 4: 80–90. https://doi.org/10.55643/fcaptp.4.51.2023.4069 doi: 10.55643/fcaptp.4.51.2023.4069
    [58] Péter BZ, Kocsis I (2024) Privacy-preserving noninteractive compliance audits of blockchain ledgers with zero-knowledge proofs. Acta Polytech Hung 21: 1–22.
    [59] Pham OTT, Ngoc HD, Thuy VVT (2024) Forecasting audit opinions on financial statements: Statistical algorithm or machine learning? Electron J Appl Stat Anal 17: 133–152. http://siba-ese.unisalento.it/index.php/ejasa/article/view/27475/23326
    [60] Pimentel E, Boulianne E (2020) Blockchain in accounting research and practice: Current trends and future opportunities. Account Perspect 19: 325–361. https://doi.org/10.1111/1911-3838.12239 doi: 10.1111/1911-3838.12239
    [61] Pimentel E, Boulianne E, Eskandari S, et al. (2021) Systemizing the challenges of auditing blockchain-based assets. J Inf Syst 35: 61–75. https://doi.org/10.2308/ISYS-19-007 doi: 10.2308/ISYS-19-007
    [62] Prokofieva M (2023) Integrating data analytics in teaching audit with machine learning and artificial intelligence. Educ Inf Technol 28: 7317–7353. https://doi.org/10.1007/s10639-022-11474-x doi: 10.1007/s10639-022-11474-x
    [63] Qader KS, Cek K (2024) Influence of blockchain and artificial intelligence on audit quality: Evidence from Turkey. Heliyon 10: e30166. https://doi.org/10.1016/j.heliyon.2024.e30166 doi: 10.1016/j.heliyon.2024.e30166
    [64] Qatawneh AM (2024) The role of artificial intelligence in auditing and fraud detection in accounting information systems: Moderating role of natural language processing. Int J Organ Anal. https://doi.org/10.1108/IJOA-03-2024-4389 doi: 10.1108/IJOA-03-2024-4389
    [65] Roszkowska P (2021) Fintech in financial reporting and audit for fraud prevention and safeguarding equity investments. J Account Organ Change 17: 164–196. https://doi.org/10.1108/JAOC-09-2019-0098 doi: 10.1108/JAOC-09-2019-0098
    [66] Ruiz-Real JL, Uribe-Toril J, Torres JA et al. (2020) Artificial intelligence in business and economics research: Trends and future. J Bus Econ Manag 22: 98–117. https://doi.org/10.3846/jbem.2020.13641 doi: 10.3846/jbem.2020.13641
    [67] Salehi M, Khodabandeh Oghaz R (2024) The effect of blockchain on accounting. J Facil Manag. https://doi.org/10.1108/JFM-08-2023-0091 doi: 10.1108/JFM-08-2023-0091
    [68] Sánchez-Medina AJ, Blázquez-Santana F, Alonso JB (2019) Do auditors reflect the true image of the company contrary to the clients' interests? An artificial intelligence approach. J Bus Ethics 155: 529–545. https://doi.org/10.1007/s10551-017-3496-4 doi: 10.1007/s10551-017-3496-4
    [69] Sargent CS (2022) Replacing financial audits with blockchain: The verification issue. J Comput Inf Syst 62: 1145–1153. https://doi.org/10.1080/08874417.2021.1992805 doi: 10.1080/08874417.2021.1992805
    [70] Shapovalova A, Kuzmenko O, Polishchuk O, et al. (2023) Modernization of the national accounting and auditing system using digital transformation tools. Financ Credit Act Probl Theory Pract 4: 33–52. https://doi.org/10.55643/fcaptp.4.51.2023.4102 doi: 10.55643/fcaptp.4.51.2023.4102
    [71] Subedi M (2024) Principles based accounting standards, audit fees and going concern: Evidence using advanced machine learning. Int J Account Inf Manag 32: 308–344. https://doi.org/10.1108/IJAIM-02-2023-0026 doi: 10.1108/IJAIM-02-2023-0026
    [72] Sushkov VM, Leonov PY, Nadezhina OS, et al. (2023) Integrating data mining techniques for fraud detection in financial control processes. Int J Technol 14: 1675. https://doi.org/10.14716/ijtech.v14i8.6830 doi: 10.14716/ijtech.v14i8.6830
    [73] Sutton SG, Arnold V, Holt M (2023) An extension of the theory of technology dominance: Capturing the underlying causal complexity. Int J Account Inf Syst 50: 100626. https://doi.org/10.1016/j.accinf.2023.100626 doi: 10.1016/j.accinf.2023.100626
    [74] Todorovic M, Stanisic N, Zivkovic M, et al. (2023) Improving audit opinion prediction accuracy using metaheuristics-tuned XGBoost algorithm with interpretable results through SHAP value analysis. Appl Soft Comput 149: 110955. https://doi.org/10.1016/j.asoc.2023.110955 doi: 10.1016/j.asoc.2023.110955
    [75] Tragouda M, Doumpos M, Zopounidis C (2024) Identification of fraudulent financial statements through a multi-label classification approach. Intell Syst Account Finance Manag 31: e1564. https://doi.org/10.1002/isaf.1564 doi: 10.1002/isaf.1564
    [76] Van Noorden R, Perkel JM (2023) AI and science: What 1,600 researchers think. Nature 621: 672–675. https://doi.org/10.1038/d41586-023-02980-0 doi: 10.1038/d41586-023-02980-0
    [77] Wang Y, Zhu G (2024) Construction of accounting fraud and its audit countermeasure model based on computer technology. J Inf Knowl Manag 23: 2450042. https://doi.org/10.1142/S0219649224500424 doi: 10.1142/S0219649224500424
    [78] Yang J, Amrollahi A, Marrone M (2024) Harnessing the potential of artificial intelligence: Affordances, constraints, and strategic implications for professional services. J Strateg Inf Syst 33: 101864. https://doi.org/10.1016/j.jsis.2024.101864 doi: 10.1016/j.jsis.2024.101864
    [79] Yoon K, Hoogduin L, Zhang L (2015) Big data as complementary audit evidence. Account Horiz 29: 431–438. https://doi.org/10.2308/acch-51076 doi: 10.2308/acch-51076
    [80] Zeng S, Li Y, Li Y (2022) Research on audit opinion prediction of listed companies based on sparse principal component analysis and kernel fuzzy clustering algorithm. Math Probl Eng 2022: 1–13. https://doi.org/10.1155/2022/4053916 doi: 10.1155/2022/4053916
    [81] Zhang J (2022) Dynamic audit of internet finance based on machine learning algorithm. Mob Inf Syst 2022: 1–12. https://doi.org/10.1155/2022/7072955 doi: 10.1155/2022/7072955
    [82] Zhang Y, Hu A, Wang J, et al. (2022) Detection of fraud statement based on word vector: Evidence from financial companies in China. Financ Res Lett 46: 102477. https://doi.org/10.1016/j.frl.2021.102477 doi: 10.1016/j.frl.2021.102477
    [83] Zhou L, Duan Y, Wei W (2023) Research on the financial data fraud detection of Chinese listed enterprises by integrating audit opinions. KSII Trans Internet Inf Syst 17. https://doi.org/10.3837/tiis.2023.12.001 doi: 10.3837/tiis.2023.12.001
  • Reader Comments
  • © 2025 the Author(s), licensee AIMS Press. This is an open access article distributed under the terms of the Creative Commons Attribution License (http://creativecommons.org/licenses/by/4.0)
通讯作者: 陈斌, bchen63@163.com
  • 1. 

    沈阳化工大学材料科学与工程学院 沈阳 110142

  1. 本站搜索
  2. 百度学术搜索
  3. 万方数据库搜索
  4. CNKI搜索

Metrics

Article views(3159) PDF downloads(196) Cited by(0)

Article outline

Figures and Tables

Figures(3)  /  Tables(9)

/

DownLoad:  Full-Size Img  PowerPoint
Return
Return

Catalog