Research article

A deep learning and metaheuristic optimization algorithm based on Parkinson's disease classification from MRI images

  • Published: 27 February 2026
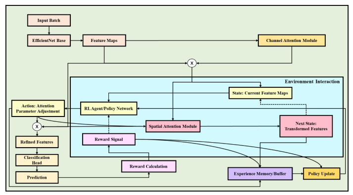
  • Parkinson's disease (PD) is the second most common neurodegenerative disorder, characterized by the gradual deterioration of dopamine-producing neurons. The main challenge of diagnosing this disease is that physical changes in the brain begin before the patient shows outward symptoms. This leads to the necessity of developing early methods for the detection of this disease. Therefore, with the proposed model, we aimed to significantly improve the early classification of PD using MRI scans by capitalizing on advanced Artificial Intelligence (AI) and Deep Learning (DL) techniques. Our goal of the proposed model was to develop a robust medical decision-support system that enhances the diagnostic precision and supports prompt clinical intervention strategies. The method proposed was a modified EfficientNet DL model combined with the reinforcement learning optimization. This approach enabled a dynamic adjustment of model parameters to effectively minimize the misclassification rates while differentiating MRI scans of PD patients and healthy individuals. Certain performance metrics were used to calculate the performance of the proposed detection model. The results showed that the research achieved high precision, recall, and F1-score values with 98% accuracy for both classes. In the patients (class 0), the precision rate was 95%, the recall rate was 96%, and the F1-score was 98%. Similarly, for healthy individuals (class 1), the precision rate was 93%, the recall rate was 97%, and the F1-Score was 96%. Thus, the proposed EfficientNet model revealed significant enhancements in the diagnostic performance compared to the standard methods. The innovations outlined in this study emphasize the transformative power of AI in enhancing diagnostic predictions. Moreover, the convergence of a DL based EfficientNet model and reinforcement learning based metaheuristic optimization establishes a prospective implementation of predictive analytics in managing high-risk PD with the defined objective of optimizing the patient outcomes within the field of neurology.

    Citation: V Balamurugan, K Sivasankari. A deep learning and metaheuristic optimization algorithm based on Parkinson's disease classification from MRI images[J]. Mathematical Biosciences and Engineering, 2026, 23(4): 813-844. doi: 10.3934/mbe.2026033

    Related Papers:

  • Parkinson's disease (PD) is the second most common neurodegenerative disorder, characterized by the gradual deterioration of dopamine-producing neurons. The main challenge of diagnosing this disease is that physical changes in the brain begin before the patient shows outward symptoms. This leads to the necessity of developing early methods for the detection of this disease. Therefore, with the proposed model, we aimed to significantly improve the early classification of PD using MRI scans by capitalizing on advanced Artificial Intelligence (AI) and Deep Learning (DL) techniques. Our goal of the proposed model was to develop a robust medical decision-support system that enhances the diagnostic precision and supports prompt clinical intervention strategies. The method proposed was a modified EfficientNet DL model combined with the reinforcement learning optimization. This approach enabled a dynamic adjustment of model parameters to effectively minimize the misclassification rates while differentiating MRI scans of PD patients and healthy individuals. Certain performance metrics were used to calculate the performance of the proposed detection model. The results showed that the research achieved high precision, recall, and F1-score values with 98% accuracy for both classes. In the patients (class 0), the precision rate was 95%, the recall rate was 96%, and the F1-score was 98%. Similarly, for healthy individuals (class 1), the precision rate was 93%, the recall rate was 97%, and the F1-Score was 96%. Thus, the proposed EfficientNet model revealed significant enhancements in the diagnostic performance compared to the standard methods. The innovations outlined in this study emphasize the transformative power of AI in enhancing diagnostic predictions. Moreover, the convergence of a DL based EfficientNet model and reinforcement learning based metaheuristic optimization establishes a prospective implementation of predictive analytics in managing high-risk PD with the defined objective of optimizing the patient outcomes within the field of neurology.



    加载中


    [1] R. Bhidayasiri, J. Sringean, S. Phumphid, C. Anan, C. Thanawattano, S. Deoisres, et al., The rise of Parkinson's disease is a global challenge, but efforts to tackle this must begin at a national level: A protocol for national digital screening and 'eat, move, sleep' lifestyle interventions to prevent or slow the rise of non-communicable diseases in Thailand, Front. Neurol., 15 (2024), 1386608. https://doi.org/10.3389/fneur.2024.1386608 doi: 10.3389/fneur.2024.1386608
    [2] P. Vitali, M. I. Pan, F. Palesi, G. Germani, A. Faggioli, N. Anzalone, et al., Substantia Nigra volumetry with 3-T MRI in De novo and advanced Parkinson disease, Radiology, 296 (2020), 401–410. https://doi.org/10.1148/radiol.2020191235 doi: 10.1148/radiol.2020191235
    [3] Y. Zhao, P. Wu, J. Wu, M. Brendel, J. Lu, J. Ge, et al., Decoding the dopamine transporter imaging for the differential diagnosis of parkinsonism using deep learning, Eur. J. Nucl. Med. Mol. Imaging, 49 (2022), 2798–2811. https://doi.org/10.1007/s00259-022-05804-x doi: 10.1007/s00259-022-05804-x
    [4] Y. Ben-Shlomo, S. Darweesh, J. Llibre-Guerra, C. Marras, M. San Luciano, C. Tanner, The epidemiology of Parkinson's disease, Lancet, 403 (2024), 283–292. https://doi.org/10.1016/S0140-6736(23)01419-8 doi: 10.1016/S0140-6736(23)01419-8
    [5] A. Radlicka-Borysewska, J. Jabłońska, M. Lenarczyk, Ł. Szumiec, Z. Harda, M. Bagińska, et al., Non-motor symptoms associated with progressive loss of dopaminergic neurons in a mouse model of Parkinson's disease, Front. Neurosci., 18 (2024), 1375265. https://doi.org/10.3389/fnins.2024.1375265 doi: 10.3389/fnins.2024.1375265
    [6] W. G. Meissner, P. Remy, C. Giordana, D. Maltête, P. Derkinderen, J.-L. Houéto, et al., Trial of Lixisenatide in early Parkinson's disease, N. Engl. J. Med., 390 (2024), 1176–1185. https://doi.org/10.1056/NEJMoa2312323 doi: 10.1056/NEJMoa2312323
    [7] X. Cao, F. Yang, J. Zheng, X. Wang, Q. Huang, Aberrant structure MRI in Parkinson's disease and comorbidity with depression based on multinomial tensor regression analysis, J. Pers. Med., 12 (2022), 89. https://doi.org/10.3390/jpm12010089 doi: 10.3390/jpm12010089
    [8] A. Boutet, R. Madhavan, G. J. Elias, S. E. Joel, R. Gramer, M. Ranjan, et al., Predicting optimal deep brain stimulation parameters for Parkinson's disease using functional MRI and machine learning, Nat. Commun., 12 (2021), 3043. https://doi.org/10.1038/s41467-021-23311-9 doi: 10.1038/s41467-021-23311-9
    [9] E. Porter, A.-A. Roussakis, N.P. Lao-Kaim, P. Piccini, Multimodal dopamine transporter (DAT) imaging and magnetic resonance imaging (MRI) to characterise early Parkinson's disease, Parkinson. Relat. Disord., 79 (2020), 26–33. https://doi.org/10.1016/j.parkreldis.2020.08.010 doi: 10.1016/j.parkreldis.2020.08.010
    [10] N. He, Y. Chen, P. A. LeWitt, F. Yan, E. M. Haacke, Application of neuromelanin MR imaging in Parkinson disease, J. Magn. Reson. Imaging, 57 (2023), 337–352. https://doi.org/10.1002/jmri.28414 doi: 10.1002/jmri.28414
    [11] E. Düzel, M. Costagli, G. Donatelli, O. Speck, M. Cosottini, Studying Alzheimer disease, Parkinson disease, and amyotrophic lateral sclerosis with 7-T magnetic resonance, Eur. Radiol. Exp., 5 (2021), 1–17. https://doi.org/10.1186/s41747-021-00221-5 doi: 10.1186/s41747-021-00221-5
    [12] G. P. A. Mary, N. Suganthi, M. Hema, Early prediction of Parkinson's disease from brain MRI images using Convolutional Neural Network, J. Med. Imaging Health Inform., 11 (2021), 3103–3109. https://doi.org/10.1166/jmihi.2021.3897 doi: 10.1166/jmihi.2021.3897
    [13] L. Chougar, A. Faucher, J. Faouzi, F. X. Lejeune, G. G. Lobo, C. Jovanovic, et al., Contribution of MRI for the early diagnosis of parkinsonism in patients with diagnostic uncertainty, Mov. Disord, (2024). https://doi.org/10.1002/mds.29760 doi: 10.1002/mds.29760
    [14] H. C. Moon, A. Kim, Y. S. Park, Brain structure comparison among Parkinson disease, essential tremor, and healthy controls using 7T MRI, Medicine, 103 (2024), e38139. https://doi.org/10.1097/MD.0000000000038139 doi: 10.1097/MD.0000000000038139
    [15] M. Ariz, M. Martínez, I. Alvarez, M. A. Fernández‐Seara, G. Castellanos, C. N. P. S. D. Consortium, et al., Automatic segmentation and quantification of Nigrosome‐1 neuromelanin and iron in MRI: A candidate biomarker for Parkinson's disease, J. Magn. Reson. Imaging, (2023). https://doi.org/10.1002/jmri.29073 doi: 10.1002/jmri.29073
    [16] R. Martins, F. Oliveira, F. Moreira, A. P. Moreira, A. Abrunhosa, C. Januário, et al., Automatic classification of idiopathic Parkinson's disease and atypical Parkinsonian syndromes combining[11C] raclopride PET uptake and MRI grey matter morphometry, J. Neural Eng., 18 (2021), 046037. https://doi.org/10.1088/1741-2552/abf772 doi: 10.1088/1741-2552/abf772
    [17] K. P. Nguyen, V. Raval, A. Treacher, C. Mellema, F. F. Yu, M. C. Pinho, et al., Predicting Parkinson's disease trajectory using clinical and neuroimaging baseline measures. Parkinson. Relat. Disord., 85 (2021), 44–51. https://doi.org/10.1016/j.parkreldis.2021.02.026 doi: 10.1016/j.parkreldis.2021.02.026
    [18] M. Arafe, N. Bhagwat, Y. Chatelain, M. Dugré, A. Sokołowski, M. Wang, et al., Predicting Parkinson's disease progression using MRI-based white matter radiomic biomarker and machine learning: A reproducibility and replicability study, bioRxiv, (2023), 2023.05. 05.539590. Available from: https://www.biorxiv.org/content/10.1101/2023.05.05.539590.abstract
    [19] S. G. Ryman, K. L. Poston, MRI biomarkers of motor and non-motor symptoms in Parkinson's disease, Parkinson. Relat. Disord., 73 (2020), 85–93. https://doi.org/10.1016/j.parkreldis.2019.10.002 doi: 10.1016/j.parkreldis.2019.10.002
    [20] N. Xu, Y. Zhou, A. Patel, N. Zhang, Y. Liu, Parkinson's disease diagnosis beyond clinical features: A bio-marker using topological machine learning of resting-state functional magnetic resonance imaging, Neuroscience, 509 (2023), 43–50. https://doi.org/10.1016/j.neuroscience.2022.11.022 doi: 10.1016/j.neuroscience.2022.11.022
    [21] G. Solana-Lavalle, R. Rosas-Romero, Classification of PPMI MRI scans with voxel-based morphometry and machine learning to assist in the diagnosis of Parkinson's disease, Comput. Methods Programs Biomed., 198 (2021), 105793. https://doi.org/10.1016/j.cmpb.2020.105793 doi: 10.1016/j.cmpb.2020.105793
    [22] V. Muñoz-Ramírez, V. Kmetzsch, F. Forbes, S. Meoni, E. Moro, M. Dojat, Subtle anomaly detection in MRI brain scans: Application to biomarkers extraction in patients with de novo Parkinson's disease, medRxiv, (2021), 2021.06. 03.21258269. https://doi.org/10.1101/2021.06.03.21258269
    [23] C. Song, W. Zhao, H. Jiang, X. Liu, Y. Duan, X. Yu, et al., Stability evaluation of brain changes in Parkinson's disease based on machine learning, Front. Comput. Neurosci., 15 (2021), 735991. https://doi.org/10.3389/fncom.2021.735991 doi: 10.3389/fncom.2021.735991
    [24] J. Prasuhn, M. Heldmann, T. F. Münte, N. Brüggemann, A machine learning-based classification approach on Parkinson's disease diffusion tensor imaging datasets, Neurol. Res. Pract., 2 (2020), 1–5. https://doi.org/10.1186/s42466-020-00092-y doi: 10.1186/s42466-020-00092-y
    [25] N. Radha, R. S. Madhavan, Parkinson's disease detection using machine learning techniques, Int. J. Early Child. Spec. Educ., 30 (2021), 543. https://doi.org//10.24205/03276716.2020.4055 doi: 10.24205/03276716.2020.4055
    [26] S. Chakraborty, S. Aich, H.-C. Kim, 3D textural, morphological and statistical analysis of voxel of interests in 3T MRI scans for the detection of Parkinson's disease using artificial neural networks, Healthcare, (2020), 34.
    [27] I. El Maachi, G.-A. Bilodeau, W. Bouachir, Deep 1D-Convnet for accurate Parkinson disease detection and severity prediction from gait, Expert Syst. Appl, 143 (2020), 113075. https://doi.org/10.1016/j.eswa.2019.113075 doi: 10.1016/j.eswa.2019.113075
    [28] S. Kanagaraj, M. Hema, M. N. Guptha, An improved approach for early diagnosis of Parkinson's disease using advanced DL models and image alignment, Automatika, 65 (2024), 911–924. https://doi.org/10.1080/00051144.2023.2284030 doi: 10.1080/00051144.2023.2284030
    [29] M. A. Al-Khasawneh, A. Alzahrani, A. Alarood, An artificial intelligence based effective diagnosis of Parkinson disease using EEG signal, data analysis for neurodegenerative disorders, Springer, 2023, pp. 239–251.
    [30] M. Alrawis, S. Al-Ahmadi, F. Mohammad, Bridging modalities: A multimodal machine learning approach for Parkinson's disease diagnosis using EEG and MRI data, Appl. Sci., 14 (2024), 3883. https://doi.org/10.3390/app14093883 doi: 10.3390/app14093883
    [31] Y. Huang, K. Chaturvedi, A.-A. Nayan, M. H. Hesamian, A. Braytee, M. Prasad, Early Parkinson's disease diagnosis through hand-drawn spiral and wave analysis using deep learning techniques, Information, 15 (2024), 220. https://doi.org/10.3390/info15040220 doi: 10.3390/info15040220
    [32] N. Chintalapudi, G. Battineni, M. A. Hossain, F. Amenta, Cascaded deep learning frameworks in contribution to the detection of parkinson's disease, Bioengineering, 9 (2022), 116. https://doi.org/10.3390/bioengineering9030116 doi: 10.3390/bioengineering9030116
    [33] Y. Chen, G. Zhu, D. Liu, Y. Liu, T. Yuan, X. Zhang, et al., Brain morphological changes in hypokinetic dysarthria of Parkinson's disease and use of machine learning to predict severity, CNS Neurosci. Ther, 26 (2020), 711–719. https://doi.org/10.1111/cns.13304 doi: 10.1111/cns.13304
    [34] K. H. Leung, S. P. Rowe, M. G. Pomper, Y. Du, A three-stage, deep learning, ensemble approach for prognosis in patients with Parkinson's disease, EJNMMI Res., 11 (2021), 1–14. https://doi.org/10.1186/s13550-021-00795-6 doi: 10.1186/s13550-021-00795-6
    [35] A. A. Nguyen, P. D. Maia, X. Gao, P. F. Damasceno, A. Raj, Dynamical role of pivotal brain regions in Parkinson symptomatology uncovered with deep learning, Brain Sci., 10 (2020), 73. https://doi.org/10.3390/brainsci10020073 doi: 10.3390/brainsci10020073
    [36] R. Jyothika, D. C. Bhavyasri, Parkinson disease detection using deep CNN model, Turk. J. Comput. Math. Educ., 14 (2023), 675–683.
    [37] S. Chakraborty, S. Aich, H.-C. Kim, Detection of Parkinson's disease from 3T T1 weighted MRI scans using 3D convolutional neural network, Diagnostics, 10 (2020), 402. https://doi.org/10.3390/diagnostics10060402 doi: 10.3390/diagnostics10060402
    [38] S. Yadav, Bayesian deep learning based convolutional neural network for classification of Parkinson's disease using functional magnetic resonance images, (2021). Available from: https://papers.ssrn.com/sol3/papers.cfm?abstract_id = 3833760
    [39] M. Nour, U. Senturk, K. Polat, Diagnosis and classification of Parkinson's disease using ensemble learning and 1D-PDCovNN, Comput. Biol. Med., 161 (2023) 107031. https://doi.org/10.1016/j.compbiomed.2023.107031 doi: 10.1016/j.compbiomed.2023.107031
    [40] R. Gaurav, R. Valabrègue, L. Yahia-Chérif, G. Mangone, S. Narayanan, I. Arnulf, et al., NigraNet: An automatic framework to assess nigral neuromelanin content in early Parkinson's disease using convolutional neural network, Neuroimage Clin., 36 (2022), 103250. https://doi.org/10.1016/j.nicl.2022.103250 doi: 10.1016/j.nicl.2022.103250
    [41] H. Zhao, C.-C. Tsai, M. Zhou, Y. Liu, Y.-L. Chen, F. Huang, et al., Deep learning based diagnosis of Parkinson's disease using diffusion magnetic resonance imaging, Brain Imaging Behav., 16 (2022), 1749–1760. https://doi.org/10.1007/s11682-022-00631-y doi: 10.1007/s11682-022-00631-y
    [42] E. Huseyn, Deep learning based early diagnostics of Parkinsons disease, arXiv preprint, (2020), arXiv: 2008.01792. https://doi.org/10.48550/arXiv.2008.01792
    [43] A.G. Mohammadi, P. Mehralian, A. Naseri, H. Sajedi, Parkinson's disease diagnosis: The effect of autoencoders on extracting features from vocal characteristics, Array, 11 (2021), 100079. https://doi.org/10.1016/j.array.2021.100079 doi: 10.1016/j.array.2021.100079
    [44] Y. Ya, L. Ji, Y. Jia, N. Zou, Z. Jiang, H. Yin, et al., Machine learning models for diagnosis of parkinson's disease using multiple structural magnetic resonance imaging features, Front. Aging Neurosci., 14 (2022), 808520. https://doi.org/10.3389/fnagi.2022.808520 doi: 10.3389/fnagi.2022.808520
    [45] H. Shibata, Y. Uchida, S. Inui, H. Kan, K. Sakurai, N. Oishi, et al., Machine learning trained with quantitative susceptibility mapping to detect mild cognitive impairment in Parkinson's disease, Parkinson. Relat. Disord., 94 (2022), 104–110. https://doi.org/10.1016/j.parkreldis.2021.12.004 doi: 10.1016/j.parkreldis.2021.12.004
    [46] R. Ranjbarzadeh, A. Keles, M. Crane, M. Bendechache, Comparative analysis of real-clinical MRI and BraTS datasets for brain tumor segmentation, CP887, IET, (2024), pp. 39–46.
    [47] A. Naseer, M. Rani, S. Naz, M.I. Razzak, M. Imran, G. Xu, Refining Parkinson's neurological disorder identification through deep transfer learning, Neural Comput. Appl., (2020). https://doi.org/10.1007/s00521-019-04069-0 doi: 10.1007/s00521-019-04069-0
    [48] S. Suchitra, Parkinson disease prediction using deep learning algorithm, rp-9788770040723.217.
    [49] P. Wu, Y. Zhao, J. Wu, M. Brendel, J. Lu, J. Ge, et al., Differential diagnosis of parkinsonism based on deep metabolic imaging indices, J. Nucl. Med., 63 (2022), 1741–1747. https://doi.org/10.2967/jnumed.121.263029 doi: 10.2967/jnumed.121.263029
    [50] L. Nanni, M. Interlenghi, S. Brahnam, C. Salvatore, S. Papa, R. Nemni, et al., Comparison of transfer learning and conventional machine learning applied to structural brain MRI for the early diagnosis and prognosis of Alzheimer's disease, Front. Neurol., 11 (2020), 576194. https://doi.org/10.3389/fneur.2020.576194 doi: 10.3389/fneur.2020.576194
    [51] S. Sivaranjini, C. Sujatha, Deep learning based diagnosis of Parkinson's disease using convolutional neural network, Multimed. Tools Appl., 79 (2020), 15467–15479. https://doi.org/10.1007/s11042-019-7469-8 doi: 10.1007/s11042-019-7469-8
    [52] D. Yin, Y. Zhao, Y. Wang, W. Zhao, X. Hu, Auxiliary diagnosis of heterogeneous data of Parkinson's disease based on improved convolution neural network. Multimed. Tools Appl., 79 (2020), 24199–24224. https://doi.org/10.1007/s11042-020-08984-6 doi: 10.1007/s11042-020-08984-6
    [53] C. Zhou, L. Wang, W. Cheng, J. Lv, X. Guan, T. Guo, et al., Two distinct trajectories of clinical and neurodegeneration events in Parkinson's disease. NPJ Parkinson's Disease, 9 (2023), 111. https://doi.org/10.1038/s41531-023-00556-3 doi: 10.1038/s41531-023-00556-3
    [54] T. Vyas, R. Yadav, C. Solanki, R. Darji, S. Desai, S. Tanwar, Deep learning‐based scheme to diagnose Parkinson's disease, Expert Syst., 39 (2022), e12739. https://doi.org/10.1111/exsy.12739 doi: 10.1111/exsy.12739
    [55] R. Ranjbarzadeh, A. Caputo, E. B. Tirkolaee, S. J. Ghoushchi, M. Bendechache, Brain tumor segmentation of MRI images: A comprehensive review on the application of artificial intelligence tools, Comput. Biol. Med., 152 (2023), 106405. https://doi.org/10.1016/j.compbiomed.2022.106405 doi: 10.1016/j.compbiomed.2022.106405
    [56] T. Varrecchia, S. F. Castiglia, A. Ranavolo, C. Conte, A. Tatarelli, G. Coppola, et al., An artificial neural network approach to detect presence and severity of Parkinson's disease via gait parameters, PLoS One, 16 (2021), e0244396. https://doi.org/10.1371/journal.pone.0244396 doi: 10.1371/journal.pone.0244396
    [57] B. Anusha, P. Geetha, A. Kannan, Parkinson's disease identification in homo sapiens based on hybrid ResNet-SVM and resnet-fuzzy svm models, J. Intell. Fuzzy Syst., 43 (2022), 2711–2729. https://doi.org/10.3233/JIFS-220271 doi: 10.3233/JIFS-220271
    [58] H. Kuresan, D. Samiappan, A. Jeevan, S. Gupta, Performance study of ML models and neural networks for detection of Parkinson disease using dysarthria symptoms, Eur. J. Mol. Clin. Med., 8 (2021), 767–779. Available from: https://d1wqtxts1xzle7.cloudfront.net/80116003/article_9520_1054f2d0625eb6b99aab15d372387b36-libre.pdf
    [59] Z. K. Senturk, Early diagnosis of Parkinson's disease using machine learning algorithms, Med. Hypoth., 138 (2020), 109603. https://doi.org/10.1016/j.mehy.2020.109603 doi: 10.1016/j.mehy.2020.109603
    [60] A. Mozhdehfarahbakhsh, S. Chitsazian, P. Chakrabarti, T. Chakrabarti, B. Kateb, M. Nami, An MRI-based deep learning model to predict Parkinson's disease stages, medRxiv (2021), 2021.02. 19.21252081. https://doi.org/10.1101/2021.02.19.21252081
    [61] N. T. Sarshar, S. Sadeghi, M. Kamsari, M. Avazpour, S. J. Ghoushchi, R. Ranjbarzadeh, Advancing brain MRI images classification: Integrating VGG16 and ResNet50 with a Multi-verse optimization method, (2024).
    [62] R. Ranjbarzadeh, A. B. Kasgari, S. J. Ghoushchi, S. Anari, M. Naseri, M. Bendechache, Brain tumor segmentation based on deep learning and an attention mechanism using MRI multi-modalities brain images, Sci. Rep., 11 (2021), 10930. https://doi.org/10.1038/s41598-021-90428-8 doi: 10.1038/s41598-021-90428-8
    [63] E. Moya-Sáez, Ó. Peña-Nogales, R. de Luis-García, C. Alberola-López, A deep learning approach for synthetic MRI based on two routine sequences and training with synthetic data, Comput. Methods Programs Biomed., 210 (2021), 106371. https://doi.org/10.1016/j.cmpb.2021.106371 doi: 10.1016/j.cmpb.2021.106371
    [64] G. Pahuja, B. Prasad, Deep learning architectures for Parkinson's disease detection by using multi-modal features, Comput. Biol. Med., 146 (2022), 105610. https://doi.org/10.1016/j.compbiomed.2022.105610 doi: 10.1016/j.compbiomed.2022.105610
    [65] X. Guo, S. Tinaz, N. C. Dvornek, Characterization of early stage Parkinson's disease from resting-state fMRI data using a long short-term memory network, Front. Neuroimag., 1 (2022), 952084. https://doi.org/10.3389/fnimg.2022.952084 doi: 10.3389/fnimg.2022.952084
    [66] J. Zhang, Mining imaging and clinical data with machine learning approaches for the diagnosis and early detection of Parkinson's disease, NPJ Parkinson's Disease, 8 (2022) 13. https://doi.org/10.1038/s41531-021-00266-8 doi: 10.1038/s41531-021-00266-8
    [67] E. Balaji, D. Brindha, V.K. Elumalai, R. Vikrama, Automatic and non-invasive Parkinson's disease diagnosis and severity rating using LSTM network, Appl. Soft Comput., 108 (2021) 107463. https://doi.org/10.1016/j.asoc.2021.107463 doi: 10.1016/j.asoc.2021.107463
    [68] A. B. Kasgari, R. Ranjbarzadeh, A. Caputo, S. B. Saadi, M. Bendechache, Brain tumor segmentation based on zernike moments, enhanced ant lion optimization, and convolutional neural network in MRI images, in: Metaheuristics and Optimization in Computer and Electrical Engineering, Hybrid and Improved Algorithms, Springer, 2 (2023), pp. 345–366.
    [69] K. Santhosh, P. P. Dev, Z. Lynton, P. Das, E. Ghaderpour, A modified Gray Wolf optimization algorithm for early detection of Parkinson's disease, Biomed. Signal Process. Control, 109 (2025), 108061. https://doi.org/10.1016/j.bspc.2025.108061 doi: 10.1016/j.bspc.2025.108061
    [70] M. A. Islam, M. Z. H. Majumder, M. A. Hussein, K. M. Hossain, M. S. Miah, A review of machine learning and deep learning algorithms for Parkinson's disease detection using handwriting and voice datasets, Heliyon, 10 (2024). Available from: https://www.cell.com/heliyon/fulltext/S2405-8440(24)01500-7
    [71] L. Su, K. A. Alattas, W. Ayadi, Z. Lynton, E. Ghaderpour, A. Mohammadzadeh, et al., A novel fuzzy reinforcement learning approach for personalization deep brain stimulation with communication delay, Biomed. Signal Process. Control, 106 (2025), 107736. https://doi.org/10.1016/j.bspc.2025.107736 doi: 10.1016/j.bspc.2025.107736
    [72] S. Kaur, H. Aggarwal, R. Rani, Diagnosis of Parkinson's disease using deep CNN with transfer learning and data augmentation, Multimed. Tools Appl., 80 (2021), 10113–10139. https://doi.org/10.1007/s11042-020-10114-1 doi: 10.1007/s11042-020-10114-1
    [73] R. Ranjbarzadeh, M. Crane, M. Bendechache, The impact of backbone selection in Yolov8 Models on brain tumor localization, Iran J. Comput. Sci., (2025), 1–23. https://doi.org/10.1007/s42044-025-00258-4 doi: 10.1007/s42044-025-00258-4
    [74] W. Wang, J. Lee, F. Harrou, Y. Sun, Early detection of Parkinson's disease using deep learning and machine learning, IEEE Access, 8 (2020), 147635–147646. https://doi.org/10.1109/ACCESS.2020.3016062 doi: 10.1109/ACCESS.2020.3016062
    [75] R. Ranjbarzadeh, A. Keles, M. Crane, S. Anari, M. Bendechache, Secure and decentralized collaboration in oncology: A blockchain approach to tumor segmentation, IEEE, 2024, pp.1681–1686.
    [76] M. O. Etekochay, A. R. Amaravadhi, G. V. González, A. G. Atanasov, M. Matin, M. Mofatteh, et al., Unveiling new strategies facilitating the implementation of artificial intelligence in neuroimaging for the early detection of Alzheimer's disease, J. Alzheimers Dis., 99 (2024), 1–20. https://doi.org/10.3233/JAD-231135 doi: 10.3233/JAD-231135
    [77] S. Bajaj, M. Khunte, N. S. Moily, S. Payabvash, M. Wintermark, D. Gandhi, et al., Value proposition of FDA-approved artificial intelligence algorithms for neuroimaging, J. Am. Coll. Radiol., 20 (2023), 1241–1249. https://doi.org/10.1016/j.jacr.2023.06.034 doi: 10.1016/j.jacr.2023.06.034
    [78] S. Rajaraman, Artificial intelligence in Neuro degenerative diseases: Opportunities and challenges, AI Neuro-Degener. Diseases Insights Solut., (2024), 133–153. https://doi.org/10.1007/978-3-031-53148-4_8 doi: 10.1007/978-3-031-53148-4_8
    [79] N. Hastings, D. Samuel, A. N. Ansari, P. Kaurani, V. S. Bhandary, P. Gautam, et al., The role of artificial intelligence-powered imaging in cerebrovascular accident detection, Cureus, 16 (2024). https://doi.org/10.7759/cureus.59768 doi: 10.7759/cureus.59768
    [80] T. Robertson, D. Taylor, C. Taylor, J. Patterson, Utilization of artificial intelligence to improve door-in door-out times for mechanical thrombectomy-eligible patients at a hub-and-spoke community-based comprehensive stroke center: A single case study presentation: AI improving DIDO times, Stroke Clin., (2024). https://journals.psu.edu/strokeclinician/article/view/53
    [81] M. Amin, E. Martínez-Heras, D. Ontaneda, F. P. Carrasco, Artificial intelligence and multiple sclerosis, Curr. Neurol. Neurosci. Rep, 24 (2024), 233–243. https://doi.org/10.1007/s11910-024-01354-x doi: 10.1007/s11910-024-01354-x
    [82] A. Di Ieva, Fractals, pattern recognition, memetics, and AI: A personal journal in the computational neurosurgery, Springer, 2024, pp. 273–283.
    [83] P. Vedmurthy, A. L. Pinto, D. D. Lin, A. M. Comi, Y. Ou, Study protocol: Retrospectively mining multisite clinical data to presymptomatically predict seizure onset for individual patients with Sturge-Weber, BMJ Open, 12 (2022), e053103. Available from: https://bmjopen.bmj.com/content/12/2/e053103.abstract
    [84] C. Srinivas, N. P. KS, M. Zakariah, Y. A. Alothaibi, K. Shaukat, B. Partibane, et al., Deep transfer learning approaches in performance analysis of brain tumor classification using MRI images, J. Healthc. Eng., 2022 (2022). https://doi.org/10.1155/2022/3264367 doi: 10.1155/2022/3264367
    [85] M. Islam, M. T. Reza, M. Kaosar, M. Z. Parvez, Effectiveness of federated learning and CNN ensemble architectures for identifying brain tumors using MRI images, Neural Process. Lett., 55 (2023), 3779–3809. https://doi.org/10.1007/s11063-022-11014-1 doi: 10.1007/s11063-022-11014-1
  • Reader Comments
  • © 2026 the Author(s), licensee AIMS Press. This is an open access article distributed under the terms of the Creative Commons Attribution License (http://creativecommons.org/licenses/by/4.0)
通讯作者: 陈斌, bchen63@163.com
  • 1. 

    沈阳化工大学材料科学与工程学院 沈阳 110142

  1. 本站搜索
  2. 百度学术搜索
  3. 万方数据库搜索
  4. CNKI搜索

Metrics

Article views(79) PDF downloads(9) Cited by(0)

Article outline

Figures and Tables

Figures(16)  /  Tables(4)

Other Articles By Authors

/

DownLoad:  Full-Size Img  PowerPoint
Return
Return

Catalog