Research article

Securing healthcare systems and optimizing data analytics through IoMT threat detection

  • Published: 04 November 2025
  • MSC : 62H30, 68T05

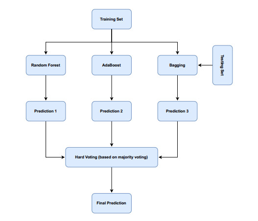
  • The integration of Internet of Medical Things (IoMT) devices into are systems has raised significant cybersecurity concerns, especially regarding threats to patient safety and the protection of sensitive medical data. This research proposes a novel hybrid machine learning framework aimed at improving the detection and mitigation of cyberattacks in IoMT environments. Our approach combines random forest, AdaBoost, and bagging algorithms to identify various attack vectors across different IoMT networks. We evaluate our framework using a comprehensive IoMT traffic dataset that includes different communication protocols. Using advanced statistical profiling and ensemble classification models, our system achieves high detection performance while significantly reducing false positive rates compared to traditional methods. The hybrid model demonstrates an exceptional precision of 99.92%, ensuring reliable differentiation between benign and malicious network traffic and minimizing disruptions in critical healthcare environments. Experimental validation across various attack scenarios confirms the effectiveness of the framework in addressing the unique security challenges posed by resource-constrained IoMT devices and heterogeneous communication protocols.

    Citation: Abdulmajeed Atiah Alharbi, Maher Alharby, Ahmad Ali Hanandeh. Securing healthcare systems and optimizing data analytics through IoMT threat detection[J]. AIMS Mathematics, 2025, 10(11): 25274-25306. doi: 10.3934/math.20251119

    Related Papers:

  • The integration of Internet of Medical Things (IoMT) devices into are systems has raised significant cybersecurity concerns, especially regarding threats to patient safety and the protection of sensitive medical data. This research proposes a novel hybrid machine learning framework aimed at improving the detection and mitigation of cyberattacks in IoMT environments. Our approach combines random forest, AdaBoost, and bagging algorithms to identify various attack vectors across different IoMT networks. We evaluate our framework using a comprehensive IoMT traffic dataset that includes different communication protocols. Using advanced statistical profiling and ensemble classification models, our system achieves high detection performance while significantly reducing false positive rates compared to traditional methods. The hybrid model demonstrates an exceptional precision of 99.92%, ensuring reliable differentiation between benign and malicious network traffic and minimizing disruptions in critical healthcare environments. Experimental validation across various attack scenarios confirms the effectiveness of the framework in addressing the unique security challenges posed by resource-constrained IoMT devices and heterogeneous communication protocols.



    加载中


    [1] E. Alalwany, B. Alsharif, Y. Alotaibi, A. Alfahaid, I. Mahgoub, M. Ilyas, Stacking ensemble deep learning for real-time intrusion detection in IoMT environments, Sensors, 25 (2025), 624. http://doi.org/10.3390/s25030624 doi: 10.3390/s25030624
    [2] M. Alharby, Blockchain-based system for secure storage and sharing of diabetics healthcare records, 2023 1st International Conference on Advanced Innovations in Smart Cities (ICAISC), Jeddah, Saudi Arabia, 2023, 1–6. http://doi.org/10.1109/ICAISC56366.2023.10085169
    [3] J. Areia, I. Bispo, L. Santos, R. L. D. C. Costa, IoMT-TrafficData: Dataset and tools for benchmarking intrusion detection in internet of medical things, IEEE Access, 12 (2024), 115370–115385. http://doi.org/10.1109/ACCESS.2024.3437214 doi: 10.1109/ACCESS.2024.3437214
    [4] J. A. Alzubi, O. A. Alzubi, I. Qiqieh, A. Singh, A blended deep learning intrusion detection framework for consumable edge-centric IoMT industry, IEEE T. Consum. Electr., 70 (2024), 2049–2057. http://doi.org/10.1109/TCE.2024.3350231 doi: 10.1109/TCE.2024.3350231
    [5] J. Ahmed, T. N. Nguyen, B. Ali, M. Javed, J. Mirza, On the physical layer security of federated learning based IoMT networks, IEEE J. Biomed. Health, 27 (2023), 691–697. http://doi.org/10.1109/JBHI.2022.3173947 doi: 10.1109/JBHI.2022.3173947
    [6] A. Alamleh, O. S. Albahri, A. A. Zaidan, A. S. Albahri, A. H. Alamoodi, B. B. Zaidan, et al., Federated learning for IoMT applications: A standardization and benchmarking framework of intrusion detection systems, IEEE J. Biomed. Health, 27 (2023), 878–887. http://doi.org/10.1109/JBHI.2022.3167256 doi: 10.1109/JBHI.2022.3167256
    [7] J. Almalki, W. A. Shehri, R. Mehmood, K. Alsaif, S. M. Alshahrani, N. Jannah, et al., Enabling blockchain with IoMT devices for healthcare, Information, 13 (2022), 448. http://doi.org/10.3390/info13100448 doi: 10.3390/info13100448
    [8] M. S. Alkatheiri, A. S. Alghamdi, Blockchain-assisted cybersecurity for the internet of medical things in the healthcare industry, Electronics, 12 (2023), 1801. http://doi.org/10.3390/electronics12081801 doi: 10.3390/electronics12081801
    [9] S. E. Ali, N. Tariq, F. A. Khan, M. Ashraf, W. Abdul, K. Saleem, BFT-IoMT: A blockchain-based trust mechanism to mitigate Sybil attack using fuzzy logic in the internet of medical things, Sensors, 23 (2023), 4265. http://doi.org/10.3390/s23094265 doi: 10.3390/s23094265
    [10] A. Barnawi, P. Chhikara, R. Tekchandani, N. Kumar, B. Alzahrani, A differentially privacy assisted federated learning scheme to preserve data privacy for IoMT applications, IEEE Trans. Netw. Serv., 21 (2024), 4686–4700. http://doi.org/10.1109/TNSM.2024.3393969 doi: 10.1109/TNSM.2024.3393969
    [11] B. Bhushan, A. Kumar, A. K. Agarwal, A. Kumar, P. Bhattacharya, A. Kumar, Towards a secure and sustainable internet of medical things (IoMT): Requirements, design challenges, security techniques, and future trends, Sustainability, 15 (2023), 6177. http://doi.org/10.3390/su15076177 doi: 10.3390/su15076177
    [12] A. Berguiga, A. Harchay, A. Massaoudi, HIDS-IoMT: A deep learning-based intelligent intrusion detection system for the internet of medical things, IEEE Access, 13 (2025), 32863–32882. http://doi.org/10.1109/ACCESS.2025.3543127 doi: 10.1109/ACCESS.2025.3543127
    [13] P. Chandekar, M. Mehta, S. Chandan, Enhanced anomaly detection in IoMT networks using ensemble AI models on the CICIoMT2024 dataset, 2025, arXiv: 2502.11854. http://doi.org/10.48550/arXiv.2502.11854
    [14] S. Dadkhah, E. C. P. Neto, R. Ferreira, R. C. Molokwu, S. Sadeghi, A. A. Ghorbani, CICIoMT2024: A benchmark dataset for multi-protocol security assessment in IoMT, Internet Things, 28 (2024), 101351. http://doi.org/10.1016/j.iot.2024.101351 doi: 10.1016/j.iot.2024.101351
    [15] K. Dhanushkodi, J. Shunmugiah, S. M. Velladurai, S. Rajendran, An optimal attention PLSTM-based classification model to enhance the performance of IoMT attack detection in healthcare application, T. Emerg. Telecommun. T., 35 (2024), e5008. http://doi.org/10.1002/ett.5008 doi: 10.1002/ett.5008
    [16] T. Daniya, M. Geetha, K. S. Kumar, Classification and regression trees with Gini index, Advances in Mathematics Scientific Journal, 9 (2020), 1857–8438. http://doi.org/10.37418/amsj.9.10.53 doi: 10.37418/amsj.9.10.53
    [17] N. Faruqui, M. A. Yousuf, M. Whaiduzzaman, A. K. M. Azad, S. A. Alyami, P. Liò, et al., SafetyMed: A novel IoMT intrusion detection system using CNN-LSTM hybridization, Electronics, 12 (2023), 3541. http://doi.org/10.3390/electronics12173541 doi: 10.3390/electronics12173541
    [18] R. Guo, G. Yang, H. X. Shi, Y. H. Zhang, D. Zheng, O3-R-CP-ABE: An efficient and revocable attribute-based encryption scheme in the cloud-assisted IoMT system, IEEE Internet Things, 8 (2021), 8949–8963. http://doi.org/10.1109/JIOT.2021.3055541 doi: 10.1109/JIOT.2021.3055541
    [19] N. Garg, M. Wazid, J. Singh, D. P. Singh, A. K. Das, Security in IoMT-driven smart healthcare: A comprehensive review and open challenges, Secur. Privacy, 5 (2022), e235. http://doi.org/10.1002/spy2.235 doi: 10.1002/spy2.235
    [20] A. Hafid, M. Rahouti, M. Aledhari, Optimizing intrusion detection in IoMT networks through interpretable and cost-aware machine learning, Mathematics, 13 (2025), 1574. http://doi.org/10.3390/math13101574 doi: 10.3390/math13101574
    [21] T. Hastie, S. Rosset, J. Zhu, H. Zou, Multi-class AdaBoost, Stat. Interface, 2 (2009), 349–360. http://doi.org/10.4310/SII.2009.v2.n3.a8 doi: 10.4310/SII.2009.v2.n3.a8
    [22] S. U. İlikhan, M. Özer, M. Perc, H. Tanberkan, Y. Ayhan, Complementary use of artificial intelligence in healthcare, Medical Journal of Western Black Sea, 9 (2024), 7–17. http://doi.org/10.29058/mjwbs.1620035 doi: 10.29058/mjwbs.1620035
    [23] H. Jafarzadeh, M. Mahdianpari, E. Gill, F. Mohammadimanesh, S. Homayouni, Bagging and boosting ensemble classifiers for classification of multispectral, hyperspectral and PolSAR data: A comparative evaluation, Remote Sens., 13 (2021), 4405. http://doi.org/10.3390/rs13214405 doi: 10.3390/rs13214405
    [24] T. A. Khan, A. Fatima, T. Shahzad, A.-Ur-Rahman, K. Alissa, T. M. Ghazal, et al., Secure IoMT for disease prediction empowered with transfer learning in healthcare 5.0, the concept and case study, IEEE Access, 11 (2023), 39418–39430. http://doi.org/10.1109/ACCESS.2023.3266156 doi: 10.1109/ACCESS.2023.3266156
    [25] D. Koutras, G. Stergiopoulos, T. Dasaklis, P. Kotzanikolaou, D. Glynos, C. Douligeris, Security in IoMT communications: A survey, Sensors, 20 (2020), 4828. http://doi.org/10.3390/s20174828 doi: 10.3390/s20174828
    [26] M. Kumar, Kavita, S. Verma, A. Kumar, M. F. Ijaz, D. B. Rawat, ANAF-IoMT: A novel architectural framework for IoMT-enabled smart healthcare system by enhancing security based on RECC-VC, IEEE T. Ind. Inform., 18 (2022), 8936–8943. http://doi.org/10.1109/TII.2022.3181614 doi: 10.1109/TII.2022.3181614
    [27] G. C. Lin, A. J. Lin, D. L. Gu, Using support vector regression and K-nearest neighbors for short-term traffic flow prediction based on maximal information coefficient, Inform. Sciences, 608 (2022), 517–531. http://doi.org/10.1016/j.ins.2022.06.090 doi: 10.1016/j.ins.2022.06.090
    [28] J. K. Li, J. Castagna, Support vector machine (SVM) pattern recognition to AVO classification, Geophys. Res. Lett., 31 (2004), L02609. http://doi.org/10.1029/2003GL018299 doi: 10.1029/2003GL018299
    [29] Q. Li, H. Q. Wei, D. L. Hua, J. L. Wang, J. X. Yang, Stabilization of semi-Markovian jumping uncertain complex-valued networks with time-varying delay: A sliding-mode control approach, Neural Process. Lett., 56 (2024), 111. http://doi.org/10.1007/s11063-024-11585-1 doi: 10.1007/s11063-024-11585-1
    [30] A. Misbah, A. Sebbar, I. Hafidi, Securing internet of medical things: An advanced federated learning approach, Int. J. Adv. Comput. Sc., 16 (2025), 1–12. http://doi.org/10.14569/IJACSA.2025.01602129 doi: 10.14569/IJACSA.2025.01602129
    [31] A. Misbah, A. Sebbar, I. Hafidi, Securing internet of medical things: An advanced federated learning approach, Int. J. Adv. Comput. Sc., 16 (2025), 1–12. http://doi.org/10.14569/IJACSA.2025.01602129 doi: 10.14569/IJACSA.2025.01602129
    [32] I. D. Mienye, N. Jere, A survey of decision trees: Concepts, algorithms, and applications, IEEE Access, 12 (2024), 86716–86727. http://doi.org/10.1109/ACCESS.2024.3416838 doi: 10.1109/ACCESS.2024.3416838
    [33] S. Nandy, M. Adhikari, M. A. Khan, V. G. Menon, S. Verma, An intrusion detection mechanism for secured IoMT framework based on swarm-neural network, IEEE J. Biomed. Health, 26 (2022), 1969–1976. http://doi.org/10.1109/JBHI.2021.3101686 doi: 10.1109/JBHI.2021.3101686
    [34] L. Nguyen, Tutorial on support vector machine, Appl. Comput. Math., 6 (2016), 1–15. http://doi.org/10.11648/j.acm.s.2017060401.11 doi: 10.11648/j.acm.s.2017060401.11
    [35] H. Naeem, A. Alsirhani, F. M. Alserhani, F. Ullah, O. Krejcar, Augmenting internet of medical things security: Deep ensemble integration and methodological fusion, CMES-Comp. Model. Eng., 141 (2024), 2185–2223. http://doi.org/10.32604/cmes.2024.056308 doi: 10.32604/cmes.2024.056308
    [36] G. R. Pradyumna, R. B. Hegde, K. B. Basavarajappa, T. Jan, G. R. Naik, Empowering healthcare with IoMT: Evolution, machine learning integration, security, and interoperability challenges, IEEE Access, 12 (2024), 20603–20623. http://doi.org/10.1109/ACCESS.2024.3362239 doi: 10.1109/ACCESS.2024.3362239
    [37] M. Papaioannou, M. Karageorgou, G. Mantas, V. Sucasas, I. Essop, J. Rodriguez, et al., A survey on security threats and countermeasures in internet of medical things (IoMT), T. Emerg. Telecommun. T., 33 (2020), e4049. http://doi.org/10.1002/ett.4049 doi: 10.1002/ett.4049
    [38] A. Rácz, D. Bajusz, K. Héberger, Effect of dataset size and train/test split ratios in QSAR/QSPR multiclass classification, Molecules, 26 (2021), 1111. http://doi.org/10.3390/molecules26041111 doi: 10.3390/molecules26041111
    [39] A.-U. Rahman, M. U. Nasir, M. Gollapalli, S. A. Alsaif, A. S. Almadhor, S. Mehmood, et al., IoMT-based mitochondrial and multifactorial genetic inheritance disorder prediction using machine learning, Comput. Intel. Neurosc., 2022 (2022), 2650742. http://doi.org/10.1155/2022/2650742 doi: 10.1155/2022/2650742
    [40] S. Razdan, S. Sharma, Internet of medical things (IoMT): Overview, emerging technologies, and case studies, IETE Tech. Rev., 39 (2021), 775–788. http://doi.org/10.1080/02564602.2021.1927863 doi: 10.1080/02564602.2021.1927863
    [41] Riskiest Devices 2025 Report, 2025. Available from: https://www.forescout.com/resources/riskiest-devices-2025-report/.
    [42] M. Schonlau, R. Y. Zou, The random forest algorithm for statistical learning, Stata J., 20 (2020), 3–29. http://doi.org/10.1177/1536867X20909688 doi: 10.1177/1536867X20909688
    [43] P. Singh, G. S. Gaba, A. Kaur, M. Hedabou, A. Gurtov, Dew-cloud-based hierarchical federated learning for intrusion detection in IoMT, IEEE J. Biomed. Health, 27 (2023), 722–731. http://doi.org/10.1109/JBHI.2022.3186250 doi: 10.1109/JBHI.2022.3186250
    [44] M. Santiago, H. Febiansyah, D. Dinarwati, Integrating machine learning with web intelligence for predictive search and recommendations, International Transactions on Artificial Intelligence, 3 (2024), 44–53. http://doi.org/10.33050/italic.v3i1.654 doi: 10.33050/italic.v3i1.654
    [45] N. Syam, R. Kaul, Random forest, bagging, and boosting of decision trees, In: Machine Learning and Artificial Intelligence in Marketing and Sales, Leeds: Emerald Publishing, 2021,139–182. http://doi.org/10.1108/978-1-80043-880-420211006
    [46] J. W. Tian, C. Shen, B. H. Wang, X. F. Xia, M. Zhang, C. H. Lin, et al., LESSON: Multi-label adversarial false data injection attack for deep learning locational detection, IEEE T. Depend. Secure, 21 (2024), 4418–4432. http://doi.org/10.1109/TDSC.2024.3353302 doi: 10.1109/TDSC.2024.3353302
    [47] S. Umamaheswaran, J. M. Mannan, K. M. K. Raghunath, S. M. Dharmarajlu, M. D. Anuratha, RETRACTED: Smart intrusion detection system with balanced data in IoMT infra, J. Intell. Fuzzy Syst., 46 (2024), 3191–3207.
    [48] A. J. Wyner, M. Olson, J. Bleich, D. Mease, Explaining the success of AdaBoost and random forests as interpolating classifiers, J. Mach. Learn. Res., 18 (2017), 1–33.
    [49] M. Wazid, A. K. Das, J. J. P. C. Rodrigues, S. Shetty, Y. Park, IoMT malware detection approaches: Analysis and research challenges, IEEE Access, 7 (2019), 182459–182476. http://doi.org/10.1109/ACCESS.2019.2960412 doi: 10.1109/ACCESS.2019.2960412
    [50] M. Wazid, J. Singh, A. K. Das, S. Shetty, M. K. Khan, J. J. P. C. Rodrigues, ASCP-IoMT: AI-enabled lightweight secure communication protocol for internet of medical things, IEEE Access, 10 (2022), 57990–58004. http://doi.org/10.1109/ACCESS.2022.3179418 doi: 10.1109/ACCESS.2022.3179418
    [51] S. Xu, Bayesian Naïve Bayes classifiers to text classification, J. Inf. Sci., 44 (2018), 48–59. http://doi.org/10.1177/0165551516677946 doi: 10.1177/0165551516677946
    [52] W. C. Xing, Y. L. Bei, Medical health big data classification based on KNN classification algorithm, IEEE Access, 8 (2020), 28808–28819. http://doi.org/10.1109/ACCESS.2019.2955754 doi: 10.1109/ACCESS.2019.2955754
    [53] L. Yang, H. B. Wu, X. Q. Jin, P. P. Zheng, S. Y. Hu, X. L. Xu, et al., Study of cardiovascular disease prediction model based on random forest in eastern China, Sci. Rep., 10 (2020), 5245. http://doi.org/10.1038/s41598-020-62133-5 doi: 10.1038/s41598-020-62133-5
    [54] L. Zhao, S. Lee, S.-P. Jeong, Decision tree application to classification problems with boosting algorithm, Electronics, 10 (2021), 1903. http://doi.org/10.3390/electronics10161903 doi: 10.3390/electronics10161903
  • Reader Comments
  • © 2025 the Author(s), licensee AIMS Press. This is an open access article distributed under the terms of the Creative Commons Attribution License (http://creativecommons.org/licenses/by/4.0)
通讯作者: 陈斌, bchen63@163.com
  • 1. 

    沈阳化工大学材料科学与工程学院 沈阳 110142

  1. 本站搜索
  2. 百度学术搜索
  3. 万方数据库搜索
  4. CNKI搜索

Metrics

Article views(1917) PDF downloads(69) Cited by(0)

Article outline

Figures and Tables

Figures(6)  /  Tables(7)

/

DownLoad:  Full-Size Img  PowerPoint
Return
Return

Catalog