Research article

GFPSMA: An improved algorithm based on flower pollination, slime mould, and game inspiration for global optimization

  • Published: 12 June 2024
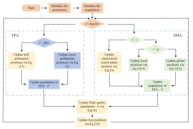
  • Metaheuristic algorithms have garnered much attention among researchers owing to their robustness, adaptability, independence from a predetermined initial solution, and lack of reliance on gradient computations. The flower pollination algorithm (FPA) and the slime mould algorithm (SMA) are efficient methodologies for addressing global optimization challenges. Nonetheless, tackling large-scale global problems using a single algorithm often proves challenging due to inherent limitations in its mechanism. One effective approach to mitigating this limitation is to hybrid the two algorithms employing suitable strategies. We proposed a hybrid algorithm (GFPSMA) based on FPA and SMA. First, to address the global exploration issue of FPA, a method was proposed that utilized the golden section mechanism to enhance information exchange between random individuals and the best individual. Second, to improve the reliability of the random search phase in SMA, an adaptive step-size strategy was introduced. Furthermore, a dual-competition mechanism, inspired by gaming concepts, was introduced to enhance the integration of the two algorithms. Finally, an elite learning method with adjustment conditions was employed to refine the localization of the best individual. To assess the performance advantage of GFPSMA, 39 benchmark functions were employed, comparing GFPSMA with FPA and SMA along with their six variants, six variants of other metaheuristic algorithms, three CEC competition algorithms, totaling 17 algorithms, and strategic algorithms for testing. Experimental results demonstrated the favorable performance advantage of GFPSMA. Additionally, the feasibility and practicality of GFPSMA were demonstrated in four engineering problems.

    Citation: Yujia Liu, Ziyi Chen, Wenqing Xiong, Donglin Zhu, Changjun Zhou. GFPSMA: An improved algorithm based on flower pollination, slime mould, and game inspiration for global optimization[J]. Electronic Research Archive, 2024, 32(6): 3867-3936. doi: 10.3934/era.2024175

    Related Papers:

  • Metaheuristic algorithms have garnered much attention among researchers owing to their robustness, adaptability, independence from a predetermined initial solution, and lack of reliance on gradient computations. The flower pollination algorithm (FPA) and the slime mould algorithm (SMA) are efficient methodologies for addressing global optimization challenges. Nonetheless, tackling large-scale global problems using a single algorithm often proves challenging due to inherent limitations in its mechanism. One effective approach to mitigating this limitation is to hybrid the two algorithms employing suitable strategies. We proposed a hybrid algorithm (GFPSMA) based on FPA and SMA. First, to address the global exploration issue of FPA, a method was proposed that utilized the golden section mechanism to enhance information exchange between random individuals and the best individual. Second, to improve the reliability of the random search phase in SMA, an adaptive step-size strategy was introduced. Furthermore, a dual-competition mechanism, inspired by gaming concepts, was introduced to enhance the integration of the two algorithms. Finally, an elite learning method with adjustment conditions was employed to refine the localization of the best individual. To assess the performance advantage of GFPSMA, 39 benchmark functions were employed, comparing GFPSMA with FPA and SMA along with their six variants, six variants of other metaheuristic algorithms, three CEC competition algorithms, totaling 17 algorithms, and strategic algorithms for testing. Experimental results demonstrated the favorable performance advantage of GFPSMA. Additionally, the feasibility and practicality of GFPSMA were demonstrated in four engineering problems.



    加载中


    [1] A. K. Qin, V. L. Huang, P. N. Suganthan, Differential evolution algorithm with strategy adaptation for global numerical optimization, IEEE Trans. Evol. Comput., 13 (2009), 398–417. https://doi.org/10.1109/TEVC.2008.927706 doi: 10.1109/TEVC.2008.927706
    [2] J. Kennedy, R. Eberhart, Particle swarm optimization, in Proceedings of ICNN'95 - International Conference on Neural Networks, IEEE, (1995), 1942–1948. https://doi.org/10.1109/ICNN.1995.488968
    [3] S. Mirjalili, S. M. Mirjalili, A. Lewis, Grey wolf optimizer, Adv. Eng. Software, 69 (2014), 46–61. https://doi.org/10.1016/j.advengsoft.2013.12.007 doi: 10.1016/j.advengsoft.2013.12.007
    [4] L. Abualigah, D. Yousri, M. A. Elaziz, A. A. Ewees, M. A. A. Al-qaness, A. H. Gandomi, Aquila optimizer: A novel meta heuristic optimization algorithm, Comput. Ind. Eng., 157 (2021), 107250. https://doi.org/10.1016/j.cie.2021.107250 doi: 10.1016/j.cie.2021.107250
    [5] D. L. Zhu, S. W. Wang, C. J. Zhou, S. Q. Yan, J. K. Xue, Human memory optimization algorithm: A memory-inspired optimizer for global optimization problems, Expert Syst. Appl., 237 (2023), 121597. https://doi.org/10.1016/j.eswa.2023.121597 doi: 10.1016/j.eswa.2023.121597
    [6] A. K. Saha, Multi-population-based adaptive sine cosine algorithm with modified mutualism strategy for global optimization, Knowledge-Based Syst., 251 (2022), 109326. https://doi.org/10.1016/j.knosys.2022.109326 doi: 10.1016/j.knosys.2022.109326
    [7] G. G. Wang, D. Gao, W. Pedrycz, Solving multi-objective fuzzy job-shop scheduling problem by a hybrid adaptive differential evolution algorithm, IEEE Trans. Ind. Inf., 18 (2022), 1. https://doi.org/10.1109/TII.2022.3165636 doi: 10.1109/TII.2022.3165636
    [8] H. L. Chen, S. Jiao, M. J. Wang, A. A. Heidari, X. H. Zhao, Parameters identification of photovoltaic cells and modules using diversification-enriched Harris hawks optimization with chaotic drifts, J. Cleaner Prod., 244 (2020), 118788. https://doi.org/10.1016/j.jclepro.2019.118778 doi: 10.1016/j.jclepro.2019.118778
    [9] H. L. Li, C. M. Pun, F. Xu, L. S. Pan, R. Zong, H. Gao, et al., Hybrid feature selection algorithm based on discrete artificial bee colony for parkinson diagnosis, ACM Trans. Internet Technol., 21 (2021), 1–22. https://doi.org/10.1145/3397161 doi: 10.1145/3397161
    [10] D. L. Zhu, S. W. Wang, J. Y. Shen, C. J. Zhou, T. Y. Li, S. Q. Yan, A multi-strategy particle swarm algorithm with exponential noise and fitness-distance balance method for low-altitude penetration in secure space, J. Comput. Sci., 74(2023), 102149. https://doi.org/10.1016/j.jocs.2023.102149 doi: 10.1016/j.jocs.2023.102149
    [11] L. Abualigah, Y. Y. Al-Ajlouni, M. S. Daoud, M. Altalhi, H. Migdady, Fake news detection using recurrent neural network based on bidirectional LSTM and GloVe, Social Network Anal. Min., 14 (2024), 40. https://doi.org/10.1007/s13278-024-01198-w doi: 10.1007/s13278-024-01198-w
    [12] S. M. Li, H. L. Chen, M. J. Wang, A. A. Heidari, S. Mirjalili, Slime mould algorithm: A new method for stochastic optimization, Future Gener. Comput. Syst., 111 (2020), 300–323. https://doi.org/10.1016/j.future.2020.03.055 doi: 10.1016/j.future.2020.03.055
    [13] G. Hu, B. Du, G. Wei, HG-SMA: Hierarchical guided slime mould algorithm for smooth path planning, Artif. Intell. Rev., 56 (2023), 9267–9327. https://doi.org/10.1007/s10462-023-10398-3 doi: 10.1007/s10462-023-10398-3
    [14] H. J. Wang, J. S. Pan, T. T. Nguyen, S. W. Weng, Distribution network reconfiguration with distributed generation based on parallel slime mould algorithm, Energy, 244 (2022), 123011. https://doi.org/10.1016/j.energy.2021.123011 doi: 10.1016/j.energy.2021.123011
    [15] H. Miao, Z. R. Qiu, C. B. Zeng, Multi‑strategy improved slime mould algorithm and its application in optimal operation of cascade reservoirs water resources management, Water Resour. Manag., 36 (2022), 3029–3048. https://doi.org/10.1007/s11269-022-03183-4 doi: 10.1007/s11269-022-03183-4
    [16] X. S. Yang, Flower pollination algorithm for global optimization, in International Conference on Unconventional Computing and Natural Computation, Springer, (2012), 240–249. https://doi.org/10.1007/978-3-642-32894-7_27
    [17] Y. Chen, D. C. Pi, An innovative flower pollination algorithm for continuous optimization problem, Appl. Math. Modell., 83 (2020), 237–265. https://doi.org/10.1016/j.apm.2020.02.023 doi: 10.1016/j.apm.2020.02.023
    [18] O. Altay, Chaotic slime mould optimization algorithm for global optimization, Artif. Intell. Rev., 55 (2022), 3979–4040. https://doi.org/10.1007/s10462-021-10100-5 doi: 10.1007/s10462-021-10100-5
    [19] E. G. Talbi, A taxonomy of hybrid metaheuristics, J. Heuristics, 8 (2002), 541–564. https://doi.org/10.1023/A:1016540724870 doi: 10.1023/A:1016540724870
    [20] L. Y. Deng, S. Y. Liu, An enhanced slime mould algorithm based on adaptive grouping technique for global optimization, Expert Syst. Appl., 222 (2023), 119877. https://doi.org/10.1016/j.eswa.2023.119877 doi: 10.1016/j.eswa.2023.119877
    [21] A. A. Ewees, R. R. Mostafa, R. M. Ghoniem, M. A. Gaheen, Improved seagull optimization algorithm using Lévy flight and mutation operator for feature selection, Neural Comput. Appl., 34 (2022), 7437–7472. https://doi.org/10.1007/s00521-021-06751-8 doi: 10.1007/s00521-021-06751-8
    [22] A. Draa, On the performances of the flower pollination algorithm–qualitative and quantitative. analyses, Appl. Soft Comput., 34 (2015), 349–371. https://doi.org/10.1016/j.asoc.2015.05.015 doi: 10.1016/j.asoc.2015.05.015
    [23] H. H. Song, J. L. Bei, H. Y. Zhang, J. Q. Wang, P. L. Zhang, Hybrid algorithm of differential evolution and flower pollination for global optimization problems, Expert Syst. Appl., 237 (2024), 121402. https://doi.org/10.1016/j.eswa.2023.121402 doi: 10.1016/j.eswa.2023.121402
    [24] P. Ghasemi, F. Goodarzian, J. Muñ uzuri, A. Abraham, A cooperative game theory approach for location-routing-inventory decisions in humanitarian relief chain incorporating stochastic planning, Appl. Math. Modell., 104 (2022), 750–781. https://doi.org/10.1016/j.apm.2021.12.023 doi: 10.1016/j.apm.2021.12.023
    [25] P. Ghasemi, F. Goodarzian, A. Gunasekaran, A. Abraham, A bi-level mathematical model for logistic management considering the evolutionary game with environmental feedbacks, Int. J. Logist. Manag., 34 (2023), 1077–1100. https://doi.org/10.1108/ijlm-04-2021-0199 doi: 10.1108/ijlm-04-2021-0199
    [26] P. Ghasemi, F. Goodarzian, A. Abraham, S. Khanchehzarrin, A possibilistic-robust-fuzzy programming model for designing a game theory based blood supply chain network, Appl. Math. Modell., 112 (2022), 282–303. https://doi.org/10.1016/j.apm.2022.08.003 doi: 10.1016/j.apm.2022.08.003
    [27] A. Babaeinesami, P. Ghasemi, M. Abolghasemian, A. P. Chobar, A stackelberg game for closed-loop supply chains under uncertainty with genetic algorithm and gray wolf optimization in terms of game, Supply Chain Manag., 4 (2023), 100040. https://doi.org/10.1016/j.sca.2023.100040 doi: 10.1016/j.sca.2023.100040
    [28] P. Kopciewicz, S. Lukasik, Exploiting flower constancy in flower pollination algorithm: Improved biotic flower pollination algorithm and its experimental evaluation, Neural Comput. Appl., 32 (2020), 1–12. https://doi.org/10.1007/s00521-019-04179-9 doi: 10.1007/s00521-019-04179-9
    [29] D. Singh, U. Singh, R. Salgotra, An extended version of flower pollination algorithm, Arab. J. Sci. Eng., 43 (2018), 7573–7603. https://doi.org/10.1007/s13369-018-3166-6 doi: 10.1007/s13369-018-3166-6
    [30] Y. Chen, D. C. Pi, Y. Xu, Neighborhood global learning based flower pollination algorithm and its application to unmanned aerial vehicle path planning, Expert Syst. Appl., 170 (2021), 114505. https://doi.org/10.1016/j.eswa.2020.114505 doi: 10.1016/j.eswa.2020.114505
    [31] F. B. Ozsoydan, A. Baykasoglu, A species-based flower pollination algorithm with increased selection pressure in abiotic local pollination and enhanced intensification, Knowledge-Based Syst., 225 (2021), 107125. https://doi.org/10.1016/j.knosys.2021.107125 doi: 10.1016/j.knosys.2021.107125
    [32] R. Salgotra, U. Singh, Application of mutation operators to flower pollination algorithm, Expert Syst. Appl., 79 (2017), 112–129. https://doi.org/10.1016/j.eswa.2017.02.035 doi: 10.1016/j.eswa.2017.02.035
    [33] L. Y. Deng, S. Y. Liu, A multi-strategy improved slime mould algorithm for global optimization and engineering design problems, Comput. Methods Appl. Mech. Eng., 404 (2023), 116200. https://doi.org/10.1016/j.cma.2022.115764 doi: 10.1016/j.cma.2022.115764
    [34] J. Hu, W. Y. Gui, A. A. Heidari, Z. N. Cai, G. X. Liang, H. L. Chen, et al., Dispersed foraging slime mould algorithm: Continuous and binary variants for global optimization and wrapper-based feature selection, Knowledge-Based Syst., 237 (2022), 107761. https://doi.org/10.1016/j.knosys.2021.107761 doi: 10.1016/j.knosys.2021.107761
    [35] L. L. Ren, A. A. Heidari, Z. N. Cai, Q. K. Shao, G. X. Liang, H. L. Chen, et al., Gaussian kernel probability-driven slime mould algorithm with new movement mechanism for multi-level image segmentation, Measurement, 192 (2022), 110884. https://doi.org/10.1016/j.measurement.2022.110884 doi: 10.1016/j.measurement.2022.110884
    [36] D. H. Wolpert, W. G. Macready, No free lunch theorems for optimization, IEEE Trans. Evol. Comput., 1 (1997), 67–82. https://doi.org/10.1109/4235.585893 doi: 10.1109/4235.585893
    [37] F. Javidrad, M. Nazari, A new hybrid particle swarm and simulated annealing stochastic optimization method, Appl. Soft Comput., 60 (2017), 634–654. https://doi.org/10.1016/j.asoc.2017.07.023 doi: 10.1016/j.asoc.2017.07.023
    [38] Z. M. Wang, Q. F. Luo, Y. Q. Zhou, Hybrid metaheuristic algorithm using butterfly and flower pollination base on mutualism mechanism for global optimization problems, Eng. Comput., 37 (2021), 3665–3698. https://doi.org/10.1007/s00366-020-01025-8 doi: 10.1007/s00366-020-01025-8
    [39] Y. T. Cao, J. Liu, Z. W. Xu, A hybrid particle swarm optimization algorithm for RFID network planning, Soft Comput., 25 (2021), 5747–5761. https://doi.org/10.1007/s00500-020-05569-1 doi: 10.1007/s00500-020-05569-1
    [40] M. Zhang, V. Palade, Y. Wang, Z. C. Ji, Attention-based word embeddings using artificial bee colony algorithm for aspect-level sentiment classification, Inf. Sci., 545 (2021), 713–738. https://doi.org/10.1016/j.ins.2020.09.038 doi: 10.1016/j.ins.2020.09.038
    [41] A. A. Ewees, F. H. Ismail, A. T. Sahlol, Gradient-based optimizer improved by slime mould algorithm for global optimization and feature selection for diverse computation problems, Expert Syst. Appl., 213 (2023), 118872. https://doi.org/10.1016/j.eswa.2022.118872 doi: 10.1016/j.eswa.2022.118872
    [42] S. H. Yin, Q. F. Luo, Y. Q. Zhou, EOSMA: An equilibrium optimizer slime mould algorithm for engineering design problems, Arab. J. Sci. Eng., 47 (2022), 10115–10146. https://doi.org/10.1007/s13369-021-06513-7 doi: 10.1007/s13369-021-06513-7
    [43] M. Abdel-Basset, V. Chang, R. Mohamed, HSMA_WOA: A hybrid novel slime mould algorithm with whale optimization algorithm for tackling the image segmentation problem of chest X-ray images, Appl. Soft Comput., 95 (2020), 106642. https://doi.org/10.1016/j.asoc.2020.106642 doi: 10.1016/j.asoc.2020.106642
    [44] D. Chakraborty, S. Saha, S. Maity, Training feedforward neural networks using hybrid flower: Pollination-gravitational search algorithm, in 2015 International Conference on Futuristic Trends on Computational Analysis & Knowledge Management, IEEE, (2015), 261–266. https://doi.org/10.1109/ABLAZE.2015.7155008
    [45] S. Kalra, S. Arora, Firefly algorithm hybridized with flower pollination algorithm for multimodal functions, in Proceedings of the International Congress on Information and Communication Technology, Springer, 43 (2016), 207–219. https://doi.org/10.1007/978-981-10-0767-5_23
    [46] M. A. Tawhid, A. M. Ibrahim, Solving nonlinear systems and unconstrained optimization problems by hybridizing whale optimization algorithm and flower pollination algorithm, Math. Comput. Simul., 190 (2021), 1342–1369. https://doi.org/10.1016/j.matcom.2021.07.010 doi: 10.1016/j.matcom.2021.07.010
    [47] M. A. Betar, M. A. Awadallah, A. A. Heidari, H. L. Chen, A. K. Habes, C. Y. Li, Survival exploration strategies for harris hawks optimizer, Expert Syst. Appl., 168 (2021), 114243. https://doi.org/10.1016/j.eswa.2020.114243 doi: 10.1016/j.eswa.2020.114243
    [48] W. F. Gao, L. L. Huang, S. Y. Liu, D. Cai, Artificial bee colony algorithm based on information learning, IEEE Trans. Cybern., 45 (2015), 2827–2839. https://doi.org/10.1109/tcyb.2014.2387067 doi: 10.1109/tcyb.2014.2387067
    [49] E. Tanyildizi, G. Demir, Golden sine algorithm: A novel math-inspired algorithm, Adv. Electr. Comput. Eng., 17 (2017), 71–78. https://doi.org/10.4316/aece.2017.02010 doi: 10.4316/aece.2017.02010
    [50] Z. Liu, T. Nishi, Strategy dynamics particle swarm optimizer, Inf. Sci., 582 (2022), 665–703. https://doi.org/10.1016/j.ins.2021.10.028 doi: 10.1016/j.ins.2021.10.028
    [51] C. Leboucher, H. S. Shin, R. Chelouah, S. L. Ménec, P. Siarry, M. Formoso, et al., An enhanced particle swarm optimization method integrated with evolutionary game theory, IEEE Trans. Games, 10 (2018), 221–230. https://doi.org/10.1109/tg.2017.2787343 doi: 10.1109/tg.2017.2787343
    [52] Y. Li, M. S. Wei, F. X. Zhang, J. L. Zhao, Real structure-preserving algorithms of Householder based transformations for quaternion matrices, J. Comput. Appl. Math., 305 (2016), 82–91. https://doi.org/10.1016/j.cam.2016.03.031 doi: 10.1016/j.cam.2016.03.031
    [53] A. E. Ezugwu, J. O. Agushaka, L. Abualigah, S. Mirjalili, A. H. Gandomi, Prairie dog optimization algorithm, Neural. Comput. Appl., 34 (2022), 20017–20065. https://doi.org/10.1007/s00521-022-07530-9 doi: 10.1007/s00521-022-07530-9
    [54] M. Ghasemi, M. Zare, A. Zahedi, M. A. Akbari, S. Mirjalili, L. Abualigah, Geyser inspired algorithm: A new geological-inspired meta-heuristic for real-parameter and constrained engineering optimization, J. Bionic Eng., 21 (2024), 374–408. https://doi.org/10.1007/s42235-023-00437-8 doi: 10.1007/s42235-023-00437-8
    [55] J. O. Agushaka, A. E. Ezugwu, L. Abualigah, Dwarf mongoose optimization algorithm, Comput. Methods Appl. Mech. Eng., 391 (2022), 114570. https://doi.org/10.1016/j.cma.2022.114570 doi: 10.1016/j.cma.2022.114570
    [56] C. T. Zhong, G. Li, Z. Meng, A hybrid teaching–learning slime mould algorithm for global optimization and reliability-based design optimization problems, Neural Comput. Appl., 34 (2022), 1–25. https://doi.org/10.1007/s00521-022-07277-3 doi: 10.1007/s00521-022-07277-3
    [57] M. K. Naik, R. Panda, A. Abraham, An entropy minimization based multilevel color thresholding technique for analysis of breast thermograms using equilibrium slime mould algorithm, Appl. Soft Comput., 113 (2021), 107955. https://doi.org/10.1016/j.asoc.2021.107955 doi: 10.1016/j.asoc.2021.107955
    [58] E. Nabil, A modified flower pollination algorithm for global optimization, Expert Syst. Appl., 57 (2016), 192–203. https://doi.org/10.1016/j.eswa.2016.03.047 doi: 10.1016/j.eswa.2016.03.047
    [59] C. Ma, H. S. Huang, Q. S. Fan, J. N. Wei, Y. M. Du, W. S. Gao, Grey wolf optimizer based on Aquila exploration method, Expert Syst. Appl., 205 (2022), 117629. https://doi.org/10.1016/j.eswa.2022.117629 doi: 10.1016/j.eswa.2022.117629
    [60] S. Gupta, K. Deep, A novel hybrid sine cosine algorithm for global optimization and its application to train multilayer perceptrons, Appl. Intell., 50 (2020), 993–1026. https://doi.org/10.1007/s10489-019-01570-w doi: 10.1007/s10489-019-01570-w
    [61] Z. Y. Meng, Y. X. Zhong, G. J. Mao, L. Yan, PSO-sono: A novel PSO variant for single-objective numerical optimization, Inf. Sci., 586 (2022), 176–191. https://doi.org/10.1016/j.ins.2021.11.076 doi: 10.1016/j.ins.2021.11.076
    [62] T. M. Shami, S. Mirjalili, Y. A. Eryani, K. Daoudi, S. Izadi, L. Abualigah, Velocity pausing particle swarm optimization: A novel variant for global optimization, Neural Comput. Appl., 35 (2023), 1–31. https://doi.org/10.1007/s00521-022-08179-0 doi: 10.1007/s00521-022-08179-0
    [63] Y. H. Che, D. X. He, An enhanced seagull optimization algorithm for solving engineering optimization problems, Appl. Intell., 52 (2022), 13043–13081. https://doi.org/10.1007/s10489-021-03155-y doi: 10.1007/s10489-021-03155-y
    [64] T. İnaç, E. Dokur, U. Yüzgeç, A multi-strategy random weighted gray wolf optimizer-based multi-layer perceptron model for short term wind speed forecasting, Neural Comput. Appl., 34 (2022), 14627–14657. https://doi.org/10.1007/s00521-022-07303-4 doi: 10.1007/s00521-022-07303-4
    [65] R. Tanabe, A. Fukunaga, Success-history based parameter adaptation for Differential Evolution, in 2013 IEEE Congress on Evolutionary Computation, IEEE, (2013), 73–78. https://doi.org/10.1109/CEC.2013.6557555
    [66] A. W. Mohamed, A. A. Hadi, A. M. Fattouh, K. M. Jambi, LSHADE with semi-parameter adaptation hybrid with CMA-ES for solving CEC 2017 benchmark, in 2017 IEEE Congress on Evolutionary Computation, IEEE, (2017), 145–152. https://doi.org/10.1109/CEC.2017.7969307
    [67] J. Chen, C. Deng, H. Peng, Y. Tan, X. Zhou, F. Wang, Enhanced brain storm optimization with role-playing strategy, in 2019 IEEE Congress on Evolutionary Computation (CEC), IEEE, (2019), 1132–1139. https://doi.org/10.1109/CEC.2019.8789919.
    [68] A. A. Heidari, S. Mirjalili, H. Faris, I. Aljarah, M. Mafarja, H. L. Chen, Harris hawks optimization: Algorithm and applications, Future Gener. Comput. Syst., 97 (2019), 849–872. https://doi.org/10.1016/j.future.2019.02.028 doi: 10.1016/j.future.2019.02.028
    [69] F. A. Hashim, K. Hussain, E. H. Houssein, M. S. Mabrouk, W. A. Atabany, Archimedes optimization algorithm: A new metaheuristic algorithm for solving optimization, Appl. Intell., 51 (2021), 1531–1551. https://doi.org/10.1007/s10489-020-01893-z doi: 10.1007/s10489-020-01893-z
    [70] S. Mirjalili, SCA: A sine cosine algorithm for solving optimization problems, Knowledge-Based Syst., 96 (2016), 120–133. https://doi.org/10.1016/j.knosys.2015.12.022 doi: 10.1016/j.knosys.2015.12.022
    [71] K. Hussain, M. N. M. Salleh, S. Cheng, Y. H. Shi, On the exploration and exploitation in popular swarm-based metaheuristic algorithms, Neural. Comput. Appl., 31 (2019), 7665–7683. https://doi.org/10.1007/s00521-018-3592-0 doi: 10.1007/s00521-018-3592-0
    [72] D. L. Zhu, S. W. Wang, C. J. Zhou, S. Q. Yan, Manta ray foraging optimization based on mechanics game and progressive learning for multiple optimization problems, Appl. Soft Comput., 145 (2023), 110561. https://doi.org/10.1016/j.asoc.2023.110561 doi: 10.1016/j.asoc.2023.110561
  • Reader Comments
  • © 2024 the Author(s), licensee AIMS Press. This is an open access article distributed under the terms of the Creative Commons Attribution License (http://creativecommons.org/licenses/by/4.0)
通讯作者: 陈斌, bchen63@163.com
  • 1. 

    沈阳化工大学材料科学与工程学院 沈阳 110142

  1. 本站搜索
  2. 百度学术搜索
  3. 万方数据库搜索
  4. CNKI搜索

Metrics

Article views(2064) PDF downloads(76) Cited by(1)

Article outline

Figures and Tables

Figures(16)  /  Tables(17)

/

DownLoad:  Full-Size Img  PowerPoint
Return
Return

Catalog